Например TDA7294

Форум РадиоКот • Просмотр темы - Качели для SLA
Форум РадиоКот
Здесь можно немножко помяукать :)

Текущее время: Пт дек 19, 2025 15:08:02

Часовой пояс: UTC + 3 часа


ПРЯМО СЕЙЧАС:



Начать новую тему Ответить на тему  [ Сообщений: 169 ]    , , , , 5, , , ,  
Автор Сообщение
Не в сети
 Заголовок сообщения: Re: Качели для SLA
СообщениеДобавлено: Ср окт 30, 2013 22:05:15 
Друг Кота
Аватар пользователя

Карма: 48
Рейтинг сообщений: 96
Зарегистрирован: Пн мар 22, 2010 11:01:14
Сообщений: 7461
Откуда: СССР, г. Москва.
Рейтинг сообщения: 0
LeoCode писал(а):
Ну прежде всего, Я жив :)

А что, что-то случилось? :dont_know:

LeoCode писал(а):
Сейчас эта катушка греется очень сильно, поражаюсь ее выносливости, еще жива.

Барсик писал(а):
Я использовал готовые катушки на "гантельках" из плат старых мониторов. Индуктивность - 180 микрогенри.

Мне кажется 100 и 180 мкГн индуктивности мало. Вообще, там необходимая индуктивность реально зависит от разницы между входным и выходным напряжениями и тока нагрузки (формулы в даташите). А чтобы 2576 меньше грелась, нужно снизить ток через её ключ, для этого нужно сделать входное напряжение ближе к её максимальному (если я не ошибаюсь насчёт нагрева). Так, по моим прикидкам нужен дроссель 680 мкГн.

LeoCode писал(а):
Ну скажем так, ограничитель разряда аккумулятора. Что бы при падении напряжения на аккумуляторе к критическому, например 10,5В, отключалась нагрузка.

Собирал по схеме Барсик. Доволен! Лучше по функциональности и стабильности ещё нигде не видел, рекомендую!
viewtopic.php?p=1681567#p1681567

Барсик писал(а):
В присоединённом файле - вариант качелей с импульсным зарядником.

Вот это вещь! Буду собирать!

_________________
Я рожден при социализме, и я этим горжусь!


Вернуться наверх
 
Не в сети
 Заголовок сообщения: Re: Качели для SLA
СообщениеДобавлено: Пт ноя 01, 2013 10:09:57 
Открыл глаза

Карма: 1
Рейтинг сообщений: 2
Зарегистрирован: Пт ноя 01, 2013 09:49:18
Сообщений: 65
Рейтинг сообщения: 1
Добрый день! хочу сказать большое спасибо Барсик за схему качель, спаял я все для зарядки моих двух AGM АК 12 вольт 33 ампера, настроил пороги верхний 14,5 нижний 13,4 ток подбором шунта выставил 3,3 ампера поставил заряжать, утром проверил было 14,3 вольта подождал пока дойдет до 14,5 сработали качели и пошла добивка, все класс. Вот фото того что у меня получилось.

Изображение
Изображение
Изображение
Изображение
Изображение


Вернуться наверх
 
Не в сети
 Заголовок сообщения: Re: Качели для SLA
СообщениеДобавлено: Ср ноя 20, 2013 22:43:52 
Родился

Зарегистрирован: Чт окт 03, 2013 19:37:38
Сообщений: 15
Рейтинг сообщения: 0
Соник писал(а):
А что, что-то случилось? :dont_know:


Вовремя одумался, хотел собирать БП для качелей безтрансформаторный.

Цитата:
Мне кажется 100 и 180 мкГн индуктивности мало. Вообще, там необходимая индуктивность реально зависит от разницы между входным и выходным напряжениями и тока нагрузки (формулы в даташите). А чтобы 2576 меньше грелась, нужно снизить ток через её ключ, для этого нужно сделать входное напряжение ближе к её максимальному (если я не ошибаюсь насчёт нагрева). Так, по моим прикидкам нужен дроссель 680 мкГн.

На выходе использую LM2596 тоже понижающая микросхема катушка ей нужна 68мкГн, а еще лучше LM2679 ей вообще 22мкГн надо, а такие по 3А уже можно спокойно достать в СМД исполнеии.

Барсик, есть трабла. Ни как не могу к качелям прикрутить схему устройства защиты от глубокого разряда аккумулятора (УЗГРА).
Без нее схема работает, как только подключаю происходят странные вещи.
Пороги выставил 14,5 и 13,1 с небольшой погрешностью. при подключении схемы УЗГРА
Изображение
Зарядка не доходит до верхнего порога, переключается в разряд, опять не доходит до нижнего порога включается в зарядку, а может сразу переключиться обратно.
В общем происходят хаотичные переключения туда-сюда.
Что делать ума не прилажу.
А если ко всему этому еще привесить схему стабилизатора на LM2596 то индикатор заряда только горит и редко мигает не переключаясь на разряд.
Может необходимо увеличить ток заряда?


Вернуться наверх
 
Не в сети
 Заголовок сообщения: Re: Качели для SLA
СообщениеДобавлено: Чт ноя 21, 2013 19:16:43 
Друг Кота
Аватар пользователя

Карма: 28
Рейтинг сообщений: 267
Зарегистрирован: Ср сен 27, 2006 16:18:57
Сообщений: 3459
Рейтинг сообщения: 0
LeoCode, Вы вообще то, к чему стремитесь? Делаете UPS на 5 вольт? Если да, то это несколько другая история...


Вернуться наверх
 
Эиком - электронные компоненты и радиодетали
Не в сети
 Заголовок сообщения: Re: Качели для SLA
СообщениеДобавлено: Чт ноя 21, 2013 21:50:55 
Родился

Зарегистрирован: Чт окт 03, 2013 19:37:38
Сообщений: 15
Рейтинг сообщения: 0
Барсик писал(а):
LeoCode, Вы вообще то, к чему стремитесь? Делаете UPS на 5 вольт? Если да, то это несколько другая история...


Разобрался с проблемой когда лампочка заряда мигала, а лампа разряда не загорался )
Да, собираю УПС. История другая согласен.

Нарушение пункта 2.7, правил форума.


Последний раз редактировалось AlekseyEnergo Вт дек 10, 2013 08:14:09, всего редактировалось 2 раз(а).
.


Вернуться наверх
 
Не в сети
 Заголовок сообщения: Re: Качели для SLA
СообщениеДобавлено: Пт ноя 22, 2013 16:21:21 
Друг Кота
Аватар пользователя

Карма: 28
Рейтинг сообщений: 267
Зарегистрирован: Ср сен 27, 2006 16:18:57
Сообщений: 3459
Рейтинг сообщения: 0
Тогда лучше создать отдельную тему в "Питании" про UPS. А здесь обсуждать только зарядное устройство.


Вернуться наверх
 
Не в сети
 Заголовок сообщения: Re: Качели для SLA
СообщениеДобавлено: Сб ноя 23, 2013 00:51:03 
Друг Кота
Аватар пользователя

Карма: 48
Рейтинг сообщений: 96
Зарегистрирован: Пн мар 22, 2010 11:01:14
Сообщений: 7461
Откуда: СССР, г. Москва.
Рейтинг сообщения: 0
LeoCode писал(а):
ей вообще 22мкГн надо, а такие по 3А уже можно спокойно достать в СМД исполнеии.

А смысл? Устройство стационарное, и минимизировать его габариты особо незачем :)
Обмотку реле рекомендую зашунтировать диодом, в обратном включении.

_________________
Я рожден при социализме, и я этим горжусь!


Вернуться наверх
 
Не в сети
 Заголовок сообщения: Re: Качели для SLA
СообщениеДобавлено: Вс ноя 24, 2013 22:41:24 
Друг Кота
Аватар пользователя

Карма: 48
Рейтинг сообщений: 96
Зарегистрирован: Пн мар 22, 2010 11:01:14
Сообщений: 7461
Откуда: СССР, г. Москва.
Рейтинг сообщения: 0
Цитата:
Настройка: АКБ не подключать, подать питание. Между 2 и 3 ножками TL431 должно быть 4,8 В

4,64 В пойдёт?
Цитата:
Движок подстроечного резистора R2 установить в верхнее по схеме положение (максимальное напряжение верхнего порога). Движок подстроечного резистора R5 установить в нижнее по схеме положение (минимальное напряжение нижнего порога). Если всё собрано правильно, светодиоды HL1 и HL2 должны начать попеременно мигать с частотой несколько герц.

А у меня долго светится светодиод паузы, гаснет, через некоторое время снова вспыхивает, и т.д. Светодиод заряда вообще не светит. В чём может быть проблема? Как узнать?

_________________
Я рожден при социализме, и я этим горжусь!


Вернуться наверх
 
Не в сети
 Заголовок сообщения: Re: Качели для SLA
СообщениеДобавлено: Пн ноя 25, 2013 16:12:56 
Друг Кота
Аватар пользователя

Карма: 28
Рейтинг сообщений: 267
Зарегистрирован: Ср сен 27, 2006 16:18:57
Сообщений: 3459
Рейтинг сообщения: 0
Соник писал(а):
В чём может быть проблема? Как узнать?
Схема у Вас какая? С общим плюсом или с общим минусом? В статье описана настройка для схемы с общим плюсом. Для схемы с общим минусом она другая. R2 надо установить в нижнее, а R5 в верхнее положение. Компараторы в схемах для общего плюса и общего минуса включены по-разному!

Соник писал(а):
4,64 В пойдёт?
Если хватает регулировки у резисторов R2 и R5, то подойдёт. Но лучше все же увеличить резистор R7.


Вернуться наверх
 
Не в сети
 Заголовок сообщения: Re: Качели для SLA
СообщениеДобавлено: Вт ноя 26, 2013 00:25:10 
Друг Кота
Аватар пользователя

Карма: 48
Рейтинг сообщений: 96
Зарегистрирован: Пн мар 22, 2010 11:01:14
Сообщений: 7461
Откуда: СССР, г. Москва.
Рейтинг сообщения: 0
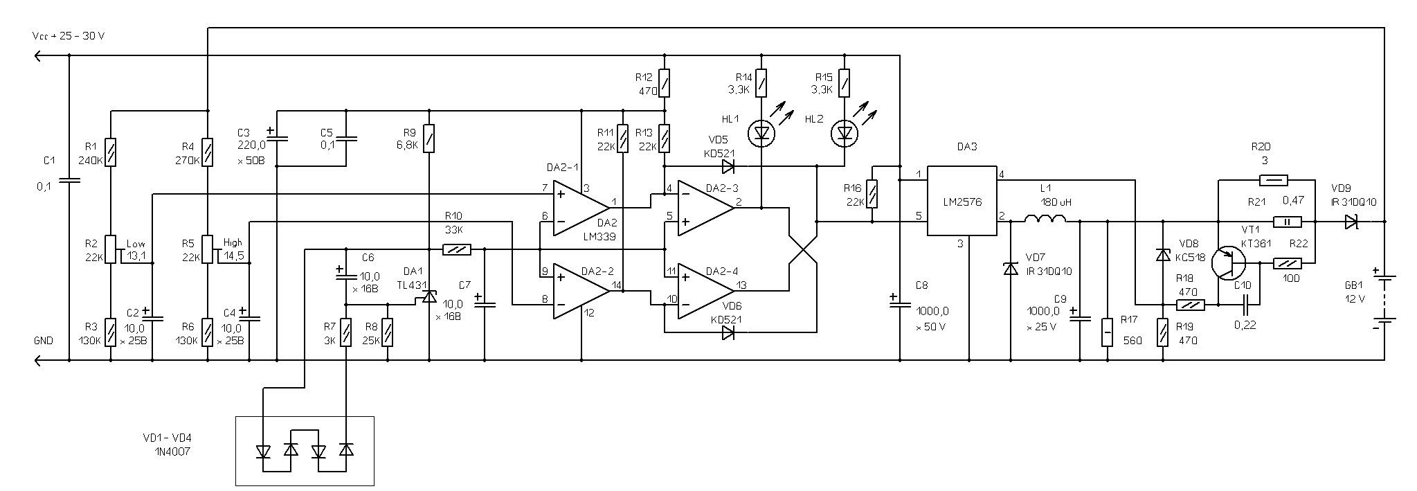
Схема импульсника с общим минусом.

Барсик писал(а):
Для схемы с общим минусом она другая. R2 надо установить в нижнее, а R5 в верхнее положение.

Установил. Нагрузочно-обогревательный резистор на выход импульсника не ставил.
Зарядник всё время находится в режиме "пауза". Когда вешаю ему на выход нагрузку (резистор ~70 Ом) - режимы начинают переключаться.

_________________
Я рожден при социализме, и я этим горжусь!


Вернуться наверх
 
Не в сети
 Заголовок сообщения: Re: Качели для SLA
СообщениеДобавлено: Вт ноя 26, 2013 15:20:13 
Друг Кота
Аватар пользователя

Карма: 28
Рейтинг сообщений: 267
Зарегистрирован: Ср сен 27, 2006 16:18:57
Сообщений: 3459
Рейтинг сообщения: 0
Для схемы импульсного зарядника с общим минусом download/file.php?id=164644 так и должно быть. Если не ставить "нагревательный" резистор R17, то при отсутствии аккумулятора, конденсатор C9 сначала быстро заряжается вольт до 20, а потом медленно разряжается через резисторы R1 - R6. Поскольку резисторы имеют довольно большое сопротивление, постоянная времени получается порядка 100 секунд. Вот оно и торчит бОльшую часть времени в "паузе". Вреда от этого никакого нет, кроме как того, что нельзя понять что с аккумулятором. Находится ли он в полностью заряженном состоянии или просто оторвался нафиг.


Вернуться наверх
 
Не в сети
 Заголовок сообщения: Re: Качели для SLA
СообщениеДобавлено: Ср ноя 27, 2013 20:47:03 
Родился

Зарегистрирован: Чт окт 03, 2013 19:37:38
Сообщений: 15
Рейтинг сообщения: 0
Барсик, схема с общим минусом рабочая, ты ее проверил?

Сегодня, сгорела моя рабочая схема с общим плюсом. Упокой Бог её мятежную душу.
Похоже сгорела микросхема, может и еще чего-то, пока не проверял.
Хочу попробовать теперь собрать с общим минусом, все-равна перепаивать придется.


Еще вопрос (садистский), до скольки градусов может греться IRFZ44.
Пиковая температура была зафиксирована 125 градусов.


Вернуться наверх
 
Не в сети
 Заголовок сообщения: Re: Качели для SLA
СообщениеДобавлено: Чт ноя 28, 2013 16:26:04 
Друг Кота
Аватар пользователя

Карма: 28
Рейтинг сообщений: 267
Зарегистрирован: Ср сен 27, 2006 16:18:57
Сообщений: 3459
Рейтинг сообщения: 0
LeoCode писал(а):
схема с общим минусом рабочая, ты ее проверил?
Да.

LeoCode писал(а):
до скольки градусов может греться IRFZ44.
Температура кристалла, температура корпуса и отводимая мощность связаны следующим соотношением:
Wmax = (Tj - Tc)/Rjc

Где:
Wmax - максимально допустимая мощность
Tj - максимально допустимая температура кристалла в градусах
Tc - максимально допустимая температура корпуса транзистора в градусах.
Rjc - тепловое сопротивление кристалл-корпус в градусах на ватт.

В справочниках (даташитах) всегда указываются тепловые параметры Tj и Rjc. А также, указывается максимальная мощность, рассеиваемая транзистором, при температуре корпуса транзистора, равной 25 градусов Цельсия.
Смотрим даташит на транзистор IRFZ44. Видим: Wmax = 110 ватт при температуре корпуса Tc = 25 градусов. Максимальная температура кристалла Tj = 175 градусов. Тепловое сопротивление кристалл-корпус Rjc = 1.4 градуса на ватт.
Отводимая мощность Wmax = (напряжение питания - напряжение на аккумуляторе)*ток заряда.
Вот и считайте, какая получится допустимая температура корпуса при Ваших условиях.


Вернуться наверх
 
Не в сети
 Заголовок сообщения: Re: Качели для SLA
СообщениеДобавлено: Сб ноя 30, 2013 22:30:14 
Родился

Зарегистрирован: Чт окт 03, 2013 19:37:38
Сообщений: 15
Рейтинг сообщения: 0
Барсик спасибо за ответ.

Перепаял Я компаратор все в тойже схеме с общим плюсом и полевиком.

Родилась у меня идея, ну не знаю насколько она тянет на гениальную, но все же...

Для уменьшения нагрева полевого транзистора, поставить три транзистора параллельно.
И еще вместо сопротивления R16 5,6 кОм поставить терморезистор на те же 5,6 кОм и прикрутить его на радиатор с полевыми транзисторами.
Терморезистор расчитанный на 80 градусов.
Если Я все правильно понимаю, то терморезистор при нагревании до 80 градусов будет выполнять роль обычного сопротивления,
а при достижении 80 градусов сопротивление у него резко увеличиться и ток на VT3 поливике уменьшится и он закроется, при этом временно
не заряжая аккумулятор (так сказать передышка), после того как температура на радиаторе сопротивление понизится до 5,6 кОм и процесс заряда
возобновится. Что скажешь?

Теперь предыстория рождения предыдущего абзаца...
Я все-таки прикрутил к качелям УЗГРА, и оставил разряжатся на ночь аккумулятор до 10,5В.
Увы защита не сработала, аккумулятор разрядился, до 10,3В.
После чего начал Я заряжать качелями свой аккумулятор до 14,5. Длилось это долго, Я уже писал что полевик разогревался аш до 125 градусов.
Приходилось выключать все и ждать когда радиатор остынет.


Вернуться наверх
 
Не в сети
 Заголовок сообщения: Re: Качели для SLA
СообщениеДобавлено: Вс дек 01, 2013 00:10:38 
Друг Кота
Аватар пользователя

Карма: 48
Рейтинг сообщений: 96
Зарегистрирован: Пн мар 22, 2010 11:01:14
Сообщений: 7461
Откуда: СССР, г. Москва.
Рейтинг сообщения: 0
LeoCode писал(а):
Для уменьшения нагрева полевого транзистора, поставить три транзистора параллельно.

Этот транзистор работает не в импульсном, а в линейном режиме (этакое балластное сопротивление, на котором рассеивается излишек энергии).
При такой схемотехнике он должен, и будет греться.
Собирай импульсный вариант, я почти доделал. :)

_________________
Я рожден при социализме, и я этим горжусь!


Вернуться наверх
 
Не в сети
 Заголовок сообщения: Re: Качели для SLA
СообщениеДобавлено: Вс дек 01, 2013 19:27:32 
Друг Кота
Аватар пользователя

Карма: 28
Рейтинг сообщений: 267
Зарегистрирован: Ср сен 27, 2006 16:18:57
Сообщений: 3459
Рейтинг сообщения: 0
LeoCode писал(а):
Для уменьшения нагрева полевого транзистора, поставить три транзистора параллельно.
Это вполне нормальная идея. Таким образом можно облегчить режим работы каждого транзистора. В мощных источниках питания так и делают, когда ничего другого уже не остаётся. Но количество рассеиваемого тепла останется прежним. В Вашем случае лучше просто увеличить радиатор и уменьшить напряжение питания, чем неоправданно усложнять схему.
То же самое можно сказать насчёт терморезистора. Терморезисторы бывают разные, но чаще попадаются такие, которые при нагреве уменьшают свое сопротивление. Зачем Вам городить схему терморегулятора, который может оказаться весьма не простым, вместо того, чтобы увеличить радиатор или уменьшить напряжение питания? Кстати, вместо терморезистора можно применить биметаллический выключатель - похожие ставятся в утюгах и в чайниках.


Вернуться наверх
 
Не в сети
 Заголовок сообщения: Re: Качели для SLA
СообщениеДобавлено: Сб дек 07, 2013 23:37:36 
Друг Кота
Аватар пользователя

Карма: 48
Рейтинг сообщений: 96
Зарегистрирован: Пн мар 22, 2010 11:01:14
Сообщений: 7461
Откуда: СССР, г. Москва.
Рейтинг сообщения: 0
Соник писал(а):
Схема импульсника с общим минусом.

Подсоединил к аккумулятору. В периоды заряда дроссель верещит :cry: Что делать?

_________________
Я рожден при социализме, и я этим горжусь!


Вернуться наверх
 
Не в сети
 Заголовок сообщения: Re: Качели для SLA
СообщениеДобавлено: Пн дек 09, 2013 00:17:09 
Друг Кота
Аватар пользователя

Карма: 28
Рейтинг сообщений: 267
Зарегистрирован: Ср сен 27, 2006 16:18:57
Сообщений: 3459
Рейтинг сообщения: 0
Знал бы я что делать, обязательно бы рассказал. Как насчёт того, чтобы поменять дроссель? Поменять диод? Влепить параллельно конденсаторам многослойную керамику или танталовые конденсаторы?


Вернуться наверх
 
Не в сети
 Заголовок сообщения: Re: Качели для SLA
СообщениеДобавлено: Пн дек 09, 2013 21:30:55 
Друг Кота
Аватар пользователя

Карма: 48
Рейтинг сообщений: 96
Зарегистрирован: Пн мар 22, 2010 11:01:14
Сообщений: 7461
Откуда: СССР, г. Москва.
Рейтинг сообщения: 0
Керамикой 0,1 мкф шунтированы все конденсаторы. Остальное попробую. А как узнать, может у меня где-то по обратной связи возникает самовозбуждение?

_________________
Я рожден при социализме, и я этим горжусь!


Вернуться наверх
 
Не в сети
 Заголовок сообщения: Re: Качели для SLA
СообщениеДобавлено: Вт дек 10, 2013 19:54:01 
Друг Кота
Аватар пользователя

Карма: 28
Рейтинг сообщений: 267
Зарегистрирован: Ср сен 27, 2006 16:18:57
Сообщений: 3459
Рейтинг сообщения: 0
На Вашей плате проводник ON/OFF от LN2576 гуляет по всей плате. Попробуйте улалить перемычку, которая под дросселем, и подключить ногу 5 к земле как можно ближе к остальным ногам LM-ки. Будет верещать или нет?

А с земляным проводником там вообще, караул... :shock: Надо разделить сильноточные земли и слаботочные, и соединить их только в одном месте.


Вернуться наверх
 
Показать сообщения за:  Сортировать по:  Вернуться наверх
Начать новую тему Ответить на тему  [ Сообщений: 169 ]    , , , , 5, , , ,  

Часовой пояс: UTC + 3 часа


Кто сейчас на форуме

Сейчас этот форум просматривают: нет зарегистрированных пользователей и гости: 50


Вы не можете начинать темы
Вы не можете отвечать на сообщения
Вы не можете редактировать свои сообщения
Вы не можете удалять свои сообщения
Вы не можете добавлять вложения

Найти:
Перейти:  


Powered by phpBB © 2000, 2002, 2005, 2007 phpBB Group
Русская поддержка phpBB
Extended by Karma MOD © 2007—2012 m157y
Extended by Topic Tags MOD © 2012 m157y