Надежное фотореле специально для начинающих.

Вопросы и замечания по статьям и схемам, представленным на нашем сайте

При поддержке РадиоКОТструктор.ру


petyalee
Встал на лапы
Сообщения: 126
Зарегистрирован: Вт мар 19, 2013 17:29:50

Надежное фотореле специально для начинающих.

Сообщение petyalee »

Всем привет! Нашел вот такую статью на сайте http://radiokot.ru/circuit/analog/games/15/
Возникла проблема там сказанно что VD1, VD2 любые кремниевые диоды. Скажите пожалуйста их наминалы , буду очень благодарен!!!!
Реклама
Аватара пользователя
B@R5uk
Собутыльник Кота
Сообщения: 2896
Зарегистрирован: Сб ноя 13, 2010 12:53:25
Откуда: приходит весна?

Re: диоды.

Сообщение B@R5uk »

Эти диоды дают опорное напряжение для генератора тока на первом транзисторе. Главное, что требуется от этих диодов, -- это дать падение напряжения где-то 1,2-1,4 вольта. Диоды -- любые маломощные кремневые, какие есть в арсенале/ближайшем магазине (из распространённых кд521 вспоминаются). Можно, конечно, и германиевые взять, но их потребуется больше, так как на германиевых падение напряжения меньше.
Реклама
petyalee
Встал на лапы
Сообщения: 126
Зарегистрирован: Вт мар 19, 2013 17:29:50

Re: диоды.

Сообщение petyalee »

Спасибо.
Аватара пользователя
Jemchug
Мудрый кот
Сообщения: 1732
Зарегистрирован: Сб окт 10, 2009 17:16:58
Откуда: Россия.
Контактная информация:

Re: диоды.

Сообщение Jemchug »

B@R5uk писал(а):Главное, что требуется от этих диодов, -- это дать падение напряжения где-то 1,2-1,4 вольта. Диоды -- любые маломощные кремневые, какие есть в арсенале
Для сведения ТС.
Это на самом деле главное, только нужно учитывать, что два старых диода например Д220 или КД503 и другие старые дадут именно это падение напряжения, а вот если ставить диод КД522, то их придется ставить три штуки, для тогою что бы получить падение напряжения порядка 1,2 вольта. Проверить можно мультиметром прямо в схеме.
Просто собираете подобную схему и проверяете паление напряжение на диоде, что у Вас есть в наличии.

Изображение

Если данную тему питать не от 5 вольтю а большею то вместо этих диодов лучше поставить стабилитрон на 3 вольта, например КС133А.
Только внимательнее с полярностью стабилитрона.

Изображение
Вложения
1.GIF
(1.64 КБ) 6292 скачивания
1.JPG
(18.12 КБ) 9991 скачивание
Реклама
Эиком - электронные компоненты и радиодетали
petyalee
Встал на лапы
Сообщения: 126
Зарегистрирован: Вт мар 19, 2013 17:29:50

Re: Надежное фотореле специально для начинающих.

Сообщение petyalee »

Доброго времени суток Jemchug. Все таки какие диоды ставить? кд521 в уме крутиться.
Реклама
Аватара пользователя
Jemchug
Мудрый кот
Сообщения: 1732
Зарегистрирован: Сб окт 10, 2009 17:16:58
Откуда: Россия.
Контактная информация:

Re: Надежное фотореле специально для начинающих.

Сообщение Jemchug »

Так уже написали, что диоды любые, только нужно проверить, что бы на диодах падало напряжение порядка 1,2 - 1,5 вольта.
Проверьте так. Напряжение там в пределах 4 - 9 вольт.

Изображение

Я думаю, что если диоды будут КД521, то нужно будет поставить три диода последовательно.
Как то я сталкивался, что падение на одном диоде КД521 составляет 0,4 вольта, но лучше проверить, хотя если сразу поставить их три штуки не проверяя, то все должно работать.
Просто с двумя КД521 я не пробовал. Пробовал только с двумя старыми КД503
Реклама
Аватара пользователя
Martin76
Друг Кота
Сообщения: 20173
Зарегистрирован: Пт фев 04, 2011 17:57:51
Откуда: Рыбинск

Re: Надежное фотореле специально для начинающих.

Сообщение Martin76 »

Jemchug писал(а): что два старых диода например Д220 или КД503 и другие старые дадут именно это падение напряжения, а вот если ставить диод КД522, то их придется ставить три штуки,
Подобные стабилизаторы тока прекрасно работают с двумя диодами типа 521-522, 1N4148 и тп. Главное, чтобы падение на двух диодах было больше, чем на эмиттерном переходе. При токе 7,5мА точно такое будет. Кроме того вместо двух диодов и стабилитрона можно светодиод поставить.
petyalee
Встал на лапы
Сообщения: 126
Зарегистрирован: Вт мар 19, 2013 17:29:50

Re: Надежное фотореле специально для начинающих.

Сообщение petyalee »

Окей ребята. Буду пробовать.
petyalee
Встал на лапы
Сообщения: 126
Зарегистрирован: Вт мар 19, 2013 17:29:50

Re: Надежное фотореле специально для начинающих.

Сообщение petyalee »

А фоторезистор можно поставить? Или другой фотодиод?
Аватара пользователя
Jemchug
Мудрый кот
Сообщения: 1732
Зарегистрирован: Сб окт 10, 2009 17:16:58
Откуда: Россия.
Контактная информация:

Re: Надежное фотореле специально для начинающих.

Сообщение Jemchug »

Можно.
Суть применения стабилизатора тока в подобной схеме описана здесь.
http://radiokot.ru/forum/viewtopic.php?p=482773#p482773
petyalee
Встал на лапы
Сообщения: 126
Зарегистрирован: Вт мар 19, 2013 17:29:50

Re: Надежное фотореле специально для начинающих.

Сообщение petyalee »

Сказанно что всесто светодиода можно поставить любую другую логическую схему. К примеру скажем как подключитт туда http://radiokot.ru/circuit/light/run/02/ вот такую схему?
Аватара пользователя
Jemchug
Мудрый кот
Сообщения: 1732
Зарегистрирован: Сб окт 10, 2009 17:16:58
Откуда: Россия.
Контактная информация:

Re: Надежное фотореле специально для начинающих.

Сообщение Jemchug »

Например вот так.

Изображение

Как только будет темно, так заработают бегущие огни.
Если светло, то в схеме бегущих огней будет постоянно гореть только один верхний светодиод.
Можно придумать и осуществить также другие алгоритмы работы.
Вложения
1.GIF
(27.41 КБ) 4016 скачиваний
petyalee
Встал на лапы
Сообщения: 126
Зарегистрирован: Вт мар 19, 2013 17:29:50

Re: Надежное фотореле специально для начинающих.

Сообщение petyalee »

Ого! Как просто оказывается. Но я думаю что от 5 вольт тускловато гореть будет.
Аватара пользователя
Evan
Сверлит текстолит когтями
Сообщения: 1102
Зарегистрирован: Пн июн 15, 2015 10:01:37

Re: Надежное фотореле специально для начинающих.

Сообщение Evan »

Кто-нибудь знает, можно ли в схеме вместо светодиода поставить реле? Мне нужно чтобы выключало и включало уличное освещение.
Аватара пользователя
Денис
Держит паяльник хвостом
Сообщения: 970
Зарегистрирован: Ср июн 27, 2007 17:09:12
Контактная информация:

Re: Надежное фотореле специально для начинающих.

Сообщение Денис »

Evan писал(а):Кто-нибудь знает, можно ли в схеме вместо светодиода поставить реле?
Конечно можно и здесь еще про это фотореле почитайте.
Там как раз делают, что бы оно не срабатывало от случайного "затемнения" и еще про чувствительность.
http://radiokot.ru/forum/viewtopic.php? ... 3#p2197173
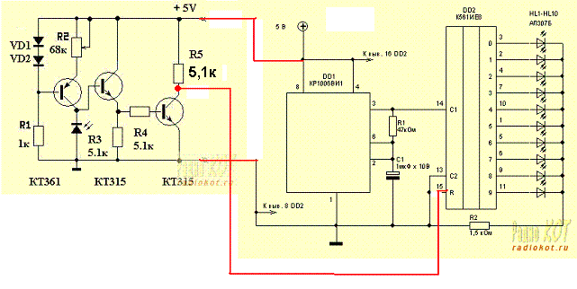
aen писал(а):Просто для интереса за 15 минут собрал эту схему.

Изображение

Детали брал те, что были под рукой, в том числе и фотодиод. Микросхема тоже не критично. Можно взять любые КМОП инвертора, в том числе и 176 серию.
Чувствительность зависит от резистора в эмиттере транзистора.
При сопротивдении 100 ком светить нужно непосредственно прямо на фотодиод.
С резистором 910 ком срабатывает если даже светодиод смотрит в сторону от лампы стоящей на расстоянии полметра.
Резистор в эмиттере делать больше с данным транзистором нет смысла, т.к. обратный ток коллектора КТ361 имеет величину 1 мка. Если транзистор взять КТ3107, то вероятно этот резистор можно еще увеличить, только смысла не вижу.
Задержка при данных на схеме около 2 сек, т.е. включается с задержкой на 2 сек и не реагирует в течении 2 секунд при затемнении фотодиода.
Задержку на включение в принципе можно убрать, если резистор перед конденсатором зашунтировать кремниевым диодом.
В данной схеме когда фотодиод освещен, то на выходе единица.
Из первых двух инверторов сначала хотел сделать триггер Шмидта, но почему то работало хуже.
Аватара пользователя
falkonist
Друг Кота
Сообщения: 4471
Зарегистрирован: Вс мар 04, 2007 11:39:00
Откуда: Ukraine, Kyiv
Контактная информация:

Re: Надежное фотореле специально для начинающих.

Сообщение falkonist »

petyalee писал(а):...я думаю что от 5 вольт тускловато гореть будет.
Не надо "думать" чепуху, а надо знать! Светодиоды - не лампочки: http://forum.cxem.net/index.php?showtop ... try1853825
Выслушай и противную сторону, даже если она и противна
Аватара пользователя
Левчег
Встал на лапы
Сообщения: 90
Зарегистрирован: Вт мар 19, 2013 08:01:13
Откуда: Сибирь

Re: Надежное фотореле специально для начинающих.

Сообщение Левчег »

Народ, вместо кт361 можно - мп42а, а вместо кт315 - мп37?
Аватара пользователя
АлександрЛ
Друг Кота
Сообщения: 43842
Зарегистрирован: Пн ноя 30, 2009 03:00:01
Откуда: Нерезиновая

Re: диоды.

Сообщение АлександрЛ »

Jemchug писал(а):Просто собираете подобную схему и проверяете паление напряжение на диоде, что у Вас есть в наличии.
СпойлерИзображение
Интересно, и зачем такие сложности? Берёте (можно самый простейший, из серии "83**") мультиметр, в режиме "прозвонки" он показывает падение напряжения на измеряемой цепи при токе примерно 1 мА.. "входное" напряжение- примерно 3 вольта, для диодов- достаточно.
Аватара пользователя
Jemchug
Мудрый кот
Сообщения: 1732
Зарегистрирован: Сб окт 10, 2009 17:16:58
Откуда: Россия.
Контактная информация:

Re: Надежное фотореле специально для начинающих.

Сообщение Jemchug »

Левчег писал(а):Народ, вместо кт361 можно - мп42а, а вместо кт315 - мп37?
Можно, но резко упадет чувствительность.
При этом R2 не должно в данном случае превышать десятка килоом.
Аватара пользователя
Левчег
Встал на лапы
Сообщения: 90
Зарегистрирован: Вт мар 19, 2013 08:01:13
Откуда: Сибирь

Re: Надежное фотореле специально для начинающих.

Сообщение Левчег »

Jemchug писал(а):Можно, но резко упадет чувствительность.
При этом R2 не должно в данном случае превышать десятка килоом.
Спасибо!!!
Ответить

Вернуться в «Статьи»