Например TDA7294

Форум РадиоКот • Просмотр темы - Измерение и измерители ESR
Форум РадиоКот
Здесь можно немножко помяукать :)

Текущее время: Сб фев 07, 2026 21:17:56

Часовой пояс: UTC + 3 часа


ПРЯМО СЕЙЧАС:



Начать новую тему Ответить на тему  [ Сообщений: 3908 ]     ... , , , 145, , , ...  
Автор Сообщение
Не в сети
 Заголовок сообщения: Re: Измерители ESR
СообщениеДобавлено: Вт дек 30, 2014 09:52:03 
Мучитель микросхем
Аватар пользователя

Карма: 16
Рейтинг сообщений: 241
Зарегистрирован: Пн дек 29, 2014 20:57:30
Сообщений: 464
Откуда: Беларусь
Рейтинг сообщения: 0
olegl,ответил в л.с

_________________
"Какими бы глубокими знаниями я не
обладал, каким большим не был бы мой
опыт, всегда найдется человек умнее
меня и имеющий больше опыта."


Вернуться наверх
 
Не в сети
 Заголовок сообщения: Re: Измерители ESR
СообщениеДобавлено: Сб янв 03, 2015 13:17:26 
Родился

Зарегистрирован: Чт дек 25, 2014 18:45:08
Сообщений: 11
Рейтинг сообщения: 0
Номиналы вроде в норме, заменял R6 ( 10к ) на 56к и купил\поставил HEF4049 от NXP - все равно все светодиоды засвечены, замыкай щупы не замыкай.
Проосцилить выход 157ой пока нечем. Пробовал обе имеющиеся 157ые, они хотя и выглядят как БУ но при покупке не были паяными, покрайней мере я не заметил этого, я сам пролудил ножки так как МС старые чтобы контакт был хороший ( все 3 мс в панельках пока ). Мысли уже бродят что эти обе 157ые какие-то нерабочие, если с одной 10 диодов светят а с другой только 8.


Вернуться наверх
 
Не в сети
 Заголовок сообщения: Re: Измерители ESR
СообщениеДобавлено: Сб янв 03, 2015 13:32:27 
Друг Кота

Карма: 68
Рейтинг сообщений: 1408
Зарегистрирован: Сб янв 29, 2011 00:28:48
Сообщений: 7774
Рейтинг сообщения: 0
1.Без 157й индикаторы гаснут ?
2. Щупы замкнуть на общий (С4 на общий) и дать напряжения на ногах 157й (со вставленной мсх).
Похоже на негодные микросхемы....


Вернуться наверх
 
Не в сети
 Заголовок сообщения: Re: Измерители ESR
СообщениеДобавлено: Сб янв 03, 2015 15:12:47 
Родился

Зарегистрирован: Чт дек 25, 2014 18:45:08
Сообщений: 11
Рейтинг сообщения: 0
Разумеется что БЕЗ 157ой - гаснут, а при замыкании щупов или вынимании мс генератора ничего не меняется - засвечены.


Вернуться наверх
 
Эиком - электронные компоненты и радиодетали
Не в сети
 Заголовок сообщения: Re: Измерители ESR
СообщениеДобавлено: Пн янв 12, 2015 10:51:35 
Мучитель микросхем
Аватар пользователя

Карма: 16
Рейтинг сообщений: 241
Зарегистрирован: Пн дек 29, 2014 20:57:30
Сообщений: 464
Откуда: Беларусь
Рейтинг сообщения: 0
Нарисовал в SPlan "доработанную" схему мастеркитовского тестера.При грамотном изготовлении щупов и применении качественных комплектующих первый светодиод ловит сопротивление менее 5 миллиом(0.005Ом),второй от 5 до 50 миллиом(проверял Е7-15 и венгерским ESR).
P.S. исправил небольшую ошибку в обозначении на схеме(1:10 1:1)


Вложения:
NM8032.rar [46.99 KiB]
Скачиваний: 519

_________________
"Какими бы глубокими знаниями я не
обладал, каким большим не был бы мой
опыт, всегда найдется человек умнее
меня и имеющий больше опыта."
Вернуться наверх
 
Не в сети
 Заголовок сообщения: Re: Измерители ESR
СообщениеДобавлено: Чт янв 22, 2015 20:14:23 
Модератор
Аватар пользователя

Карма: 120
Рейтинг сообщений: 1088
Зарегистрирован: Пн дек 08, 2008 19:28:04
Сообщений: 22877
Откуда: 10км от Москвы на Север
Рейтинг сообщения: 0
На "мониторе" скрестили две схемы ... :)
Изображение
http://forum.cxem.net/index.php?app=cor ... _id=323272

http://monitor.ucoz.kz/publ/esr_probnik ... t/1-1-0-14


Вернуться наверх
 
Не в сети
 Заголовок сообщения: Re: Измерители ESR
СообщениеДобавлено: Пн янв 26, 2015 11:36:27 
Потрогал лапой паяльник
Аватар пользователя

Карма: 1
Рейтинг сообщений: 55
Зарегистрирован: Ср ноя 20, 2013 11:29:26
Сообщений: 308
Откуда: Манчестер
Рейтинг сообщения: 0
Всем привет, не попадалась ли кому-нибудь схема С и ESR метра НЕ на ЖК экране, а на светодиодных индикаторах (без SPI)? Уж больно не нравятся мне эти убогие мелкие зеленые штуки, особенно когда надо отобразить всего 2 числа. Хочется что бы было ярко и красиво!

_________________
При решение наиболее сложных задач, большинство, как правило, ошибается...


Вернуться наверх
 
Не в сети
 Заголовок сообщения: Re: Измерители ESR
СообщениеДобавлено: Пн янв 26, 2015 16:19:25 
Родился

Зарегистрирован: Вс янв 18, 2015 11:01:38
Сообщений: 1
Рейтинг сообщения: 0
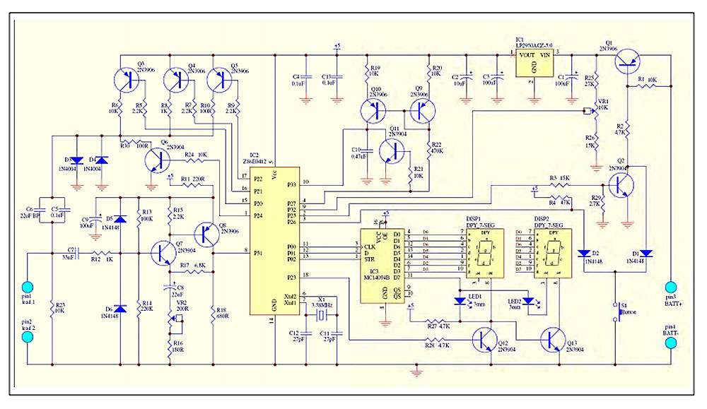
ESR / Low Ohms Meter


Вложения:
Комментарий к файлу: ESR / Low Ohms Meter - схема с цифровымими светодиодными индикаторами
blueesr_circuit.jpg [155.53 KiB]
Скачиваний: 1257
Вернуться наверх
 
Не в сети
 Заголовок сообщения: Re: Измерители ESR
СообщениеДобавлено: Вс фев 01, 2015 12:36:51 
Первый раз сказал Мяу!
Аватар пользователя

Зарегистрирован: Пт апр 04, 2014 21:31:02
Сообщений: 35
Откуда: Таватуй (Екатеринбург)
Рейтинг сообщения: 0
Всем котам мяу! :)
На ебее продают некоторое количество ESR метров. Например:
http://www.ebay.com/itm/Big-12864-LCD-T ... =undefined
или
http://www.ebay.com/itm/Graphics-displa ... =undefined
или
http://www.ebay.com/itm/DIY-Kits-ESR-Me ... 1167539545
Это все примерно одинаковое, с вариациями наличия кварца в генераторе или отсутствия. Как понимаю везде в схемах использован меандр (или нет?). Может эти устройства уже обсуждались, поиском не нашел. :dont_know: Если было, ткните носом пжста!
Если не обсуждалось, как считаете, годится аппарат для внутрисхемного измерения? Ну, допустим, тот, что с кварцем?


Вернуться наверх
 
Не в сети
 Заголовок сообщения: Re: Измерители ESR
СообщениеДобавлено: Вс фев 01, 2015 12:42:51 
Модератор
Аватар пользователя

Карма: 120
Рейтинг сообщений: 1088
Зарегистрирован: Пн дек 08, 2008 19:28:04
Сообщений: 22877
Откуда: 10км от Москвы на Север
Рейтинг сообщения: 0
Все эти приборчики работают по принципу "опроса прямоугольным напряжением", т.е. "скачку".
Можно вот здесь поискать -
А что смущает ...? :) https://www.google.ru/search?q=%D0%B8%D ... 0&imgdii=_


Вернуться наверх
 
Не в сети
 Заголовок сообщения: Re: Измерители ESR
СообщениеДобавлено: Вс фев 01, 2015 13:07:58 
Первый раз сказал Мяу!
Аватар пользователя

Зарегистрирован: Пт апр 04, 2014 21:31:02
Сообщений: 35
Откуда: Таватуй (Екатеринбург)
Рейтинг сообщения: 0
Ой картинков много вкусных! Спасибо! :beer:
Смущает именно то, что написал. Можно померить таким "опросователем" (опросывателем? во - опросувателем! :)) ) электролит внутрисхемно, если к нужному месту в нём щупы прикошачить? И какой все же лучше с кристаллом или без. Или без разницы?
Использование предполагается в ремонте бытовой техники, в основном.


Вернуться наверх
 
Не в сети
 Заголовок сообщения: Re: Измерители ESR
СообщениеДобавлено: Вс фев 01, 2015 17:30:12 
Модератор
Аватар пользователя

Карма: 120
Рейтинг сообщений: 1088
Зарегистрирован: Пн дек 08, 2008 19:28:04
Сообщений: 22877
Откуда: 10км от Москвы на Север
Рейтинг сообщения: 0
Для того, чтобы измерять внутрисхемно, надо, чтобы проверяемое напряжение было не более 0,5 вольта. В этом случае не будет влияния на показания внешних элементов схемы.


Вернуться наверх
 
Не в сети
 Заголовок сообщения: Re: Измерители ESR
СообщениеДобавлено: Вс фев 01, 2015 23:29:42 
Первый раз сказал Мяу!
Аватар пользователя

Зарегистрирован: Пт апр 04, 2014 21:31:02
Сообщений: 35
Откуда: Таватуй (Екатеринбург)
Рейтинг сообщения: 0
Уважаемый Borodach! Почитав Ваши сообщения еще на нескольких ресурсах, где обсуждаются подобные девайсы, не мог не прийти к выводу, что в данном вопросе Вы, конечно, эксперт. Потому уж простите за настырность!

Как насчет кристалла? Критично его наличие? Или реальная точность настолько низка, что кварц там кроме понтов иных функций не имеет?
И какой дисплей проработает дольше, если это можно вообще прогнозировать. Может, по иным причинам какая-то модель предпочтительнее?
Вложение:
$ 15_12.JPG [50.08 KiB]
Скачиваний: 999

Вложение:
$ 13_59.JPG [44.21 KiB]
Скачиваний: 784

Вложение:
$18_99.JPG [26.75 KiB]
Скачиваний: 749

Вложение:
$ 18_44.JPG [23.68 KiB]
Скачиваний: 745

Имеются выполненные на: "ATmega8, ATmega168 or ATmega328 microcontroller" - есть практическая разница?

P.S.: С напряжением разобрался. Кстати, одна из моделей имеет питание 1,2 В. Вполне вероятно, что на выходе те самые 0,5 В. Нет?
Вложение:
$ 19_75.JPG [42.08 KiB]
Скачиваний: 744

Спасибо за ответы!


Вернуться наверх
 
Не в сети
 Заголовок сообщения: Re: Измерители ESR
СообщениеДобавлено: Пн фев 02, 2015 20:17:50 
Модератор
Аватар пользователя

Карма: 120
Рейтинг сообщений: 1088
Зарегистрирован: Пн дек 08, 2008 19:28:04
Сообщений: 22877
Откуда: 10км от Москвы на Север
Рейтинг сообщения: 0
На счёт "эксперта", Вы мне явно льстите, но всё-равно, приятно ... :)

По поводу кварца ("кристалла") в схеме могу сказать только то, что он, по большому счёту, ни на что не влияет, ибо главное не в стабильности генерируемой частоты, а в алгоритме работы прибора.
Даже, если измеритель работает на синусе в 100 кГц, то и здесь стабильность частоты не так важна, главное, чтобы она укладывалась в 10-15%.
Просто на этой частоте проводят измерения большинство фирм выпускающих конденсаторы, хотя, для некоторых конденсаторов используется и 10 кГц.

На счёт дисплея вопрос не понял.
Если не забивать прибором гвозди и не засовывать щупы в розетку, то дисплеи, практически, не выходят из строя ... :)

На чём собирать пробники и по какой схеме, лучше обратиться к настоящим специалистам.
У нас они вот в этих темах:
viewtopic.php?f=51&t=98762
viewtopic.php?f=25&t=79006
Кстати, у serge_m я приобретал наборы - работают прекрасно.

По поводу напряжения на щупах надо обращаться к производителям или осциллографу и им его измерить.
Тут всё просто - чем оно (напряжение) меньше, тем меньше влияние обвески на показания прибора и тем точнее измерения.

Рекомендовать какой-то конкретный прибор сложно, ибо их так много, что проверить все не представляется возможным, но для себя я оставил только два, это ESR-micro v4.0s и пинцет НВ-11.
Причём последний измеряет на синусе 100Гц, 1кГц, 10кГц и 100кГц и его показания очень точно совпадают с заводскими измерениями. Ну, а первый оставил потому, что пользуюсь им на службе ... :)

Главное в этом вопросе не "количество нулей после запятой", не сложность и не цена самого прибора, и даже не принцип его работы, а УМЕНИЕ им ПОЛЬЗОВАТЬСЯ... !

Когда мне впервые потребовалось реально проверить конденсаторы на esr, то я собрал себе простейший пробник и менее, чем за час, отремонтировал телевизор сони, хотя до этого долго не мог понять по какой причине он у меня периодически отключался.
Во время проверки обнаружил штук шесть конденсаторов с повышенным епс, хотя по ёмкости почти все были в проядке. После замены конденсаторов, телевизор работает уже лет пятнадцать ... :)
В импульсных блоках питания эти пробники вобще находка, ибо в 90%, виновниками всех неисправностей являются именно электролиты.

Так что тренируйтесь и пробуйте.
Для лучшего понимания не плохо было бы собрать простейший аналоговый пробник и на нём потренироваться, а уже потом купить то, что, действительно, будет востребовано.


Вернуться наверх
 
Не в сети
 Заголовок сообщения: Re: Измерители ESR
СообщениеДобавлено: Чт фев 12, 2015 21:14:50 
Родился

Зарегистрирован: Чт дек 25, 2014 18:45:08
Сообщений: 11
Рейтинг сообщения: 0
Изрядно времени прошло пока раздобыл другую К157ДА1 - МастеркитПриборчик моментально заработал как положено ( Enman был прав что первые 2 МС у меня были негодные ).
Спасибо всем откликнувшимся на мою проблемку. В итоге, может кому и мои сведения будут полезны -
прибор, кроме указанной HEF4049BP Philips, у меня работает и со следующими микрушками ( распиновка идентична ) для генератора
- MC14049UBCP Motorola
- HEF4049BP NXP
- HD14049UBP
Похоже, отчасти на практике, как упоминал oleg63m, генератор подойдет на любой микрухе.
И, как выяснилось, в сети имеются схемы мастеркита имеющие неправильные номиналы деталек.
R6=56кОм ( спасибо за подсказку indman-y )
Borodach, я теперь попробую посложнее что-то собрать, понимаю что повторить - не разработать, но тем не менее. Кстати как с ремонтом дела двигаются ?


Вернуться наверх
 
Не в сети
 Заголовок сообщения: Re: Измерители ESR
СообщениеДобавлено: Чт фев 12, 2015 23:07:31 
Друг Кота
Аватар пользователя

Карма: 140
Рейтинг сообщений: 4277
Зарегистрирован: Чт сен 01, 2011 12:53:27
Сообщений: 20131
Откуда: ТьмуТаракания. Почетный житель подмостовья
Рейтинг сообщения: 0
Borodach писал(а):
надо, чтобы проверяемое напряжение было не более 0,5 вольта

но ведь это заблуждение. я уже несколько раз обьяснял почему:
- сопротивление (епс) исправного электролита будет не более 3-5 ома,
максимум 10, и то это уже с трудом исправным можно назвать. и напряжение на исправном кондере врят ли поднимется более 0,5 вольт, так что никакой переход до этого момента не откроется. а если и откроется, если сможет, то падение напряжения в 0,7 вольт уже покажет "зашкал". и для пробника это не сыграет никакой рояли.
если, конечно не прикапываться к точности в 6 нулей, нарисованным фломастером на окне :))) :))) :))), ты понял о чем я :beer:
ну и, если даже переход откроется, думаю, сам переход врят ли вылетит.
так что, если это не "высокоточный измеритель", а пробник, можно сильно не заморачиваться с амплитудой. внутрисхемно будет определять исправность по любому.
В крайнем случае, можно параллельно щупам поставить резистор ом 25-30 и отсчет производить с учетом этого резика. напруга высоко при этом не поднимется а шкала растянется :))) :beer: :beer: :beer:

_________________
Шекспир сказал: Судить меня -дано лишь Богу, другим я укажу дорогу... https://natribu.org/
Я его полностью поддерживаю.
Программирую на Fuse AtmelAVR.


Вернуться наверх
 
Не в сети
 Заголовок сообщения: Re: Измерители ESR
СообщениеДобавлено: Пт фев 13, 2015 13:38:39 
Модератор
Аватар пользователя

Карма: 120
Рейтинг сообщений: 1088
Зарегистрирован: Пн дек 08, 2008 19:28:04
Сообщений: 22877
Откуда: 10км от Москвы на Север
Рейтинг сообщения: 0
В принципе, так оно и есть, но если у конденсатора епс слишком большой, то напряжение на нём во время проверки может быть значительно больше 0,5 вольта и вот тогда возможно влияние на показания внешней обвязки из полупроводников.
Но, по большому счёту, это не столь важно, главное найте дефектный конденсатор, на "на сколько он дефектный", это не главное ... :) :beer:


Вернуться наверх
 
Не в сети
 Заголовок сообщения: Re: Измерители ESR
СообщениеДобавлено: Пн фев 23, 2015 00:26:44 
Встал на лапы
Аватар пользователя

Карма: -3
Рейтинг сообщений: -4
Зарегистрирован: Пт фев 20, 2015 23:00:15
Сообщений: 85
Рейтинг сообщения: 0
Посоветуйте, пожалста, готовый, недорогой ESR-метр/анализатор, чтобы можно было в цепи конденсаторы проверять. И шоб достоверно врал!!! :)))
Спс.

Ув. Borodach
Сорри, тут 145 страниц. :facepalm:


Вернуться наверх
 
Не в сети
 Заголовок сообщения: Re: Измерители ESR
СообщениеДобавлено: Пн фев 23, 2015 14:17:41 
Модератор
Аватар пользователя

Карма: 120
Рейтинг сообщений: 1088
Зарегистрирован: Пн дек 08, 2008 19:28:04
Сообщений: 22877
Откуда: 10км от Москвы на Север
Рейтинг сообщения: 0
Из не дорогих можно рекомендовать "микру".
Показывает одновременно и ёмкость и еср.
Изображение
https://www.google.ru/search?q=esr-%D0% ... UoAA&dpr=1

Либо собрать из набора.
Разные наборы есть у нас на сайте ...


Вернуться наверх
 
Не в сети
 Заголовок сообщения: Re: Измерители ESR
СообщениеДобавлено: Вт фев 24, 2015 03:24:08 
Встал на лапы
Аватар пользователя

Карма: -3
Рейтинг сообщений: -4
Зарегистрирован: Пт фев 20, 2015 23:00:15
Сообщений: 85
Рейтинг сообщения: 0
Borodach писал(а):
Из не дорогих можно рекомендовать "микру".
Мне бы такой вот -> http://www.youtube.com/watch?v=TrXnuLtUrGw&t=8m42s

:hunger:


Вернуться наверх
 
Показать сообщения за:  Сортировать по:  Вернуться наверх
Начать новую тему Ответить на тему  [ Сообщений: 3908 ]     ... , , , 145, , , ...  

Часовой пояс: UTC + 3 часа


Кто сейчас на форуме

Сейчас этот форум просматривают: нет зарегистрированных пользователей и гости: 15


Вы не можете начинать темы
Вы не можете отвечать на сообщения
Вы не можете редактировать свои сообщения
Вы не можете удалять свои сообщения
Вы не можете добавлять вложения

Найти:
Перейти:  


Powered by phpBB © 2000, 2002, 2005, 2007 phpBB Group
Русская поддержка phpBB
Extended by Karma MOD © 2007—2012 m157y
Extended by Topic Tags MOD © 2012 m157y