Например TDA7294

Форум РадиоКот • Просмотр темы - Часы-термометр-будильник 12LED(mega8/88+DS1307+DS18x20*2)
Форум РадиоКот
Здесь можно немножко помяукать :)

Текущее время: Ср янв 14, 2026 14:05:00

Часовой пояс: UTC + 3 часа


ПРЯМО СЕЙЧАС:



Начать новую тему Ответить на тему  [ Сообщений: 163 ]     ... , , , 6, , ,  
Автор Сообщение
Не в сети
 Заголовок сообщения: Re: Часы-термометр-будильник 12LED(mega8/88+DS1307+DS18x20*2
СообщениеДобавлено: Пт авг 16, 2013 08:50:04 
Прорезались зубы
Аватар пользователя

Карма: 8
Рейтинг сообщений: 14
Зарегистрирован: Ср май 19, 2010 11:15:36
Сообщений: 237
Откуда: Украина
Рейтинг сообщения: 0
tony_art писал(а):
...Возможно-ли их обновить? Или выложить схему?

Обновить может только Danko.
Вот то что осталось у меня:
Вложение:
Clock-Term-Alarm_12LED_2011-05-30.zip [148.11 KiB]
Скачиваний: 839

Вложение:
Clock-Term-Alarm_Mega8_DS1307_spl7.zip [31.44 KiB]
Скачиваний: 753

Не факт, что это самый свежий вариант, но то что есть.

_________________
Жизнь - цепь, а мелочи в ней звенья. Нельзя звену не придавать значения!


Вернуться наверх
 
Не в сети
 Заголовок сообщения: Re: Часы-термометр-будильник 12LED(mega8/88+DS1307+DS18x20*2
СообщениеДобавлено: Пт авг 16, 2013 10:52:28 
Родился

Зарегистрирован: Сб апр 02, 2011 09:49:50
Сообщений: 13
Рейтинг сообщения: 0
Изображение


Изображение

Все, что есть у меня:)


Вложения:
Fuse.zip [81.54 KiB]
Скачиваний: 621

_________________
Не доверяйте лошади с фиолетовыми бровями
Вернуться наверх
 
Не в сети
 Заголовок сообщения: Re: Часы-термометр-будильник 12LED(mega8/88+DS1307+DS18x20*2
СообщениеДобавлено: Пт авг 16, 2013 12:51:47 
Родился
Аватар пользователя

Зарегистрирован: Чт авг 15, 2013 21:05:06
Сообщений: 3
Откуда: Москва
Рейтинг сообщения: 0
NickNI писал(а):
Обновить может только Danko.

Понятно!
NickNI писал(а):
Не факт, что это самый свежий вариант, но то что есть.

svinuk писал(а):
Все, что есть у меня:)

Спасибо!!! :)


Вернуться наверх
 
Не в сети
 Заголовок сообщения: Re: Часы-термометр-будильник 12LED(mega8/88+DS1307+DS18x20*2
СообщениеДобавлено: Пт авг 16, 2013 17:05:15 
Прорезались зубы
Аватар пользователя

Карма: 8
Рейтинг сообщений: 14
Зарегистрирован: Ср май 19, 2010 11:15:36
Сообщений: 237
Откуда: Украина
Рейтинг сообщения: 0
На домашнем компьютере нашел исходник из первой страницы:
Вложение:
Clock-Term-Alarm_12LED_2011-06-07.zip [148.09 KiB]
Скачиваний: 781

Чуток посвежее :)

_________________
Жизнь - цепь, а мелочи в ней звенья. Нельзя звену не придавать значения!


Вернуться наверх
 
Эиком - электронные компоненты и радиодетали
Не в сети
 Заголовок сообщения: Re: Часы-термометр-будильник 12LED(mega8/88+DS1307+DS18x20*2
СообщениеДобавлено: Сб авг 17, 2013 14:56:23 
Родился
Аватар пользователя

Зарегистрирован: Чт авг 15, 2013 21:05:06
Сообщений: 3
Откуда: Москва
Рейтинг сообщения: 0
NickNI писал(а):
На домашнем компьютере нашел исходник из первой страницы:
Чуток посвежее :)

Спасибо!


Вернуться наверх
 
Не в сети
 Заголовок сообщения: Re: Часы-термометр-будильник 12LED(mega8/88+DS1307+DS18x20*2
СообщениеДобавлено: Вс сен 01, 2013 15:06:02 
Родился

Зарегистрирован: Чт янв 31, 2013 03:36:39
Сообщений: 11
Рейтинг сообщения: 0
Отличные часы. Автору огромное спасибо!
Вот что получилось, кстати уже больше чем пол года работают.
Изображение


Вложения:
122.jpg [134.93 KiB]
Скачиваний: 117378
Вернуться наверх
 
Не в сети
 Заголовок сообщения: Re: Часы-термометр-будильник 12LED(mega8/88+DS1307+DS18x20*2
СообщениеДобавлено: Сб сен 28, 2013 00:48:04 
Потрогал лапой паяльник
Аватар пользователя

Карма: 8
Рейтинг сообщений: 21
Зарегистрирован: Сб янв 16, 2010 22:51:45
Сообщений: 325
Рейтинг сообщения: 0
Доброго времени суток) Может ли кто помочь с компиляцией прошивки под часики, плата от m169 12LED.lay http://radiokot.ru/forum/viewtopic.php?f=57&t=49530&start=20/ Большие индикаторы 2,3", маленькие 0,56", все с общим анодом. Сам я в программировании 0((.


Вернуться наверх
 
Не в сети
 Заголовок сообщения: Re: Часы-термометр-будильник 12LED(mega8/88+DS1307+DS18x20*2
СообщениеДобавлено: Пт май 02, 2014 15:13:22 
Родился

Зарегистрирован: Пн фев 11, 2013 10:36:58
Сообщений: 4
Рейтинг сообщения: 1
вот что у меня получилось

Изображение
Изображение

в файле весь проект и плата


Последний раз редактировалось os1125 Пт май 02, 2014 15:17:19, всего редактировалось 1 раз.

Вернуться наверх
 
Не в сети
 Заголовок сообщения: Re: Часы-термометр-будильник 12LED(mega8/88+DS1307+DS18x20*2
СообщениеДобавлено: Пт май 02, 2014 15:16:08 
Родился

Зарегистрирован: Пн фев 11, 2013 10:36:58
Сообщений: 4
Рейтинг сообщения: 3
вот что у меня получилось

Изображение

Изображение

в файле весь проект и плата


красный ,зеленый светодиод это будильники 1и 2


Вложения:
Комментарий к файлу: фюзы
Fuse_m8_Int_RC_4_MHz.jpg [38.04 KiB]
Скачиваний: 1373
Комментарий к файлу: прошивка
Clock-Term-Alarm_m8.hex [17.06 KiB]
Скачиваний: 659
Комментарий к файлу: плата
рабочий проект часы 12led.lay [611.13 KiB]
Скачиваний: 858
Вернуться наверх
 
Не в сети
 Заголовок сообщения: Re: Часы-термометр-будильник 12LED(mega8/88+DS1307+DS18x20*2
СообщениеДобавлено: Чт май 08, 2014 02:50:07 
Первый раз сказал Мяу!
Аватар пользователя

Зарегистрирован: Пн дек 31, 2012 13:16:59
Сообщений: 39
Рейтинг сообщения: 0
Извнините может не в тему, но тут вроде датчик DS18b20 упоминается.
Это у всех так после подачи команды преобразования температуры 0х44, считывается значение 85 градусов ?
После подачи второй и последующих команд 0х44 считываются нормальные показания.


Вернуться наверх
 
Не в сети
 Заголовок сообщения: Re: Часы-термометр-будильник 12LED(mega8/88+DS1307+DS18x20*2
СообщениеДобавлено: Вт фев 24, 2015 22:10:46 
Нашел транзистор. Понюхал.
Аватар пользователя

Зарегистрирован: Вт сен 15, 2009 06:21:27
Сообщений: 157
Откуда: Киев
Рейтинг сообщения: 0
Медали: 1
Мявтор 3-й степени (1)
Доброго времени суток, Уважаемые Коты!!!

Собрали мы тут с товарищем три экземпляра этих часов, при этом в каждую следующий экземпляр вносились небольшие изменения. И как всегда при сборке нескольких версий из разных деталей, полезли глюки, которые успешно преодолены. Поэтому хочу поделится с вами платами и опытом. Материала накопилось много, до конца он еще не оформлен, сейчас готовится к сборке 4-я версия часов с учетом всех доработок, поэтому сим открываю серию постов про часы, а чуть попозже выложу все целиком.

Прежде всего, хочу сказать огромное СПАСИБО :beer: автору этого проекта Danko!!! Работа проделана огромная и часы действительно универсальные и замечательные. Пару лет назад я уже собрал Часы-календарь-термометр (Mega8+DS1307+DS18B20+4LED) (http://www.radiokot.ru/forum/viewtopic.php?p=315574) - тоже прекрасно работают и к ним также есть небольшие доработки.

Подтверждаю, что схема полностью работоспособная и прошивки правильные. Но, как говорится, есть нюансы, связанные с разбросом деталей, о чем собственно и речь.

Итак, здесь выкладываю архив с полной схемой (абсолютно идентичной авторской), печатной платой, расположением деталей и фотографиями изделия, так сказать почти полный фарш. Это первая версия, от которой будем отталкиваться. В архиве также есть описание.


Вложения:
Комментарий к файлу: Архив с проектом, без прошивки
Clock_Therm_Mega8_12r.rar [930.83 KiB]
Скачиваний: 760

_________________
Настоящему коту и в декабре МАРТ!
Вернуться наверх
 
Не в сети
 Заголовок сообщения: Re: Часы-термометр-будильник 12LED(mega8/88+DS1307+DS18x20*2
СообщениеДобавлено: Вт фев 24, 2015 22:20:32 
Нашел транзистор. Понюхал.
Аватар пользователя

Зарегистрирован: Вт сен 15, 2009 06:21:27
Сообщений: 157
Откуда: Киев
Рейтинг сообщения: 0
Медали: 1
Мявтор 3-й степени (1)
К вопросу о точности хода. У меня много лет работают разные часы на DS1307 в том числе и на даче, обеспечивая по весне (на батарейном питании в промерзшем доме) отклонение до 5 мин за 5 месяцев.

Сабж, собранный по чисто авторской схеме у меня безбожно врет, никакая коррекция не помогает. Действительно, микросхема DS1307 не требует установки конденсаторов на кварц, но при этом где-то в даташите есть ссылка на рекомендованые резонаторы. Естественно мы ее не читаем, а впаиваем те кварцы, которые выдраны из материнских плат. И тут видать кварц не соответствует высоким требованиям :o

Поэтому, проблема с огромной неточностью хода (для которой не хватало коррекции) устранена добавлением конденсаторов на кварц. Емкости ставились в разные часы от 15 до 27 пФ (что было под рукой, специально не подбирались) - точность хода стала до 3 сек. в сутки без коррекции. По-моему отличный результат получился с 22пФ - за неделю уход в пределах нескольких секунд без всякой коррекции

_________________
Настоящему коту и в декабре МАРТ!


Вернуться наверх
 
Не в сети
 Заголовок сообщения: Re: Часы-термометр-будильник 12LED(mega8/88+DS1307+DS18x20*2
СообщениеДобавлено: Вт фев 24, 2015 22:29:56 
Нашел транзистор. Понюхал.
Аватар пользователя

Зарегистрирован: Вт сен 15, 2009 06:21:27
Сообщений: 157
Откуда: Киев
Рейтинг сообщения: 0
Медали: 1
Мявтор 3-й степени (1)
О "замерзаниях" показаний термометра.

Подтверждаю наличие проблемы с "замерзанием" показаний температуры. Проблема имела место в 2-х часах их трех. Симптомы - примерно через полчаса после включения перестает обновляться температура на индикаторе (HL5), подключенном к U13 (по моей схеме). Причем перетасовка и смена 4-х датчиков температуры (благо часов у нас много) ничего не решила. Дело не в контакте, т.к. датчики в том числе и припаивались. И вдруг чудо! После срабатывания будильника показания обновились и некоторое время все было Ок! Как будто не защелкивается выходной регистр U13.

Первая мысль была, что дело в софте (где-то циклы, интервалы не прописаны, а после будильника происходит сброс). Хотел уже сам садиться разбирать программу. Но тут произошло второе чудо, и оказалось что дело в железе. Наверное контроллеры с завода приходят с каким-то мусором (при том, что всегда пишу с верификацией).

Решение проблемы лежит на поверхности: нужно сделать все правильно. Контроллер сначала СТЕРЕТЬ (Erase Chip - даже новый неиспользованый) а потом уже записать! Уже несколько дней оба "типа глючных" экземпляра показывают правильную температуру без зависаний.

_________________
Настоящему коту и в декабре МАРТ!


Вернуться наверх
 
Не в сети
 Заголовок сообщения: Re: Часы-термометр-будильник 12LED(mega8/88+DS1307+DS18x20*2
СообщениеДобавлено: Вт фев 24, 2015 22:47:13 
Нашел транзистор. Понюхал.
Аватар пользователя

Зарегистрирован: Вт сен 15, 2009 06:21:27
Сообщений: 157
Откуда: Киев
Рейтинг сообщения: 0
Медали: 1
Мявтор 3-й степени (1)
Как известно, нет в жизни счастья... Часов много, а блоков питания мало... А если они и есть, то большие, или надо их покупать. Почесав репу, родился проект Up - с питанием от 5В.

Чтобы (с экономической точки зрения) не покупать блок питания, схема переделана для использования стандартного блока питания на +5В от современных мобильных телефонов. Дико хотелось на плату установить разъем MicroUSB, но он очень мелкий - тяжело паять, поэтому оставлен обычный разъем питания, хоть это и не комильфо.

Отличается от базового проекта только схемой питания. Вместо интегральных стабилизаторов с двухступенчатым понижением напряжения до +9В а потом до +5В вся схема питается от +5В. Для запитки больших индикаторов использован повышающий преобразователь Step-Up на MC34063.

Недостаток - при подаче повышенного напряжения (более 5,4В) или переполюсовке можно спалить всю схему вместе с контроллером и пр. Будьте осторожны!!!

Все необходимое (кроме деталей и ровных рук) - схема, плата, расположение деталей, фьюзы, прошивка от 2011-08-26 - в архиве.

Для затравки на будущее скажу, что в этих схемах очень желательно в качестве основных (больших) использовать ультраяркие индикаторы (superbraght / ultrabright), иначе светят они слабовато, а при попытке поиграть резисторами появляется засветка. Как это исправить, я расскажу позже, ибо вслед за этим полезли другие нюансы, которые тоже уже побеждены :kill: , но мысли еще не упорядочены.


Вложения:
Комментарий к файлу: Проект с питанием от +5В (включая прошивку и фьюзы)
Clock_Therm_Mega8_12r_Up.rar [599.16 KiB]
Скачиваний: 577

_________________
Настоящему коту и в декабре МАРТ!
Вернуться наверх
 
Не в сети
 Заголовок сообщения: Re: Часы-термометр-будильник 12LED(mega8/88+DS1307+DS18x20*2
СообщениеДобавлено: Ср фев 25, 2015 20:48:52 
Мучитель микросхем
Аватар пользователя

Карма: 3
Рейтинг сообщений: 28
Зарегистрирован: Сб апр 05, 2008 07:59:10
Сообщений: 491
Откуда: Луганск
Рейтинг сообщения: 0
Если можно оставить пожелания для доработки..., то лично мне во всех часах не хватает сигнала каждый час.


Вернуться наверх
 
Не в сети
 Заголовок сообщения: Re: Часы-термометр-будильник 12LED(mega8/88+DS1307+DS18x20*2
СообщениеДобавлено: Ср фев 25, 2015 21:40:47 
Нашел транзистор. Понюхал.
Аватар пользователя

Зарегистрирован: Вт сен 15, 2009 06:21:27
Сообщений: 157
Откуда: Киев
Рейтинг сообщения: 0
Медали: 1
Мявтор 3-й степени (1)
to maverick5334: к сожалению по сигналу это не ко мне. Я занимался программированием лет 10 назад. И при всей простоте задачи, прекрасно комментированых исходниках и моей загрузке понадобится не менее месяца, чтобы это вставить в программу. Может кто другой...

Увеличение яркости основных (больших) индикаторов.

У некоторых есть проблема с недостаточной яркостью основных (больших) индикаторов. В оригинальной авторской схеме индикаторы Superbright/ultrabright (FYS-15011-BSR) светят отлично (красные SR - super Red и наверно синие). Зеленые (Kingsbright SA15-11GWA) - так себе, желтые (Kingsbright SA15-11YWA) - недостаточно. У кого-то появляется засветка. Это связано с не совсем правильным включением/управлением транзисторов Q10-Q13.

Устраняется добавлением повторителей/буферов/инверторов с открытым коллектором между U12 и транзисторами. Идеалом было бы использование аналога 74HC595 с открытым коллектором, но такого нет. Возможны несколько вариантов. При этом использовать 74HC06/07 нельзя, т.к. ее выход не допускает напряжение выше 6В, а 74LS06/07 допускает до 30В.
Изображение

Обратите внимание, что номиналы резисторов снижены по сравнению с авторской схемой. Вариант №1 подходит тем, кто хочет минимальных переделок в готовой плате, микросхему 74LS07 можно допаять проводками. У меня реализован вариант №3, как самый результативный. Схема и плата дополнительного блока транзисторных ключей - в архиве. Там же все это подробно (прочтите внимательно, чтобы зря не экспериментировать)


Вложения:
Комментарий к файлу: Увеличение яркости основных (больших) индикаторов
BrightUp.rar [55.48 KiB]
Скачиваний: 403

_________________
Настоящему коту и в декабре МАРТ!


Последний раз редактировалось KomSoft Ср фев 25, 2015 22:21:56, всего редактировалось 1 раз.
Вернуться наверх
 
Не в сети
 Заголовок сообщения: Re: Часы-термометр-будильник 12LED(mega8/88+DS1307+DS18x20*2
СообщениеДобавлено: Ср фев 25, 2015 21:50:15 
Нашел транзистор. Понюхал.
Аватар пользователя

Зарегистрирован: Вт сен 15, 2009 06:21:27
Сообщений: 157
Откуда: Киев
Рейтинг сообщения: 1
Медали: 1
Мявтор 3-й степени (1)
Управление яркостью индикаторов.

Проверено (пока переменным резистором, ибо нету фоторезистора) управление яркостью индикаторов через ШИМ. Все работает! Сигнал ШИМ берется с ноги 13 контроллера (вывод PB1) и подается на вход разрешения OE# регистра U12 (который управляет зажиганием разрядов). Программа дает 4 уровня управления яркостью.

Напряжение на входе PC1 (ADC1) Уровень яркости, условно Индикатор
выше 3,6-3,7В 25% погашен
от 2,9-3,0 до 3,6-3,7В 50% тусклый
от 1,7-1,9 до 2,9-3,0В 75% средне
ниже 1,7В 100% ярко

Однако, из-за того, что вход OE# регистра U12 инверсный, придется поменять местами фоторезистор PR31 и резистор R3. И соответственно, подобрать номинал резистора R3, чтобы при изменении освещенности напряжение на входе PC1/ADC1 попадало в эти пределы. Я сейчас буду заказывать фоторезисторы у которых сопротивление в темноте 10К, а на свету - 1К. Расчетное сопротивление резистора R3 - 5K1. Приедут фоторезисторы - проверю на практике.

Изображение

Впитывайте! Засим разрешите откланяться на пару недель для осмысления всего, разводки и изготовления четвертого варианта платы, где будут учтены все эти новшества...

_________________
Настоящему коту и в декабре МАРТ!


Вернуться наверх
 
Не в сети
 Заголовок сообщения: Re: Часы-термометр-будильник 12LED(mega8/88+DS1307+DS18x20*2
СообщениеДобавлено: Чт фев 26, 2015 21:19:11 
Потрогал лапой паяльник
Аватар пользователя

Карма: 8
Рейтинг сообщений: 21
Зарегистрирован: Сб янв 16, 2010 22:51:45
Сообщений: 325
Рейтинг сообщения: 0
Ждём-с, а то у меня что-то не выходит до сих пор)


Вернуться наверх
 
Не в сети
 Заголовок сообщения: Re: Часы-термометр-будильник 12LED(mega8/88+DS1307+DS18x20*2
СообщениеДобавлено: Чт фев 26, 2015 21:48:57 
Нашел транзистор. Понюхал.
Аватар пользователя

Зарегистрирован: Вт сен 15, 2009 06:21:27
Сообщений: 157
Откуда: Киев
Рейтинг сообщения: 0
Медали: 1
Мявтор 3-й степени (1)
Плату собственно, сегодня развел, точнее впихнул в прошлую транзисторные ключи — оч. плотно получилось. Завтра товарищ проверит, посмортим что и как...

_________________
Настоящему коту и в декабре МАРТ!


Вернуться наверх
 
Не в сети
 Заголовок сообщения: Re: Часы-термометр-будильник 12LED(mega8/88+DS1307+DS18x20*2
СообщениеДобавлено: Пт фев 27, 2015 23:49:08 
Нашел транзистор. Понюхал.
Аватар пользователя

Зарегистрирован: Вт сен 15, 2009 06:21:27
Сообщений: 157
Откуда: Киев
Рейтинг сообщения: 0
Медали: 1
Мявтор 3-й степени (1)
Держите, хвостатые!

Чой-то не могу править свой предыдущий пост (там оно смотрелось бы логичнее). Добавлю здесь про номиналы резисторов в сегментах индикаторов - почувствуйте разницу!

Сопротивления резисторов в катодах сегментов для разных типов индикаторов (сверху-вниз слева-направо) и выводы:
красный Ningbo Foryard Opto FYS 15011-BSR, резистор 300 Ом (авторская схема без доработок, индикатор superred - светит отлично)
зеленый Ningbo Foryard Opto FYQ-5641BUG-11, резистор 200 Ом (можно чуть уменьшить)
синий CLF-5461BB, резистор 200 Ом (светит слабо, резистор нужно уменьшать)
зеленый Kingbright SA15-11GWR, резистор 47 Ом (доработка яркости по варианту 3, теперь хорошо)
зеленый 5641-BG резистор 33 Ом (отлично)
красный 5641-BSR, резистор 470 Ом (индикатор superred - отлично)
желтый Kingbright SA15-11YWA, резистор 33 Ом (доработка яркости по варианту 3, теперь хорошо)
зеленый Ningbo Foryard Opto FYQ-5641BUG-11, резистор 470 Ом (нужно сильно уменьшить)
синий ARK SR610561B, резистор 110 Ом (очень ярко, резистор нужно увеличить)

Транзисторы нужно брать с током не менее 200мА (а лучше 500мА) - например BC807/817 по цене и цоколевке они такие же как BC847 (ток 100мА).

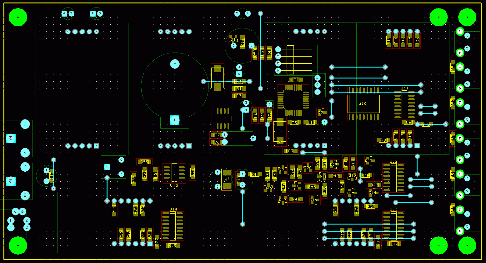
А вот и плата версия 1.3, учтено все о чем я писал выше. Травить и паять буду на след. неделе, но ошибок быть не должно, OrCAD не позволяет. Впихнул очень плотно, но реально. Кой-какие детальки передвинул, но в основном так же как и раньше. Офень-шуил перемычки, добавилось 3 шт. Что не ясно - спрашивайте. После того, как спаяю и все устаканю - выложу общий архив.


Вложения:
Комментарий к файлу: плата версия 1.3 - расположение деталей, вид со стороны smd
Clock_Therm_Mega8_12r_UpTune.png [50.62 KiB]
Скачиваний: 1191
Комментарий к файлу: схема и плата версия 1.3 - для печати
Clock_Therm_Mega8_12r_UpTune.pdf [96.31 KiB]
Скачиваний: 591

_________________
Настоящему коту и в декабре МАРТ!
Вернуться наверх
 
Показать сообщения за:  Сортировать по:  Вернуться наверх
Начать новую тему Ответить на тему  [ Сообщений: 163 ]     ... , , , 6, , ,  

Часовой пояс: UTC + 3 часа


Кто сейчас на форуме

Сейчас этот форум просматривают: нет зарегистрированных пользователей и гости: 13


Вы не можете начинать темы
Вы не можете отвечать на сообщения
Вы не можете редактировать свои сообщения
Вы не можете удалять свои сообщения
Вы не можете добавлять вложения

Найти:
Перейти:  


Powered by phpBB © 2000, 2002, 2005, 2007 phpBB Group
Русская поддержка phpBB
Extended by Karma MOD © 2007—2012 m157y
Extended by Topic Tags MOD © 2012 m157y