Например TDA7294

Форум РадиоКот • Просмотр темы - Нужна схема ДХО для светодиодных фонарей.
Форум РадиоКот
Здесь можно немножко помяукать :)

Текущее время: Пт ноя 28, 2025 23:08:37

Часовой пояс: UTC + 3 часа


ПРЯМО СЕЙЧАС:



Начать новую тему Ответить на тему  [ Сообщений: 25 ]  1,  
Автор Сообщение
Не в сети
 Заголовок сообщения: Нужна схема ДХО для светодиодных фонарей.
СообщениеДобавлено: Вс апр 26, 2015 17:06:53 
Электрический кот
Аватар пользователя

Карма: 11
Рейтинг сообщений: 39
Зарегистрирован: Вс фев 13, 2011 23:54:25
Сообщений: 1000
Рейтинг сообщения: 0
Приветствую форумчане! Не ругайте за тему. Google у меня не забанен, просмотрел там кучу схем, но мало что понравилось. К примеру, собрал эту схему: http://radioaktiv.ru/shems/avto_moto/27 ... nyami.html
Работает прекрасно, но на датчик давления масла не реагирует. ставил вместо диода резистор на 100Ом, датчик заработал, но подсвечивается лампа давления масла.
http://схема-авто.рф/eshhyo-odin-blok-u ... a-dxo.html видимо содрана оттуда и совсем не рабочая после своего рода "доработок". Обе схемы у меня в железе и пишу потому что проверил.
А начало всего этого отсюда: http://radiokot.ru/cherdak/06/
Мне нужна схема с подобным решением датчиков, т.е габарит, датчик давления масла.


Последний раз редактировалось Demo65 Пн апр 27, 2015 13:05:45, всего редактировалось 1 раз.

Вернуться наверх
 
Не в сети
 Заголовок сообщения: Re: Нужна схема ДХО для светодиодных фонарей.
СообщениеДобавлено: Пн апр 27, 2015 03:36:12 
Сверлит текстолит когтями
Аватар пользователя

Карма: 12
Рейтинг сообщений: 38
Зарегистрирован: Вс май 21, 2006 16:07:59
Сообщений: 1225
Откуда: Алтай
Рейтинг сообщения: 1
Себе ставил такую, всё работает без давления масла, Включение по порогу напряжения в бортовой сети


Вложения:
DRL_relay.GIF [6.98 KiB]
Скачиваний: 633
Вернуться наверх
 
Не в сети
 Заголовок сообщения: Re: Нужна схема ДХО для светодиодных фонарей.
СообщениеДобавлено: Пн апр 27, 2015 12:05:31 
Друг Кота
Аватар пользователя

Карма: 107
Рейтинг сообщений: 3801
Зарегистрирован: Пн фев 09, 2009 22:19:49
Сообщений: 24174
Откуда: Когда-то был прекрасный город для людей
Рейтинг сообщения: 0
В первой схеме диод Д3 явно требует сменить полярность включения.


Вернуться наверх
 
Не в сети
 Заголовок сообщения: Re: Нужна схема ДХО для светодиодных фонарей.
СообщениеДобавлено: Пн апр 27, 2015 13:09:06 
Электрический кот
Аватар пользователя

Карма: 11
Рейтинг сообщений: 39
Зарегистрирован: Вс фев 13, 2011 23:54:25
Сообщений: 1000
Рейтинг сообщения: 0
Муркиз писал(а):
В первой схеме диод Д3 явно требует сменить полярность включения.

И как это работать будет? При включении зажигания на диоде Д3 (катод) - присутствует минус, при заводке двигателя, срабатывает датчик давления и на датчике получается плюс(гаснет лампа давления масла). Перевернём диод, включаем зажигание, и ? фокус не удался - минус через анод не лезет.
Если только поставить диод в цепь контрольной лампочки, но ток через диод большой пойдёт, придётся ставить мощный диод.


Последний раз редактировалось Demo65 Пн апр 27, 2015 13:59:13, всего редактировалось 1 раз.

Вернуться наверх
 
Эиком - электронные компоненты и радиодетали
Не в сети
 Заголовок сообщения: Re: Нужна схема ДХО для светодиодных фонарей.
СообщениеДобавлено: Пн апр 27, 2015 13:17:08 
Электрический кот
Аватар пользователя

Карма: 11
Рейтинг сообщений: 39
Зарегистрирован: Вс фев 13, 2011 23:54:25
Сообщений: 1000
Рейтинг сообщения: 0
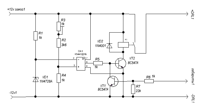
wws63 писал(а):
Себе ставил такую, всё работает без давления масла, Включение по порогу напряжения в бортовой сети

Вот ещё понравилась схема , подобие твоей! Но на контроллере: http://radionote.ru/autoel/blok_upravlenija_dho


Вложения:
Комментарий к файлу: Ещё схемка понравилась!
Безимени-2.jpg [195.98 KiB]
Скачиваний: 737
Вернуться наверх
 
Не в сети
 Заголовок сообщения: Re: Нужна схема ДХО для светодиодных фонарей.
СообщениеДобавлено: Вт апр 28, 2015 17:31:35 
Электрический кот
Аватар пользователя

Карма: 11
Рейтинг сообщений: 39
Зарегистрирован: Вс фев 13, 2011 23:54:25
Сообщений: 1000
Рейтинг сообщения: 0
Схема которую выложил выше, прокатал её в Proteus - схема вроде рабочая. Кстати IRF840 в схеме автора косяк, он не P-Channel MOSFET, а N-Channel MOSFET - http://www.vishay.com/docs/91070/91070.pdf Ну да ладно.
Попробую её собрать, просто не хочется делать лишнее, хочу надежность и простота. Хотя и свои есть задумки.


Вложения:
плата.rar [7.28 KiB]
Скачиваний: 241
Комментарий к файлу: Proteus проба схемы.
DXO.RAR [8.29 KiB]
Скачиваний: 205
Вернуться наверх
 
Не в сети
 Заголовок сообщения: Re: Нужна схема ДХО для светодиодных фонарей.
СообщениеДобавлено: Ср апр 29, 2015 18:46:19 
Вымогатель припоя
Аватар пользователя

Карма: 13
Рейтинг сообщений: 12
Зарегистрирован: Пт фев 22, 2013 18:00:43
Сообщений: 508
Откуда: Беларусь, г. Гомель
Рейтинг сообщения: 0
Лучше на МК от оборотов двигателя сделать, так надежнее будет :))


Вернуться наверх
 
Не в сети
 Заголовок сообщения: Re: Нужна схема ДХО для светодиодных фонарей.
СообщениеДобавлено: Ср апр 29, 2015 18:53:44 
Сверлит текстолит когтями
Аватар пользователя

Карма: 12
Рейтинг сообщений: 38
Зарегистрирован: Вс май 21, 2006 16:07:59
Сообщений: 1225
Откуда: Алтай
Рейтинг сообщения: 0
rxstart1 писал(а):
Лучше на МК от оборотов двигателя сделать, так надежнее будет :))

Как ЗДЕСЬ


Вернуться наверх
 
Не в сети
 Заголовок сообщения: Re: Нужна схема ДХО для светодиодных фонарей.
СообщениеДобавлено: Чт апр 30, 2015 11:44:24 
Электрический кот
Аватар пользователя

Карма: 11
Рейтинг сообщений: 39
Зарегистрирован: Вс фев 13, 2011 23:54:25
Сообщений: 1000
Рейтинг сообщения: 0
wws63 писал(а):
rxstart1 писал(а):
Лучше на МК от оборотов двигателя сделать, так надежнее будет :))

Как ЗДЕСЬ

совсем не так. Читай для чего те нужны. Люди уходят от лишней нагрузки на аккумулятор.


Вернуться наверх
 
Не в сети
 Заголовок сообщения: Re: Нужна схема ДХО для светодиодных фонарей.
СообщениеДобавлено: Чт апр 30, 2015 11:45:42 
Электрический кот
Аватар пользователя

Карма: 11
Рейтинг сообщений: 39
Зарегистрирован: Вс фев 13, 2011 23:54:25
Сообщений: 1000
Рейтинг сообщения: 0
rxstart1 писал(а):
Лучше на МК от оборотов двигателя сделать, так надежнее будет :))

я сделаю и от напряжения генератора и какую нашел и попробую что лучше. Два блока ДХО мне все равно собирать, на свою и рабочую машину.


Вернуться наверх
 
Не в сети
 Заголовок сообщения: Re: Нужна схема ДХО для светодиодных фонарей.
СообщениеДобавлено: Вс май 03, 2015 18:45:06 
Электрический кот
Аватар пользователя

Карма: 11
Рейтинг сообщений: 39
Зарегистрирован: Вс фев 13, 2011 23:54:25
Сообщений: 1000
Рейтинг сообщения: 0
И так наконец время сегодня выбрал и собрал б.у. ДХО! Работает прелесть! Добавил в схему стабилизатор на 12В, может это оттянет время окончания работы светодиодных ДХО.


Вложения:
Комментарий к файлу: Печатка
плата.rar [8.67 KiB]
Скачиваний: 209
Вернуться наверх
 
Не в сети
 Заголовок сообщения: Re: Нужна схема ДХО для светодиодных фонарей.
СообщениеДобавлено: Вт май 05, 2015 06:20:45 
Друг Кота
Аватар пользователя

Карма: 52
Рейтинг сообщений: 846
Зарегистрирован: Вт сен 07, 2010 03:01:06
Сообщений: 16545
Откуда: Moscow-Izmaylovo
Рейтинг сообщения: 0
Для светодиодов не всё так просто, если по умному.



Светодиоды не просто лампочки.
Надеюсь и там правильные драйвера стоят.

_________________
Лечу лечить WWWашу покалеченную технику.


Вернуться наверх
 
Не в сети
 Заголовок сообщения: Re: Нужна схема ДХО для светодиодных фонарей.
СообщениеДобавлено: Вт май 05, 2015 18:13:01 
Электрический кот
Аватар пользователя

Карма: 11
Рейтинг сообщений: 39
Зарегистрирован: Вс фев 13, 2011 23:54:25
Сообщений: 1000
Рейтинг сообщения: 0
Честно?! по "Умному" ни когда не будет. Горит "головной свет" не важно какой и всё. Есть обозначение транспортного средства - и все. И покупать за N ую сумму то, что ты показал нет смысла. Всё и правду выгорает и при установке требует полной доработки. И ещё я в замешательстве от того, что не могу найти светодиодов с гарантией , что они будут светить как им и положено по паспорту. Сегодня смотрел ценник одного светодиода в 14w, обалдел- 650 деревянных в магазине, вот это накрутки!!! Получается если я буду себе собирать самодельное ДХО, минимум 4000рубля одно лампочкоДХО! Это чтобы меня видели издалека! :)


Вернуться наверх
 
Не в сети
 Заголовок сообщения: Re: Нужна схема ДХО для светодиодных фонарей.
СообщениеДобавлено: Вт май 05, 2015 18:52:17 
Друг Кота
Аватар пользователя

Карма: 52
Рейтинг сообщений: 846
Зарегистрирован: Вт сен 07, 2010 03:01:06
Сообщений: 16545
Откуда: Moscow-Izmaylovo
Рейтинг сообщения: 0
Я при фоткании использовал пыху и ISO и выдержку уменьшал
Изображение

Для этих корпус и драйвер нужен после качественного охлаждения.

Изображение

_________________
Лечу лечить WWWашу покалеченную технику.


Вернуться наверх
 
Не в сети
 Заголовок сообщения: Re: Нужна схема ДХО для светодиодных фонарей.
СообщениеДобавлено: Ср май 06, 2015 05:46:27 
Электрический кот
Аватар пользователя

Карма: 11
Рейтинг сообщений: 39
Зарегистрирован: Вс фев 13, 2011 23:54:25
Сообщений: 1000
Рейтинг сообщения: 0
где бы такие ещё взять, да и стоят они наверное очень не дешево.


Вернуться наверх
 
Не в сети
 Заголовок сообщения: Re: Нужна схема ДХО для светодиодных фонарей.
СообщениеДобавлено: Ср май 06, 2015 09:40:03 
Друг Кота
Аватар пользователя

Карма: 52
Рейтинг сообщений: 846
Зарегистрирован: Вт сен 07, 2010 03:01:06
Сообщений: 16545
Откуда: Moscow-Izmaylovo
Рейтинг сообщения: 0
верхние
транзистор ру
там наверное и тазики

_________________
Лечу лечить WWWашу покалеченную технику.


Вернуться наверх
 
Не в сети
 Заголовок сообщения: Re: Нужна схема ДХО для светодиодных фонарей.
СообщениеДобавлено: Пт май 08, 2015 16:54:17 
Родился

Зарегистрирован: Вт май 05, 2015 12:20:37
Сообщений: 15
Откуда: Н.Новгород
Рейтинг сообщения: 0
вот такое себе сделал:
Изображение
Изображение
Изображение


Вернуться наверх
 
Не в сети
 Заголовок сообщения: Re: Нужна схема ДХО для светодиодных фонарей.
СообщениеДобавлено: Пт май 08, 2015 21:45:54 
Электрический кот
Аватар пользователя

Карма: 11
Рейтинг сообщений: 39
Зарегистрирован: Вс фев 13, 2011 23:54:25
Сообщений: 1000
Рейтинг сообщения: 0
а в работе как по датчику масла?


Вернуться наверх
 
Не в сети
 Заголовок сообщения: Re: Нужна схема ДХО для светодиодных фонарей.
СообщениеДобавлено: Пт май 08, 2015 21:47:10 
Электрический кот
Аватар пользователя

Карма: 11
Рейтинг сообщений: 39
Зарегистрирован: Вс фев 13, 2011 23:54:25
Сообщений: 1000
Рейтинг сообщения: 0
m.ix писал(а):
Я при фоткании использовал пыху и ISO и выдержку уменьшал
Изображение

Для этих корпус и драйвер нужен после качественного охлаждения.

Изображение

Поделись, где такие купить можно? и по чём.


Вернуться наверх
 
Не в сети
 Заголовок сообщения: Re: Нужна схема ДХО для светодиодных фонарей.
СообщениеДобавлено: Пт май 08, 2015 22:43:12 
Друг Кота
Аватар пользователя

Карма: 52
Рейтинг сообщений: 846
Зарегистрирован: Вт сен 07, 2010 03:01:06
Сообщений: 16545
Откуда: Moscow-Izmaylovo
Рейтинг сообщения: 0
верхние на транзистор точка ру
нижние тазики возможно там же

_________________
Лечу лечить WWWашу покалеченную технику.


Вернуться наверх
 
Показать сообщения за:  Сортировать по:  Вернуться наверх
Начать новую тему Ответить на тему  [ Сообщений: 25 ]  1,  

Часовой пояс: UTC + 3 часа


Кто сейчас на форуме

Сейчас этот форум просматривают: нет зарегистрированных пользователей и гости: 10


Вы не можете начинать темы
Вы не можете отвечать на сообщения
Вы не можете редактировать свои сообщения
Вы не можете удалять свои сообщения
Вы не можете добавлять вложения

Найти:
Перейти:  


Powered by phpBB © 2000, 2002, 2005, 2007 phpBB Group
Русская поддержка phpBB
Extended by Karma MOD © 2007—2012 m157y
Extended by Topic Tags MOD © 2012 m157y