Например TDA7294

Форум РадиоКот • Просмотр темы - БП от принтеров
Форум РадиоКот
Здесь можно немножко помяукать :)

Текущее время: Вт мар 31, 2026 04:18:13

Часовой пояс: UTC + 3 часа


ПРЯМО СЕЙЧАС:



Начать новую тему Ответить на тему  [ Сообщений: 121 ]  1, , , , ...  
Автор Сообщение
 Заголовок сообщения: БП от принтеров
СообщениеДобавлено: Ср авг 01, 2012 07:48:47 
Встал на лапы
Аватар пользователя

Зарегистрирован: Сб апр 03, 2010 19:30:17
Сообщений: 92
Откуда: СПб
Рейтинг сообщения: 0
Здравствуйте! Имеются блоки питания от принтеров со следующей маркировкой:
1. EPS-72U
2. SRF913EK
Фото есть в гугле.
Вопрос в том, сколько они дают по току, ибо напруга -- 100% 24В
Спасибо.


Вернуться наверх
 
 Заголовок сообщения: Re: БП от принтеров
СообщениеДобавлено: Ср авг 01, 2012 08:00:45 
Модератор
Аватар пользователя

Карма: 46
Рейтинг сообщений: 236
Зарегистрирован: Чт окт 27, 2005 18:50:07
Сообщений: 11169
Откуда: из мест не столь отдалённых
Рейтинг сообщения: 0
Медали: 2
Получил миской по аватаре (1) Мявтор 3-й степени (1)
А если попробовать определить экспериментально? Повесив на выход нагрузку- желательно-регулируемую. Ещё лучше- сделать выпрямитель с фильтрующим конденсатором, и измерять постоянные ток и напряжение при изменении нагрузки.


Вернуться наверх
 
 Заголовок сообщения: Re: БП от принтеров
СообщениеДобавлено: Ср авг 01, 2012 08:04:30 
Встал на лапы
Аватар пользователя

Зарегистрирован: Сб апр 03, 2010 19:30:17
Сообщений: 92
Откуда: СПб
Рейтинг сообщения: 0
Дело в том, что туда потом всё равно "на конец" повесится стабилизатор 13,6В для сибишной станции, так что вопрос не в кратковременой (как будет с резистором на входе), а с "долговременной" :)) нагрузкой.
На полсекунды то любая рухлядь стопитсот ампер выдаст.
Просто на одном из них написано, что он по току даёт, т.е. 1,6А на 19В.


Вернуться наверх
 
 Заголовок сообщения: Re: БП от принтеров
СообщениеДобавлено: Ср авг 01, 2012 09:09:07 
Друг Кота
Аватар пользователя

Карма: 8
Рейтинг сообщений: 53
Зарегистрирован: Вс фев 08, 2009 16:13:38
Сообщений: 5728
Откуда: п.Красногорский
Рейтинг сообщения: 0
Раз написано, значит выдаёт, но передатчик всё равно не потянет, это тебе не трансформаторный БП
над которым можно изголяться как хочешь. Импульсник либо сгорит, либо защита сработает.
И если мне не изменяет память, у EPS-72U напруга на выходе 42 В.

_________________
Творчество оно для того и нужно чтобы творить!


Вернуться наверх
 
Эиком - электронные компоненты и радиодетали
 Заголовок сообщения: Re: БП от принтеров
СообщениеДобавлено: Ср авг 01, 2012 11:38:06 
Встал на лапы
Аватар пользователя

Зарегистрирован: Сб апр 03, 2010 19:30:17
Сообщений: 92
Откуда: СПб
Рейтинг сообщения: 0
nik-as, чего не потянет то, если трансивер на передачу жрёт менее 1А от 13,5В?


Вернуться наверх
 
 Заголовок сообщения: Re: БП от принтеров
СообщениеДобавлено: Ср авг 01, 2012 14:02:34 
Друг Кота
Аватар пользователя

Карма: 8
Рейтинг сообщений: 53
Зарегистрирован: Вс фев 08, 2009 16:13:38
Сообщений: 5728
Откуда: п.Красногорский
Рейтинг сообщения: 0
Это что носимый?
По напруге вроде стационар, а они по прожорливей.

_________________
Творчество оно для того и нужно чтобы творить!


Вернуться наверх
 
 Заголовок сообщения: Re: БП от принтеров
СообщениеДобавлено: Вс ноя 24, 2013 18:52:29 
Друг Кота
Аватар пользователя

Карма: 25
Рейтинг сообщений: 601
Зарегистрирован: Чт окт 24, 2013 13:57:53
Сообщений: 3833
Откуда: Пермский край
Рейтинг сообщения: 0
Только не бейте ногами.
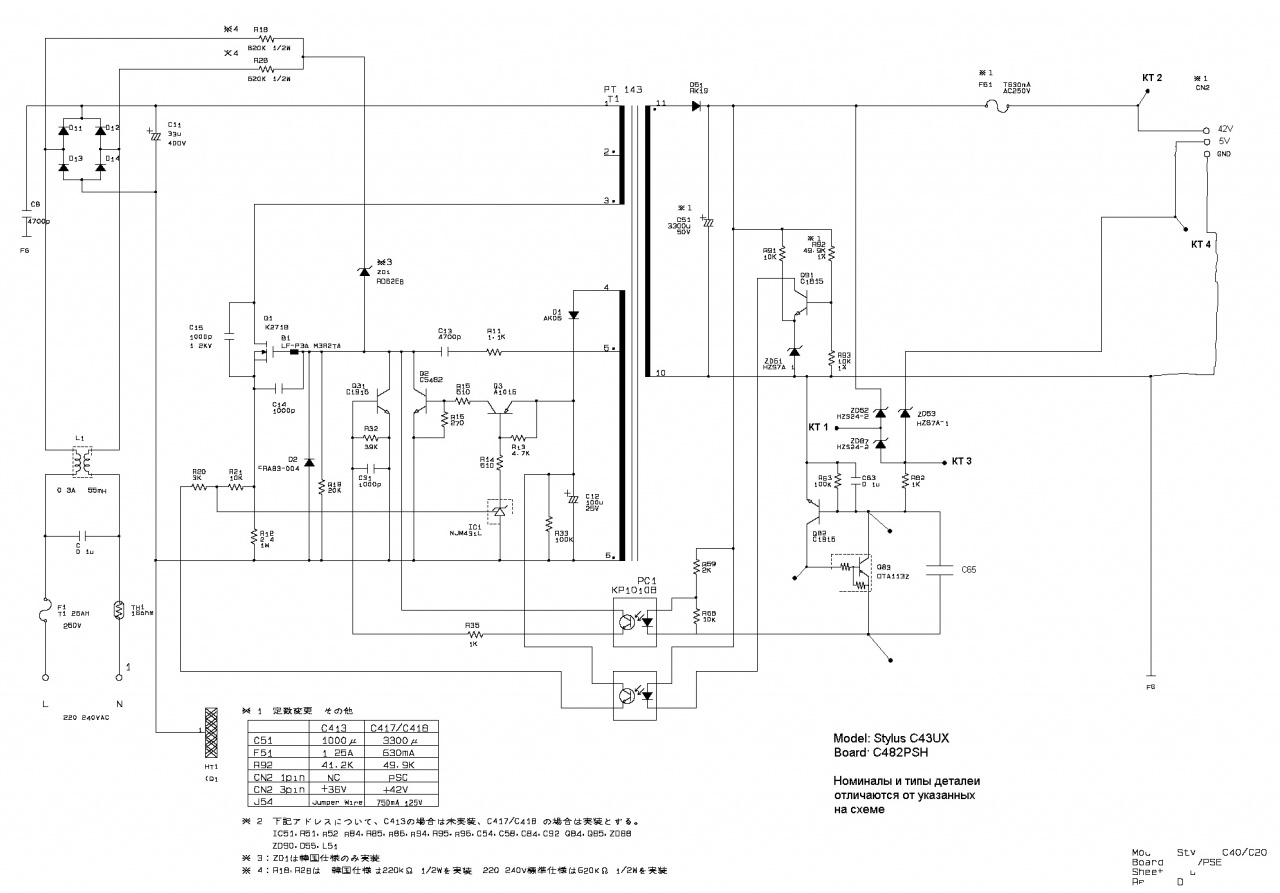
Есть именно такой EPS-72U бп. Рассчитан на ток 700мА.
Не знаю как его переделать на напряжение 21,5в.
Кому не трудно, подскажите. И ещё. Он уходит в защиту без видимых причин.
Схема похожая.


Вложения:
блок питания EPS C43-C482PSH.jpg [191.24 KiB]
Скачиваний: 7783

_________________
Большинство задач решаются удивительно просто - надо взять и сделать
Вернуться наверх
 
 Заголовок сообщения: Re: БП от принтеров
СообщениеДобавлено: Пн ноя 25, 2013 08:05:56 
Друг Кота
Аватар пользователя

Карма: 8
Рейтинг сообщений: 53
Зарегистрирован: Вс фев 08, 2009 16:13:38
Сообщений: 5728
Откуда: п.Красногорский
Рейтинг сообщения: 1
Zub@stik писал(а):
Не знаю как его переделать на напряжение 21,5в.

Напряжение регулируется подбором резисторов R92, R93.
Для снижения напряжения нужно уменьшать резистор R92, или увеличивать R93.

Цитата:
Он уходит в защиту без видимых причин.

Причина как раз таки видимая, этот БП должен быть нагружен по обеим линиям, чтобы не срабатывала защита.
Но по 5-ти вольтам её можно отключить, для этого достаточно выпаять стабилитрон ZD53.

_________________
Творчество оно для того и нужно чтобы творить!


Вернуться наверх
 
 Заголовок сообщения: Re: БП от принтеров
СообщениеДобавлено: Пн ноя 25, 2013 15:41:17 
Друг Кота
Аватар пользователя

Карма: 25
Рейтинг сообщений: 601
Зарегистрирован: Чт окт 24, 2013 13:57:53
Сообщений: 3833
Откуда: Пермский край
Рейтинг сообщения: 0
Большое спасибо.

_________________
Большинство задач решаются удивительно просто - надо взять и сделать


Вернуться наверх
 
 Заголовок сообщения: Re: БП от принтеров
СообщениеДобавлено: Вт мар 24, 2015 22:03:01 
Родился

Карма: 1
Рейтинг сообщений: 2
Зарегистрирован: Ср янв 15, 2014 19:32:39
Сообщений: 19
Рейтинг сообщения: 0
Помогите разобраться в работе схемы "блок питания EPS C43-C482PSH.jpg"
Оптопара PC1 открывает транзистор Q31, который в свою очередь закрывает полевик Q1 (замыкает базу на коллектор) и весь бп останавливается, правильно?
Если я выпаяю оптопару PC1, а на вторую оптопару повешу стандартную обвязку TL431 то я получу бп с выходом 42в?
Спасибо за ответ!


Вернуться наверх
 
 Заголовок сообщения: Re: БП от принтеров
СообщениеДобавлено: Пт апр 17, 2015 11:56:28 
Друг Кота
Аватар пользователя

Карма: 123
Рейтинг сообщений: 7959
Зарегистрирован: Сб сен 13, 2014 16:27:32
Сообщений: 39197
Откуда: СпиртоГонск созвездия Омега
Рейтинг сообщения: 0
verba писал(а):
Если я выпаяю оптопару PC1, а на вторую оптопару повешу стандартную обвязку TL431 то я получу бп с выходом 42в?
Спасибо за ответ!

в принципе -ДА но эта оптопара вместе с анаалогом тиристора (на рассыпухе и 2мя зенероми ZD52-53-еще И OVP!
-защита от разноса при проблемах
поэтому удалять эти цепи не стоит просто не исползуйте вход управления КТ4 или удалите зенера ZD53
в режиме блокировки или стенд бай блок совсем НЕМ ГАСИТСЯ -на выходе редкие пачки -для подзаряда емкостей питающщих детали выходнон падает до 5-7вв-своегот рода дедурка-исползовать такое управление в своих разработках нестоит 8)

_________________
ZМудрость(Опыт и выдержка) приходит с годами.
Все Ваши беды и проблемы, от недостатка знаний.
Умный и у дурака научится, а дураку и ..
Алберт Ейнштейн не поможет и ВВП не спасет.и МЧС опаздает


Вернуться наверх
 
 Заголовок сообщения: Re: БП от принтеров
СообщениеДобавлено: Сб апр 18, 2015 13:25:48 
Друг Кота
Аватар пользователя

Карма: 46
Рейтинг сообщений: 2555
Зарегистрирован: Пн мар 30, 2015 10:32:55
Сообщений: 5717
Откуда: СССР
Рейтинг сообщения: 0
money21 писал(а):
Здравствуйте! Имеются блоки питания от принтеров со следующей маркировкой:
1. EPS-72U
2. SRF913EK
Фото есть в гугле.
Вопрос в том, сколько они дают по току, ибо напруга -- 100% 24В
Спасибо.

Если от струйников то не много дают, там вроде 2 линии должно быть, типа как 19 и 24в.


Вернуться наверх
 
 Заголовок сообщения: Re: БП от принтеров
СообщениеДобавлено: Пт май 01, 2015 19:41:14 
Друг Кота
Аватар пользователя

Карма: 123
Рейтинг сообщений: 7959
Зарегистрирован: Сб сен 13, 2014 16:27:32
Сообщений: 39197
Откуда: СпиртоГонск созвездия Омега
Рейтинг сообщения: 0
ага дохленькиеони хотя размер как у нота и транс почти такой
при желании сожно по 24в вытянуть 2-2,5а заменив диод по выходу и поставив его и ключ на хороший радиатор
если надо другое напрядение придется пере(до) мотать транс..

_________________
ZМудрость(Опыт и выдержка) приходит с годами.
Все Ваши беды и проблемы, от недостатка знаний.
Умный и у дурака научится, а дураку и ..
Алберт Ейнштейн не поможет и ВВП не спасет.и МЧС опаздает


Вернуться наверх
 
 Заголовок сообщения: Re: БП от принтеров
СообщениеДобавлено: Вт май 05, 2015 14:13:05 
Родился

Карма: 1
Рейтинг сообщений: 2
Зарегистрирован: Ср янв 15, 2014 19:32:39
Сообщений: 19
Рейтинг сообщения: 0
Выпаял сегодня все лишнее из вторички БП EPS-72U. Оставил диод, сглаживающий конденсатор и оптопару PC2.
Подпаял платку из темы "Простая доработка импульсного БП", получил бп с контролем напряжения и тока :)) .
БП держит 15Вт (больше тренироваться не на чем) но при этом родной радиатор ключа греется, надо менять. Буду пробовать на нем запускать светодиод на 32В в четверть мощности, когда приедет диод отпишусь.
Для лабораторного БП не подходит, подсвистывает на напряжениях ниже 25В, зато на 30 тишина.
п.с. в печатке "Простая доработка импульсного БП" одна из ног переменного резистора в воздухе, а должна быть соеденена с Vref TL431.
Изображение


Вернуться наверх
 
 Заголовок сообщения: Re: БП от принтеров
СообщениеДобавлено: Вт май 05, 2015 15:03:30 
Друг Кота
Аватар пользователя

Карма: 46
Рейтинг сообщений: 2555
Зарегистрирован: Пн мар 30, 2015 10:32:55
Сообщений: 5717
Откуда: СССР
Рейтинг сообщения: 0
Есть еще похожие БП но от видеокамер, 24в 2а если не изменяет память.


Вернуться наверх
 
 Заголовок сообщения: Re: БП от принтеров
СообщениеДобавлено: Чт июн 18, 2015 16:07:47 
Родился

Карма: 1
Рейтинг сообщений: 2
Зарегистрирован: Ср янв 15, 2014 19:32:39
Сообщений: 19
Рейтинг сообщения: 0
Провел испытания этого БП на светодиоде 100Вт (нужно было послабее, но был только такой).
Трансформатор не перематывал, установил на ключевой транзистор радиатор помощнее.
Платой из статьи "Простая доработка импульсного БП" Выставил ток 0,6А, напряжение при этом было 28,3В.
Дальнейшее подкручивание токового потенциометра повышения тока не вызывало.
В итоге получил мощность в 17Вт. Для ванной комнаты такого освещения вполне достаточно!


Вложения:
EPS(30).jpg [242.3 KiB]
Скачиваний: 2564
Вернуться наверх
 
 Заголовок сообщения: Re: БП от принтеров
СообщениеДобавлено: Ср авг 12, 2015 08:22:51 
Родился

Карма: 1
Рейтинг сообщений: 2
Зарегистрирован: Ср янв 15, 2014 19:32:39
Сообщений: 19
Рейтинг сообщения: 0
Продолжу эту занимательную тему 8)
Попался в руки БП от старого матричного принтера Epson LQ-850 / LQ-1050. Маркировки на самом БП: Monpse Board, Y45420300004, MY0630X.
Выпаял почти все из низковольтной части, оставил диод, конденсаторы и оптопару PC1. В высоковольтной части выпаял два резистора по 6.8Ом и симистор, вместо которого поставил перемычку. Возле входного фильтра вместо одной из перемычек поставил NTC термистор для облегчения работы диодного моста.
Как и в прошлый раз к оптопаре подключил платку из статьи "Простая доработка импульсного БП".
Как нагрузку повесил все тот же светодиод 100Вт, потенциометром выставил ток 1.5А, напряжение при этом стало 34В (50Вт мощи, хороший показатель :)) ). Пока не экспериментировал, сколько максимум может выдать этот бп не скажу.
Прикреплю также печатку под DIP LM358, вам пригодится.

Изображение Изображение Изображение Изображение Изображение Изображение


Вложения:
Комментарий к файлу: Даташит на принтер
LQ-850~1.PDF [5.06 MiB]
Скачиваний: 1663
Комментарий к файлу: Печатка
LM358 DIP не инвертировать.lay [33.37 KiB]
Скачиваний: 1417
Вернуться наверх
 
 Заголовок сообщения: Re: БП от принтеров
СообщениеДобавлено: Чт авг 13, 2015 06:15:33 
Друг Кота
Аватар пользователя

Карма: 123
Рейтинг сообщений: 7959
Зарегистрирован: Сб сен 13, 2014 16:27:32
Сообщений: 39197
Откуда: СпиртоГонск созвездия Омега
Рейтинг сообщения: 0
браво колега хотя у вас вас похож другой уже принтблок... :shock:
в принципе часто можность тех что на рассыпухе в первичке в пределе гдето до 70вт
те что ШИМКУ имеют можно разогнать до сотни примерно
но это требует либо полностью металокорпуса сварного из дюрали либо литья из сиоумина
либо сурового обдува потоком :)))

_________________
ZМудрость(Опыт и выдержка) приходит с годами.
Все Ваши беды и проблемы, от недостатка знаний.
Умный и у дурака научится, а дураку и ..
Алберт Ейнштейн не поможет и ВВП не спасет.и МЧС опаздает


Вернуться наверх
 
 Заголовок сообщения: Re: БП от принтеров
СообщениеДобавлено: Пн авг 24, 2015 18:04:44 
Друг Кота
Аватар пользователя

Карма: 95
Рейтинг сообщений: 2429
Зарегистрирован: Пт май 18, 2007 22:56:58
Сообщений: 26671
Рейтинг сообщения: 0
money21 писал(а):
Дело в том, что туда потом всё равно "на конец" повесится стабилизатор 13,6В для сибишной станции, так что вопрос не в кратковременой (как будет с резистором на входе), а с "долговременной" :)) нагрузкой.
А может нафиг стабилизатор? Понизить сразу напряжение до 13 вольт. Еще больше мощи выдаст, исключая потери на лишнем стабилизаторе.

money21 писал(а):
На полсекунды то любая рухлядь стопитсот ампер выдаст.
Не выдаст, а отключится по току. Это не железный трансформатор :)))
Сколько выдает кратковременно, столько же будет и долговременно при условии должного охлаждения.

_________________
Не променяю медь на ржавую несгорайку!


Вернуться наверх
 
 Заголовок сообщения: Re: БП от принтеров
СообщениеДобавлено: Ср сен 09, 2015 22:16:01 
Друг Кота

Карма: -8
Рейтинг сообщений: 15
Зарегистрирован: Вс июл 24, 2011 11:38:09
Сообщений: 7641
Рейтинг сообщения: 0
Больше 1А врятли взять. Был импульсный блок, подключил к нему мотор от принтера, чуть нагрузил и блок сдох.
переделал несколько от струйников на 12в, главное понять схему и найти резюк стабилизации. Перемотать нереально, фериты склеены намертво


Вернуться наверх
 
Показать сообщения за:  Сортировать по:  Вернуться наверх
Начать новую тему Ответить на тему  [ Сообщений: 121 ]  1, , , , ...  

Часовой пояс: UTC + 3 часа


Вы не можете начинать темы
Вы не можете отвечать на сообщения
Вы не можете редактировать свои сообщения
Вы не можете удалять свои сообщения
Вы не можете добавлять вложения

Найти:
Перейти:  


Powered by phpBB © 2000, 2002, 2005, 2007 phpBB Group
Русская поддержка phpBB
Extended by Karma MOD © 2007—2012 m157y
Extended by Topic Tags MOD © 2012 m157y