Например TDA7294

Форум РадиоКот • Просмотр темы - Плохо работает жук на кварце (
Форум РадиоКот
Здесь можно немножко помяукать :)

Текущее время: Сб дек 13, 2025 12:59:55

Часовой пояс: UTC + 3 часа


ПРЯМО СЕЙЧАС:



Начать новую тему Ответить на тему  [ Сообщений: 18 ] 
Автор Сообщение
Не в сети
 Заголовок сообщения: Плохо работает жук на кварце (
СообщениеДобавлено: Пн окт 26, 2015 21:07:39 
Прорезались зубы
Аватар пользователя

Зарегистрирован: Пт янв 18, 2008 01:41:27
Сообщений: 241
Рейтинг сообщения: 0
Добрый день!

Подскажите пожалуйста - собрал РМ по схеме http://vrtp.ru/index.php?act=categories&CODE=article&article=695
генератор работает и настраивается все ок.

Но ОУ для микрофона у меня небыло поэтому по старой памяти собрал вот такой усилитель на двух транзисторах
http://vrtp.ru/index.php?act=categories&CODE=article&article=3319

как результат МУ работает, но очень слабо практически ничего не слышно (нужно кричать)

Поделитесь пожалуйста советами как настроить микрофонный усилитель ибо что-то мне подсказывает что проблема не в МУ, а в согласовании...

Спасибо!

_________________
Главная заповедь электронщика:- Не крути две ручки сразу


Вернуться наверх
 
Не в сети
 Заголовок сообщения: Re: Микрофонный усилитель радиомикрофона - не работет (
СообщениеДобавлено: Пн окт 26, 2015 21:33:27 
Друг Кота
Аватар пользователя

Карма: 90
Рейтинг сообщений: 1859
Зарегистрирован: Чт сен 12, 2013 00:54:12
Сообщений: 4119
Откуда: ЗаМКАДье. Там, где ЦУП
Рейтинг сообщения: 0
Медали: 5
Получил миской по аватаре (5)
Вначале проверьте: на коллекторах Т1 и Т2 (по второй схеме) должно быть приблизительно 0,5*Uпитания+0,7V. Если не так - подбирайте R3 и R5.
Варикап, случайно, на "наоборот" впаяли?
А вообще то, ОУ можно ставить любой, работающий при вашем Uпитания.


Вернуться наверх
 
Не в сети
 Заголовок сообщения: Re: Микрофонный усилитель радиомикрофона - не работет (
СообщениеДобавлено: Пн окт 26, 2015 22:08:12 
Держит паяльник хвостом
Аватар пользователя

Карма: 42
Рейтинг сообщений: 393
Зарегистрирован: Ср июн 27, 2007 17:09:12
Сообщений: 970
Рейтинг сообщения: 3
artmasterpro писал(а):
очень слабо практически ничего не слышно (нужно кричать)
По данной схеме можно получить только узкополосную модуляцию, а значит на радиовещательный приемник который предназначен для приема широкополосной ЧМ звук будет очень тихим.
Почитайте неоконченную статью по данному вопросу и тогда думаю у вас отпадут все вопросы.

Это "Часть 3" статьи.


Спойлер

Часть 3.
Перестройка кварцевого генератора. Получение узкополосной ЧМ в кварцевом генераторе.


Что бы понять смысл перестройки генератора на кварце нужно опять посмотреть на его эквивалентную схему.

Изображение

По сути, нам нужно изменить резонансную частоту данной цепи. Это делается с помощью внешних реактивностей подключаемых параллельно или последовательно к кварцу. Мы рассмотрим только последовательное подключение емкостей и индуктивностей к кварцу, т.к. если рассматривать все, то никогда не дойдем до конца и утонем в словах. Кому интересно, то могут это потом прочитать в умных книжках.
С помощью простейших арифметических подсчетов можно увидеть, что при работе кварца на гармонике перестроить его намного труднее, чем при его работе на основной гармонике. Возьмем хотя бы ближайшую третью механическую гармонику. То, что кварц можно запустить только на нечетных гармониках уже говорили. Просто нужно это взять за истину и пока особо в это не углубляться.
Видим, что частота резонанса этой цепи в основном зависит от Lк и Ск, вот их эквивалентно и нужно изменить, но из за статической емкости Сс к ним добраться очень тяжело, а при этом при работе кварца на третьей гармонике сделать это труднее, т.к. статическая емкость при работе кварца на третьей гармонике остается такой же, а вот емкость кварца в девять раз меньше, а уж на пятой гармонике и говорить не стоит.
Берем нашу схему приведенную в предыдущей статье с гармониковым кварцем на 24 МГц. Просто данный кварц мне под руку попался. Она у нас генерирует на частоте 8,008 МГц, т.е. на основной частоте кварца. Измерял частотомером.

Изображение

Кстати, если взять не гармониковый кварц на 24 МГц, а просто кварц на 8 МГц, то в этой схеме он работает на частоте 8,0008 МГц, т.е. ближе к тому, что на нем написано. Почему все таки частота генерации на 800 Гц выше, чем написано, следует из того, что в данной схеме кварц возбуждается вблизи своего параллельного резонанса, а частота параллельного резонанса кварца, как уже говорили она выше, чем частота последовательного.
На кварце же пишут именно частоту его последовательного резонанса, хотя в последнее время и от этого отходят, но об этом потом.
Для начала просто «тупо» последовательно с кварцем поставим конденсатор. Я поставил подстроечный.
При максимальной емкости конденсатора, т.е. 30 пф частота генерации немного повысилась и стала 8,01 МГц

Изображение

При минимальной емкости подстроечного конденсатора частота стала 8,0152 МГц, т.е. при изменении емкости от 5 пф до 30 пф частота изменилась на 5,2 КГц. В принципе это неплохо. Величина перестройки зависит от статической емкости кварца Сс. Чем она меньше, тем большего изменения можем добиться. К сожалению у дешевых кварцев она обычно довольно большая. В данном случае я вытащил кварц из старой видеокарточки. С данным кварцем получается, что если вместо подстроечного конденсатора поставить варикап с большим перекрытием, то данную схему можно поставить в схему передатчика с узкополосной ЧМ.
Пределы перестройки ограничиваются тем, что при уменьшении емкости конденсатора снижается амплитуда генерируемых колебаний и при чрезмерном уменьшении емкости генерация срывается.
Теперь попробуем последовательно с кварцем поставить катушку.
Резистор 7,5 Ком параллельно катушке я потом поставил. Сначала его не было.

Изображение

Сразу скажу, что частота генерации уменьшилась и мне удалось добиться частоты генерации
7,9985 МГц. Это получается если я вставляю в катушку ферритовый сердечник с большой магнитной проницаемостью вместо карбонильного. С карбонильным частота получилась 8,001 МГц
К сожалению с катушками как всегда все немного сложнее. Во первых катушка в данном случае должна иметь маленькую паразитную емкость, иначе заметного сдвига частоты добиться не удается.
Что бы выполнялось это условие катушку можно намотать секциями. У меня она состоит из пяти секций по 15 витков. Секции мотать можно как кому удобнее. Я просто закрепил их ниткой смазанной клеем «Момент» что бы не расползались, хотя можно подобрать специальный секционированный каркас катушки.

Изображение

В катушку вворачивается карбонильный сердечник, хотя лучше было бы ферритовый с большой проницаемостью. Тогда, как говорил пределы перестройки будут больше, но как писал выше при этом могут появиться и «сюрпризы»
Вот я вижу сигнал на выходе генератора.

Изображение

Особо нужно заметить, что синусоида получилась не совсем правильная. Что интересно это даже хорошо и это увидим дальше. Если синусоида неправильной формы, то это однозначно говорит о том, что в данном сигнале большой уровень высших гармоник которые можно выделить, что пригодится нам в дальнейшем при построении ЧМ передатчика.
Теперь заворачиваем сердечник в катушку и при каком то положении сердечника можем увидеть такую картину.

Изображение

Это говорит, что наш генератор возбудился на какой то паразитной частоте обусловленной внешними элементами подключенному к кварцу. Вот именно эти паразитные колебания и убираются с помощью резистора, что включен параллельно нашей катушке. После подключения этого резистора на выходе опять видим то, что на картинке выше, т.е. чуть искаженную синусоиду. При дальнейшем увеличении индуктивности амплитуда на выходе начинает уменьшаться и генерация может или совсем сорваться или опять возникнут паразитные колебания. Это и ограничивает перестройку частоты в сторону уменьшения.
Так же величина перестройки зависит от расстояния между параллельным и последовательным резонансом конкретного кварца. Как уже говорили, этот промежуток зависит от статической емкости кварца Сс. У дешевых кварцев она довольно большая, а значит и промежуток между частотами маленький, а значит получить нужное изменение частоты труднее.
Этот частотный промежуток тоже можно увеличить схемными способами с помощью подключения внешних реактивностей, Т.е. понятно же, что емкость Сс можно нейтрализовать индуктивностью подключенной параллельно кварцу, но про это опять потом. При этом нужно учитывать, что абсолютная нестабильность частоты подобных генераторов можно оценить как 1/10 от величины полученной перестройки, поэтому особо увлекаться сдвигом частоты кварцевого генератора не нужно.
Если внешнюю цепь перестройки сделать комбинированной, т.е. поставить и катушку и конденсатор, то можно добиться большей перестройки кварцевого генератора. Что бы быть ближе к нужной нам теме построения кварцевого генератора с ЧМ, то сразу подстроечный конденсатор заменим на схеме варикапом.
В подобной схеме уже не требуется варикап с большим перекрытием для получения приемлемой узкополосной ЧМ.

Изображение

Теперь про настройку данной схемы.
Первый случай, это когда нужно получить максимальную перестройку при изменении емкости варикапа.
В этом случае крутим движок переменного резистора вниз, т.е. емкость варикапа максимальная. Закручиваем сердечник катушки и следим, что бы не возникли паразитные колебания и амплитуда не снижалась до уровня, что схема становится уже не работоспособной. Я обычно останавливаюсь когда она уменьшается на 20%
Потом увеличиваем напряжение на варикапе, т.е. движок переменного резистора вверх и удостоверяемся, что при минимальной емкости варикапа колебания не срываются. Опять же можно удовлетвориться уменьшением амплитуды на выходе 20%. Эта точка и будет границей величины напряжения на варикапе которую не следует превышать.
Следует учитывать, что чем меньше емкость варикапа, тем большего перекрытия можно добиться, т.е. например с варикапом КВ109А пределы перестройки у меня получаются больше, чем с варикапом КВ102
Второй случай, это когда нужно получить ЧМ и при этом частота генератора в исходном положении была определенного значения.
Это лучше рассмотреть с реальными кварцами.
Пример.
У меня есть кварц на 27,195 МГц который я поставлю в гетеродин приемника с промежуточной частотой 455 КГц. Это значит мне нужно что бы передатчик работал на частоте больше или меньше на 455 КГц
У меня есть кварц 13,824 МГц и если я эту частоту удвою, то получу частоту 27,648 МГц
Разница частот получается
27,648 – 27,195 = 453 КГц, что близко к требуемой.
Разницу в два килогерца попробуем скомпенсировать при настройке нашего задающего генератора в передатчике. Т.е. нам нужно, что бы задающий генератор работал на частоте 13,825 МГц
Реальная схема задающего генератора выглядит так.

Изображение

В схеме появились неизвестные пока нам катушка L2 и конденсатор C9. Это колебательный контур настроенный на удвоенную частоту генератора работающего на частоте основной гармонике кварца и это важно. Как уже говорили, что получить ЧМ в кварцевом генераторе на практике можно только если кварц работает на своей основной частоте, так вот это в данном генераторе и происходит, а колебательный контур настроенный на удвоенную частоту выделяет вторую гармонику. Раньше мы уже отмечали, что сигнал генерируемый этим генератором имеет неправильную форму, а значит в ней присутствуют гармоники высшего порядка.

Изображение

В принципе можно выделить и более высокие гармоники, но понятно их амплитуда будет меньше.
Как видим в этой схеме мы можем получить как четные гармоники, так и нечетные, что очень удобно.
Недостаток только в том, что амплитуда этих гармоник довольно маленькая и быстро убывает с номером гармоники, зато в данном генераторе можно получить хорошую узкополосную ЧМ в виду того, что сам кварц работает на основной частоте.
На транзисторах VT1 и VT2 сделан модулятор. Это по сути усилитель сигнала микрофона. Резистором R2 устанавливается половина напряжения питания на эмиттере второго транзистора.
Резистором R6 устанавливают нужное усиление.
Теперь о настройке.
Катушка L1, что стоит последовательно с кварцем в данной схеме состоит из трех секций по 15 витков, т.е. 45 витков.
Включаем передатчик и подкручивая сердечник катушки L1 устанавливаем частоту колебаний на эмиттере транзистора задающего генератора VT3 13,825 МГц. Нужно учитывать, что подключение измерительных приборов к схеме может вносить погрешность. Например входная емкость частотомера может немного сдвинуть частоту генерации, поэтому окончательную подстройку нужно будет провести уже в полностью собранной схеме.
Дальше устанавливаем величину девиации частоты. Это можно сделать разными способами. Я например делаю это с помощью батареек подавая напряжение на варикап через переменный резистор.

Изображение

Крутим резистор и добиваемся изменения частоты на 3 кгц, при этом отмечаем какое напряжение при этом подается на варикап.
Потом переворачиваем батарейку и опять добиваемся изменения частоты уже в другую сторону на те же 3 кгц и снова отмечаем нужное нам напряжение. К сожалению эти напряжения не всегда совпадают, т.к. модуляционная характеристика подобной схемы довольно нелинейная, но если например у нас получилось пусть 2 вольта в первом случае, а во втором 3 вольта, то будем считать, что на варикап нужно подавать порядка 2,5 вольта с модулятора. В итоге после удвоения частоты у нас получится величина девиации порядка ±5 КГц
После этого восстанавливаем схему, говорим в микрофон и с помощью резистора R6 в модуляторе устанавливаем величину звукового напряжения поступающего на варикап порядка 2,5 вольта. Если этот резистор закоротить, то усиление будет максимально.
После этого можно с помощью диодного ВЧ пробника настроить колебательный контур на максимум, т.е. на удвоенную частоту кварца, но это все опять потом когда будем проводить полную настройку передатчика.
В принципе если на выход этой схемы припаять небольшую антенну длиной в несколько сантиметров, то её можно использовать в качестве «маячка» для настройки приемника, что часто и делают. Относят подобный маячок на несколько метров от приемника который настраивают и проверяют как он принимает.
В итоге мы получили задающий генератор передатчика с узкополосной ЧМ, но приемник наш, что мы рассматривали выше построен на микросхеме TDA7021, которая плохо принимает узкополосную ЧМ и для неё все таки девиацию нужно сделать больше. Это конечно нарушает закон, но у нас вообще то радиостанция-игрушка работающая всего на сотни метров и вряд ли это кому помешает.
К сожалению в схеме, что рассмотрели выше получить более широкую девиацию частоты затруднительно, поэтому перейдем к следующему разделу о способах получения широкополосной ЧМ в кварцевом генераторе.

Дальше "Часть 4"


Вложения:
11.GIF [13.56 KiB]
Скачиваний: 3633
10.PNG [75.09 KiB]
Скачиваний: 3345
9.GIF [12.17 KiB]
Скачиваний: 7043
8.GIF [3.49 KiB]
Скачиваний: 3517
7.PNG [92.04 KiB]
Скачиваний: 3536
6.PNG [75.09 KiB]
Скачиваний: 3320
5.PNG [24.88 KiB]
Скачиваний: 3597
4.GIF [3.13 KiB]
Скачиваний: 3609
3.GIF [2.84 KiB]
Скачиваний: 3581
2.GIF [2.73 KiB]
Скачиваний: 3446
1.PNG [5.14 KiB]
Скачиваний: 3574
Вернуться наверх
 
Не в сети
 Заголовок сообщения: Re: Микрофонный усилитель радиомикрофона - не работет (
СообщениеДобавлено: Пн окт 26, 2015 22:10:22 
Держит паяльник хвостом
Аватар пользователя

Карма: 42
Рейтинг сообщений: 393
Зарегистрирован: Ср июн 27, 2007 17:09:12
Сообщений: 970
Рейтинг сообщения: 3
Дальше про получение широкополосной ЧМ в кварцевом генераторе, хотя если у вашего кварца статическая емкость маленькая, то в принципе можно обойтись тем, что написано выше.


Часть 4.
Широкополосная ЧМ в кварцевом генераторе.
Получение большой перестройки КГ.


СпойлерКак выше уже говорили, величина перестройки кварцевого генератора зависит от величины резонансного промежутка кварца. При этом нужно учитывать, что абсолютную стабильность подобного генератора можно оценить как 1/10 от величины перестройки. Т.е. если генератор у нас перестраивается на 20 КГц, то можно ожидать, что его абсолютная стабильность будет порядка 2 КГц. Часто этого достаточно.
Если посмотреть на эквивалентную схему кварца, то видим, что величина промежутка зависит от статической емкости кварца. Про это уже говорили. В принципе эту емкость можно нейтрализовать внешними элементами, например индуктивностью включенной параллельно кварцу.
Как раз так и поступили В. Волков, М. Рубинштейн в своей статье в ж. Радио №10 1972 г, но настройка этого генератора получилась довольно трудоемкой.

Изображение

Еще один способ предложили JA0AS (Mr. Shimizu) и JH1FCZ (Mr. Okubo) и названа ими "Super VXO". Впервые статья об этом генератора была опубликована в Японии в августе 1980 года в журнале "Fancy Crazy Zippy" (N 64).

Изображение

По сути это просто соединение двух одинаковых кварцев в параллель. При этом расширяется резонансный промежуток этой системы из двух кварцев.

Изображение

Настройка подобной схемы практически ничем не отличается от настройки схемы задающего генератора для узкополосной ЧМ описанной в предыдущей статье. Единственный недостаток схемы, что нужны одинаковые кварцы которые желательно покупать сразу, что бы они были из одной партии.
Я поставил кварцы на 13,824 МГц, а потом частоту удваивал.
Также пробовал делать передатчик с кварцами 9,216 МГц. В этом случае частоту нужно утраивать и как уже говорил, что чем выше выделяемая гармоника, тем меньше её амплитуда, поэтому передатчик с этими кварцами пришлось делать трехкаскадный, т.е. с дополнительным каскадом усиления. В принципе от этого передатчика можно добиться даже лучших результатов, т.к. в нем есть запас по усилению и «выжать» из него нужную нам мощность оказалось проще.
Сначала рассмотрим схему двухкаскадного передатчика с кварцами порядка 13 мегагерц с последующим удвоением.

Изображение

Как видим к схеме задающего генератора с модулятором, просто добавили еще усилитель мощности на транзисторе КТ3117. На выходе можно было поставить П-контур, но я просто решил попробовать именно такую схему. П-контур поставлю в схеме с кварцами на 9,216 МГц.
Про настройку задающего генератора уже писали. В данном случае нам не важно точное значение частоты, т.к. подстройка на нужную частоту приема будет производится в приемнике на TDA7021, поэтому здесь у нас задача только получить большую девиацию. Как это делается, написано раньше.
В данной схеме можно получить девиацию довольно большую, но особо увлекаться не нужно. Достаточно, что бы в задающем генераторе она была порядка 15 – 20 КГц, а это значит, что в самом передатчике она удвоится, т.к. у нас идет удвоение частоты.
Т.о. если в первоначальной схеме радиостанции, что описана в первой статье передатчик заменить на передатчик из данной статьи, то получим уже более стабильную радиостанцию. Как выше писал в данную радиостанцию можно добавить еще один каскад на более мощном транзисторе. В принципе можно те, про которые писал в первой статье, т.е. КТ603, КТ928, КТ608Б, КТ635А, а можно и более мощный, например КТ646 или импортные аналоги.
Окончательная схема будет выглядеть так.

Изображение

Понятно, что приемник можно сделать и на TDA7000 по схеме из даташита.
Настройка девиации описана в предыдущей статье, а настройка на максимум мощности мало чем отличается от настройки передатчика, что описан в первой статье.
Про катушку L6 написано в предыдущей статье.
Катушка L5 намотана на каркасе диаметром 6 мм с карбонильным сердечником и содержит 14 витков проводом 0,4 мм с отводом от середины.
Катушка L4 намотана на таком же каркасе и содержит 16 витков с отводом от 6 витка считая сверху. На схеме это видно.
Транзисторы КТ315 и КТ361 можно заменить на КТ3102 и КТ3107 соответственно.
Так выглядит схема WFM передатчика с кварцами 9 МГц. Т.к. уровень третьей гармоники с выхода задающего генератора намного меньше, чем уровень второй, что в предыдущей схеме, пришлось добавить еще один каскад. При этом мощность передатчика поучилась порядка 400 мвт, что больше, чем у предыдущего, хотя как писал такой дополнительный каскад можно поставить и а предыдущую схему.

Изображение

Катушки намотаны на каркасах диаметром 6 мм проводом 0,4 мм кроме катушки L1
L1 намотана проводом 0,1 мм, содержит 60 витков. Намотана в четыре секции по 15 витков.
L2 содержит 14 витков с отводом от середины.
L3 такая же, только поверх её намотана катушка L4 и содержит 4 витка. Провод 0,15 – 0,2 мм
L5 содержит 8 витков.
Транзисторы VT1 – VT4 КТ3102. Просто в данном случае проверял как они поведут себя на частоте 27 МГц. Дело в том, что по частотный свойствам они хуже, чем КТ315. Оказалось, что КТ3102 на 27 МГц работают нормально.
VT5 поставил КТ608Б. Как выше писал здесь подойдет любой транзистор с Fт не менее 200 МГц с рассеиваемой мощностью на коллекторе порядка 500 мвт, т.е. КТ603, КТ928, КТ635 или что либо из импорта. Можно и КТ3117 поставить но учитывать, что мощность у него меньше и не нужно её превышать. Мощность зависит от резистора R13. Само собой, что если его увеличивать, то мощность передатчика уменьшится. Просто нужно пальцем контролировать температуру корпуса транзистора VT5.
Теперь, хотя про это уже писал, еще раз о настройке передатчика. Сначала рассмотрим, как это настроить имея приборы.
Проверим величину девиации частоты.
Сначала собрал только эту часть схемы или просто оторвал задающий генератор от остальной части схемы. Резистор «R» может быть в пределах 1 – 30 ком

Изображение

На выход задающего генератора через резистор подключаем сначала осциллограф. Главное увидеть частоту 9 МГц. С помощью резистора «R» напряжение на варикапе устанавливаем 1 вольт и начинаем вкручивать сердечник катушки L1. Может возникнуть паразитная генерация. Про это уже писал.

Изображение

Сбить её можно уменьшением резистора R9, что стоит параллельно катушке L1, но меньше 5-ти килом его нет смысла ставить. Или же можно выкрутить немного сердечник катушки L1, но при этом снизится величина девиации. Может также генерация срываться генерация. В этом случае имеет смысл подобрать резистор R10, что задает начальное смещение.
После этого подаем на варикап напряжение 9V. Генерация не должна срываться.
Я такое вижу.

Изображение

Теперь вместо осциллографа подключаем частотомер и устанавливая на варикапе напряжение сначала 8V, а потом 1V проверяем девиацию частоты, т.е. разницу частот. Достаточно, что бы она была порядка 15 кгц. После утроения частоты она соответственно тоже утроится.
Теперь настроим модулятор. На выход модулятора, т.е. к коллектору второго транзистора подключаем осциллограф. На вход подаем сигнал с генератора НЧ синусоидальное напряжение и резистором R2 делаем, что бы ограничение синусоиды было симметричным. После этого генератор отключаем и подбором резистора R6 подбираем усиление модулятора. Просто говорим в микрофон и добиваемся, что бы сигнал был максимальным и не особо резался.
Если приборов нет, то все усложняется. В этом случае нужно начать с модулятора. С помощью резистора R2 устанавливаем на коллекторе второго транзистора напряжение 4,5V. Резистор R6 припаять переменный на 1 кОм. Параллельно резистору R5 через цепочку из электролитического конденсатора порядка 50 мкф и резистор в несколько килом подключаем высокоомный наушник или низкоомный через понижающий трансформатор. Трансформатор можно взять сетевой, например 220/9 вольт. Можно низкоомный наушник и без трансформатора включить, но уж очень тихо будет слышно. Наша задача это при максимальном усилении добиться минимума искажений когда будем говорить в микрофон. Т.е. слушаем и подбираем резистор R6. После этого его измеряем и ставим постоянный.
Теперь нужно проверить девиацию. К сожалению без приборов трудно измерить её величину, но нужно хотя бы проверить, что генератор не переходит в режим паразитной генерации. Можно воспользоваться приемником второго комплекта радиостанции, что делаете. Я же воспользовался УКВ приемником. Это описано в первой части статьи. Удобно когда у УКВ приемника диапазон непрерывный и тогда сигнал передатчика можно поймать в районе 80 – 85 МГц, но если у приемника диапазон только 88 – 108 МГц, а кварц больше чем 9 МГц, то все сложнее, но не безнадежно. Можно попробовать принять например 10-ю гармонику кварца. У меня кварц 9,216 МГц и я на приемник из сотового принял его на частоте 92,2 МГц.
Делаем такую схему. Микрофон лучше отпаять.
Из модулятора делаем мультивибратор.

Изображение

Модулирующее напряжение подаваемое на варикап уменьшаем в 10 раз включив между модулятором и варикапом дополнительный резистор.
Добавляем переменный резистор.
На выход задающего генератора цепляем антенну. Можно провод длиной 30 см
Закручиваем сердечник катушки L1 полностью.
На варикапе устанавливаем напряжение 4,5V
Ловим «писк» УКВ приемником.
Тон писка должен быть чистым. Устанавливаем напряжение на варикапе 9V. Писк не должен пропадать. Возможно потребуется подстройка приемника. После этого устанавливаем напряжение на варикапе 1V. Опять же писк не должен пропасть, а главное следите за чистотой тона, т.к. если генераторе возникнут паразитные колебания, то это будет заметно по звуку. Если паразитные колебания все таки возникают, то попробовать уменьшить резистор R9, что стоит параллельно катушке L1 или немного выкрутить сердечник из этой катушки.
После этого восстанавливаем схему и в микрофон можно поговорить. При этом должны довольно разборчиво слышать свой голос.
Дальше настройка усилителя мощности(УМ). Делаем такую схему. Подучилось, что наш передатчик нагружен на резистор 51 Ом. Резистор R13 для начала увеличиваем до 82 Ом.

Изображение

Диод лучше ВЧ германиевый, но можно и кремниевый. Сердечник L2 выкручиваем, а крутя сердечник L3 находим максимум показаний вольтметра. После этого находим максимум с помощью Сердечника L2. Так меньше вероятность, что настроимся не на 18 МГц, а именно на 27 МГц. Конечно, если есть частотомер, то все намного легче. Дальше подстраиваем L5 по максимуму. Нужно получить порядка 6 вольт, т.е. выходная мощность порядка 350 – 400 мвт. Если не получается, то уменьшаем резистор R13. У меня он получился 24 Ом. Если его совсем не ставить, т.е. закоротить, то у меня перегревается выходной транзистор. Нужно сделать так, что бы транзистор держал температуру в течении хотя бы 1 мин. В радиостанции же передатчик включается на короткое время, да и большой ток от батареек брать тоже не совсем хорошо.
Дальше настройка антенны. Как это делается, написано в первой части данной статьи.
А теперь посмотрим как на основе микросхемы TDA7000 сделать узкополосную радиостанцию на 27 МГц. При этом частота и приемника и передатчика будет стабилизирована кварцем. Схема передатчика будет такая же, только в задающем генераторе уже не будет необходимости ставить два кварца в параллель, а достаточно будет уже одного.

Дальше "Часть 5"


Вложения:
1.PNG [415.34 KiB]
Скачиваний: 2353
11.GIF [18.56 KiB]
Скачиваний: 2005
10.GIF [12.59 KiB]
Скачиваний: 2112
9.PNG [75.09 KiB]
Скачиваний: 2075
8.PNG [92.04 KiB]
Скачиваний: 1829
7.GIF [12.3 KiB]
Скачиваний: 1803
6.GIF [16.62 KiB]
Скачиваний: 2073
5.GIF [32.13 KiB]
Скачиваний: 1813
4.GIF [15.04 KiB]
Скачиваний: 2009
3.GIF [2.88 KiB]
Скачиваний: 2003
2.PNG [169.93 KiB]
Скачиваний: 2016
1.PNG [280.09 KiB]
Скачиваний: 503
Вернуться наверх
 
Эиком - электронные компоненты и радиодетали
Не в сети
 Заголовок сообщения: Re: Микрофонный усилитель радиомикрофона - не работет (
СообщениеДобавлено: Пн окт 26, 2015 22:29:11 
Прорезались зубы
Аватар пользователя

Зарегистрирован: Пт янв 18, 2008 01:41:27
Сообщений: 241
Рейтинг сообщения: 0
Варикап, стоит правильно.

Напряжение проверю, статью почитаю.
НО у меня вопрос...как тогда предполагается работа вот этой схемы http://vrtp.ru/index.php?act=categories ... ticle=3319
при узкополосной модуляции ?

Спасибо!

_________________
Главная заповедь электронщика:- Не крути две ручки сразу


Вернуться наверх
 
Не в сети
 Заголовок сообщения: Re: Микрофонный усилитель радиомикрофона - не работет (
СообщениеДобавлено: Пн окт 26, 2015 22:54:59 
Держит паяльник хвостом
Аватар пользователя

Карма: 42
Рейтинг сообщений: 393
Зарегистрирован: Ср июн 27, 2007 17:09:12
Сообщений: 970
Рейтинг сообщения: 0
artmasterpro писал(а):
НО у меня вопрос...как тогда предполагается работа вот этой схемы http://vrtp.ru/index.php?act=categories ... ticle=3319
при узкополосной модуляции ?
Да хреново он будет работать, если принимать на радиовещательный приемник.
Вот то, что там у него в статье написано не соответствует истине, но пусть это останется на совести автора.
Код:
Радиопередатчик рассчитан на частоту 93.6 MHz и широкополосную (WFM) модуляцию.
Сделать WFM по данной схеме невозможно.
artmasterpro писал(а):
статью почитаю.
Там в статье выше рабочая частота хотя 27 МГц, но сути это не меняет. Все выводы там применимы для любого кварцевого генератора с ЧМ.
Вот например подобный передатчик на 60 МГц в составе радиостанции с широкополосным приемником.
Там кварц на основную гармонику 30 МГц и она удваивается.
На выходе два транзистора включены а параллель для увеличения мощности.

_____

Радиостанции на основе микросхем TDA7021 и TDA7000. Часть 6.
Радиостанция на 60 МГц.


СпойлерВ этой радиостанции с кварцевой стабилизацией сделан только передатчик. В ней применен кварц 30 МГц на основную гармонику, что упростило схему. В принципе можно сделать и на гармониковых кварцах, но схема передатчика усложниться. В дальнейшем, если хватит терпения выложу схему радионаушника на частоту 96 МГц в которой в передатчике и приемнике применены гармониковые кварцы на 48 МГц, т.е. их основная гармоника 16 МГц.
Но сначала на 60 МГц в которой стабилизирован кварцем только передатчик. Еще была цель в данном случае избавиться от каркасов и сделать все катушки бескаркасные.
Приемник в данном случае можно сделать как на TDA7021, так и на TDA7000, а схемы взять один к одному из даташитов. Я взял TDA7000.

Изображение

Видно, что схема приемника взята один к одному из даташита, поэтому описывать её нет смысла. Единственно, что нужно учесть, что катушка гетеродина L2 должна стоять как можно ближе к выводам 5-6 микросхемы. При этом приемник работает более стабильно.
В выходном каскаде передатчика лучше поставить один транзистор BFR96 или любой другой с Fт не менее 1 ГГц и с рассеиваемой мощностью на коллекторе порядка 500 мвт, но я решил попробовать поставить две штуки КТ368 в параллель. От передатчика добивался выходной мощности порядка 200 мвт и при этом сделать его двухкаскадным.
Узкое место в данном передатчике, это дроссель Др.2 Вместо него лучше поставить катушку намотанную на каркасе диаметром 5 мм с сердечником из карбонильного железа. Намотать три секции по 5 витков тонкого провода, но как выше писал, цель была избавиться от катушек с каркасами, хотя с каркасами настройка была бы удобнее. Потом приведу схему подобного передатчика, где катушки намотаны на каркасах с сердечниками из карбонильного железа.
В качестве дросселя Др.2 пробовал фабричный дроссель ДМ-2,4 5. Просто он у меня был под рукой.

Изображение

Но он большой по габаритам, поэтому попробовал такого вида. Он тоже на 5 мкгн и в принципе он тоже подошел.

Изображение

Выше уже писал, что данный дроссель должен иметь маленькую собственную емкость иначе трудно добиться нужной девиации частоты. Также девиация зависит от величины индуктивности. Чем больше индуктивность, тем большей девиации частоты можно добиться, но при чрезмерной индуктивности может или сорваться генерация или генератор перейдет в режим паразитных колебаний. Поэтому выше и писал, что вместо него лучше намотать катушку секциями. Про все это уже писал в предыдущих частях данной статьи.
Для того, что бы из двухкаскадного передатчика выжать максимальную мощность в задающем генераторе стоит еще дроссель Др.1, но он не критичен к параметрам и его величина может быть в пределах 20-40 мкгн. Также, что бы в передатчике ограничиться двумя каскадами, в задающем генераторе поставил довольно мощный транзистор КТ3117, что позволило увеличить его коллекторный ток. Можно поставить что либо из импорта, например 2N2222.
Схема передатчика стандартная и уже описывалась в предыдущих частях. Кварц возбуждается на частоте основной гармоники 30 МГц. В коллекторной цепи задающего генератора на VT3 стоит колебательный контур настроенный на частоту 60 МГц. Дальше идет усилитель мощности на транзисторах VT1 и VT2, которые включены параллельно или на одном BFR96. В модуляторе можно поставить КТ3102.
Настройку уже тоже описывал. В модуляторе подбором резистора R16 установить на коллекторе VT4 половину напряжения питания, т.е. 4,5 вольта. Если есть приборы, то нужно на вход модулятора подать синусоидальный сигнал частотой 1 кгц величиной в несколько милливольт и повышая звуковое напряжение с генератора и подбирая резистор R16, добиться симметричного ограничения синусоиды.
Катушку L3 для начала не ставим, а на выход передатчика припаиваем резистор 51 Ом и диодный пробник. Про это писал в Ч.1

Изображение

К сожалению удостоверится, что задающий генератор не возбуждается на паразитных колебаниях удобнее проверять осциллографом, но можно принять сигнал данного передатчика радиовещательным приемником на частоте в районе 90 МГц и говорить в микрофон. Подстроечные конденсаторы С31 и С32 при этом нужно поставить на минимум емкости. Звук должен быть качественный. Не забывать, что возможна акустическая связь, поэтому приемник лучше слушать через наушники. Про это тоже уже писал.
Потом крутим подстроечники С32 и С31 и добиваемся максимума показаний мультиметра включенного через диодный пробник, что приведен выше. Подстройку также можно делать раздвиганием витков катушек. У меня получилось где то 4 вольта.
Осталось настроить удлиняющую катушку L3. Её можно рассчитать по программе, ссылка на которую дана здесь.
viewtopic.php?p=1722607#p1722607
Как уже говорил, её параметры зависят от длины антенны.
Данные катушек.
Катушки L 4 и L5 бескаркасные и намотаны на оправке диаметром 4 мм проводом 0,45 мм
L4 содержит 12 витков с отводом от середины. Я мотал две катушки по 6 витков и ставил их вплотную друг к другу.
L5 содержит 8 витков.
Катушка L3, как говорил зависит от антенны. У меня при длине антенны 45 см она получилась 22 витка на оправке диаметром 5,5 мм. Провод 0,45

После окончательной сборки нужно все проверить. Как это делается написано в Ч.1 данной статьи, но здесь просто повторю.
Основная настройка, это получить максимум излучаемой мощности передатчика. Если имеются соответствующие приборы, то понятно нужно воспользоваться ими, а если нет, то придется делать приставки-показометры, что позволят убедиться, что передатчик настроен правильно. В данном случае это будет волномер. Сделать его можно просто на макетке.

Изображение

Диод лучше германиевый высокочастотный, например Д311, Д18 и т.д., но в крайнем случае можно и кремниевый. Я пробовал ставить КД522. С ним чувствительность волномера конечно получается ниже. В качестве антенны можно припаять провод длиной порядка 30 см. У меня из того же провода, что катушка. Нужно учесть, что если антенна качается, то показания будут прыгать, поэтому антенну лучше сделать жестче.
Теперь настройка.
Включаем передатчик с антенной. Волномер ставим рядом и крутим в нем подстроечный конденсатор С1. Добиваемся максимума показаний. Относим волномер дальше и опять находим максимум показаний крутя С1. Чем дальше от передатчика будет волномер, тем более точно можно будет настроить передатчик. Вот поэтому и лучше в нем применять диоды германиевые высокочастотные. Нужно хотя бы на полметра отнести.
Дальше попеременно настраивая удлиняющую катушку L3 и подстроечный конденсатор С31 добиваемся максимума показаний волномера.
Удлиняющую катушку можно настраивать с помощью двух сердечников. Один из ВЧ феррита или карбонильного железа, а второй из диамагнетика, например медного или латунного. Осторожно вводите их в удлиняющую катушку L3 и смотрите на показания волномера. Если при введении ферритового сердечника показания увеличиваются, значит витки катушки нужно сжимать. Если показания увеличиваются при введении латунного(медного) сердечника, то витки нужно раздвигать.
Настройка приемника проще. Во первых нужно настроиться на частоту передатчика. Для этого в передатчике второго комплекта радиостанции можно отключить выходной каскад отпаяв конденсатор С34, а к коллектору VT3 припаять антенну длиной 10 см. Базу транзистора VT5 и коллектор VT4 соединить цепочкой из последовательно соединенных резистора 5,1 ком и конденсатора 3300 пф. При этом из модулятора делаем генератор НЧ. Про это тоже писал в предыдущих частях. Все это отнести на полметра.
Подстроечный конденсатор С15 в приемнике служит для точной настройки. Ставим его в среднее положение, а сдвигая-раздвигая витки катушки L2 в приемнике добиваемся приема своего передатчика. Должны услышать свист. Конденсатором С15 настраиваемся окончательно. Нужно выключить передатчик и снова включить. Если настроились правильно, то в приемнике опять услышим свист.
Этот же свист можно услышать в радиовещательном УКВ приемнике на частоте около 90 МГц. Это для контроля.
Теперь цепочку из резистора и конденсатора в модуляторе убираем и можно поговорить в микрофон. Для начала движок подстроечного резистора R20 ставим в нижнее положение и говорим в микрофон. Постепенно подкручиваем подстроечный резистор. При этом громкость будет увеличиваться. Приемник при этом нужно подстраивать. При каком то положении появятся искажения на пиках сигнала, что говорит о перегрузке(ограничении) звукового сигнала в модуляторе. Само собой подстроечный резистор нужно отвернуть немного назад. Чем большую громкость сделаем, тем меньше будет стабильность, поэтому особо не нужно увлекаться.
Теперь настроим катушку L1 в приемнике. Для этого включаем передатчик опять же без выходного каскада. К выводу «12» микросхемы TDA7000 подключаем такой пробник.

Изображение

Сдвигая-раздвигая витки катушки L1 добиваемся максимума показаний. Настройка довольно «тупая». Уровень напряжения десятые доли вольта. Лучше конечно смотреть осциллографом. Там будет видно напряжение частотой порядка 70 кГц. Вот его и нужно сделать максимальным подстройкой катушки L1.

Теперь сделаем радиостанцию на 60 МГц в которой и частота гетеродина в приемнике на TDA7000 и частота передатчика стабилизирована кварцем.

Дальше "Часть 7"


Вложения:
6.GIF [2.6 KiB]
Скачиваний: 13256
5.GIF [3.14 KiB]
Скачиваний: 13425
4.GIF [5.09 KiB]
Скачиваний: 13323
3.PNG [3.62 KiB]
Скачиваний: 12871
2.PNG [13.12 KiB]
Скачиваний: 13138
1.GIF [31.06 KiB]
Скачиваний: 15878
Вернуться наверх
 
Не в сети
 Заголовок сообщения: Re: Плохо работает жук на кварце (
СообщениеДобавлено: Вт окт 27, 2015 13:46:13 
Друг Кота

Карма: -1
Рейтинг сообщений: 84
Зарегистрирован: Вт мар 13, 2012 12:16:13
Сообщений: 8866
Откуда: .ru
Рейтинг сообщения: 0
artmasterpro писал(а):
как результат МУ работает, но очень слабо практически ничего не слышно (нужно кричать)
Поделитесь пожалуйста советами как настроить микрофонный усилитель ибо что-то мне подсказывает что проблема не в МУ, а в согласовании...

Чтобы громко игнало... надо расширить диапазон перестройки. Простым варикапом получить широкий диапазон перестройки не получиться. (В теории можно, если взять варикап с очееень большим диапазоном ёмкости... от десятых/сотых долей пикофарад.. до десятков пикофарад.. "cуперварикап" :))) )
Поэтому надо поставить катушку последовательно кварцу. Вообще диапазон перестройки кварца зависит от самого кварца.

Старые советские кварцы как правило "дубовые" ... сдвинуть их частоту можно на несколько килогерц. Для них приходится принимать специальные меры... (см. выше.)

Как правило все современные импортные кварцы более активные... с малой статической ёмкостью... поэтому никаких специальных мер не требуется. Но не все! Надо подбирать сами кварцы.

Для схем с широкополосной ЧМ на кварцах... можно использовать например гармониковые кварцы. Если их запустить на гармонике... то диапазон перестройки составляет десятки килогерц...

Но лучше всего брать кварцы не гармониковые высокочастотные. У них меленькая статическая ёмкость... Это позволяет их перестраивать по частоте вниз с помощью катушки на сотни килогерц!

Например я использовал в таких схемах высокочастотные кварцы на основную частоту 24.000....27.000 Мгц. На выходе я получаю 4-ю гармонику: 96...108 FM. С диапазоном перестройки несколько Мгц! Т.е. у меня не просто громко играет... а ещё можно подстройкой менять рабочие каналы передатчика 92...93...94...... FM. Естественно при слишком большом диапазоне перестройки резко снижается стабильность частоты. Поэтому крутим частоту кварца без фанатизма ! ))) :)))

А ещё четвёртая гармоника больше по мощности чем седьмая.. и соотвенно больше дальность связи... с нормальной девиацией.
При правильной настройки всё работает громко и чётко. Никаки специальных мер компенсации статической ёмкости кварца я не делаю. Катушка последовательно кварцу - самая обычная... намотали тонкий провод на любом каркасе... виток к витку... и всё.

Вото тут viewtopic.php?f=28&t=59442&start=160 мы это всё делали...
:tea:


Вернуться наверх
 
Не в сети
 Заголовок сообщения: Re: Плохо работает жук на кварце (
СообщениеДобавлено: Ср окт 28, 2015 03:19:34 
Электрический кот
Аватар пользователя

Карма: -36
Рейтинг сообщений: -13
Зарегистрирован: Вт май 22, 2012 19:29:06
Сообщений: 1073
Рейтинг сообщения: 0
Собирал недавно в качестве макета будущего пульта с FM и AM модуляцией передатчик правда на 3 транзюках выдаёт около 50мВт или чуть больше, номиналы для П-контура подбирал отлаживал генератор, и скажу что при питании УНЧ (5В) на транзюке он как буфер и для обеспечения норм модуляция (хотя с МК будет выходить амплитуда до 2.5В), что для узкой полосы почти предел, то есть малость запас (если дать максимум но без искажений то вылетает уже) есть по модуляции и всё, так с кварцем было хуже, с ПАВ 434.92 модуляция девиация получше (а вот стабильность хуже в замен при прогреве уходит на 4Кц, но у меня ясно дело будет программная регулировка думаю скомпенсирую до 1-2КГц.). Для жука надо мощный компрессор можно попробовать на MAX9814, но боюсь она слабовата, надо порядка 60дБ, у меня в трансиверах как раз порядка 60дБ или больше, можно станцию как жук юзать любой шёпот слышно идеально в комнате :))) во как круто.

Забей на ту схему давай я дам что собрал я будет работать думаю норм и на 433МГц, ПАВ на 423МГц поставишь и юзай там, а можешь и сигналками драться кто кого, они тебе жужжать или ты им не давать работать.

Кто ж жуки на вещательный диапазон делает :))) . А лучше если есть широкодиапазонный приёмник на 315 или 330Мгц ПАВ заказал как будут у меня сделаю и на те частоты. А вообще 900Мгц будет очень оптимально.
С разводкой пока не определился нарисовал еще пару плат добавил еще один кондёр в П-контур буду собирать отлаживать. Я сам хочу собрать радиомикрофон для болтушек в корпус 50x35x16, с как раз по этой схеме вот на сколько АКБ будет хватать хз с херовой антенной будет потреблять больше около 110-120мА при 5В это ой сколько от Li-Ion АКБ даже синхронник выше 90% КПД не даст, мелкий АКБ будет уходить меньше чем за час думаю, но если юзать в качестве жука то проблем нет питание 5-18В так что может работать без ущерба для АКБ, как раз MAX9814 испытаю но добавлю ей УНЧ на транзюке по входу, и если сигнал будет слабый будет он давать усиление еще правда просто включится за сигналом будет следить программа. Наличие CTCSS и DCS обязательно и цифровой передачи в FM или AM будет крутой микр.
Изображение
Схема не публикации так что. Это старая версия. Расположение компонентов односторонние ВЧ тракта, 1.5мм текстолит ПАВ обычный DIP круглый, если понравится пиши дам варианты разводок 40x18, но норм схему будут в SMD ПАВ как придут.


Вернуться наверх
 
Не в сети
 Заголовок сообщения: Re: Плохо работает жук на кварце (
СообщениеДобавлено: Ср окт 28, 2015 11:56:45 
Прорезались зубы
Аватар пользователя

Зарегистрирован: Пт янв 18, 2008 01:41:27
Сообщений: 241
Рейтинг сообщения: 0
Наверное нужно собирать другую схему.

У меня цель не жук, а радио-няня. Захотелось применить творчество в быту так сказать поэтому был выбран РМ с кварцем и планировал добавить стабилизатор напряжения и тем самым добиться хорошей стабильности частоты.

У меня есть классная схема АМ, но без кварца. ((

Поэтому если у кого есть готовое решение подскажите.

Спасибо!

_________________
Главная заповедь электронщика:- Не крути две ручки сразу


Вернуться наверх
 
Не в сети
 Заголовок сообщения: Re: Плохо работает жук на кварце (
СообщениеДобавлено: Ср окт 28, 2015 13:37:53 
Держит паяльник хвостом
Аватар пользователя

Карма: 42
Рейтинг сообщений: 393
Зарегистрирован: Ср июн 27, 2007 17:09:12
Сообщений: 970
Рейтинг сообщения: 0
Foton-4n писал(а):
лучше если есть широкодиапазонный приёмник на 315 или 330Мгц ПАВ заказал как будут у меня сделаю и на те частоты
Понятно, что лучше залезть на более высокие частоты, но к сожалению возникает проблема с приемником.
Сделать приемник на сотни мегагерц намного сложнее, чем на десятки, поэтому приходиться смириться.
Мне вот как раз и пришлось это делать, когда я решил сделать стабильный радионаушник. При этом, что бы у него было высокое качество звука, поэтому модуляцию сделал широкополосную. Для стабильности понятно выбрал кварцевую стабилизацию и в приемнике и в передатчике, а то я замучился постоянно подстраивать приемник в процессе работы. Частота настройки постоянно уходила.
Приемник взял из статьи "Часть 7", что выложил чуть ниже в этом же посте, только в гетеродине кварц поставил гармониковый на 48 МГц, а после частоту удвоил.
Т.е. генератор по схеме Колпитца, что и в "Часть 7" в которой кварц возбуждается на третьей гармонике и удвоитель на одном транзисторе. Все стандартно.

Передатчик взял отсюда.
viewtopic.php?p=695502#p695502
Спойлер
aen писал(а):
Четвертый жук, хотя жуком его можно назвать с натяжкой, т.к. мощность его порядка 100 мвт, хотя можно раскачать и на 200 мвт если эмиттеры выходных транзисторов посадить сразу на землю.
Диод VD1, R19, С14 иногда можно не ставить, а средний вывод L4 просто посадить на землю или вместо VD1 поставить резистор и подобрать напряжение на нем в пределах 0,3 - 0,7 вольта или ставить не кремниевый диод, а германиевый или диод Шотки, но все это делается при настройке для получения максимальной мощности. С помощью этих элементов немного приоткрывают транзисторы в удвоителе для получения нужной мощности.
Иногда это является лишним и транзисторы нормально раскачиваются без начального смещения.

Изображение

Делал только для интереса. Хотел посмотреть как получится широкополосная модуляция в кварцованном генераторе.
Размер макетной платы 27х100 мм. Брал по размерам четырех элементов АА.
В принципе такой можно в сетевой удлинитель засунуть и питать от сети. Можно и от без трансформаторного блока с гасящим конденсатором. Можно добавить пару транзисторов и получить мощность порядка 5 вт.
Жук кварцованный с широкополосной модуляцией. Идея получения широкополосной модуляции в кварцевом генераторе взята отсюда.
http://rfanat.ru/s3/s-vxo.html
http://rfanat.ru/s3/svxo-exp.html
Стабильность частоты можно оценить как 1/10 от ширины перестройки кварцев. У меня перестройка получилась 150 кгц и стабильность порядка 15 кгц при приеме на приемник с широкополосной ЧМ думаю нормально.
Основная деталь в таком генераторе, это катушка включенная последовательно с кварцем. Добротность её не важна и для того, что бы не возникли паразитные колебания её даже шунтируют резистором, но у неё должна быть маленькая паразитная ёмкость, иначе широкополосной модуляции получить невозможно. В данном случае намотана секциями. Пять секций по шесть витков. Внутрь вставлен ферритовый стержень диаметром 2,6 мм, длиной 15 мм.
Здесь более подробно писал про эту катушку.
viewtopic.php?p=231909#p231909
Еще нужно установить на коллекторе VТ2 напряжение равное половине питания с помощью резистора R4.
Контур L2С8 настроен на частоту 48 мгц, затем следует усилитель и дальше удвоитель по моей любимой схеме. На выходе стоит усилитель на двух параллельно соединенных маломощных транзисторах. Это не то, что хорошо. Просто ничего другого не было под рукой.
На транзисторе VТ3 собран стабилизатор напряжения для варикапа. Напряжение на его коллекторе около четырех вольт. Устанавливается резистором R7, можно и с помощью R8 немного подкорректировать.
Между генератором и усилителем стоит экран. Что бы разнести катушки L2 и L3 на максимальное расстояние, в усилителе поставил транзистор p-n-p.
Выбор транзисторов не оптимальный. Конечно вместо КТ3107 лучше поставить КТ363, но здесь и данного транзистора оказалось достаточно.
В настройке довольно сложна и минимум, что нужно, то это осциллограф хотя бы с полосой 5 мгц как у меня, но 16 мгц на нем еще видно и можно увидеть паразитную модуляцию в генераторе, если она там возникнет и частотомер. Конечно нужен еще диодный пробник, но его можно самому сделать.
Можно конечно взять кварцы на основную гармонику 30 МГц, как в "Части 7", что выложил низе в сообщении. Тогда в передатчике будет два кварца на 30 МГц, контур в коллекторе задающего генератора настраиваем на третью гармонику, а дальше просто делаем одно или двухкаскадный УМ на КТ368.
В приемнике кварц просто возбуждаем на третьей гармонике, но у меня данные кварцы закончились.
artmasterpro писал(а):
добиться хорошей стабильности частоты
Еще пример высокостабильного приемника и передатчика с кварцевой стабилизацией на частоту 60 МГц. Модуляция узкополосная, но для "радионяни" это большой роли не играет.
Там же есть и вариант с ограничителем звукового сигнала.

Часть 7.
Радиостанции на основе микросхем TDA7021 и TDA7000.


Спойлер

Радиостанция на 60 МГц с кварцевой стабилизацией.



Схема приемника в данном случае мало отличается от схемы, что делали в радиостанции с кварцами на 27 МГц в Ч.6» данной статьи. Передатчик можно взять из Ч.6 данной статьи.

Изображение

Микросхему так же переводим в узкополосный режим, поэтому в модуляторе резистором R22 нужно подобрать такое усиление, что бы девиация не превышала ±5кГц. В данном случае удобнее модулятор сделать по другой схеме, как это сделано в Ч.5 данной статьи. Проще сказать, что бы когда громко говорим в микрофон, то не было искажений на пиках сигнала, а лучше ограничение звукового сигнала. У меня получилось, что на варикап нужно подать напряжение звукового сигнала 1V. Про это подробно написано в Ч.5 данной статьи.
В гетеродине приемника применен кварц на 20 МГц. Он возбуждается на третьей гармонике, поэтому подстроечный конденсатор последовательно с кварцем в данном случае не ставим, т.к. двигать частоту кварцевого генератора на гармониках кварца нет смысла. Нужный сдвиг будет делаться в передатчике, поэтому в передатчике вместо дросселя последовательно с кварцем нужно поставить катушку с подстроечным сердечником. В передатчике, как и в предыдущем случае применен кварц 30 МГц основной гармоники. В схеме частота удваивается. Можно конечно и в передатчике применить кварц на 20 МГц, что стоит в приемнике, но передатчик в этом случае для получения приемлемой мощности придется делать по трехкаскадной схеме. Про это раньше уже писал.
Данные катушек передатчика можно взять из прошлых схем. Их кроме L7 можно сделать бескаркасными, т.е. все как в предыдущей части данной статьи.
L7 намотана в три секции 3х5 витков. Провод 0,1 – 0,15 мм
В данном случае в приемнике катушки намотал на каркасах диаметром 5,5 мм с сердечниками из карбонильного железа.
L1 содержит 6 витков провода 0,4 мм. Длина намотки 10 мм.
L2 намотана поверх L3 и содержит один виток провода 0,15 мм
L3 содержит 7 витков провода 0,4 мм. Длина намотки 10 мм.
L4, как писал зависит от антенны.

Можно сделать 6-ти вольтовый вариант данной радиостанции. Для этого в приемнике нужно только уменьшить резистор R1 до 100 Ом. В передатчике поставил катушки на каркасах диаметром 5,5 мм с карбонильными сердечниками, что упростило настройку. Для пробы транзисторы в передатчике поставил КТ315Б и КТ316Б. В принципе работают нормально. Я от этого передатчика мощности не добивался. Получилась порядка 100 мвт.

Изображение

Модулятор тоже по желанию или простейший или с ограничением.

Изображение

Резистором R14 установить напряжение на коллекторе VT2 порядка 3 вольта. Лучше подать на вход модулятора сигнал с генератора звуковой частоты и добиться, что бы было симметричное ограничение синусоиды, но это если есть осциллограф. Резистором R4 на коллекторе VT5 установить половину напряжения питания.
Если делать модулятор без ограничения, то сигнал на варикап нужно просто взять с коллектора второго транзистора. Подстроечным резистором R15 выбираем уровень звукового напряжения. Как выше писал, оно получается в пределах 1 вольт. В случае применения ограничителя подобрать нужно еще и резистор R13, т.е. установить звуковое напряжение на коллекторе VT5 порядка 1 вольт, а точнее такое, что бы девиация частоты была порядка ±5 кГц. Как это делается, писал раньше. Можно просто добиваться максимальной громкости при приеме и при этом допустимых искажений.
А теперь посмотрим, как данные приемники и передатчики применить для радиоуправления.


Дальше к "Часть 8"

Foton-4n писал(а):
Для жука надо мощный компрессор можно попробовать на MAX9814
Компрессор в подобных случаях конечно необходим. Понятно, что лучше подобрать какую либо специализированную микросхему для этих целей, но не всегда это удается.
Во всяком случае я не достал и делал на транзисторах.
Про компрессор уже писал на форуме в части пятой.
Там хотя радиостанция на 27 МГц, но компрессор можно поставить в любой передатчик.

Радиостанции на основе TDA7021 и TDA7000. Часть 5.
Спойлер
Денис писал(а):
Попала мне в руки микросхема однокристального приемника TDA7000 и я решил поэкспериментировать с ней. Понятно, что для начала спаял радиовещательный приемник УКВ по схеме из даташита и понятно, что он заработал, но потом прочитав, что данную микросхему можно перевести в режим узкополосного приема, решил проверить это. Про данный режим можно почитать в ж. Радио 2-1997 год. При этом гетеродин приемника делается внешний на кварце. Полоса пропускания приемника сужается изменением некоторых конденсаторов входящих в схему активных RC фильтров, что стоят в составе УПЧ данного приемника. Там предлагают сделать ПЧ порядка 4,5 кгц. Я же выбрал для своих экспериментов ПЧ величиной порядка 10 кгц.
Также попробовал сделать схему на 60 МГц. Отличие схемы только в том, что в гетеродине поставил кварц на 20 МГц возбуждаемый на третьей гармонике и убрал подстроечный конденсатор C30, т.к. перестраивать кварц работающий на механической гармонике нет смысла. Само собой изменились параметры катушек и некоторых конденсаторов в схеме задающего генератора, да и транзистор поставил более высокочастотный, но про это потом.
Для начала на основе этого узкополосного приемника решил сделать простенькую радиостанцию, а также попробовать на его основе сделать систему радиоуправления.
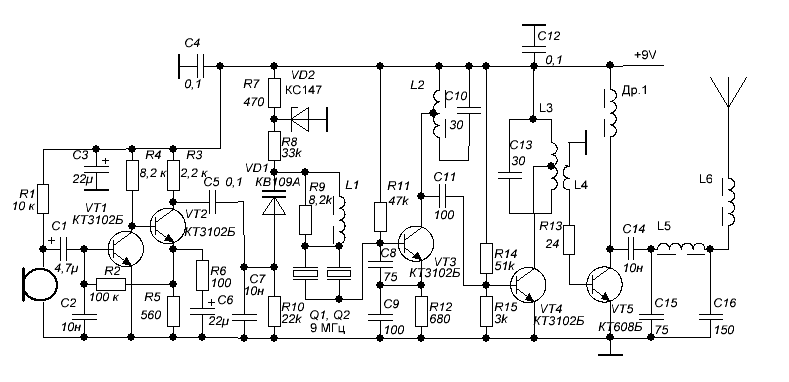
Схема этой простенькой радиостанции получилась такая.

Изображение

Кварцы в радиостанции на основную гармонику 27 МГц. Можно конечно применить и гармониковые кварцы на 27 МГц или просто кварцы на 9 МГц, но это немного усложнит схему передатчика, т.к. для получения той же мощности придется делать передатчик трехкаскадный. Также делать разницу на 10 кгц в этом случае между частотой передатчика и частотой гетеродина в приемнике придется только с помощью сдвига частоты в передатчике с помощью подстройки катушки L8, хотя это и осуществимо.
УНЧ можно по любой схеме. Я поставил на MC34119. Передатчик по стандартной схеме. Задающий генератор в передатчике и гетеродин в приемнике сделан по схеме Колпитца. Кварц в передатчике такой же, что и в приемнике, только частота генерации у него сдвинута на 10 кгц ниже, чем в приемнике. Этой разницы добиваются с помощью конденсатора С30 в приемнике и настройкой катушки L8 в передатчике. Можно конечно в радиостанции оставить только один кварц и переключать его при приеме и передаче, но слишком уж много получается переключений.
При испытании радиостанции выявился тот недостаток, что если подносить микрофон близко и говорить слова начинающие с согласных звуков, т.е. например: «Два-два», то происходит перемодуляция и появляются искажения, но этот недостаток присущ всем простым ЧМ радиостанциям, поэтому приходится уменьшать девиацию, что снижает параметры радиостанции. Что бы избавиться от этого в схему модулятора вводят ограничитель сигнала и ФНЧ. В данном случае сигнал с модулятора нужно ограничить на уровне 2 вольта. Я перепробовал несколько схем ограничителей и компрессоров сигнала и мне всех больше понравился фазовый ограничитель сигнала. Про него можно почитать в ж. Радио 3-1980 год. Разница только в том, что вместо ФНЧ на LC я поставил активный ФНЧ на транзисторе. С подобным модулятором громкость мало зависит от того, как говорить в микрофон и на каком расстоянии его держать, а главное практически нет слышимых искажений.

Изображение

Принцип работы данного ограничителя можно почитать в ж. Радио, а структура и так понятна. Сигнал с микрофона усиливается транзисторами VT1, VT2, ограничивается диодами VD1, VD2, подается на фазовращатель VT3, затем идет второй ограничитель на VD3, VD4. После него идет ФНЧ на транзисторе VT4. Каскад на VT5 в данном случае доводит уровень звукового сигнала до нужной величины для получения нужной девиации частоты и подается на варикап. Как говорил, у меня оно получилось ~2V, поэтому подбирая резистор R19 устанавливаем напряжение звуковой частоты на выходе порядка ~2V т.е. ~4V от пика до пика.
Принцип можно понять глядя на картинку.

Изображение

Реальный сигнал с микрофона имеет большие выбросы, т.е. имеет большой динамический диапазон, а основная информация о голосе находится внутри области ограниченной красными линиями. Для большей эффективности нам нужно отрезать то, что нам не важно и нужную часть усилить до требуемой величины, т.е. получить то, что на картинке справа. Если лишнее обрезать просто обычным двухсторонним ограничителем, то в полученном сигнале появятся сильные искажения, а вот схема, что показана выше как раз и делает о, что мы нужный участок вырезаем и при этом искажения сигнала приводим к минимуму. Таким приемом пользуются рекламщики при передаче рекламы по ТВ. Мы часто замечаем, что при передаче рекламы по ТВ у нас громкость как бы возрастает. На самом деле громкость остается прежней. Просто они тоже делаю подобное, что сделали и мы. Делать ли подобный модулятор зависит от вас, но он сильно повышает эффективность радиостанции.
Настройка довольно простая.
Подбираем R3, что бы на эмиттере VT2 была половина питания. Говорим в микрофон «Раз, два, три, четыре, пять, вышел зайчик погулять» и подбирая резистор R5, выставляем напряжение звуковой частоты порядка 1,5 вольта. У меня резистор получился ноль Ом, т.е. просто его закоротил. Это во многом зависит от микрофона. Дальше говоря ту же фразу, выставляем на выходе звуковое напряжение с помощью R19 2 вольта.
В принципе выходное напряжение звуковой частоты может быть другим, а как оно определяется написано в ч.3 и ч.4 данной темы, т.к. от его величины зависит девиация.
Под конец подбираем резистор R16, что бы напряжение на коллекторе VT5 было близко к половине напряжения питания. Еще можно VD1 и VD2 заменить на диоды с большим напряжение отсечки. Я поставил КД503, но это необязательно, но по моему работает лучше.
Я делал, что микрофон нужно подносить близко. Если нужна более высокая чувствительность микрофона, то вместо VT1 и VT2 поставить брлее чувствительный усилитель.
Теперь собственно настройка приемника и передатчика.
Базу транзистора выходного каскада передатчика VT2 отключаем от катушки связи. Сердечник L8 для начала выкручиваем. Крутим сердечник L7 и добиваемся генерации задающего генератора. Дальше закручиваем сердечник L8 и проводим те же действия, что описаны в ч.4, т.е. отсутствие паразитных колебаний, определяем какое напряжение звуковой частоты нужно подавать на варикап, что бы получить девиацию порядка ±5 кгц. Как говорил у меня получилjсь, что нужно подавать ~2V.
Если схему модулятора сделали без ограничения, то говорите в микрофон и подбором резистора R27 установите нужное напряжение звуковой частоты, т.е. что бы было и громко и не было искажений при пиках. Если модулятор с ограничителям, то его настройка уже описана выше.
К коллектору задающего генератора, т.е. VT3 подключите провод порядка 10 см. Это будет антенна. На вход модулятора подайте какой либо звуковой сигнал. Я просто делаю генератор на логике и подаю.

Изображение

Отодвиньте передатчик на полметра и берите другой комплект радиостанции и приступим к настройке приемника.
Подстроечный конденсатор С30 ставим в среднее положение. Крутим сердечник катушки L3 и добиваемся генерации гетеродина. К коллектору транзистора можно подключить диодный пробник и настроится на максимум.

Изображение

Имеет смысл последовательно с С2 в пробнике включить конденсатор 5,1 пф, что бы пробник меньше влиял на работу гетеродина.
В принципе должны услышать «писк», что передает передатчик, а может и не услышим, но это не важно. Можно покрутить подстроечный конденсатор С30, а также покрутить катушку L8 в передатчике. Если добьемся разницы частот передатчика и гетеродина приемника, то писк будет слышен. Нужно добиться максимальной громкости. Я к выводу «2» микросхемы TDA7000 подключал осциллограф и смотрел. Можно подключить мультиметр в режиме измерения переменного напряжения. Крутим L8 и С30 добиваясь максимума. Если при этом L8 крутили намного, то придется еще уточнить напряжение подаваемое на варикап, как это описано в ч.4 данной статьи, что бы девиация была порядка ±5 кгц.
Я настраивал с помощью осциллографа.
На вход модулятора нужно подать синусоидальный сигнал. Подобный генератор можно сделать самому. Схему генератора можно взять хотя бы отсюда.
http://radiokot.ru/circuit/analog/games/24/

А можно просто и прямоугольные импульсы подать с генератора на логике, что выше приводил. Просто на выходе его поставить RC цепочку, что бы превратить их в подобие треугольных. Хотя, если модулятор с ограничителем, то они и без RC цепочки будут уже такие. При этом в модуляторе нужно отключить второй диодный ограничитель. Можно просто С10 отпаять. Я как раз так и сделал.
На вывод «2» подключаем осциллограф.

Изображение

На осциллографе 0,5V/дел. Сначала с генератора ничего не подаем. С помощью катушки L8 в передатчике и подстроечного конденсатора С30 в приемнике устанавливаем напряжение на выводе «2» 1,3 вольта. После этого увеличиваем напряжение звуковой частоты с генератора и на выводе «2» уже видим картинку, что выше. Сделайте так, что бы импульсы на выводе «2» были порядка 0,5V, т.е. одна клеточка. Катушкой L8 и конденсатором С30 подстраиваем так, что бы картинка располагалась в промежутке 1 – 1,5 вольта, что и видно на картинке.
Так можно и величину девиации проверить. Что интересно, то амплитуда этих импульсов на выводе «2» будут уменьшаться не только, если девиация слишком мала, а и если она слишком большая. Поэтому нужно проверить. Постепенно увеличивая уровень звуковой частоты на входе модулятора видим, что на выводе «2» амплитуда импульсов увеличивается. Нужно довести их, что на картинке и посмотреть напряжение на варикапе. Это и будет максимальное звуковое напряжение, что можно подавать на варикап. Можно проверить потом, когда будет возможность говорить в микрофон.

Дальше настроим входной контур L1. Звуковой генератор в передатчике отключаем. Осциллограф через резистор в несколько килом подключаем к выводу «12» TDA7000 и крутим сердечник L1 добиваясь максимума. Там будет синусоида частотой около 10 кгц. Если нет осциллографа, то к выводу «12» подключаем диодный пробник. Только конденсатор С1 в нем нужно припаять порядка 0,01 мкф и тоже находим максимум. Так уровень где то десятые доли вольта. Чем дальше отодвинем передатчик, тем точнее будет настройка.
Теперь нужно настроить передатчик на максимальную мощность, а потом настроить антенну. Настройка ничем не отличается от настройки радиостанции описанной в ч.1 данной статьи. У меня на эквиваленте антенны, т.е. на резисторе 51 Ом получилось ВЧ напряжение порядка 4 вольта.
Данные катушек.
Катушки намотаны на каркасах диаметром 5,5 мм с карбонильными сердечниками.
L1 содержит 15 витков проводом 0,4 мм
L2 содержит 12 витков проводом 0,4 мм
L3 намотана поверх L2, содержит 3 витка любого тонкого провода. У меня ПЭЛШО 0,15 мм
L4 намотана проводом 0,15 мм. Количество витков зависит от длины антенны. Данные этой катушки можно взять из радиостанции, что описана в Ч.1 данной статьи.
L5 8 витков провода 0,4 мм
L6 7 витков тонкого провода. Намотана поверх катушки L7
L7 15 витков провода 0,4 мм
L8 36 витков провода 0,1 – 0,15 мм. Намотана секциями. Количество секций три, т.е. 3х12 витков.
Дроссель Др.1 стоит ДПМ-01. Индуктивность не критична и может быть в пределах 10 – 50 мкгн
Теперь попробую сделать такую же радиостанцию, но на частоту 60 МГц.

Я тут конечно ничего не навязываю, т.к. делал это просто из за того, что мне было интересно попробовать, т.к. мне интересен был сам процесс.
Были бы у меня под рукой комплектующие на сотни мегагерц, то попробовал бы частоту 300 - 1000 МГц, поэтому вижу проблему только в наличии элементной базы, а вариантов при этом сделать ту же "радионяню", десятки, а может и сотни.

Вот еще тема по данному вопросу.
viewtopic.php?f=28&t=133694


Вложения:
Огр_6вольт.GIF [13.48 KiB]
Скачиваний: 13215
2.GIF [10.33 KiB]
Скачиваний: 13194
1.GIF [31.99 KiB]
Скачиваний: 13658
Вернуться наверх
 
Не в сети
 Заголовок сообщения: Re: Плохо работает жук на кварце (
СообщениеДобавлено: Ср окт 28, 2015 15:56:29 
Друг Кота

Карма: -1
Рейтинг сообщений: 84
Зарегистрирован: Вт мар 13, 2012 12:16:13
Сообщений: 8866
Откуда: .ru
Рейтинг сообщения: 0
Foton-4n писал(а):
Кто ж жуки на вещательный диапазон делает ...

Денис писал(а):
Понятно, что лучше залезть на более высокие частоты, но к сожалению возникает проблема с приемником...

Помоему Вы все отклонились от темы... Человек просит ПРОСТЕНЬКУЮ схему для "радионяни"...
artmasterpro писал(а):
У меня цель не жук, а радио-няня. Захотелось применить творчество в быту так сказать поэтому был выбран РМ с кварцем и планировал добавить стабилизатор напряжения и тем самым добиться хорошей стабильности частоты...Поэтому если у кого есть готовое решение подскажите.

А вы его "грузите" всякими микрофонами на 900 МГЦ с компрессорами))) ... Тогда уже проще пойти на рынок и купить FM модулятор)))

Радионяня... используется для контроля за ребёнком... чтобы слышать что делает ребёнок в дальней комнате: спит, играет, плачит... или есть просит))) Дальность действия - в пределах дома- максимум десятки метров... (если конечно у вас не дача с огородом... несколько гектар :))) ) Мы не собираемся в "радионяню" петь КАРАОКЕ :))) Поэтому никакие компрессоры нам не нужны.

Для хорошей слышимости в комнате просто добавляем каскад усилителя в модулятор... слышим все тихие звуки в детской комнате. При громком звуке будут просто искажения звука... перегрузка модулятора.. слышим как плачит ребёнок... Вот и всё.

Можно конечно собрать свой приёмник... но мне кажется это лишне...
FM жучёк - хорош тем что можно использовать готовый дешёвый переносной FM приёмник... включая мобильный телефон со встренным FM приёмником и наушниками... Всё что нужно - это нормальная стабильная схема передатчика малого радиуса действия для радиоприёмника FM 88...108 (переносного или встроенного в мобильник).

1- Впринципе.. можно использовать и НЕ стабильный жучёк... если использовать FM приёмник с хорошей АПЧ. Я для нтереса разбирал приёмники FM и ставил туда усилители АПЧ... регулировал полосу удержания частоты...
С таким FM приёмником просто включили передатчик (простейший жучёк без кварца ... без стабилизатора...) в детской, затем подстроили приёмник по сигналу передатчика. передатчик работает постоянно. АПЧ в приёмнике удерживает частоту передатчика в широких пределах... хоть по всему FM диапазону)) при условии что сигнал передатчика мощнее любой радиостанции на FM...
Недостаток - современные приёмники не имеют АЧП. Вместо них стоят синтезаторы... например в мобильнике синтезатор. Он не может следить за сигналом передатчика.

Если использовать этот метод... то тогда лучше собрать жучёк не на FM на на УКВ ! Потому что FM как правило весь "забит" радиостанциями... А УКВ как правило никто не использует уже... 69...74 Мгц - настраивайся на любую частоту... )))

Есть дешёвые китайские приёмники (в каждом переходе продают пачками) ... на два диапазона (УКВ/FM)- на частоты 69...108 Мгц.

Ну в крайнем случае, если FM диапазон весь занят, то можно перестоить FM приёмник на другой диапазон - больше 108... или меньше 88... Хотя это запрещено... но на даче думаю никто не будет против))

Можно конечно ещё добавить в приёмник микроконтроллер с автопоиском жучка и автоматическим захватом и удержанием его частоты... Только это слишком получиться "навороченно" для простой радионяни :)))

2- вариант с кварцами... делаем обычный жучёк на кварце с широкополосной модуляцией и умножителями... На маленькую дальность собирать умножители не обязательно. Достаточно кусок провода на выходе передатчика... настроились на гармонику передатчика и всё. Дальность пару десятков метров обеспечена... Если надо сотни метров - тогда придётся ставить умножители.

На кварце собираем по любой стандартной схеме любой рации с узкополосной ЧМ... просто подкрутили катушку в задающем генераторе и получили широкополосную модуляцию. Добавили один-два каскада усиления в модулятор - получили высокочувствительный модулятор... слышно чётко всё что проиисходит в комнате... каждый шорох)))
Всё. :dont_know:

Foton-4n писал(а):
для узкой полосы почти предел,... с ПАВ 434.92 модуляция девиация получше (а вот стабильность хуже в замен при прогреве уходит на 4Кц, но у меня ясно дело будет программная регулировка думаю скомпенсирую до 1-2КГц.).

Вот к слову интересно... никогда не работал с ПАВ.. и на сколько можно двигать частоту ПАВ ? максимум? просто интересно... :roll:

Денис писал(а):
Радиостанции на основе микросхем TDA7021 и TDA7000....

интересно... тоже пытался избавиться от катушек в супергетеродинном приёмнике и перейти на низкую ПЧ... но чтото так и не получил толком нормальных результатов как у супергетеродина... Видимо я мало экспериментировал с низкой ПЧ))). По избирательности понятно что хуже чем у супера... RC - фильтры...
А вот по чувствительности на практике как у TDA7021 и TDA7000 ? по сравнению с супергетеродином... ?
:roll:
artmasterpro писал(а):
У меня... радио-няня.

http://vrtp.ru/index.php?act=categories ... rticle=695 - ОУ
http://vrtp.ru/index.php?act=categories ... ticle=3319 - Тр
Это обычные стандартные схемы. Просто они для узкополосной ЧМ (+/- 3 кГц). Всё что нужно сделать - это разшить диапазон с помощью обычной катушки...
Правда я бы не стал так делать ... дрейф нуля.. идёт прямо на кварц...

Возьмите мою схему... от простой рации))
Вложение:
РС.jpg [38.5 KiB]
Скачиваний: 756

Работает нормально. Подобрать кондёры и катушки на нужную частоту (гармонику) в зависимости от кварца. Главное нормальный кварцы - высокочастотные на основную частоту (22.000...27.000 Мгц x 4 = 88...108 МГц) или (44.000...54.000 Мгц x 2 = 88...108 МГц).... Меньше умножителей - проще схема. выше частота кварца - больше мощьность нужной гармоники... выше КПД ... и т.д.))
Добавить ещё транзистор в модулятор... будет слышно в комнате вообще всё))

Вообще все схемы на кварцах впринципе одинаковые... разница небольшая. :tea:


Вернуться наверх
 
Не в сети
 Заголовок сообщения: Re: Плохо работает жук на кварце (
СообщениеДобавлено: Ср окт 28, 2015 16:07:12 
Держит паяльник хвостом
Аватар пользователя

Карма: 42
Рейтинг сообщений: 393
Зарегистрирован: Ср июн 27, 2007 17:09:12
Сообщений: 970
Рейтинг сообщения: 0
roman.com писал(а):
А вот по чувствительности на практике как у TDA7021 и TDA7000 ? по сравнению с супергетеродином... ?
:roll:
Реальную чувствительность мне нечем было измерить.
Нет у меня ни генератора шума, ни экранированной измерительной камеры для измерения высокой чувствительности.
Просто при настройке сравнивал с помощью маломощного маячка. Особой разницы в чувствительности по сравнению от схемы из даташита не заметил.
По данной схеме пробовал тоже для интереса делать приемник для радиоуправления.

Часть 8.
Аппаратура радиоуправления на основе TDA7000


Спойлер

Радиостанции на основе микросхем TDA7021 и TDA7000. Часть 8.

Аппаратура радиоуправления на основе TDA7000



Эта статья по сути является продолжением статьи с «радиокота».
http://radiokot.ru/circuit/analog/games/11/
Там рассматривается простейшая система радиоуправления для начинающих на основе приемника сверхрегенератора. Также там есть такие слова:
«Когда начинал писать, то думал, что постепенно дойду и до более сложных схем, постепенно усложняя приемную и передающую часть, т.к. в каждом конкретном случае возникают проблемы совершенно разные. К примеру, вместо сверхрегенератора применить для радиоуправления простую и дешевую микросхему TDA7000 или TDA7021.
Подход в этом случае будет немного другой, т.к. там будут действовать другие дестабилизирующие факторы. Конечно для профессионалов эта идея покажется смешной, но для начинающих в качестве первой конструкции по-моему самое то и поняв общие принципы можно уже с понятием делать на специализированных микросхемах.
На TDA7000(7021) по-моему и схема и настройка будет еще проще. В ней, при её простоте заложено довольно много возможностей для целей радиоуправления.»

Для своих экспериментов я взял приемник и передатчик с кварцевой стабилизацией на 60 МГц, что описано в предыдущих частях статьи, хотя можно было взять и на 27 МГц. Это по сути ничего не меняет. В приемнике в данном случае нужно отключить систему шумоподавления, т.е. на первую ногу повесить резистор R5 величиной 10 ком.
И так базовая схема приемника выглядит так.

Изображение

Самое простейшее однокомандное управление можно сделать так же, как описано в статье, ссылку на которую выложил выше. ЧМ приемник тоже, как и сверхрегенератор шумит в отсутствии сигнала. При наличии приема несущей шум на выходе пропадает, как и у сверхрегенератора. Схема подобного радиоуправления может выглядеть, как и в той статье.

Изображение

Т.е. шумы усиливаются, детектируются и подаются на пороговый элемент. Передатчик излучает только несущую, т.е. без всякой модуляции.
Я проверял по такой схеме.

Изображение

Выход у TDA7000 высокоомный, поэтому на входе поставил эмиттерный повторитель совместив его со схемой ФНЧ. В принципе можно поставить обычный эмиттерный повторитель.
Когда несущей нет, то на выходе схема высокий уровень. Когда включим передатчик, то на выходе получим низкий уровень. Транзисторы любые маломощные. Можно КТ315 и КТ361 или КТ3102 и КТ3107.
Понятно, что вместо транзисторов можно сделать на ОУ и т.д. Просто мне было удобнее макетировать на транзисторах.
Двух-трех командное можно сделать как и в статье, что выше по ссылке с частотным разделением. Для этого в передатчике модулировать разными частотами, а в приемнике сделать частотные фильтры.

Изображение

Схемы частотных фильтров любые. Можно взять из статьи по ссылке, что выше.

Изображение

Все это можно прочитать в той статье. Мы же посмотрим какие уровни модулирующего напряжения можно подавать в нашем случае. В данном случае у нас нет ограничения по нелинейным искажениям, как это было при передаче голоса, поэтому уровни будут другие.
Для экспериментов взял передатчик, что уже рассматривали раньше.

Изображение

Точнее я оконечный каскад для экспериментов не использовал, т.к. для этого большая дальность была ни к чему.
Для начала на вход передатчика поставил такой модулятор и стал менять уровень напряжения подаваемого на варикап. Уровень устанавливается резистором R8

Изображение

На выход приемника, т.е. на ногу «2» подключил осциллограф. Регулируя уровень резистором R8 и частоту передатчика, подстраивая катушку L1, что стоит последовательно с кварцем, добился такой картинки.

Изображение

Входной делитель здесь 0,5V/дел. При этом получилось, что на варикап нужно подавать порядка 3 вольта. Если подавать меньше или больше, то уровень на выходе приемника уменьшается. Во всяком случае у меня так получилось, что 3 вольта, это оптимальное напряжение на варикапе.
Дальше казалось бы все просто. По логике нужно просто усилить и подать на формирователь импульсов, что бы дальнейшую обработку уже вести цифровыми методами, но к сожалению все оказалось не так просто и это увидим дальше, но сначала попробуем все таки усилить и посмотреть, что получится.

Изображение

Т.е. усилили и подали на пороговый элемент. В точке «А» получили такую картинку. Делитель стоит 1V/дел.

Изображение

На выходе после порогового элемента получили такую картинку.

Изображение

На вид красиво, но радость оказалась преждевременной. Дело в том, что для радиоуправления, когда мы работаем с цифровой модуляцией когда у нас, например шифратор в передатчике и дешифратор в приемнике построен на логике или на МК и нам нужно подавать не непрерывный поток импульсов, а пачки импульсов.
Подал на вход пачки импульсов и в точке «А» получил уже не такую красивую картинку.

Изображение

Подсчитал импульсы. На варикап у меня подается восемь импульсов.

Изображение

А на выходе после порогового элемента в приемнике получаю стабильно девять, т.е. идет ошибка.

Изображение

Причина оказалась в переходных конденсаторах в модуляторе и усилителе приемника. В принципе с помощью тщательного подбора режимов транзисторов и переходных конденсаторов в модуляторе и в усилителе приемника можно избавиться от подобных ошибок, но хотелось бы, что бы схема не была так критична к настройке.
Первый способ, что попробовал, это импульсы передавать с заполнением, потом их детектировать и подавать на формирователь. Схема ничем не будет отличаться от той, что применяли для однокомандного управления, только в ней нужно уменьшить емкость сглаживающего конденсатора С5 после детектора.

Изображение

Понятно при этом резко снизится скорость передачи.
Это импульсы с заполнением после усилителя.

Изображение

Это после детектора.

Изображение

А это получили после формирователя.

Изображение

Понятно, что способ не совсем хорош, т.к. скорость передачи получается довольно низкая, зато её можно применить, имея две любые покупные радиостанции без особой переделки. Просто в одной пищать в микрофон, а на выходе приемника второй радиостанции поставить пороговое устройство, например тот же триггер Шмидта.
Но самый лучший способ, это сделать радиотракт «прозрачным» для постоянного напряжения, т.е. например, подали на варикап единицу, то на выходе приемника тоже будет единица. Подали ноль, и в приемнике будет ноль. Или наоборот, что не важно.
Схема стала выглядеть так. Как видим в ней нет переходных конденсаторов ни в модуляторе передатчика, ни в усилителе приемника.
Для испытаний на входе модулятора я простейший генератор пачек поставил.

Изображение

Приемник стал так выглядеть.

Изображение

Пришлось подобрать резистор R11, что бы получить нужную картинку на выходе усилителя.
На выводе «2» микросхемы приемника видим такую картинку. Входной делитель осциллографа 0,5V/дел.

Изображение

В точке «А» в приемнике видим это.

Изображение

Здесь я не приводил окончательных вариантов схем, но на вход модулятора в передатчике можно подать сигнал или с логики или с МК. На выход приемника тоже можно подключать любую логическую схему.
Также я не рассматривал здесь кодирование сигнала. Например, если применить манчестерское кодирование, то это уберет многие проблемы, но это уже выходит за пределы статьи, что я наметил.
Также насчет схемы приемника. В ней можно поставить на входе УВЧ, или использовать её в приемнике двойного преобразования и TDA7000 в узкополосном режиме поставить после первого смесителя. Если на выходе первого смесителя поставить к примеру кварцевый фильтр с полосой порядка 15 кгц, то думаю получится очень даже хорошо, но этот вопрос я тоже оставлю на потом.

roman.com писал(а):
тоже пытался избавиться от катушек в супергетеродинном приёмнике и перейти на низкую ПЧ... но чтото так и не получил толком нормальных результатов как у супергетеродина...
Вот здесь тоже экспериментировали с низкой ПЧ в УКВ приемнике. Там приемники разной сложности, начиная от простейшего и заканчивая приемником с двойным преобразованием.
http://radiokot.ru/konkursCatDay2015/43/


Вложения:
23.PNG [74.88 KiB]
Скачиваний: 14050
21.PNG [80.75 KiB]
Скачиваний: 14250
20.GIF [19.07 KiB]
Скачиваний: 14831
19.GIF [13.16 KiB]
Скачиваний: 14403
18.PNG [68 KiB]
Скачиваний: 14047
17.PNG [66.17 KiB]
Скачиваний: 14139
16.PNG [80.67 KiB]
Скачиваний: 14168
15.GIF [8.8 KiB]
Скачиваний: 14095
14.PNG [80.8 KiB]
Скачиваний: 14237
13.PNG [81 KiB]
Скачиваний: 13953
12.PNG [80.67 KiB]
Скачиваний: 14385
11.PNG [55.49 KiB]
Скачиваний: 14254
10.PNG [59.5 KiB]
Скачиваний: 14213
9.GIF [19.39 KiB]
Скачиваний: 15058
8.PNG [57.08 KiB]
Скачиваний: 14386
7.GIF [10.66 KiB]
Скачиваний: 14691
6.GIF [10.33 KiB]
Скачиваний: 14638
5.png [19.91 KiB]
Скачиваний: 14444
4.GIF [3.98 KiB]
Скачиваний: 14537
3.GIF [8.8 KiB]
Скачиваний: 15538
2.PNG [36.96 KiB]
Скачиваний: 16382
1.GIF [12.96 KiB]
Скачиваний: 18454
Вернуться наверх
 
Не в сети
 Заголовок сообщения: Re: Плохо работает жук на кварце (
СообщениеДобавлено: Ср окт 28, 2015 17:42:27 
Прорезались зубы
Аватар пользователя

Зарегистрирован: Пт янв 18, 2008 01:41:27
Сообщений: 241
Рейтинг сообщения: 0
Спасибо за схему http://radiokot.ru/forum/download/file.php?id=230473

Вы меня правильно поняли. Нужно абсолютно простое и стабильное решение.
Надеюсь схема проверенная )))

Спасибо!

_________________
Главная заповедь электронщика:- Не крути две ручки сразу


Вернуться наверх
 
Не в сети
 Заголовок сообщения: Re: Плохо работает жук на кварце (
СообщениеДобавлено: Ср окт 28, 2015 20:03:57 
Друг Кота

Карма: -1
Рейтинг сообщений: 84
Зарегистрирован: Вт мар 13, 2012 12:16:13
Сообщений: 8866
Откуда: .ru
Рейтинг сообщения: 0
Денис писал(а):
Реальную чувствительность мне нечем было измерить. Просто при настройке сравнивал с помощью маломощного маячка.

Жаль... :(
artmasterpro писал(а):
Надеюсь схема проверенная...

Схема стандартная. обычная ёмкостная трёхточка. Кварц возбуждается на основной частоте (первая гармоника). Усилитель (он же умножитель) на выходе класса "С"... выделяет нужную гармонику...

Стабильность - проблем нет. Один раз настроил и всё.
Широкополосная ЧМ - тоже всё нормально. Подкрутил кутушку последовательно и кварцу и получил лубую девиацию... мгц...

Весь вопрос - какая нужна дальность.. на выходе гармоника маленькой мощности... дальность ограничена.

Короче... всё зависит от настройки схемы. :tea:


Вернуться наверх
 
Не в сети
 Заголовок сообщения: Re: Плохо работает жук на кварце (
СообщениеДобавлено: Ср окт 28, 2015 20:22:18 
Прорезались зубы
Аватар пользователя

Зарегистрирован: Пт янв 18, 2008 01:41:27
Сообщений: 241
Рейтинг сообщения: 0
Понял! Спасибо, завтра займусь. Дальность 100м прямой видимости будет вполне достаточно!

_________________
Главная заповедь электронщика:- Не крути две ручки сразу


Вернуться наверх
 
Не в сети
 Заголовок сообщения: Re: Плохо работает жук на кварце (
СообщениеДобавлено: Ср окт 28, 2015 20:44:17 
Друг Кота

Карма: -1
Рейтинг сообщений: 84
Зарегистрирован: Вт мар 13, 2012 12:16:13
Сообщений: 8866
Откуда: .ru
Рейтинг сообщения: 0
))) :))) боюсь дальность 100 метров эта схема не вытянет (если конечно не использовать направленных антенн в приёмнике и передатчике)...
Это "огрызок" схемы от рации... маленькая мощность четвёртой гармоники на выходе... эта схема работает в пределах одного дома... ну может максимум в пределах двора возле дома...)) Дальше в приёмнике FM будут шумы...

Радионяня... это приёмник FM. Он должен работать без шумов... Это значит нужна нормальная мощность передатчика.

Если надо 100 метров и больше... то надо ставить нормальные умножители (удвоители) как в рации... Т.е. добавить на выходе ещё один каскад умножителя (удвоителя)... и настраивать все контура как положенно... согласовывать антенну.. и т.д. ... тогда получим дальность и больше 100 метров... и километр... и больше)) Примерно так:
Вложение:
3.jpg [107.13 KiB]
Скачиваний: 522


Вот тут viewtopic.php?f=28&t=59442&start=200 мы это всё делали...


Вернуться наверх
 
Не в сети
 Заголовок сообщения: Re: Плохо работает жук на кварце (
СообщениеДобавлено: Ср окт 28, 2015 21:54:35 
Друг Кота
Аватар пользователя

Карма: 90
Рейтинг сообщений: 1859
Зарегистрирован: Чт сен 12, 2013 00:54:12
Сообщений: 4119
Откуда: ЗаМКАДье. Там, где ЦУП
Рейтинг сообщения: 0
Медали: 5
Получил миской по аватаре (5)
artmasterpro писал(а):
....У меня цель не жук, а радио-няня...
...если у кого есть готовое решение подскажите...

У многих DECT телефонов есть функция "радио-няня".
По крайней мере, то что вы будете прослушивать, не услышат ваши соседи.
/Я бы не стал транслировать на весь дом "квартирные разговоры"/


Вернуться наверх
 
Не в сети
 Заголовок сообщения: Re: Плохо работает жук на кварце (
СообщениеДобавлено: Ср окт 28, 2015 22:17:42 
Держит паяльник хвостом
Аватар пользователя

Карма: 42
Рейтинг сообщений: 393
Зарегистрирован: Ср июн 27, 2007 17:09:12
Сообщений: 970
Рейтинг сообщения: 0
Здесь еще тема по кварцевым жукам с широкополосной ЧМ.
https://radiokot.ru/forum/viewtopic.php ... 5#p3524955


Вернуться наверх
 
Показать сообщения за:  Сортировать по:  Вернуться наверх
Начать новую тему Ответить на тему  [ Сообщений: 18 ] 

Часовой пояс: UTC + 3 часа


Кто сейчас на форуме

Сейчас этот форум просматривают: нет зарегистрированных пользователей и гости: 20


Вы не можете начинать темы
Вы не можете отвечать на сообщения
Вы не можете редактировать свои сообщения
Вы не можете удалять свои сообщения
Вы не можете добавлять вложения

Найти:
Перейти:  


Powered by phpBB © 2000, 2002, 2005, 2007 phpBB Group
Русская поддержка phpBB
Extended by Karma MOD © 2007—2012 m157y
Extended by Topic Tags MOD © 2012 m157y