Например TDA7294

Форум РадиоКот • Просмотр темы - Блoк пuтaнuя 5v 1.5-2a для плaншeтa
Форум РадиоКот
Здесь можно немножко помяукать :)

Текущее время: Вс ноя 30, 2025 09:57:29

Часовой пояс: UTC + 3 часа


ПРЯМО СЕЙЧАС:



Начать новую тему Ответить на тему  [ Сообщений: 189 ]    , , 3, , , ...  
Автор Сообщение
Не в сети
 Заголовок сообщения: Re: Блoк пuтaнuя 5v 1.5-2a для плaншeтa
СообщениеДобавлено: Вт фев 02, 2016 22:17:38 
Грызет канифоль

Зарегистрирован: Сб июн 26, 2010 18:47:36
Сообщений: 284
Рейтинг сообщения: 0
Serj66610, трансформатор уже перемотал. Кстати, если у меня девайс тянет не более 1.5а, то можно было бы рискнуть без перемотки, но где Вы были раньше!)) Наверно, можно было втотичку сверху всех обмоток намотать помощней и на этом закончить.

Возник такой вопрос. Если соединить края сердечников, то между центральными выступами получается зазор 0,75-0.8 мм. Starichok51, Вы говорили, что он должен быть 0.4 мм. 0.8 - это нормально? Подкладок по краям, я так понял, не нужно?


Вернуться наверх
 
Не в сети
 Заголовок сообщения: Re: Блoк пuтaнuя 5v 1.5-2a для плaншeтa
СообщениеДобавлено: Ср фев 03, 2016 08:21:33 
Модератор
Аватар пользователя

Карма: 153
Рейтинг сообщений: 2926
Зарегистрирован: Сб авг 14, 2010 15:05:51
Сообщений: 18881
Откуда: г. Озерск, Челябинская обл.
Рейтинг сообщения: 0
Медали: 1
Лучший человек Форума 2017 (1)
0,8 мм - это слишком много.
откуда ты брал этот сердечник?
в дежурках не бывает такого большого зазора.
в старых комповых БП есть еще управляющие трансформаторы, они вообще без зазора.
прокладки нужны, когда в половинках нет центрального зазора.

_________________
Мудрость приходит вместе с импотенцией...
Когда на русском форуме переходят на Вы, в реальной жизни начинают бить морду.


Вернуться наверх
 
Не в сети
 Заголовок сообщения: Re: Блoк пuтaнuя 5v 1.5-2a для плaншeтa
СообщениеДобавлено: Ср фев 03, 2016 08:38:27 
Грызет канифоль

Зарегистрирован: Сб июн 26, 2010 18:47:36
Сообщений: 284
Рейтинг сообщения: 0
Starichok51, из двух старых комп БП. Эти трансформаторы были уже выпаяны давно, сейчас производителя не могу сказать.
Раскрыл 2 транса EE-19 - везде такой зазор.
Его как-то можно компенсировать? На что может повлиять расстояние 0,8 вместо 0,4мм ?


Вернуться наверх
 
Не в сети
 Заголовок сообщения: Re: Блoк пuтaнuя 5v 1.5-2a для плaншeтa
СообщениеДобавлено: Ср фев 03, 2016 08:55:04 
Модератор
Аватар пользователя

Карма: 153
Рейтинг сообщений: 2926
Зарегистрирован: Сб авг 14, 2010 15:05:51
Сообщений: 18881
Откуда: г. Озерск, Челябинская обл.
Рейтинг сообщения: 0
Медали: 1
Лучший человек Форума 2017 (1)
никогда я не встречал там такого зазора в дежурках.
это приведет к увеличению числа витков примерно в 1,4 раза, а такое количество провода просто не поместится.
если два транса одинаковые (Е19), то возьми две половинки без зазора, а половинки с таким большим зазором можно выбросить.

_________________
Мудрость приходит вместе с импотенцией...
Когда на русском форуме переходят на Вы, в реальной жизни начинают бить морду.


Вернуться наверх
 
Эиком - электронные компоненты и радиодетали
Не в сети
 Заголовок сообщения: Re: Блoк пuтaнuя 5v 1.5-2a для плaншeтa
СообщениеДобавлено: Ср фев 03, 2016 12:12:53 
Грызет канифоль

Зарегистрирован: Сб июн 26, 2010 18:47:36
Сообщений: 284
Рейтинг сообщения: 0
Starichok51, сделал фото.
Изображение
Крайние "Ешки" от одного трансформатора, а средняя - от другого (вторая половинка рассыпалась при разборке). Везде одинаковый зазор. При комбинации этих сердечнков, минимальный зазор 0,7мм. Витки мотать, действительно, уже больше некуда.

Другой вопрос - трансформаторы же как-то работали с такими сердечниками?
А можно на наждачной бумаге попробовать стереть крайние выступы сердечника или это недопустимо или нереально?


Вернуться наверх
 
Не в сети
 Заголовок сообщения: Re: Блoк пuтaнuя 5v 1.5-2a для плaншeтa
СообщениеДобавлено: Ср фев 03, 2016 12:51:25 
Модератор
Аватар пользователя

Карма: 153
Рейтинг сообщений: 2926
Зарегистрирован: Сб авг 14, 2010 15:05:51
Сообщений: 18881
Откуда: г. Озерск, Челябинская обл.
Рейтинг сообщения: 0
Медали: 1
Лучший человек Форума 2017 (1)
то есть, зазор в каждой половике? и не было половинки без зазора по центру?
как они работали, я не знаю, я же сказал, что такого большого зазора никогда не встречал.
сточить можешь попробовать. но ровно не получится.
я стачивал на наждачной бумаге средний стержень у сердечников Эпкос, там конструкция не позволяет поместить прокладки.

_________________
Мудрость приходит вместе с импотенцией...
Когда на русском форуме переходят на Вы, в реальной жизни начинают бить морду.


Вернуться наверх
 
Не в сети
 Заголовок сообщения: Re: Блoк пuтaнuя 5v 1.5-2a для плaншeтa
СообщениеДобавлено: Ср фев 03, 2016 12:55:29 
Грызет канифоль

Зарегистрирован: Сб июн 26, 2010 18:47:36
Сообщений: 284
Рейтинг сообщения: 0
Да, все были с зазорами. Попробую вечером счесать.


Вернуться наверх
 
Не в сети
 Заголовок сообщения: Re: Блoк пuтaнuя 5v 1.5-2a для плaншeтa
СообщениеДобавлено: Ср фев 03, 2016 14:02:40 
Модератор
Аватар пользователя

Карма: 153
Рейтинг сообщений: 2926
Зарегистрирован: Сб авг 14, 2010 15:05:51
Сообщений: 18881
Откуда: г. Озерск, Челябинская обл.
Рейтинг сообщения: 0
Медали: 1
Лучший человек Форума 2017 (1)
если много сошлифовывать, то половинки лягут на каркас и не сойдутся.

_________________
Мудрость приходит вместе с импотенцией...
Когда на русском форуме переходят на Вы, в реальной жизни начинают бить морду.


Вернуться наверх
 
Не в сети
 Заголовок сообщения: Re: Блoк пuтaнuя 5v 1.5-2a для плaншeтa
СообщениеДобавлено: Ср фев 03, 2016 14:05:55 
Грызет канифоль

Зарегистрирован: Сб июн 26, 2010 18:47:36
Сообщений: 284
Рейтинг сообщения: 3
Starichok51 писал(а):
если много сошлифовывать, то половинки лягут на каркас и не сойдутся.

Я это тоже продумал, там на каркасе надфилем можно десятые миллиметра снять.


Вернуться наверх
 
Не в сети
 Заголовок сообщения: Re: Блoк пuтaнuя 5v 1.5-2a для плaншeтa
СообщениеДобавлено: Ср фев 03, 2016 18:26:04 
Поставщик валерьянки для Кота
Аватар пользователя

Карма: 40
Рейтинг сообщений: 495
Зарегистрирован: Ср июл 15, 2015 19:03:17
Сообщений: 1910
Откуда: Могилев
Рейтинг сообщения: 3
Если есть алмазный круг,подносите его к магниту(или наоборот) и те половинки,которые вы в утиль хотели-точите,порошок феррита липнет на магнит(предварительно его-в пакет),далее классика,замешиваете "пыль" с любым связующим(эпоксидка,БФ,ПВА,резиновый,момент,казеиновый....и т.д.),на одну половинку- ОДИН слой изолленты,на вторую-капельку сией "жидкости"(густоты сметаны),слепливаете,сердечник "стягиваете" скотчем.Всё!

Кстати,если зазор большой-частота выше,мощность-выше,но и выброс ОЭДС-так-же выше,если демпфер-диод+кондер+резистор-грется будет как печка резистор(до 10% от отдаваемой мощности).

_________________
Ом намо Бха га ва-тэ,Васу дэва -йа.


Последний раз редактировалось Serj66610 Ср фев 03, 2016 22:28:50, всего редактировалось 1 раз.

Вернуться наверх
 
Не в сети
 Заголовок сообщения: Re: Блoк пuтaнuя 5v 1.5-2a для плaншeтa
СообщениеДобавлено: Ср фев 03, 2016 19:52:45 
Грызет канифоль

Зарегистрирован: Сб июн 26, 2010 18:47:36
Сообщений: 284
Рейтинг сообщения: 0
Serj66610 писал(а):
на одну половинку-слой изолленты,на вторую-капельку сией "жидкости"

Как я понял, изолента для установки зазора? Ее нужно набрать на 0.4 мм?
А ничего, что отверстие в трансформаторе немного больше чем сердечник и при размещении капельки, стягивании трансформатора, капелька примет форму отверстия, т.е. станет немного шире, чем средняя часть феррита?


Вернуться наверх
 
 Заголовок сообщения: Re: Блoк пuтaнuя 5v 1.5-2a для плaншeтa
СообщениеДобавлено: Ср фев 03, 2016 20:19:33 
А может для начало надо было бы дать название планшета, а? А то потом выясниться что схему то собрали, а а он от неё ни работать, ни заряжать аккумулятор не будет. А причина то банальная: планшет не поймёт что это зарядка и туда тупо давать напряжение для питания внешних устройств или не будет брать больше 0,45 А, потому что примет за порт USB 2.0 компьютера. Скорей всего надо будет подать напряжение и на один из служебных выводов microUSB... Гляньте сюда: может прояснит вопрос... У меня без подачи 3-3,3 В на выводы Data- и Data+ вместо 0,8-0,9 А для питания и зарядки аккумулятора он брал только 0,45 А!
"«При подключении к USB-порту портативное устройство (PD) не имеет права потреблять по питанию более 100 мА. Этого достаточно для проведения процедуры опознавания (digital negotiation), в которой PD определяет возможности порта по питанию (для стандартных портов USB 2.0 – 500 мА, USB 3.0 – 900 мА). Длительность процедуры – до двух секунд. После опознавания допускается ток потребления не превышающий номинал. В случае превышения тока потребления порт снижает напряжение или его совсем отключает (встроенная защита порта от перегрузки).

До появления первого стандарта („Battery Charging Spec and Adopters Agreement“, 2007г) производители мощных PD были вынуждены пойти на разные хитрости для обеспечения их совместимости как со штатным мощным зарядным устройством, так и со стандартным портом компьютеров, которые не обеспечивают полномерного питания устройства.

Например, штатные зарядные устройства iPod и iPhone обозначают допустимые значения тока потенциалами линий D- и D+:

• при D+=D-=2 V устройству разрешено потреблять до 500 мА;

• при D+=2.0 V и D-=2.8 V – до 1 A;

• при D+=2.8 V и D-=2.0 V– до 2 A.

Сами iPod и iPhone, естественно, должны уметь это понимать.»

В моем комментарии приведены значения 2,17V и 2,93V, что соответствует указанным делителям при реальном выходном напряжения адаптера 5,48V."


Вернуться наверх
   
 
Не в сети
 Заголовок сообщения: Re: Блoк пuтaнuя 5v 1.5-2a для плaншeтa
СообщениеДобавлено: Чт фев 04, 2016 10:02:55 
Грызет канифоль

Зарегистрирован: Сб июн 26, 2010 18:47:36
Сообщений: 284
Рейтинг сообщения: 0
vladlat, здесь суть в сборе БП по заявленным хар-кам, а не в способе подключения. Хотя инф-ция интересная.


Получилось счесать сердечник. Трансформатор стянул без переточки, сердечник сел хорошо, плотно сомкнулся.
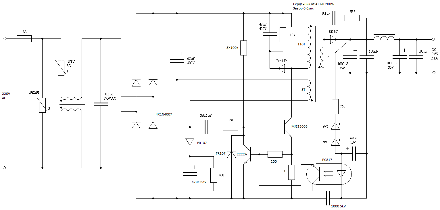
Хочу вместо 13003 использовать с5027-r или 13007, или с4242. Склоняюсь к 5027, 3А - мне за глаза, и все-таки 800v, по сравнению с другими.
Посоветуйте, какой лучше, нужно ли под них как-то адаптировать схему?
Остановился на этой схеме, только входной фильтр сделаю как советовал Serj66610.

Подскажите номиналы деталей, чтобы получить 5в 2а.
Изображение


Вернуться наверх
 
Не в сети
 Заголовок сообщения: Re: Блoк пuтaнuя 5v 1.5-2a для плaншeтa
СообщениеДобавлено: Пт фев 05, 2016 12:40:29 
Грызет канифоль

Зарегистрирован: Сб июн 09, 2012 21:39:38
Сообщений: 258
Откуда: Мск
Рейтинг сообщения: 3
5027 будет работать без адаптации схемы


Вернуться наверх
 
Не в сети
 Заголовок сообщения: Re: Блoк пuтaнuя 5v 1.5-2a для плaншeтa
СообщениеДобавлено: Пт фев 05, 2016 12:47:02 
Грызет канифоль

Зарегистрирован: Сб июн 26, 2010 18:47:36
Сообщений: 284
Рейтинг сообщения: 0
к561, спасибо. Видел эту же схему, только номиналы деталей изменены. Вот они С2 - 22u, C3 - 1n, C6 -1500u, C7 - 100n, R3 - 270 Om.
На что такие изменения влияют?


Вернуться наверх
 
Не в сети
 Заголовок сообщения: Re: Блoк пuтaнuя 5v 1.5-2a для плaншeтa
СообщениеДобавлено: Пт фев 05, 2016 13:12:37 
Потрогал лапой паяльник
Аватар пользователя

Карма: 24
Рейтинг сообщений: 384
Зарегистрирован: Ср янв 27, 2016 10:19:41
Сообщений: 382
Рейтинг сообщения: 3
Я одного непонимаю. Почему никто досихпор непосоветовал перепаять часть компютерного БП которая отвечает за дежурный +5VSB на свою платку? Там ведь уже и трансформатор готовый и все детали можно перепаять кроме ВВ кондёров. Ну а кондёры можно с техже сберегаек по 22мкФ 400В два штуки впаралель. Такой блочок спокойно выдаёт 1,5-2А. Ну а насчёт литиевых батарей разберитесь какая именно стояла у вас. Сейчас есть два типа лития сделаных по старой и новой технологии. Старые заряжались до 4,15В новые заряжаються до 4,25В. Если ваш планшет под новый тип а вы поставите старый, то батарея может вздутся и даже загорется и испортит ваш планшет.

_________________
Не стесняйтесь благодарить тех кто вам помогает.


Вернуться наверх
 
Не в сети
 Заголовок сообщения: Re: Блoк пuтaнuя 5v 1.5-2a для плaншeтa
СообщениеДобавлено: Пт фев 05, 2016 13:25:06 
Грызет канифоль

Зарегистрирован: Сб июн 26, 2010 18:47:36
Сообщений: 284
Рейтинг сообщения: 0
Gaff, в конце предыдущей страницы обсудили вопрос о трансформаторе с Дежурки. Пришли к выводу, что для его работы на такой мощности нужен обдув. Как понял, для устранения этого - перематывали трансформатор. Он уже у меня перемотан.

Сейчас остается определиться с номиналом деталей. Остановился на схеме с 5027.
А аккумулятор, возможно, вообще использовать не буду.


Вернуться наверх
 
Не в сети
 Заголовок сообщения: Re: Блoк пuтaнuя 5v 1.5-2a для плaншeтa
СообщениеДобавлено: Пт фев 05, 2016 13:30:27 
Потрогал лапой паяльник
Аватар пользователя

Карма: 24
Рейтинг сообщений: 384
Зарегистрирован: Ср янв 27, 2016 10:19:41
Сообщений: 382
Рейтинг сообщения: 0
Ну можно ещё такую схему. Эта нетребует обдува. http://www.radiokot.ru/forum/download/file.php?id=95647
Для получения 5В нарисованые стабилитроны заменить на один стабилитрон на 3,3В и вторичку уменшить до 3 витков. Выходные конденсаторы тоже можно уменьшить до 470мкФ 10В. Эта схема вроде бы 50Вт такчто хватит с запасом.

_________________
Не стесняйтесь благодарить тех кто вам помогает.


Вернуться наверх
 
Не в сети
 Заголовок сообщения: Re: Блoк пuтaнuя 5v 1.5-2a для плaншeтa
СообщениеДобавлено: Пт фев 05, 2016 14:07:17 
Грызет канифоль

Зарегистрирован: Сб июн 26, 2010 18:47:36
Сообщений: 284
Рейтинг сообщения: 0
Gaff, спасибо за схему, но уже не буду отходить от намеченного курса, тем более почти все элементы у меня подготовлены, трансформатор перемотан.
Получается на той схеме, что я приводил выше, для получения 5v/2a ничего менять не нужно (кроме, трансформатора, естественно)?


Вернуться наверх
 
Не в сети
 Заголовок сообщения: Re: Блoк пuтaнuя 5v 1.5-2a для плaншeтa
СообщениеДобавлено: Пт фев 05, 2016 14:38:48 
Потрогал лапой паяльник
Аватар пользователя

Карма: 24
Рейтинг сообщений: 384
Зарегистрирован: Ср янв 27, 2016 10:19:41
Сообщений: 382
Рейтинг сообщения: 0
Нет кое что менять придёться. Впервую очередь это перещитать витки выходной обмотки трансформатора. Те обмотки которые изображены с лева менять ненужно. R8 уменьшить до 200-300Ом. Перещитать сопротивления делителя R10 R11 на 5 вольт по формуле приведеной в Даташтите на TL431. Вобщемто всё.

_________________
Не стесняйтесь благодарить тех кто вам помогает.


Вернуться наверх
 
Показать сообщения за:  Сортировать по:  Вернуться наверх
Начать новую тему Ответить на тему  [ Сообщений: 189 ]    , , 3, , , ...  

Часовой пояс: UTC + 3 часа


Кто сейчас на форуме

Сейчас этот форум просматривают: nike1973 и гости: 42


Вы не можете начинать темы
Вы не можете отвечать на сообщения
Вы не можете редактировать свои сообщения
Вы не можете удалять свои сообщения
Вы не можете добавлять вложения

Найти:
Перейти:  


Powered by phpBB © 2000, 2002, 2005, 2007 phpBB Group
Русская поддержка phpBB
Extended by Karma MOD © 2007—2012 m157y
Extended by Topic Tags MOD © 2012 m157y