Простое зарядное устройство
Простое зарядное устройство
Здравствуйте уважаемые форумчане.
Starichok51 все же без темы новой никак, надо все таки как то разобраться с этой схемой.
Предистория такая, что понадобилось сделать зарядку на 4А 15В. Транс подходящий был. А вот схему сам рисовал в мультислиме, два компоратора. Стабилизация тока и напряжения в паралель. все не хило работает. и нагрузку держит и кз, моторы норм подключал. Но вот подстава, в диапазоне 40-60% ручки потенциометра тока, появляется небольшой звон на силовом транзисторе. Че это и откуда.
Ребят помогите подлечить схему, очень хочется что бы заработала как положено.
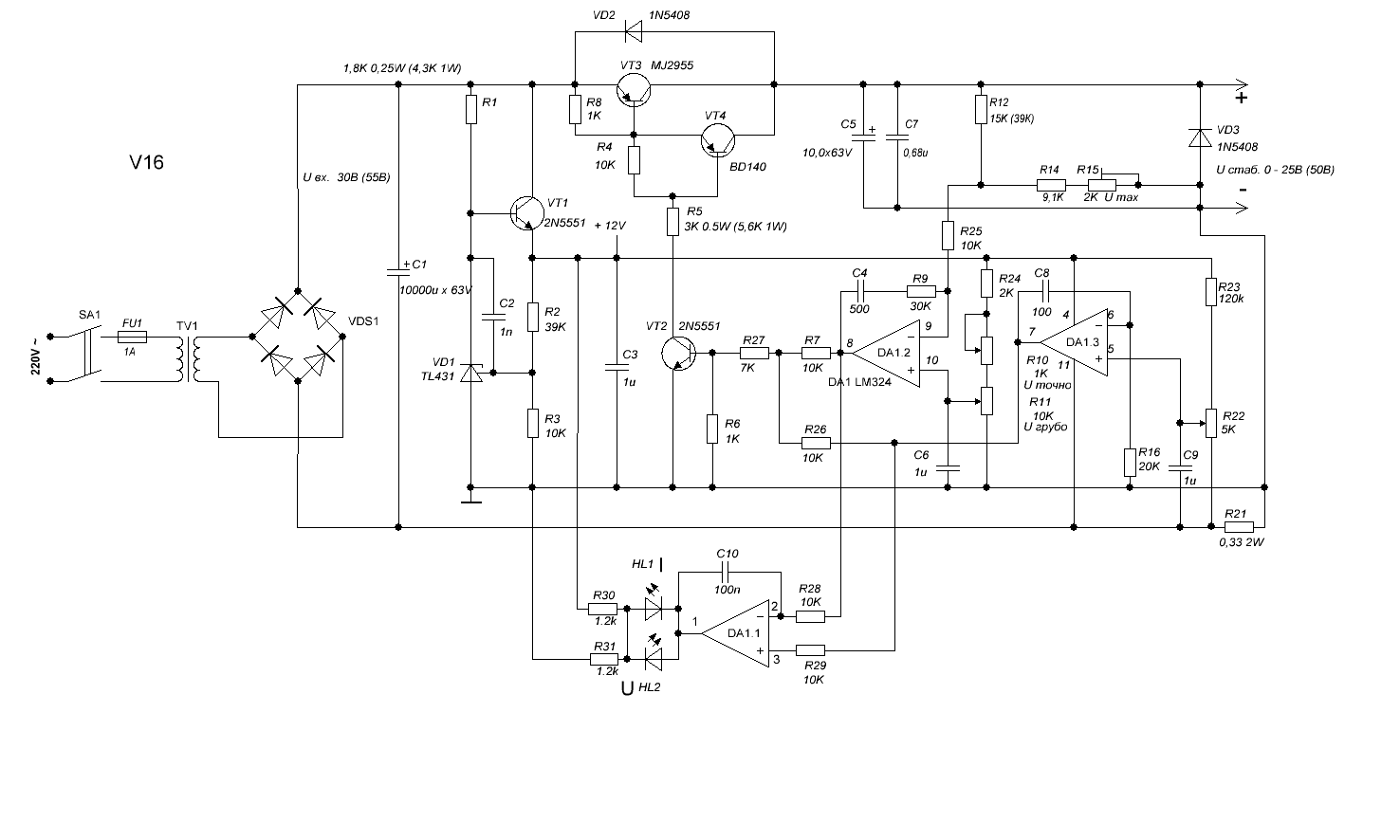
Вот схема
и ссылка на блог, где расписывал как собиралhttp://rustaste.ru/easy-charger-with-their-hands.html
Starichok51 если надо чуть позже сотру ссылку, щас для ознакомления пусть будет ладно.
Starichok51 все же без темы новой никак, надо все таки как то разобраться с этой схемой.
Предистория такая, что понадобилось сделать зарядку на 4А 15В. Транс подходящий был. А вот схему сам рисовал в мультислиме, два компоратора. Стабилизация тока и напряжения в паралель. все не хило работает. и нагрузку держит и кз, моторы норм подключал. Но вот подстава, в диапазоне 40-60% ручки потенциометра тока, появляется небольшой звон на силовом транзисторе. Че это и откуда.
Ребят помогите подлечить схему, очень хочется что бы заработала как положено.
Вот схема
и ссылка на блог, где расписывал как собиралhttp://rustaste.ru/easy-charger-with-their-hands.html
Starichok51 если надо чуть позже сотру ссылку, щас для ознакомления пусть будет ладно.
-
charchyard
- Поставщик валерьянки для Кота
- Сообщения: 2466
- Зарегистрирован: Сб май 07, 2011 17:52:59
Re: Простое зарядное устройство
а в мультислиме схема устойчиво работала?
чем мешает звон и как он проявляется?
душа человеческая темна и с легкостью обращается ко злу
Re: Простое зарядное устройство
Посмотри осциллографом на выходах ОУ, вероятно какой то возбуждается. Подбирай частотную коррекцию того ОУ. Странное включение ОУ . Обычно ОУ в таких блоках работают по очереди, а у вас они насилуют друг друга.
Тем кого не устаревает наличия ошибок в моем тексте, оставляю права не пользоваться моими советами или просто не читать мои сообщения.
Re: Простое зарядное устройство
charchyard В слиме норм работало. щас слим пустил появляются выбросы когда сбрасываю нагрузку. как то эмулирует по дебильному. Звон ну как звон. Свист можно назвать. не знаю как правильно но этого не должно быть в любом случае
Телекот увы нет его и походу пока не появится нет смысла рыпаться
Воюют, да. Я об этом думал. хотел развязать их, вместо R 16 ставил диод. Но под нагрузкой с частотой 2р в 1сек мигала лампа. И решил оставить резистор. щас хочу попробовать вместо R15 сунуть диод, посмотрю че выйдет.
И еще есть идея сделать каскадное включение оу, никакой войны. Щас на испытании такой вариант
Стабилизатор напряжения работает толькко если с выхода ОУ тока, есть положительное напряжение. Кажется схема будет резвей
Схема включения каскадом
Телекот увы нет его и походу пока не появится нет смысла рыпаться
Воюют, да. Я об этом думал. хотел развязать их, вместо R 16 ставил диод. Но под нагрузкой с частотой 2р в 1сек мигала лампа. И решил оставить резистор. щас хочу попробовать вместо R15 сунуть диод, посмотрю че выйдет.
И еще есть идея сделать каскадное включение оу, никакой войны. Щас на испытании такой вариант
Стабилизатор напряжения работает толькко если с выхода ОУ тока, есть положительное напряжение. Кажется схема будет резвей
Схема включения каскадом
Re: Простое зарядное устройство
Кстати по схеме C12 не правильно подключен. Это просто опечатка в Splan, в жизни как положенно. Надо исправить в файле, а то так и забуду 
Re: Простое зарядное устройство
Тогда задержка распространения сигнала в токовом канале будет большой и возможны возбуды.
Развязать можно так.

Можно применить компараторы с открытым коллектором, тогда диоды не нужны.
Развязать можно так.
Можно применить компараторы с открытым коллектором, тогда диоды не нужны.
Тем кого не устаревает наличия ошибок в моем тексте, оставляю права не пользоваться моими советами или просто не читать мои сообщения.
Re: Простое зарядное устройство
Телекот Ага любопытненько. А не проще ли, вместо R15 диод как я предлогал?? получится в принципи то же самое, только деталек меньше. или есть свои плюсы от такого включения?
Простите за не грамотность в радиодебрях, я только учусь изобретать
Простите за не грамотность в радиодебрях, я только учусь изобретать
Re: Простое зарядное устройство
Телекот хотя если подключить как предложили вы, то получается на базу не поступают помехи с оу? Чистота выхода зависит от качества ИОН-а
Re: Простое зарядное устройство
Тогда всё ровно нельзя исключить их противостояния. Когда диод будет открыт они также само будут насиловать друг друга.rustaste писал(а): А не проще ли, вместо R15 диод как я предлогал?? получится в принципи то же самое, только деталек меньше. или есть свои плюсы от такого включения?
Тем кого не устаревает наличия ошибок в моем тексте, оставляю права не пользоваться моими советами или просто не читать мои сообщения.
-
charchyard
- Поставщик валерьянки для Кота
- Сообщения: 2466
- Зарегистрирован: Сб май 07, 2011 17:52:59
Re: Простое зарядное устройство
а R13/R14 какого номинала?
душа человеческая темна и с легкостью обращается ко злу
Re: Простое зарядное устройство
charchyard стояли вместо их резисторы простые, потом переменные, а щас никаких. только емкости номиналами по схеме.
Телекот Ясно понятно. Вариант с диодами самый лучший, но...
Сегодня пол ночи в поисках нужной информации о пи регуляторах и стабилизаторах напряжения, привели меня в лабораторию дока Тыка, где я нашел свою схему уже в работе. Указано было что схема с радиокота, есть ссылка на статью эту? схему прилагаю
Телекот Ясно понятно. Вариант с диодами самый лучший, но...
Сегодня пол ночи в поисках нужной информации о пи регуляторах и стабилизаторах напряжения, привели меня в лабораторию дока Тыка, где я нашел свою схему уже в работе. Указано было что схема с радиокота, есть ссылка на статью эту? схему прилагаю
- Вложения
-
- ПИДБП V16_6 (16).GIF
- (30.15 КБ) 1393 скачивания
Re: Простое зарядное устройство
Отрисовал схему в слиме. Только оставил силовую часть неизменной
1.Небольшие выбросы при сбросе нагрузки, но по модуляции они длятся сотую часть секунды, что фигня по сравнению с тем что было.
2.ТОк стабильный не прыгает как раньше.
3. Запускаю под нагрузкой, делаю КЗ и отпускаю. Раньше лампочка перегорала от броска в 19В, а щас не успевает. Значит схема быстрее стала.
Еще любопытненько как себя поведет с полевиками в силовых цепях. Хочу взять 30В 40А с питальника Vcore с материнской платы. Штуки 2-3, так как эксперимент с одной IRF44 был неудачен. Для лучшего теплоотвода напаяю на медную пласнину и на радиатор.
Все повалил в мастерскую, на боевые подвиги

1.Небольшие выбросы при сбросе нагрузки, но по модуляции они длятся сотую часть секунды, что фигня по сравнению с тем что было.
2.ТОк стабильный не прыгает как раньше.
3. Запускаю под нагрузкой, делаю КЗ и отпускаю. Раньше лампочка перегорала от броска в 19В, а щас не успевает. Значит схема быстрее стала.
Еще любопытненько как себя поведет с полевиками в силовых цепях. Хочу взять 30В 40А с питальника Vcore с материнской платы. Штуки 2-3, так как эксперимент с одной IRF44 был неудачен. Для лучшего теплоотвода напаяю на медную пласнину и на радиатор.
Все повалил в мастерскую, на боевые подвиги
Re: Простое зарядное устройство
Ваша схема удивительным образом похожа на Простой и доступный БП.
Причем многие собравшие его тоже сталкивались с возбуждением. Соответственно, и методы борьбы те же. Подбор номиналов цепочек коррекции ОУ, изменение разводки платы. Ещё были рекомендации включить в цепь базы регулирующего транзистора резистор в несколько ом или ферритовую бусину.
У вас, кстати, нарисован транзистор не того типа, либо схема должна быть другой.
Причем многие собравшие его тоже сталкивались с возбуждением. Соответственно, и методы борьбы те же. Подбор номиналов цепочек коррекции ОУ, изменение разводки платы. Ещё были рекомендации включить в цепь базы регулирующего транзистора резистор в несколько ом или ферритовую бусину.
У вас, кстати, нарисован транзистор не того типа, либо схема должна быть другой.
-
charchyard
- Поставщик валерьянки для Кота
- Сообщения: 2466
- Зарегистрирован: Сб май 07, 2011 17:52:59
Re: Простое зарядное устройство
ну ещё бЗначит схема быстрее стала
душа человеческая темна и с легкостью обращается ко злу
Re: Простое зарядное устройство
Dr. West Спасибо за ссылку, эта тот форум что нужен был.
ничего удивительного, два стабилизатора тока
Изменение цепей в обратной связи сделали свое дело) схема стабильней стала, пропали броски тока, пропал звон
Не понял вас
charchyard буду знать, спасибо большее
Вообще всем спасибо огромное, кто откликнулся.
ничего удивительного, два стабилизатора тока
У вас, кстати, нарисован транзистор не того типа, либо схема должна быть другой.
Не понял вас
charchyard буду знать, спасибо большее
Вообще всем спасибо огромное, кто откликнулся.
Re: Простое зарядное устройство
На схеме в первом посте VT4 нарисован npn транзистор, а подписан как КТ825 (pnp). Опечатка.
Re: Простое зарядное устройство
Dr. West все верно, ошибся. Там кт827 стоит. На кт819 надо заменить! Пока нет их, жаль.
Кстати сегодня на кт825 собрал ещё одну зарядку, Осталось в корпус поместить.
Только подключил усилители друг за другом! Что паралельно., что последовательно. Схемы работают замечательно. Почему то фото с телефона не заливаются
кстати, посмотрев на структуру составного транзистора, подумал, а не исключить ли кт 837 из схемы, а вместо c945 поставить кт829 или 805. По идеи должно работать норм.
Завтра попробую)
Кстати сегодня на кт825 собрал ещё одну зарядку, Осталось в корпус поместить.
Только подключил усилители друг за другом! Что паралельно., что последовательно. Схемы работают замечательно. Почему то фото с телефона не заливаются
кстати, посмотрев на структуру составного транзистора, подумал, а не исключить ли кт 837 из схемы, а вместо c945 поставить кт829 или 805. По идеи должно работать норм.
Завтра попробую)
Re: Простое зарядное устройство
Исключить можно и нужно. У меня в ПиДБПv16 один КТ605 (VT3) тянул 4 штуки параллельных КТ825-х (выходной ток БП до 10 Ампер, 20 Вольт). Владелец уже года три им автомобильные аккумуляторы заряжает.
Параллельную работу ОУ в том-же ПиДБП применили ради уменьшения времени реакции ОС на резкое изменение нагрузки или КЗ, дабы уменьшить выброс тока. Для зарядного - не очень актуально, ИМХО.
Параллельную работу ОУ в том-же ПиДБП применили ради уменьшения времени реакции ОС на резкое изменение нагрузки или КЗ, дабы уменьшить выброс тока. Для зарядного - не очень актуально, ИМХО.
Re: Простое зарядное устройство
Сегодня не попробовал, время небыло. завтра испытаю)
еще есть интерес как к этой схеме подключить тиристор, на нем же импульсное управления должно быть. Комутировать надо 80А на 12-14.4В. пускачь будет.
Транс Мот с микроволновки. Где ж емкости набрать 160 000мФ как минимум.
Думал собрать по схеме Кравцова Виталия, много тиристоров и диодов. Только смущает управление током. не пойму как работает. Как по мне измерительный трансформатор и через усилитель ошибки управление.
Ну про синхронизацию с частотой сети, если в управление электрода поставить развязывающий транс на феркольце, не постадают импульсные характеристики? Форма сигнала останется прежней?
еще есть интерес как к этой схеме подключить тиристор, на нем же импульсное управления должно быть. Комутировать надо 80А на 12-14.4В. пускачь будет.
Транс Мот с микроволновки. Где ж емкости набрать 160 000мФ как минимум.
Думал собрать по схеме Кравцова Виталия, много тиристоров и диодов. Только смущает управление током. не пойму как работает. Как по мне измерительный трансформатор и через усилитель ошибки управление.
Ну про синхронизацию с частотой сети, если в управление электрода поставить развязывающий транс на феркольце, не постадают импульсные характеристики? Форма сигнала останется прежней?