Например TDA7294

Форум РадиоКот • Просмотр темы - Темброблок/спектроанализатор на ATmega16, TDA7439 и SG12864
Форум РадиоКот
Здесь можно немножко помяукать :)

Текущее время: Сб окт 18, 2025 09:27:48

Часовой пояс: UTC + 3 часа


ПРЯМО СЕЙЧАС:



Начать новую тему Ответить на тему  [ Сообщений: 4782 ]     ... , , , 79, , , ...  
Автор Сообщение
Не в сети
 Заголовок сообщения: Re: Темброблок/спектранализатор на ATmega16, TDA7439 и SG128
СообщениеДобавлено: Пт фев 19, 2016 20:50:17 
Прорезались зубы
Аватар пользователя

Карма: 1
Рейтинг сообщений: 7
Зарегистрирован: Ср ноя 10, 2010 20:25:10
Сообщений: 202
Откуда: Томск
Рейтинг сообщения: 0
Вот бы еще на меге32 добавить управление внешними устройствами :tea:


Вернуться наверх
 
Не в сети
 Заголовок сообщения: Re: Темброблок/спектранализатор на ATmega16, TDA7439 и SG128
СообщениеДобавлено: Сб фев 20, 2016 07:20:05 
Открыл глаза

Зарегистрирован: Чт янв 08, 2009 22:22:38
Сообщений: 61
Рейтинг сообщения: 0
скажите. можно ли использовать плату для дисплея с индексом а к дисплею с индексом б если инвертировать сигналы. просто смущают переходы под контроллером. не знаю как в домашних условиях сделать такое.


Вернуться наверх
 
Не в сети
 Заголовок сообщения: Re: Темброблок/спектранализатор на ATmega16, TDA7439 и SG128
СообщениеДобавлено: Сб фев 20, 2016 08:01:04 
Друг Кота
Аватар пользователя

Карма: 86
Рейтинг сообщений: 1035
Зарегистрирован: Чт апр 11, 2013 11:19:59
Сообщений: 4888
Откуда: Минск
Рейтинг сообщения: 0
Можно.

Мало того, можно дисплей и прошивку использовать в различных сочетаниях:

- прошивку А можно использовать как для дисплея А (напрямую соединив CS1-CS1, CS2-CS2), так и для дисплея B (соединив крест-накрест CS1-CS2, CS2-CS1);
- прошивку B можно использовать как для дисплея B (напрямую соединив CS1-CS1, CS2-CS2), так и для дисплея A (соединив крест-накрест CS1-CS2, CS2-CS1);

То есть, по большому счёту, отдельных прошивок для дисплеев A и B не нужно. Можно было бы обойтись одной прошивкой - для A, просто поменяв в схеме для варианта B разводку CS1/CS2 и чуть-чуть изменив плату для него.

А по поводу межслойных соединений под МК - я делал их тоненькой проволочкой от многожильного МГТФ-провода. Но да, соглашусь, это сложнее, чем первый вариант платы.


Вернуться наверх
 
Не в сети
 Заголовок сообщения: Re: Темброблок/спектранализатор на ATmega16, TDA7439 и SG128
СообщениеДобавлено: Сб фев 20, 2016 17:41:24 
Друг Кота
Аватар пользователя

Карма: 86
Рейтинг сообщений: 1035
Зарегистрирован: Чт апр 11, 2013 11:19:59
Сообщений: 4888
Откуда: Минск
Рейтинг сообщения: 0
Тестовая прошивка для основной ветки

- Добавлена возможность вывода на переднюю панель 8 дополнительных кнопок.

- Нужна помощь в тестировании нового функционала!


Для задействования этой возможности новые кнопки нужно подключать между землёй и линиями данных дисплея (D0-D1, порты МК PB0..PB1) через резисторы порядка 1кОм, чтобы не было КЗ выхода МК на землю через кнопку.

Получается, что в фазе вывода данных на дисплей нажатые кнопки не мешают нормальной работе (МК просто нагружен на 1кОм нагрузку), но в фазе чтения данных (PORTB контроллера переводится на приём) можно определить, нажата ли кнопка.

Я тестировал на резисторе 1.5кОм с дисплеем KS0108B. Слишком большие значения могут приводить к нечёткому определению факта нажатия, слишком малые - мешать выводу на дисплей при нажатых кнопках. В общем, если кому-то не лень, прошу определить рабочий диапазон номиналов этих резисторов.

Фактически, на каждую из 8 новых кнопок можно повесить по две функции, на короткое и длинное нажатие, соответственно. Пока что короткие нажатия кнопок на PB0..PB4 дублируют нажатия BTN1..BTN5. Кнопки PB5..PB7 пока не делают ничего.

Если всё будет ОК и мы определимся с идеальным номиналом резисторов, функционал будет добавлен в основную ветку кода, а на новые кнопки будут повешены нужные функции (например, выбор нужного входа сразу с передней панели, или переключение стерео/моно радиоприёмника). В общем, все предложения будут выслушаны.


Вложения:
ampcontrol-a941985.7z [718.28 KiB]
Скачиваний: 337
Вернуться наверх
 
Эиком - электронные компоненты и радиодетали
Не в сети
 Заголовок сообщения: Re: Темброблок/спектранализатор на ATmega16, TDA7439 и SG128
СообщениеДобавлено: Сб фев 20, 2016 20:56:32 
Мучитель микросхем

Зарегистрирован: Вс окт 25, 2009 09:39:40
Сообщений: 477
Рейтинг сообщения: 0
Скажите пожалуйста, где можно найти схему подключения тюнера TUX032?


Вернуться наверх
 
Не в сети
 Заголовок сообщения: Re: Темброблок/спектранализатор на ATmega16, TDA7439 и SG128
СообщениеДобавлено: Пн фев 22, 2016 12:03:03 
Друг Кота
Аватар пользователя

Карма: 86
Рейтинг сообщений: 1035
Зарегистрирован: Чт апр 11, 2013 11:19:59
Сообщений: 4888
Откуда: Минск
Рейтинг сообщения: 0
Возможное исправление тестовой прошивки (выложена чуть выше) для символьных дисплеях на KS0066/HD44780.

В железе у меня такой конфигурации нет, в Proteus это не эмулируется, поэтому нужна проверка.


Вложения:
ampcontrol_m32_ks0066_16x2.hex.7z [17.75 KiB]
Скачиваний: 198
Вернуться наверх
 
Не в сети
 Заголовок сообщения: Re: Темброблок/спектранализатор на ATmega16, TDA7439 и SG128
СообщениеДобавлено: Пн фев 22, 2016 12:26:29 
Встал на лапы

Зарегистрирован: Ср янв 20, 2016 15:29:12
Сообщений: 125
Рейтинг сообщения: 0
WiseLord писал(а):
Возможное исправление тестовой прошивки (выложена чуть выше) для символьных дисплеях на KS0066/HD44780.

В железе у меня такой конфигурации нет, в Proteus это не эмулируется, поэтому нужна проверка.

Все нормально отображается с этой прошивкой попозже попробую кнопки прикрутить.


Вернуться наверх
 
Не в сети
 Заголовок сообщения: Re: Темброблок/спектранализатор на ATmega16, TDA7439 и SG128
СообщениеДобавлено: Пн фев 22, 2016 13:00:31 
Друг Кота
Аватар пользователя

Карма: 86
Рейтинг сообщений: 1035
Зарегистрирован: Чт апр 11, 2013 11:19:59
Сообщений: 4888
Откуда: Минск
Рейтинг сообщения: 0
Можно просто резистором попробовать подключать D0..D5 ноги на землю, чтобы проверить, воспринимается ли это как нажатие кнопки.


Вернуться наверх
 
Не в сети
 Заголовок сообщения: Re: Темброблок/спектранализатор на ATmega16, TDA7439 и SG128
СообщениеДобавлено: Пн фев 22, 2016 14:10:24 
Встал на лапы

Зарегистрирован: Ср янв 20, 2016 15:29:12
Сообщений: 125
Рейтинг сообщения: 0
WiseLord писал(а):
Можно просто резистором попробовать подключать D0..D5 ноги на землю, чтобы проверить, воспринимается ли это как нажатие кнопки.

Пробую через резистор 1к воспринимается нажатие d0,,d4,d5,d6,d7 на d1,d2,d3 не реагирует. Дисплей 16Х2.


Вернуться наверх
 
Не в сети
 Заголовок сообщения: Re: Темброблок/спектранализатор на ATmega16, TDA7439 и SG128
СообщениеДобавлено: Пн фев 22, 2016 15:43:20 
Друг Кота
Аватар пользователя

Карма: 86
Рейтинг сообщений: 1035
Зарегистрирован: Чт апр 11, 2013 11:19:59
Сообщений: 4888
Откуда: Минск
Рейтинг сообщения: 0
Очень странно. D0-D4 должны восприниматься как S1-S5, D5-D6 вообще не обрабатываются и не должны восприниматься схемой в принципе.

Какие именно действия дублируются по кнопкам, которые воспринимаются? Можно ли подробнее - в стиле D0 дублирует S1 и т.д.?

На самом деле, нормально, как запланировано, кнопки должны отрабатывать на граф. дисплеях. На символьном у меня там так называемый dirty hack, поэтому гарантий нет.

Вообще всю эту затею с параллелизацией кнопок и входов данных дисплея я затеял ради возможного будущего ответвления проекта, в котором планируется:

- использование ATmega328, что должно упростить печатную плату
- наличие 8 аппаратных кнопок (те же линии, что у дисплея)
- свободный UART (что даст принципиальную возможность управления по Bluetooth/Wifi/USB с помощью модулей вроде HC05/ESP8266/USB-UART)
- использование только графических дисплеев 128x64, никаких костылей с символьными дисплеями.
- удаление излишнего и не вписывающегося в общую концепцию функционала, т.е. того, что завязано на EXT-выходы - термоконтроль, PGA2310, LM7001

Правда, не знаю, возьмусь ли я за это дело. Хотя, по большому счёту, ожидаемые изменения в коде минимальны.


Вернуться наверх
 
Не в сети
 Заголовок сообщения: Re: Темброблок/спектранализатор на ATmega16, TDA7439 и SG128
СообщениеДобавлено: Пн фев 22, 2016 16:17:40 
Встал на лапы

Зарегистрирован: Ср янв 20, 2016 15:29:12
Сообщений: 125
Рейтинг сообщения: 0
[quote="WiseLord"]Очень странно. D0-D4 должны восприниматься как S1-S5, D5-D6 вообще не обрабатываются и не должны восприниматься схемой в принципе.

Какие именно действия дублируются по кнопкам, которые воспринимаются? Можно ли подробнее - в стиле D0 дублирует S1 и т.д.?

На самом деле, нормально, как запланировано, кнопки должны отрабатывать на граф. дисплеях. На символьном у меня там так называемый dirty hack, поэтому гарантий нет.

Вот пожалуйста D0-s1,D4-s2,D5-s3,D6-s4,D7-s5.
И вопрос а с графической прошивкой можно использовать дисплей AMPIRF 12232A?


Вернуться наверх
 
Не в сети
 Заголовок сообщения: Re: Темброблок/спектранализатор на ATmega16, TDA7439 и SG128
СообщениеДобавлено: Пн фев 22, 2016 16:50:51 
Друг Кота
Аватар пользователя

Карма: 86
Рейтинг сообщений: 1035
Зарегистрирован: Чт апр 11, 2013 11:19:59
Сообщений: 4888
Откуда: Минск
Рейтинг сообщения: 0
Вообще-то, под D0..D7 я понимал входы дисплея (на МК это PB0..PB7), а не порты PD0..PD5, к которым и так подключены кнопки (именно в том виде, как Вы привели).

Контроллер SED1520 (122x32) не поддерживается


Вернуться наверх
 
Не в сети
 Заголовок сообщения: Re: Темброблок/спектранализатор на ATmega16, TDA7439 и SG128
СообщениеДобавлено: Пн фев 22, 2016 17:21:29 
Встал на лапы

Зарегистрирован: Ср янв 20, 2016 15:29:12
Сообщений: 125
Рейтинг сообщения: 0
WiseLord писал(а):
Вообще-то, под D0..D7 я понимал входы дисплея (на МК это PB0..PB7), а не порты PD0..PD5, к которым и так подключены кнопки (именно в том виде, как Вы привели).

Контроллер SED1520 (122x32) не поддерживается

Извините на плате подписано PD я и ошибся. Нет реакции на нажатие пробовал разные резисторы ни какой реакции.


Вернуться наверх
 
Не в сети
 Заголовок сообщения: Re: Темброблок/спектранализатор на ATmega16, TDA7439 и SG128
СообщениеДобавлено: Пн фев 22, 2016 20:49:13 
Опытный кот
Аватар пользователя

Карма: 10
Рейтинг сообщений: 29
Зарегистрирован: Пн май 17, 2010 22:21:01
Сообщений: 832
Откуда: Madagaskar
Рейтинг сообщения: 0
WiseLord писал(а):
- удаление излишнего и не вписывающегося в общую концепцию функционала, т.е. того, что завязано на EXT-выходы - термоконтроль, PGA2310, LM7001

Термоконтроль может и не нужен, а вот управление LM7001 может конкретно снизить интерес
к данному проекту, потому как по качеству приёма и по всем остальным параметрам аналоговый
модуль на порядок лучше китайских погремушек типа RDA5807 и им подобных....
ИМХО конечно, но думаю, что с ним согласится много людей, знающих в этом толк.


Вернуться наверх
 
Не в сети
 Заголовок сообщения: Re: Темброблок/спектранализатор на ATmega16, TDA7439 и SG128
СообщениеДобавлено: Пн фев 22, 2016 21:25:40 
Друг Кота
Аватар пользователя

Карма: 86
Рейтинг сообщений: 1035
Зарегистрирован: Чт апр 11, 2013 11:19:59
Сообщений: 4888
Откуда: Минск
Рейтинг сообщения: 0
У ATmega328 выводов поменьше, поэтому может тупо не хватить на такое..

Но вообще есть вариант подключать ту же (или те же - до 8-ми штук) PCF8754 по шине I2C и иметь дополнительные GPIO для управления другими устройствами.

Получился бы своего рода мост I^C => 8бит шина, не занимающий лишних ножек МК. И на плате с LM7001 можно было бы добавить этот I²C расширитель, например..

Ну или поставить его на плате с МК, и выделить, к примеру 3 ноги на LM7001, 3 ноги на PGA2310, и ещё 2 ноги бы остались.. В общем, варианты есть.

Просто хочется большей повторяемости устройства, а чем меньше ножек у МК, тем легче плату изготовить.


Последний раз редактировалось WiseLord Пн фев 22, 2016 21:38:15, всего редактировалось 1 раз.

Вернуться наверх
 
Не в сети
 Заголовок сообщения: Re: Темброблок/спектранализатор на ATmega16, TDA7439 и SG128
СообщениеДобавлено: Пн фев 22, 2016 21:33:46 
Опытный кот
Аватар пользователя

Карма: 10
Рейтинг сообщений: 29
Зарегистрирован: Пн май 17, 2010 22:21:01
Сообщений: 832
Откуда: Madagaskar
Рейтинг сообщения: 0
WiseLord писал(а):
Просто хочется большей повторяемости устройства, а чем меньше ножек у МК, тем легче плату изготовить.

Так настоящие же радиолюбители не ищут лёгких путей.... :)

Пользуясь моментом - с Наступающих Праздником, ребята! :beer:


Вернуться наверх
 
Не в сети
 Заголовок сообщения: Re: Темброблок/спектранализатор на ATmega16, TDA7439 и SG128
СообщениеДобавлено: Пн фев 22, 2016 21:54:33 
Друг Кота
Аватар пользователя

Карма: 86
Рейтинг сообщений: 1035
Зарегистрирован: Чт апр 11, 2013 11:19:59
Сообщений: 4888
Откуда: Минск
Рейтинг сообщения: 0
misir писал(а):
Нет реакции на нажатие
Попробуйте эту прошивку.
Зашил её в контроллер невзирая на графический дисплей, но по включению-выключению подсветки можно судить, что таки заработало.


Вложения:
ampcontrol_m32_ks0066_16x2_fix_btns.hex.7z [17.71 KiB]
Скачиваний: 179
Вернуться наверх
 
Не в сети
 Заголовок сообщения: Re: Темброблок/спектранализатор на ATmega16, TDA7439 и SG128
СообщениеДобавлено: Вт фев 23, 2016 00:21:26 
Мучитель микросхем

Зарегистрирован: Вс окт 25, 2009 09:39:40
Сообщений: 477
Рейтинг сообщения: 0
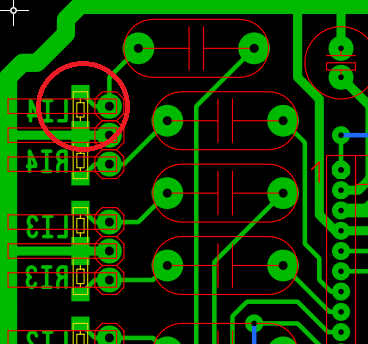
Кто знает какой номинал у этих резисторов:
Вложение:
R.png [35.88 KiB]
Скачиваний: 688


Вернуться наверх
 
Не в сети
 Заголовок сообщения: Re: Темброблок/спектранализатор на ATmega16, TDA7439 и SG128
СообщениеДобавлено: Вт фев 23, 2016 04:17:12 
Встал на лапы

Зарегистрирован: Ср янв 20, 2016 15:29:12
Сообщений: 125
Рейтинг сообщения: 0
WiseLord писал(а):
misir писал(а):
Нет реакции на нажатие
Попробуйте эту прошивку.
Зашил её в контроллер невзирая на графический дисплей, но по включению-выключению подсветки можно судить, что таки заработало.

Да проверил работает пробовал с резистором 220 ом.
Только теперь с этой прошивкой после обучения пульта не отключается подсветка дисплея, если пульт не обучать то все работает.


Последний раз редактировалось misir Вт фев 23, 2016 17:44:42, всего редактировалось 1 раз.

Вернуться наверх
 
Не в сети
 Заголовок сообщения: Re: Темброблок/спектранализатор на ATmega16, TDA7439 и SG128
СообщениеДобавлено: Вт фев 23, 2016 10:18:00 
Потрогал лапой паяльник
Аватар пользователя

Зарегистрирован: Ср окт 31, 2007 17:57:21
Сообщений: 319
Откуда: Украина Запорожье
Рейтинг сообщения: 0
WiseLord писал(а):
- свободный UART (что даст принципиальную возможность управления по Bluetooth/Wifi/USB с помощью модулей вроде HC05/ESP8266/USB-UART)
.

отличная идея. хотел сам попросить. (глянул пины для UART ничем важным не заняты), а тут от автора предложение. готовы тестировать. суть моей хотелки такова.
один из входов темброблока подключен к микрокомпьютеру banana PI (аля raspberry pi) на котором крутится MPD демон, который в свою очередь транслирует мне онлайн радио. на плате этого микро компьютера тоже есть UART. вот и возникла идея их соединить через эти интерфейсы для вывода на дисплей темброблока текущей радиостанции и текущей композиции, а с темброблока возможность менять радиостанции в плей листе. скрипты на банане я напишу сам, а вот с темброблоком :(. пытаться програмить мк начал пару месяцев назад. сейчас я на всяких там мигалках, таймерах и прочих простых вещах. А было бы здорово с пульта перешел на вход где прикручена банана и как в случае с ФМ тюнером номерные кнопки по UART передавли команду на банану, а там скриптик это обрабатывал и менял станции в плей листе. останавливал воспроизведение, пауза, громкость. для демона MPD есть консольный плеер MPC с помощью которого єто все и решается. сейчас всем этим я управляю с телефона или планшета через веб.


Вернуться наверх
 
Показать сообщения за:  Сортировать по:  Вернуться наверх
Начать новую тему Ответить на тему  [ Сообщений: 4782 ]     ... , , , 79, , , ...  

Часовой пояс: UTC + 3 часа


Кто сейчас на форуме

Сейчас этот форум просматривают: himikat123 и гости: 33


Вы не можете начинать темы
Вы не можете отвечать на сообщения
Вы не можете редактировать свои сообщения
Вы не можете удалять свои сообщения
Вы не можете добавлять вложения

Найти:
Перейти:  


Powered by phpBB © 2000, 2002, 2005, 2007 phpBB Group
Русская поддержка phpBB
Extended by Karma MOD © 2007—2012 m157y
Extended by Topic Tags MOD © 2012 m157y