Думали регулировать его скорость с помощью ЛАТРа - не вышло ... Работа зашла в тупик - двигатель уже на стенде и отлично подходит нам.
Собственно, что не так: На ЛАТРе устанавливаю напряжение парядка 60-80 Вольт, включаю в сеть, вал начинает медленно вращаться ... Хорошо, но через минуту он начинает ускоряться и выходит в номинальную частоту! И это при 60-ти вольтах!
Кто подскажет, как добиться такой скорости малой кровью? Городить частотный преобразователь - это савсем не подходит... Есть мысли создать тормозящий момент на валу (чем-то его притормаживать) чтобы он не разгонялся, но это ещё не пробовалось...
Так же есть в наличии в лаборатории ещё один двигатель, тоже на 120 Вт, но он интересный ... он и для Переменного и постоянного тока! Тоесть так 2 полюса обмотки и фазный ротор. Проверить его (хотябы на работоспособность) пака нет возможности - нужно купить чётки.
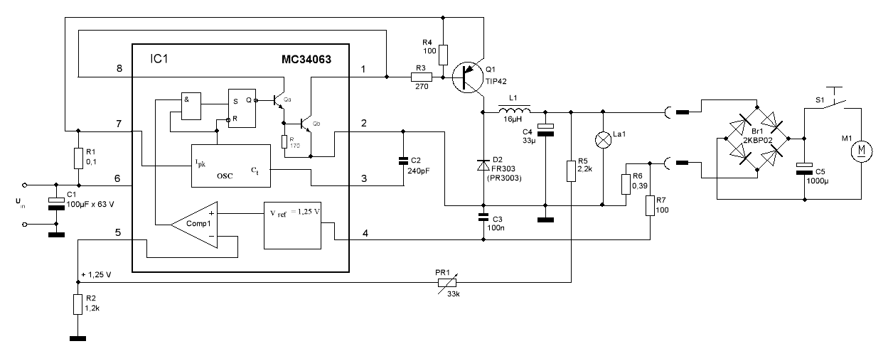
Но идея такова: после ЛАТРа сгородить диодный мост и питать постоянкой двигатель. Ведь двигатели постоянного тока хорошо регулируются в оборотах...
Вроде бы должно выйти...
Кто подскажет что умного по сабжу? А то работа стоит, а времени мало ...


