Ещё одна схема ДХО в полнакала
Ещё одна схема ДХО в полнакала
Здравствуйте, все!
Вот, озадачился сделать реле ДХО для включения дальнего света в полнакала, почитал форумы и решил сделать что-то своё... (схема приложена).
Вводные данные были такие:
1. Схема включения фар дальнего света на Хонде достаточно своеобразная -- на лампах отключается и плюс, и минус, причём что-бы включить отдельно плюс без включения фар ближнего света нужно переделывать схему, резать провода... Поэтому решено было для исключения вмешательства в штатную проводку и возможности простого "отката" изменений, подключить лампы ДС своими проводами. При этом собранное реле должно включать дальний свет и в полный накал. На схеме за это отвечает оптрон U2.
2. Отключение ДХО по сигналам от ручника и габаритов. Эти функции выполняют ещё два оптрона на схеме.
3. Включение ДХО по факту повышения питания выше 13,5 В, к датчикам на двигателе не цепляемся. Это всё сделано на TL431, подобная схема у меня уже работает третий год без нареканий...
4. Схему собирать хочу на NE555, а не на микроконтроллере. Так проще.
Схему проверил на LTspice IV, в эмуляторе, вроде всё работает, как запланировано, но я очень сильно сомневаюсь в своих познаниях электроники, мог запросто упустить кучу очевидных для специалистов моментов... Прошу всех прокомментировать то, что у мня получилось... Заранее благодарен за дельные советы.
Вот, озадачился сделать реле ДХО для включения дальнего света в полнакала, почитал форумы и решил сделать что-то своё... (схема приложена).
Вводные данные были такие:
1. Схема включения фар дальнего света на Хонде достаточно своеобразная -- на лампах отключается и плюс, и минус, причём что-бы включить отдельно плюс без включения фар ближнего света нужно переделывать схему, резать провода... Поэтому решено было для исключения вмешательства в штатную проводку и возможности простого "отката" изменений, подключить лампы ДС своими проводами. При этом собранное реле должно включать дальний свет и в полный накал. На схеме за это отвечает оптрон U2.
2. Отключение ДХО по сигналам от ручника и габаритов. Эти функции выполняют ещё два оптрона на схеме.
3. Включение ДХО по факту повышения питания выше 13,5 В, к датчикам на двигателе не цепляемся. Это всё сделано на TL431, подобная схема у меня уже работает третий год без нареканий...
4. Схему собирать хочу на NE555, а не на микроконтроллере. Так проще.
Схему проверил на LTspice IV, в эмуляторе, вроде всё работает, как запланировано, но я очень сильно сомневаюсь в своих познаниях электроники, мог запросто упустить кучу очевидных для специалистов моментов... Прошу всех прокомментировать то, что у мня получилось... Заранее благодарен за дельные советы.
- Вложения
-
- drl06.png
- Схема ДХО
- (27.36 КБ) 1504 скачивания
-
sergeisams
- Друг Кота
- Сообщения: 3229
- Зарегистрирован: Чт апр 29, 2010 07:39:15
- Откуда: Молдова Бельцы
Re: Ещё одна схема ДХО в полнакала
При параллельном соединении мощных полевых транзисторов, их затворы надо соединять через резисторы.
- Вложения
-
- пт.jpg
- (3.71 КБ) 831 скачивание
Re: Ещё одна схема ДХО в полнакала
sergeisams писал(а):При параллельном соединении мощных полевых транзисторов, их затворы надо соединять через резисторы.
ок, поправил. Спасибо.
Больше косяков нет?
- Вложения
-
- drl06_1.png
- Исправленная схема
- (13.04 КБ) 1053 скачивания
Re: Ещё одна схема ДХО в полнакала
Сеть автомобиля не идеальна, нужно бы подумать о защите светодиодов оптопар.
Re: Ещё одна схема ДХО в полнакала
R8 увеличить до 10К....На 431й меньше 2х В не падает...или диод убрать, а R8 до 47К, например...короче, с запасом войти в ключевой режим, а то при температуре не закроется транзистор..
На питании стоит диод (через него пойдёт ток перезарядки затворов, в импульсе- много), добавить и какой-то конденсатор...
На питании стоит диод (через него пойдёт ток перезарядки затворов, в импульсе- много), добавить и какой-то конденсатор...
Re: Ещё одна схема ДХО в полнакала
Добавил на входы по диоду и конденсатору, так будет достаточно?optima писал(а):Сеть автомобиля не идеальна, нужно бы подумать о защите светодиодов оптопар.
Дельный совет. В прошлом варианте при изменении напряжения питания 13,5 - 13,1 В напряжение на базе транзистора менялось от 0,5 до 0,7 В, если увеличить сопротивление до 10К, то становится от 0,3 до 0,7 В, а если убрать диод и увеличить R8 до 47К напряжение меняется от 0,2 до 0,7 В. Оставил последний вариант.Enman писал(а):R8 увеличить до 10К....На 431й меньше 2х В не падает...или диод убрать, а R8 до 47К, например...короче, с запасом войти в ключевой режим, а то при температуре не закроется транзистор..
ок, добавил конденсатор по питанию на микросхему, и ещё электролит 2200мкф Х 50В на всю схему (такой нашёл в загашниках).На питании стоит диод (через него пойдёт ток перезарядки затворов, в импульсе- много), добавить и какой-то конденсатор...
- Вложения
-
- drl07.png
- Новый вариант
- (14.3 КБ) 900 скачиваний
Re: Ещё одна схема ДХО в полнакала
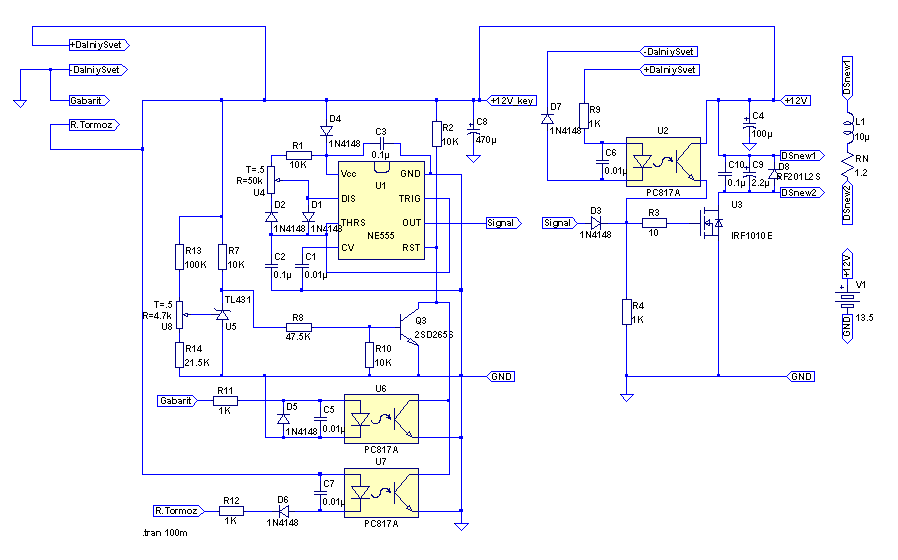
Немного поменял схему -- разбил её на два блока, на электронное реле и всё остальное. Плюс исправил неправильно расположенный диод D6. Левую часть схемы собрал на макетке, в качестве нагрузки на третьем выводе таймера 555 повесил пока светодиод -- всё работает, как и планировалось, всем спасибо за советы.
Вопрос такой возник -- не повлияет ли существенно на работу то, что между блоками будет провод метра на три? Там какую-то защиту от помех, или, например, усиливающий сигнал транзистор в реле добавить не надо?
Вопрос такой возник -- не повлияет ли существенно на работу то, что между блоками будет провод метра на три? Там какую-то защиту от помех, или, например, усиливающий сигнал транзистор в реле добавить не надо?
- Вложения
-
- drl08.png
- Схема на два блока
- (14.58 КБ) 874 скачивания
Re: Ещё одна схема ДХО в полнакала
Продолжаю тему. Схема за время с последнего поста претерпела некоторые изменения (см. приложение) -- убрал два из трёх выходных транзисторов, добавил защиту от индуктивности в лампах накаливания... Собрал всё, протестил, но только сегодня удалось выкроить время и поставить всё на авто и проверить под полной нагрузкой. И сразу выяснилась проблемка: при совместной работе напряжение на выходе таймера просаживается до 0,75в, и лампы светят еле-еле.
Хотя, по отдельности блоки работают так, как и было задумано, да и эмулятор не выявлял проблем... Полагаю, что попавшийся мне таймер имеет более слабую выходную мощность, чем "эталонный" в эмуляторе. Подскажите, уважаемые коты, как это дело поправить?
- Вложения
-
- drl09.png
- Новый вариант
- (14.49 КБ) 787 скачиваний
Re: Ещё одна схема ДХО в полнакала
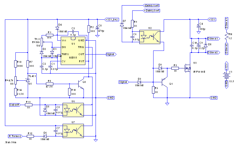
Продолжу свой монолог... В общем, схема у меня в итоге получилась такая:

Примечания по использованным деталям: транзисторы Q3 -- КТ3102Е, Q1 -- КТ3107Е, диод D8 -- 1N4007 (насколько помню), оптроны U2, U6 и U7 поставил NEC2561 (такие у меня нашлись), остальные детали соответствуют обозначенным на схеме.
Выходной полевик поставил на небольшой радиатор, греется он не сильно. По расчётам, на нём должно выделяться около 0,7 Вт. Если кому-то это покажется, что много, то можно вернуться к предыдущему варианту с тремя полевиками на выходе...
Ток утечки выходного реле в выключенном состоянии, по расчётам, должен быть порядка 13 микроампер, реально прибор в режиме "2 мА" показал "0.000", т.е. реле не разрядит аккумулятор даже за год, и это хорошо.
Левая же часть схемы (генератор) в "дежурном режиме" потребляет небольшой ток, но выключается вместе с зажиганием, поэтому это не критично.
В общем, если у кого-то будут вопросы по схеме -- отвечу...
Примечания по использованным деталям: транзисторы Q3 -- КТ3102Е, Q1 -- КТ3107Е, диод D8 -- 1N4007 (насколько помню), оптроны U2, U6 и U7 поставил NEC2561 (такие у меня нашлись), остальные детали соответствуют обозначенным на схеме.
Выходной полевик поставил на небольшой радиатор, греется он не сильно. По расчётам, на нём должно выделяться около 0,7 Вт. Если кому-то это покажется, что много, то можно вернуться к предыдущему варианту с тремя полевиками на выходе...
Ток утечки выходного реле в выключенном состоянии, по расчётам, должен быть порядка 13 микроампер, реально прибор в режиме "2 мА" показал "0.000", т.е. реле не разрядит аккумулятор даже за год, и это хорошо.
В общем, если у кого-то будут вопросы по схеме -- отвечу...
- Вложения
-
- drl15.png
- Финал
- (22.13 КБ) 1025 скачиваний
Re: Ещё одна схема ДХО в полнакала
Частота ШИМ модуляции ламп какая?
Re: Ещё одна схема ДХО в полнакала
Расчётная должна быть ~200-250 Гц (плавает в зависимости от напряжения в бортовой сети), реальную не измерял.ksiman писал(а):Частота ШИМ модуляции ламп какая?