Преобразователи для часов на газоразрядных индикаторах
Re: Преобразователи для часов на газоразрядных индикаторах
Посмотрите по документации на ИД1, к выходам каких цифр подключены эти контакты.
Этот пост оказался полезен? Не поленись, нажми
слева!

Куплю индикаторы ИТС-1А, ИТС-1Б, ИГВ1-8х5Л, ИГПС1-222/7, ИГПС1-111/7 и подобные.
слева!Куплю индикаторы ИТС-1А, ИТС-1Б, ИГВ1-8х5Л, ИГПС1-222/7, ИГПС1-111/7 и подобные.
- Реклама
Re: Преобразователи для часов на газоразрядных индикаторах
Вот кстати и про питание 5В. У меня вообще все миниатюрные устройства пашут от импульсных зарядников от соток. Берется минимальных размеров зарядник, разламывается корпус оттуда достается платка размером например 2х3 см и пожалуйста имеете 5В до 1А. Очень удобно, впаял на плату эту схемку и никаких головняков с питанием. Эти импульсники стоят копейки.
- daaar
- Держит паяльник хвостом
- Сообщения: 920
- Зарегистрирован: Пн июн 13, 2016 19:37:24
- Откуда: Perm
- Контактная информация:
dc-dc преобразователь
Мне вот стало интересно, как люди запитывают ГРИ? Я понимаю что это dc-dc преобразователь, но я не видел преобразователей больше чем на 50 вольт. Может быть у кого то есть схема?
Тема дубль.
Сюда перенес.
Читайте тему.
aen
Тема дубль.
Сюда перенес.
Читайте тему.
aen
Re: Преобразователи для часов на газоразрядных индикаторах
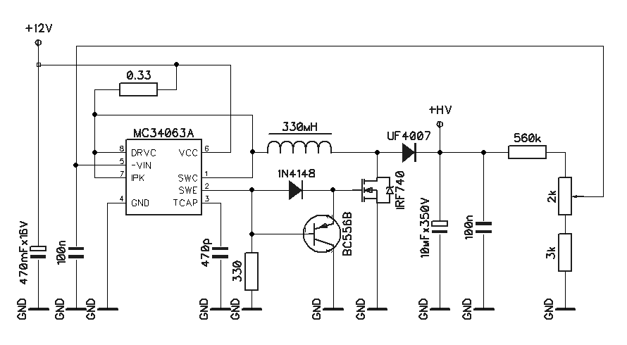
Понадобилось в этой схеме подстроечник заменить на переменник, а с номиналом 2k переменника не оказалось. Есть 1k и 10k, поставил с более близким номиналом 1k. Изменились пределы регулировки.
С 2k были 155 - 242В, с 1k стали 180 - 242В. Попробовал методом тыка заменить 3k на 3,9k стало 142 - 180В.
Как правильно рассчитать сопротивления под 1k или 10k?
Re: Преобразователи для часов на газоразрядных индикаторах
Напряжение стабилизации 34063 - 1,25в. Дальше - простая пропорция.
например, движок в верхнем положении. R полное 560+2+3=565к, Нижнее плечо = 2+3=5к
1,25 - 5к
Х - 565к
Х = 565*1,25/5 = 141в
например, движок в верхнем положении. R полное 560+2+3=565к, Нижнее плечо = 2+3=5к
1,25 - 5к
Х - 565к
Х = 565*1,25/5 = 141в
А люди посмотрят и скажут: "Собаки летят. Вот и осень."
- Реклама
Re: Преобразователи для часов на газоразрядных индикаторах
Итак, я дал этому преобразователю полную нагрузку. И даже, чуть больше. Вот результат измерений:
Нагрузкой служили 6 ламп ИН-16 каждая с резистором 10к. При горении на резисторе падало 28 с копейками вольт, поэтому я принял, что когда одна лампа горит, ток потребления 2.8ма. И так я проверил при одной, двух, трёх итд горящих лампах. Выходное напряжение выставлено было 180в и во всём диапазоне не менялось (там где менялось виден спад нагрузки). так при нагрузке в виде одной лампы преобразователь давал 180в при питании от 3.1 до 6 вольт. При большей нагрузке нижняя граница поднималась.
Преобразователь выполнен на микросхеме LM2577 по топологии flyback. Схема соответствует даташитной.

Нагрузкой служили 6 ламп ИН-16 каждая с резистором 10к. При горении на резисторе падало 28 с копейками вольт, поэтому я принял, что когда одна лампа горит, ток потребления 2.8ма. И так я проверил при одной, двух, трёх итд горящих лампах. Выходное напряжение выставлено было 180в и во всём диапазоне не менялось (там где менялось виден спад нагрузки). так при нагрузке в виде одной лампы преобразователь давал 180в при питании от 3.1 до 6 вольт. При большей нагрузке нижняя граница поднималась.
Преобразователь выполнен на микросхеме LM2577 по топологии flyback. Схема соответствует даташитной.
А люди посмотрят и скажут: "Собаки летят. Вот и осень."
- a_winner
- Грызет канифоль
- Сообщения: 275
- Зарегистрирован: Чт сен 24, 2015 17:46:26
- Откуда: Обираловка, МО
- Контактная информация:
Re: Преобразователи для часов на газоразрядных индикаторах
Красота! А почему такое огромное значение выходной ёмкости получается и будто наоборот мин-ном-макс значения потребляемого тока?
Errare humanum est
Re: Преобразователи для часов на газоразрядных индикаторах
А это для стабильности ШИМ контролёра. По расчетам надо 3.1мкФ, я впилил 10, с учетом, что у электролита всё-равно ёмкость со временем падает - чтобы не вылезло за пределы. ESR у него 31ом - это с запасом. А мин-ном-макс - всё верно: чем выше напряжение - тем меньше потребляемый ток.
Или удивляет большая входная ёмкость? Ну дык - токи то нешуточные. Чтобы при 4.5 вольтах вкачать необходимую энергию в дроссель - такая ёмкость и нужна. Иначе, эти токи будут вытаскиваться из блока питания по длинным проводам. Я т схалтурил - впаял всего 3300.
Или удивляет большая входная ёмкость? Ну дык - токи то нешуточные. Чтобы при 4.5 вольтах вкачать необходимую энергию в дроссель - такая ёмкость и нужна. Иначе, эти токи будут вытаскиваться из блока питания по длинным проводам. Я т схалтурил - впаял всего 3300.
А люди посмотрят и скажут: "Собаки летят. Вот и осень."
- a_winner
- Грызет канифоль
- Сообщения: 275
- Зарегистрирован: Чт сен 24, 2015 17:46:26
- Откуда: Обираловка, МО
- Контактная информация:
Re: Преобразователи для часов на газоразрядных индикаторах
Теперь понял. Неправильно интерпретировал надписи. Почему-то я всегда думал, что "Емкость конденсатора выпрямителя (минимум)" - это выходная всё-таки.
Errare humanum est
- crackintosh
- Встал на лапы
- Сообщения: 102
- Зарегистрирован: Вс июн 10, 2012 10:40:38
- Откуда: Магдебург, DE
- Контактная информация:
Re: Преобразователи для часов на газоразрядных индикаторах
Сегодня игрался расчетами МС34063 в симуляторе и достиг хороших результатов.
Для стабильной работы при низком выходе с MC34063 использовал IRL640S (подойдут так-же IRL620L или IRL630S).
Расчёты велись для:
Vin,min = 4.2V
Vout, max = 180v
Ia, max = 24mA (6 x ИН-18 например).
Vsat= 1.2v
Vf= 0
Vripple(p-p)=50mV
Теперь можно попробовать это в реале. Жду IRL630S из поднебесной. отпишусь.
Для стабильной работы при низком выходе с MC34063 использовал IRL640S (подойдут так-же IRL620L или IRL630S).
Расчёты велись для:
Vin,min = 4.2V
Vout, max = 180v
Ia, max = 24mA (6 x ИН-18 например).
Vsat= 1.2v
Vf= 0
Vripple(p-p)=50mV
Теперь можно попробовать это в реале. Жду IRL630S из поднебесной. отпишусь.
-
kollaider
- Держит паяльник хвостом
- Сообщения: 911
- Зарегистрирован: Сб мар 07, 2015 20:48:22
- Откуда: Московская область
Re: Преобразователи для часов на газоразрядных индикаторах
У вас до затвора дойдет на 1 - 1,3 вольта меньше. По даташиту на микросхему.
Re: Преобразователи для часов на газоразрядных индикаторах
Вы в реальности хотя бы близко к этому достигните, тогда и радуйтесь. Транзистор на 200В, импульсы 180 на стоке, любой всплеск и нет его, емкость на 3й ноге вообще какая то огромная, 8нф, транзистор Q1 включен неправильно... а в симуляторе все прекрасно...crackintosh писал(а):игрался расчетами МС34063 в симуляторе и достиг хороших результатов
- crackintosh
- Встал на лапы
- Сообщения: 102
- Зарегистрирован: Вс июн 10, 2012 10:40:38
- Откуда: Магдебург, DE
- Контактная информация:
Re: Преобразователи для часов на газоразрядных индикаторах
20в запасе! Этого хватит. Питание от USB например. Там всплесков не бывает.Martin76 писал(а):Транзистор на 200В, импульсы 180 на стоке, любой всплеск и нет его
исправил. Хотя думаю можно и без него - тразистор управляется логическим уровнем.Martin76 писал(а):транзистор Q1 включен неправильно... а в симуляторе все прекрасно...
- Вложения
-
- 5V_nixie_PS.jpg
- (141.25 КБ) 816 скачиваний
Последний раз редактировалось crackintosh Пт авг 19, 2016 16:43:39, всего редактировалось 1 раз.
Re: Преобразователи для часов на газоразрядных индикаторах
Неправильно думаете, на выходе МС только положительные импульсы, а транзистор служит для быстрой разрядки емкости затвора (~1,5 нФ у IRL640), резистора на землю в большинстве случаев недостаточно.crackintosh писал(а):Хотя думаю можно и без него - тразистор управляется логическим уровнем.
Всплески бывают например при плохом контакте во входной цепи или при резком сбросе нагрузки, например отвалится проводок.crackintosh писал(а):Там всплесков не бывает.
- crackintosh
- Встал на лапы
- Сообщения: 102
- Зарегистрирован: Вс июн 10, 2012 10:40:38
- Откуда: Магдебург, DE
- Контактная информация:
Re: Преобразователи для часов на газоразрядных индикаторах
Есть и более быстрые транзисторы с лог.управлением. И ёмкость у них намного меньше.
Например FQD7N20L: • 5.5 A, 200 V, Low Gate Charge (Typ. 6.8 nC), C = 390 pF
Насчет всплесков. Тут и транзистора на 300в не хватит...
Например FQD7N20L: • 5.5 A, 200 V, Low Gate Charge (Typ. 6.8 nC), C = 390 pF
Насчет всплесков. Тут и транзистора на 300в не хватит...
Последний раз редактировалось crackintosh Сб авг 20, 2016 09:10:20, всего редактировалось 1 раз.
Разрешите представится, Сергей 
Приобрету индикаторы и панели: ИТМ-2(А,Ж,М,С), ИТС1А(Б), ИГВ1-8х5Л, ИГВ1-16/5х7 ИГПх ИГВПх и др...
Приобрету индикаторы и панели: ИТМ-2(А,Ж,М,С), ИТС1А(Б), ИГВ1-8х5Л, ИГВ1-16/5х7 ИГПх ИГВПх и др...
Re: Преобразователи для часов на газоразрядных индикаторах
Это по-китайски. А по советским меркам деталь должна работать не более, чем на 70% от предельных параметров. То есть, нужен транзистор как минимум на 250В. А если учесть, что советские нормативы верны для советских деталей, а транзисторы в схеме - китайские, то запасы должны быть ещё выше. Также можно добавить супрессор на напряжение, близкое к предельному для транзистора. Тогда гарантированно импульс не превысит допустимой амплитуды.crackintosh писал(а):20в запасе! Этого хватит.
Или часы делаются на продажу и не должны прослужить намного дольше гарантийного срока?
Последний раз редактировалось diesel170 Сб авг 20, 2016 16:57:56, всего редактировалось 1 раз.
Теория — это когда всё известно, но ничего не работает. Практика — это когда всё работает, но никто не знает почему. Мы же объединяем теорию и практику: ничего не работает, и никто не знает почему! © А. Эйнштейн
- RoboC
- Мудрый кот
- Сообщения: 1795
- Зарегистрирован: Ср апр 04, 2012 09:55:53
- Откуда: Северодонецк
- Контактная информация:
Re: Преобразователи для часов на газоразрядных индикаторах
crackintosh, пробуйте!
Теория - это хорошо, но практика лучше.
Для большинства ламп достаточно и 160-165 v.
Теория - это хорошо, но практика лучше.
Для большинства ламп достаточно и 160-165 v.
У того, кто делает — получается редко. У того, кто не делает — не получается никогда.
Re: Преобразователи для часов на газоразрядных индикаторах
как насчет такого?)жизнеспособно?
- Вложения
-
- блок питания.GIF
- (22.44 КБ) 610 скачиваний
Re: Преобразователи для часов на газоразрядных индикаторах
при таких номиналах - нет.
А люди посмотрят и скажут: "Собаки летят. Вот и осень."
Re: Преобразователи для часов на газоразрядных индикаторах
Какие номиналы не верны(не считая трансформатора и диодного моста, которые попросту не указаны) и почему?


