Например TDA7294

Форум РадиоКот • Просмотр темы - БП для гальваники
Форум РадиоКот
Здесь можно немножко помяукать :)

Текущее время: Чт ноя 20, 2025 13:26:20

Часовой пояс: UTC + 3 часа


ПРЯМО СЕЙЧАС:



Начать новую тему Ответить на тему  [ Сообщений: 75 ]  1, , ,  
Автор Сообщение
Не в сети
 Заголовок сообщения: БП для гальваники
СообщениеДобавлено: Пт сен 16, 2016 07:09:25 
Первый раз сказал Мяу!

Карма: 2
Рейтинг сообщений: 5
Зарегистрирован: Вс сен 11, 2016 00:35:51
Сообщений: 24
Рейтинг сообщения: 0
Здравствуйте уважаемые коты.
Есть очень интересная задача, но сам, в силу несколько другой специфики образования справиться не могу.
Итак: Требуется схема блока питания с очень интересными параметрами:

— стабилизация тока
— стабилизация напряжения
— реверс (с возможностью задать переодичность реверсивного импульса, например 10/1, 5/1, 20/1)
— выходные напряжения от 2В и выше
— выходные токи от 15А и выше
— минимальная длительность импульса не больше 1мс

Просьба не закидывать помидорами, я пишу в силу своего образования и умения (закон ома знаю, собрать импульсный БП по чужой схеме - нет проблем), но вот с разработкой... Главное вроде понятно, но вот как сделать реверс с регулировкой переодичности?


Вернуться наверх
 
Не в сети
 Заголовок сообщения: Re: БП для гальваники
СообщениеДобавлено: Пт сен 16, 2016 11:24:17 
Друг Кота
Аватар пользователя

Карма: 127
Рейтинг сообщений: 11154
Зарегистрирован: Ср янв 08, 2014 04:21:09
Сообщений: 32325
Откуда: Москва
Рейтинг сообщения: 0
devpilgrim писал(а):
— реверс (с возможностью задать переодичность реверсивного импульса, например 10/1, 5/1, 20/1)
А что значит реверс? Полярность менять автоматически?


Вернуться наверх
 
Не в сети
 Заголовок сообщения: Re: БП для гальваники
СообщениеДобавлено: Пт сен 16, 2016 11:25:39 
Первый раз сказал Мяу!

Карма: 2
Рейтинг сообщений: 5
Зарегистрирован: Вс сен 11, 2016 00:35:51
Сообщений: 24
Рейтинг сообщения: 0
kentgaryk писал(а):
А что значит реверс? Полярность менять автоматически?
Угу, оно самое :)


Вернуться наверх
 
Не в сети
 Заголовок сообщения: Re: БП для гальваники
СообщениеДобавлено: Пт сен 16, 2016 11:30:58 
Друг Кота
Аватар пользователя

Карма: 127
Рейтинг сообщений: 11154
Зарегистрирован: Ср янв 08, 2014 04:21:09
Сообщений: 32325
Откуда: Москва
Рейтинг сообщения: 0
Нагрузку надо подключить через транзисторный мост на мощных фетах. А как им управлять? Готовая схема вряд ли найдется, задача не типовая, придумывать надо....


Вернуться наверх
 
Эиком - электронные компоненты и радиодетали
Не в сети
 Заголовок сообщения: Re: БП для гальваники
СообщениеДобавлено: Пт сен 16, 2016 11:43:22 
Первый раз сказал Мяу!

Карма: 2
Рейтинг сообщений: 5
Зарегистрирован: Вс сен 11, 2016 00:35:51
Сообщений: 24
Рейтинг сообщения: 0
kentgaryk писал(а):
Нагрузку надо подключить через транзисторный мост на мощных фетах. А как им управлять? Готовая схема вряд ли найдется, задача не типовая, придумывать надо....

Реально такие БП существуют, есть промышленные образцы, но делают их на заказ и стоимость... :shock: Схемой управления тоже не делятся...


Вернуться наверх
 
Не в сети
 Заголовок сообщения: Re: БП для гальваники
СообщениеДобавлено: Пт сен 16, 2016 11:54:08 
Друг Кота
Аватар пользователя

Карма: 127
Рейтинг сообщений: 11154
Зарегистрирован: Ср янв 08, 2014 04:21:09
Сообщений: 32325
Откуда: Москва
Рейтинг сообщения: 0
Ну бери логику любую хоть К155 и придумывай сам схему формирования импульсов какую надо. А силовую часть с мостом и драйверами от мостового ИИП возьмешь. Какая частота то должна быть у этих переключений?


Вернуться наверх
 
Не в сети
 Заголовок сообщения: Re: БП для гальваники
СообщениеДобавлено: Пт сен 16, 2016 12:36:57 
Первый раз сказал Мяу!

Карма: 2
Рейтинг сообщений: 5
Зарегистрирован: Вс сен 11, 2016 00:35:51
Сообщений: 24
Рейтинг сообщения: 0
kentgaryk писал(а):
Ну бери логику любую хоть К155 и придумывай сам схему формирования импульсов какую надо. А силовую часть с мостом и драйверами от мостового ИИП возьмешь. Какая частота то должна быть у этих переключений?

С придумывать то как раз и проблема...
Логика на К155 имеется в виду таймер? Не подходит, мне нужно не по таймеру а по количеству импульсов...
должно быть как на диаграмме:
Изображение


Вложения:
диаграма.jpg [4.81 KiB]
Скачиваний: 3409
Вернуться наверх
 
Не в сети
 Заголовок сообщения: Re: БП для гальваники
СообщениеДобавлено: Пт сен 16, 2016 13:18:09 
Говорящий с текстолитом

Карма: 46
Рейтинг сообщений: 332
Зарегистрирован: Пн май 28, 2012 19:52:17
Сообщений: 1523
Откуда: г.Киров (Вятка)
Рейтинг сообщения: 4
Добавляй счётчики, делители. Досчитал до какого тебе надо импульса и переключи полярность. Снова считай снова переключай... :music: пока не надоест.


Вернуться наверх
 
Не в сети
 Заголовок сообщения: Re: БП для гальваники
СообщениеДобавлено: Пт сен 16, 2016 14:10:20 
Друг Кота
Аватар пользователя

Карма: 127
Рейтинг сообщений: 11154
Зарегистрирован: Ср янв 08, 2014 04:21:09
Сообщений: 32325
Откуда: Москва
Рейтинг сообщения: 0
Именно это я и имел ввиду. Так какая там частота? В качестве задающего генератора можно наверное иру поставить, чтобы не морочиться с ним.


Вернуться наверх
 
Не в сети
 Заголовок сообщения: Re: БП для гальваники
СообщениеДобавлено: Пт сен 16, 2016 15:05:58 
Первый раз сказал Мяу!

Карма: 2
Рейтинг сообщений: 5
Зарегистрирован: Вс сен 11, 2016 00:35:51
Сообщений: 24
Рейтинг сообщения: 0
goldmen8 писал(а):
Добавляй счётчики, делители. Досчитал до какого тебе надо импульса и переключи полярность. Снова считай снова переключай... пока не надоест.

Хм, а можно пример?
kentgaryk писал(а):
Именно это я и имел ввиду. Так какая там частота? В качестве задающего генератора можно наверное иру поставить, чтобы не морочиться с ним.

Частота 1000Hz
Ира - это?


Вернуться наверх
 
Не в сети
 Заголовок сообщения: Re: БП для гальваники
СообщениеДобавлено: Пт сен 16, 2016 15:22:01 
Друг Кота
Аватар пользователя

Карма: 127
Рейтинг сообщений: 11154
Зарегистрирован: Ср янв 08, 2014 04:21:09
Сообщений: 32325
Откуда: Москва
Рейтинг сообщения: 0
Про IR2153 здесь почитать можно http://soundbarrel.ru/pitanie/IR2153_01.html

Для частоты 1КГц то что надо. Один выход пускаешь на прямую через драйвер, а второй через логику выдающую каждый десятый импульс и через другой драйвер в соответствующие диагонали моста. Как то так примерно, а уж с точностью до схемы сам придумывай.


Вернуться наверх
 
Не в сети
 Заголовок сообщения: Re: БП для гальваники
СообщениеДобавлено: Пт сен 16, 2016 20:25:14 
Мучитель микросхем

Карма: 13
Рейтинг сообщений: 102
Зарегистрирован: Ср май 02, 2012 09:13:11
Сообщений: 458
Рейтинг сообщения: 0
вряд ли у вас выйдет что то дельное без микроконтроллера, может быть сопряженного с шим контроллером но учитывая то что процессы в принципе не быстрые то возможно хватит и просто микроконтроллера. судя про интернету готовых хороших схем действительно нет, вероятно потому что нужно потратить немало времени чтобы учесть все нюансы и обкатать конструкцию.


Вернуться наверх
 
Не в сети
 Заголовок сообщения: Re: БП для гальваники
СообщениеДобавлено: Пт сен 16, 2016 22:30:37 
Друг Кота
Аватар пользователя

Карма: 20
Рейтинг сообщений: 488
Зарегистрирован: Сб ноя 20, 2010 21:54:31
Сообщений: 3954
Рейтинг сообщения: 0
Берёте за основу - viewtopic.php?f=11&t=82724 и viewtopic.php?f=11&t=34796 - остальное - хоть на таймерах, хоть на счетчиках с одновибраторами, - или, как предлагают - с мк


Вернуться наверх
 
Не в сети
 Заголовок сообщения: Re: БП для гальваники
СообщениеДобавлено: Сб сен 17, 2016 00:16:58 
Первый раз сказал Мяу!

Карма: 2
Рейтинг сообщений: 5
Зарегистрирован: Вс сен 11, 2016 00:35:51
Сообщений: 24
Рейтинг сообщения: 0
mikes357 писал(а):
Берёте за основу - viewtopic.php?f=11&t=82724 и viewtopic.php?f=11&t=34796 - остальное - хоть на таймерах, хоть на счетчиках с одновибраторами, - или, как предлагают - с мк

Читайте внимательно первый пост:
devpilgrim писал(а):
Главное вроде понятно, но вот как сделать реверс с регулировкой переодичности?
Что такое БП для гальваники и как его построить - меньшая из проблем. Главное это реверс полярности через заданный шаг импульсов.
Если не сложно, покажите простые схемы реализации...


Вернуться наверх
 
Не в сети
 Заголовок сообщения: Re: БП для гальваники
СообщениеДобавлено: Сб сен 17, 2016 02:21:14 
Друг Кота
Аватар пользователя

Карма: 127
Рейтинг сообщений: 11154
Зарегистрирован: Ср янв 08, 2014 04:21:09
Сообщений: 32325
Откуда: Москва
Рейтинг сообщения: 0
devpilgrim писал(а):
Читайте внимательно первый пост:

Да прочитали все его внимательно. Готовых схем не у кого видимо нет, потому что задача специфическая. Если бы были, тебе бы их выложили вместе с печатной платой, народ тут не жлобский. Тебе дали ряд советов по реализации...не мешало бы сказать спасибо.
Ты говоришь, что продают но за дорого, хочешь сэкономить. Вариантов как я понимаю два:
1) Находишь специалиста который по твоему ТЗ разработает, отмакетирует и соберет данную схему, на возмездной основе. При желании ты легко найдешь тут грамотных специалистов готовых это сделать, задача не сложная.
2) Сам разбираешься в теме, придумываешь схему, задаешь вопросы и все стараются по мере сил тебе безвозмездно помочь.

Вот как то так примерно :wink:


Вернуться наверх
 
Не в сети
 Заголовок сообщения: Re: БП для гальваники
СообщениеДобавлено: Сб сен 17, 2016 04:16:35 
Первый раз сказал Мяу!

Карма: 2
Рейтинг сообщений: 5
Зарегистрирован: Вс сен 11, 2016 00:35:51
Сообщений: 24
Рейтинг сообщения: 0
kentgaryk писал(а):
Да прочитали все его внимательно. Готовых схем не у кого видимо нет, потому что задача специфическая. Если бы были, тебе бы их выложили вместе с печатной платой, народ тут не жлобский. Тебе дали ряд советов по реализации...не мешало бы сказать спасибо.
:

Спасибо Вам, так как по вашим наводкам, содержащим хоть минимум данных, методом тыка начал врубаться в то, что хочу...


Последний раз редактировалось devpilgrim Сб сен 17, 2016 18:43:18, всего редактировалось 1 раз.

Вернуться наверх
 
Не в сети
 Заголовок сообщения: Re: БП для гальваники
СообщениеДобавлено: Сб сен 17, 2016 07:46:11 
Друг Кота
Аватар пользователя

Карма: 50
Рейтинг сообщений: 759
Зарегистрирован: Чт дек 29, 2005 00:18:30
Сообщений: 6566
Откуда: Москва
Рейтинг сообщения: 1
По временам учёбы и занятий электрохимией (как в вузе так и дома) помню что там при реверсе много всяких забавных вещей вылезает, типа заряда поляризации, катодных потенциалов, поверхностный заряд и прочего. Поэтому просто так сказать что будет мост и будет 1 мс смена полярности я бы не сказал. Ванна подобна конденсатору большой емкости, причём в разных режимах и растворах разной... Поэтому в промышленных выпрямителях конденсаторы даже и не ставили, обычно дроссель и всё. Так как процессы инерционные и т.п.
Те кто делают такие блоки о тонкостях знают, поэтому и стоят они недешево. Ну и потому что не массовые изделия. Поэтому что касается тока и напряжения тут любой БП пойдёт (у меня просто транс с отводами, выпрямитель, CLC фильтр, реостат и всё, для аффинажа. К слову сказать предостерёг бы от использования токостабилизаторов. Во многих процессах источник напряжения с реостатом гораздо нагляднее, например в процессе аффинажа серебра изменение тока говорит о недостатке/избытке кислоты, накоплении ионов меди и прочем, если блок будет тупо лупить стабильный ток.. этого не отследить пока раствор не будет испорчен вконец. Поэтому особо модные БП с туевой кучей крутилок и кнопок в лабораториях и не прижились, и не информативно и нестойко к вредной среде (пары солей и кислот убивают электронику на ура :( ) и тупым лаборантам ;) .

_________________
Ничто так не укрепляет взаимное доверие, как 100% предоплата! Дмитрий, ex-RK3AOR.


Вернуться наверх
 
Не в сети
 Заголовок сообщения: Re: БП для гальваники
СообщениеДобавлено: Сб сен 17, 2016 09:11:13 
Мучитель микросхем

Карма: 13
Рейтинг сообщений: 102
Зарегистрирован: Ср май 02, 2012 09:13:11
Сообщений: 458
Рейтинг сообщения: 1
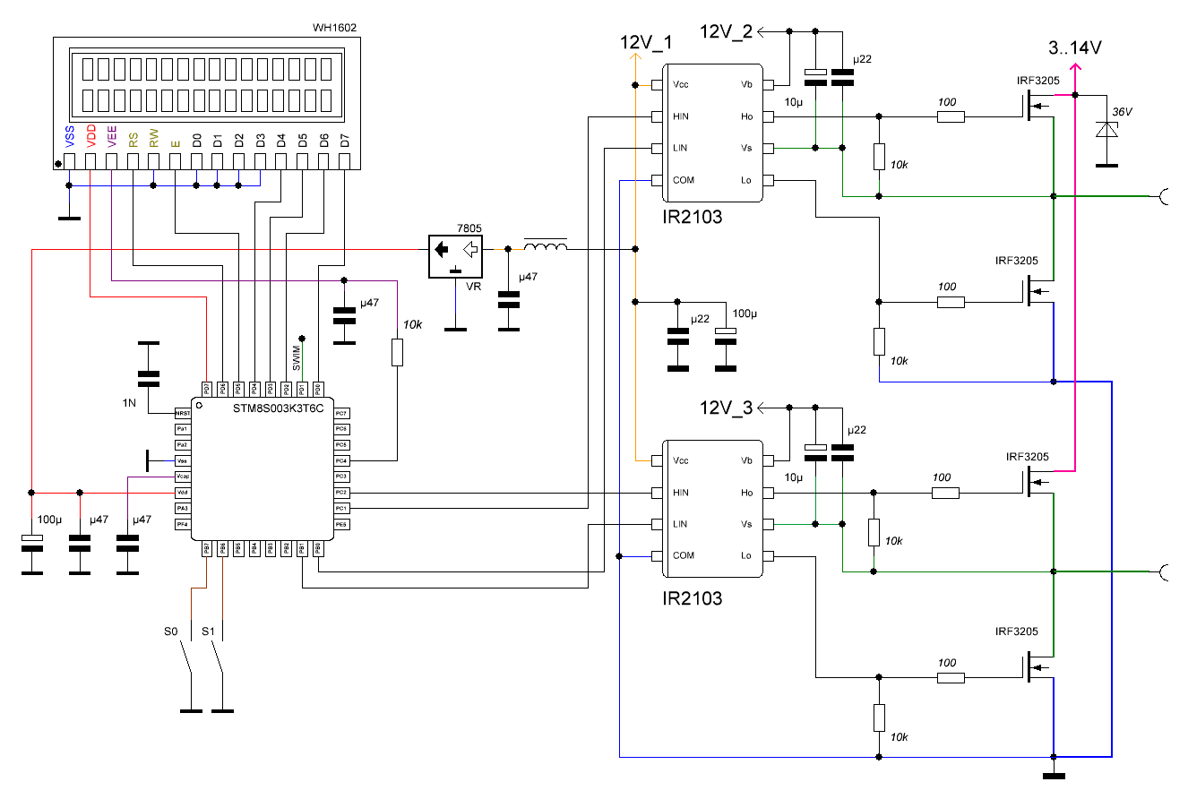
если иметь в виду только программируемый реверс то схема могла бы выглядеть так
Цитата:
источник напряжения с реостатом гораздо нагляднее

должно быть при стабильном токе можно ориентироваться по напряжению.


Вложения:
mcu_fb_schm.GIF [34.87 KiB]
Скачиваний: 982
Вернуться наверх
 
Не в сети
 Заголовок сообщения: Re: БП для гальваники
СообщениеДобавлено: Сб сен 17, 2016 09:41:20 
Говорящий с текстолитом

Карма: 46
Рейтинг сообщений: 332
Зарегистрирован: Пн май 28, 2012 19:52:17
Сообщений: 1523
Откуда: г.Киров (Вятка)
Рейтинг сообщения: 1
Дмитрий М писал(а):
Те кто делают такие блоки о тонкостях знают, поэтому и стоят они недешево.
Да да, точно так, не всё так просто. Проше купить, чем самому сделать. Тем более что надо обычно уже вчера... а пока сам построишь пол года пройдет.
Дмитрий М писал(а):
... Поэтому что касается тока и напряжения тут любой БП пойдёт...
Позвольте с вами не согласиться. Любой не подойдет. блок должен быть заточен под конкретную задачу.
А вкратце если охота поэкспериментировать:
1) отдельно два блока питания на нужные напряжения и токи, можно с регулировками того и другого. выставил какое нужно напряжение и ток (целях защиты);
2) схема управления, которая будет выдавать нужный алгоритм переключения, лучше на МК (все параметры возможно задавать и контролировать с одного места);
3) выходной блок, собранного полу-мостом.
СпойлерИзображение


Вернуться наверх
 
Не в сети
 Заголовок сообщения: Re: БП для гальваники
СообщениеДобавлено: Сб сен 17, 2016 18:42:09 
Первый раз сказал Мяу!

Карма: 2
Рейтинг сообщений: 5
Зарегистрирован: Вс сен 11, 2016 00:35:51
Сообщений: 24
Рейтинг сообщения: 3
"Дмитрий М"
По поводу реверсии в БП, тут целая куча споров и пр. Спецы старой школы реверс не признают ни под каким соусом, современные китайские - признают в полной мере. Для чего нужен реверс? Вы правы, ванна - это по сути конденсатор, кстати не очень и большой по емкости, но имеет присущее конденсатору недостатки, в том числе и сглаживание напряжения на поверхностях анодов и катодов. На ровных пластинах это почти не заметно, вернее заметно только при большой толщине покрытий, но возьмите выгнутое зерколо (например отражатель от фары), поместите его наиболее вогнутой стороной к аноду и нанесите слой покрытия более миллиметра. Что будет? Правильно, на краях будет валик миллиметра 3, а в центре зеркала будет слой в несколько микрон. Почему так происходит? Все из за образующихся полей и их формы:
Изображение
При этом такая форма полей образуется не сразу, а только после того, как ванна наберет определенную емкость (как конденсатор), распределение ионов метала так-же идет вдоль полей. Реверс позволяет сбросить емкость - это раз, далее, свободные электроны перераспределяются в направлении от катода к аноду, то-есть их количестов в местах наибольшей концентрации резко уменьшается. При следующем цикле на катод осаживаются уже ионы распределенные более равномерно по объему электролита.
Следующий + реверса, это отрыв электронов на пиках, при этом чем выше пик, тем больше от него оторвется электронов, ну и разные примеси отрываются, так как при обычном течении тока, их просто затягивает магнитными полями как течением...
Короче много и всего происходит в ванне:) Я тоже вначале не очень хорошо относился к реверсу пока не посмотрел его в деле. Зеркало без блескообразующих добавок на выпрямителе с реверсом - реальность.

jeelman писал(а):
если иметь в виду только программируемый реверс то схема могла бы выглядеть так

Огромное спасибо, судя по тому, что я уже для себя прикинул - очень похоже... Откуда схемка если не секрет? И там возле стабилизатора 7805 стоит катушка индуктивности, у нее есть какие -то параметры?
goldmen8 писал(а):
Да да, точно так, не всё так просто. Проше купить, чем самому сделать.

Вы посмотрите порядок цен на выпрямители для гальваники, забудете про купить на долго. Тем более у меня ванны по 300 литров, вес только никелевых анодов 120 кг... Это для очень маленькой мастерской. По расчетам производителей, БП под мои нужды должен стоить около 100т. баксов... Да моя мастерская не окупит такой БП и за 10 лет...


Вернуться наверх
 
Показать сообщения за:  Сортировать по:  Вернуться наверх
Начать новую тему Ответить на тему  [ Сообщений: 75 ]  1, , ,  

Часовой пояс: UTC + 3 часа


Кто сейчас на форуме

Сейчас этот форум просматривают: krserv и гости: 87


Вы не можете начинать темы
Вы не можете отвечать на сообщения
Вы не можете редактировать свои сообщения
Вы не можете удалять свои сообщения
Вы не можете добавлять вложения

Найти:
Перейти:  


Powered by phpBB © 2000, 2002, 2005, 2007 phpBB Group
Русская поддержка phpBB
Extended by Karma MOD © 2007—2012 m157y
Extended by Topic Tags MOD © 2012 m157y