Например TDA7294

Форум РадиоКот • Просмотр темы - "Изобретаем" радиовещательный УКВ приемник.
Форум РадиоКот
Здесь можно немножко помяукать :)

Текущее время: Пн окт 20, 2025 06:23:15

Часовой пояс: UTC + 3 часа


ПРЯМО СЕЙЧАС:



Начать новую тему Ответить на тему  [ Сообщений: 61 ]  1, , ,  
Автор Сообщение
Не в сети
 Заголовок сообщения: "Изобретаем" радиовещательный УКВ приемник.
СообщениеДобавлено: Пт дек 09, 2016 09:05:12 
Модератор
Аватар пользователя

Карма: 158
Рейтинг сообщений: 1600
Зарегистрирован: Пт апр 28, 2006 15:26:07
Сообщений: 11940
Откуда: Россия.
Рейтинг сообщения: 6
Медали: 2
Мявтор 3-й степени (1) Лучший человек Форума 2017 (1)
На форуме иногда появляются вопросы, что хочется сделать приемник и при этом досконально разобраться, как он работает, почему применили те или иные детали и главное, как его настраивать.
Т.е. в статье не будет главным схема и печатка, а главный упор будет на общие принципы построения схем и настройки радиовещательных УКВ приемников на примере простой схемы и предназначена она для тех, кто хочет просто разобраться в принципах, сталкиваясь с этим впервые.
Разобравшись в базовых принципах, можно будет переходить к настройке приемников любой сложности, т.к. базовые принципы одинаковые.

Часто жалуются, что найденные схемы слишком сложны и непонятны. Обычно это заканчивается, что мало понимая в принципах радиоприема, начинают придумывать схему приемника сами.
Вот я тоже решил для начала пойти по их пути и «изобрести» приемник сам. :) Поэтому начнем с самых "азов".
Правда все таки немного почитал в книжках и в Интернете. Узнал, что модуляция там применяется WFM(широкополосная ЧМ), что полоса радиовещательного УКВ приемника поэтому должна быть порядка 180 кГц, а диапазон частот 88 – 108 МГц. Даже картинку нарисовал.

Изображение

Внизу «зеленым» нарисована АЧХ моего приемника. Приемник перестраиваем с помощью колебательного контура на нужную радиостанцию и слушаем. Хотя глянув в книжку обнаружил, что диапазон не такой уж и чистый и там оказывается кроме сигналов радиостанций есть еще эфирные шумы и помехи.

Изображение

Ну и ладно.
Значит будем учитывать, что например «2» радиостанция будет приниматься с шумами, а «6» и «7» вообще не примется, но уж «1», «3» и «5» я точно на свой приемник приму.
После этого решил, что этой информации мне вполне достаточно и можно составлять схему приемника.

Изображение

Начнем с колебательного контура. Оказалось, что если взять каркас катушки приемлемых размеров, то контур получается где то такой.

Изображение

Таким контуром я конечно станцию не выделю. Это я сразу несколько станций захвачу, да еще кучу шумов эфира.

Изображение

Оказалось, что если сделать катушку огромных размеров, например в виде спирального резонатора, то можно получить примерно такое.

Изображение

Уже лучше, но как же я этот огромный спиральный резонатор буду перестраивать по диапазону, я тоже не совсем понял.
Оказалось что можно сделать не один контур, а систему связанных контуров. При приемлемых размерах катушек, их нужное количество получилось порядка 5 – 6 штук. Опять же возник вопрос, как же эти катушки одновременно перестраивать?
В общем катушки пока оставил и перешел к усилителю.

Сначала почитал про чувствительность приемника.

Изображение

Приемник мне нужен простой, поэтому пусть у него чувствительность ограниченная усилением будет всего лишь 10 мкв. На частотный детектор нужно подавать порядка 1 вольт. Отсюда можно подсчитать усиление.

Кu=1V/10мкв=100 000

Но все мои попытки сделать усилитель на частоту порядка 100 МГц с таким усилением ни к чему не привели. Я не смог сделать усиление даже 100. Усилитель у меня просто возбуждался. Можно конечно было с ним «повозиться», но что толку в моем случае, т.к. это все равно далеко от нужных мне 100 000.
По правде говоря я даже обрадовался, т.е. мне не нужно думать, как я шесть катушек буду одновременно перестраивать.
Хотя конечно УКВ приемники делают даже детекторные. Они понятно могут принимать только мощные местные станции. Избирательность по соседнему каналу у них зависит от добротности колебательного контура, который, как уже говорил, можно сделать в виде спирального или объемного резонатора.
Есть также класс простых УКВ приемников у которых избирательность достигается применением ФАПЧ или прямым захватом частоты, но мы эти приемники пока оставим и перейдем к приемникам супергетеродинам.


Вернуться наверх
 
Не в сети
 Заголовок сообщения: Re: Изобретаем радиовещательный УКВ приемник.
СообщениеДобавлено: Пт дек 09, 2016 10:09:34 
Модератор
Аватар пользователя

Карма: 158
Рейтинг сообщений: 1600
Зарегистрирован: Пт апр 28, 2006 15:26:07
Сообщений: 11940
Откуда: Россия.
Рейтинг сообщения: 0
Медали: 2
Мявтор 3-й степени (1) Лучший человек Форума 2017 (1)
Супергетеродинный приемник.

Выше мы столкнулись с двумя проблемами при составлении схемы.
Первая, это трудность получения избирательности по соседнему каналу если это делать сразу на рабочей частоте, т.к. для этого нужно несколько колебательных контуров, которые должны перестраиваться синхронно.
Второе, это трудность усилить сигнал на рабочей частоте в несколько десятков тысяч раз.
Эти трудности можно обойти, если приемник делать по так называемой супергетеродинной схеме. Основа супергетеродинного приемника – это преобразователь частоты, а основа преобразователя – это смеситель. Смеситель – это устройство имеющее два входа. Если на входы подать две разные частоты, то на выходе смесителя получим комбинацию суммы и разности данных частот и их гармоник. Нужную нам комбинацию частот выделяют с помощью фильтра на выходе смесителя. Частота, что получается на выходе фильтра называется промежуточной.

Изображение

В данном случае нас интересует разность частот. В зависимости от того, какая частота больше, эта разность будет или f1 – f2 или f2 – f1
Теперь открываем «умную книжку» и читаем, что такое смеситель. Теория смесителей довольно сложна, но здесь разберемся только с общими понятиями.

И так, из общей теории смесителей.

Смесители подразделяются на два основных типа:
1. Аддитивные, в которых суммируется напряжения двух частот и затем подается на какой либо нелинейный элемент.
2. Мультипликативные, в которых напряжения перемножаются.

В аддитивном смесителе в качестве нелинейного элемента можно взять например диод или транзистор. В общем случае одна из частот у нас является частота сигнала, а вторая, это частота внутреннего генератора в приемнике, который называют гетеродином.
Схематично с транзистором смеситель может выглядеть так.

Изображение

Или так.

Изображение

В частности подобный смеситель я применил для своих экспериментов.

Изображение

Очень даже качественный аддитивный смеситель получается на основе двухзатворного полевого транзистора.

Мультипликативные смесители строятся на основе балансных схем. Есть также готовые микросхемы для этих целей, например К174ПС1 и др. Они также часто являются составными частями однокристальных приемников. Мультипликативные смесители дают более чистый сигнал на выходе, что очень важно для качественной работы приемника. На выходе смесителя же получаются комбинации частот, что поступают на его входы. Но дело в том, что на вход смесителя вместе с нужной нам частотой сигнала могут поступать и различные частоты помех и других радиостанций. Комбинации этих частот тоже получаются на выходе смесители и могут попасть в полосу частот, что выделяет наш фильтр на выходе смесителя. Нам же нужны только частоты разности частот входного сигнала и частоты гетеродина. Так вот на выходе мультипликативные смесителя сигнал промежуточной частоты можно получить чище, чем на выходе аддитивного смесителя.
Про все это можно почитать в «умных книжках» или кратко например здесь.
http://news.cqham.ru/articles/detail.phtml?id=519
Я не буду углубляться во все это, т.к. задача статьи просто составить схему несложного приемника и настроить его, поэтому для своих экспериментов выбрал простейший адаптивный смеситель на биполярном транзисторе.

Изображение

Обычно сигнал на входе выделяется с помощью колебательного контура. Его полоса пропускания обычно несколько мегагерц. Такой контур сделать довольно просто. Он нужен для подавления зеркального канала супергетеродинного приемника.
Также нужно добиваться, что бы оба входа смесителя были закорочены по промежуточной частоте, что бы не было паразитного канала приема на частоте равной промежуточной.
Поэтому в данной схеме разделительный конденсатор в базе должен быть большой емкости, что бы иметь малое сопротивление для промежуточной частоты и "сажать" базу про промежуточной частоте на общий провод.
Такие же требования и к гетеродинному входу смесителя.


Вернуться наверх
 
Не в сети
 Заголовок сообщения: Re: Изобретаем радиовещательный УКВ приемник.
СообщениеДобавлено: Пт дек 09, 2016 10:20:05 
Модератор
Аватар пользователя

Карма: 158
Рейтинг сообщений: 1600
Зарегистрирован: Пт апр 28, 2006 15:26:07
Сообщений: 11940
Откуда: Россия.
Рейтинг сообщения: 0
Медали: 2
Мявтор 3-й степени (1) Лучший человек Форума 2017 (1)
Принцип супергетеродинного приема.
В супергетеродинном приемнике нужно синхронно перестраивать входной контур и частоту гетеродина так, что бы разность частот во всем диапазоне перестройки всегда была постоянной и равной выбранной нам промежуточной частоте.
Например выбрали промежуточную частоту 6,5 МГц. Нам нужно принять станцию работающую на частоте 90 МГц. Для этого гетеродин должен выдавать частоту или на 6,5 МГц меньше, чем частота сигнала или на больше. Обычно выбирают частоту гетеродина выше, чем частота сигнала. Почему так, рассмотрим позже. И так, у нас входной контур должен быть настроен на частоту 90 МГц, а гетеродин должен генерировать частоту
90+6,5=96,5 МГц, Тогда на выходе смесителя с помощью фильтра у нас выделиться промежуточная частота равная 6,5 МГц. Эта частота постоянная при приеме любой станции и она намного ниже, чем частота сигнала. Этим мы обошли обе трудности, что возникли у нас в начале статьи. Теперь уже не трудно сделать усилитель с большим усилением на более низкой частоте. Также намного проще осуществить избирательность по соседнему каналу, т.к. теперь она обеспечивается фильтром в УПЧ работающим на одной, более низкой частоте. Их называют фильтрами промежуточной частоты. Их делают как на основе LC элементов, так и применяют готовые керамические фильтры. Подобные фильтры выпускают на частоты от 4,5 МГц до 10,7 МГц. Они имеют полосу пропускания от 100 кГц и до 300 кГц, т.е. выбор довольно широкий.
Зеркальный канал.
Рассмотрим пример, что приводил выше подробнее.
У нас частота гетеродина 96,5 МГц
Частота сигнала 90 МГц
В смесителе получаем разность этих частот, т.е. промежуточную частоту 6,5 МГц
Рассмотрим случай, когда на частоте 103 МГц присутствует иди мощная станция или сильная помеха. Смеситель же выдает на выход любую комбинацию частот, поэтому в этом случае
103 – 96,5= 6,5 МГц
Т.е. сигнал помехи или сигнал другой станции работающей на частоте 103 МГц на выходе смесителя тоже ласт частоту равную промежуточной и полезный сигнал у нас смешается с мешающим. Что бы этого не случилось на вход смесителя и ставят колебательный Конту настроенный на частоту приема нужной нам радиостанции. Правда, если сигнал мешающей станции или помехи мощный, то он все равно подавится не полностью и хотя и ослабленный, но пройдет на выход смесителя. Выход конечно есть в уменьшении полосы пропускания входного контура, но смысл это делать только в разумных пределах, т.к. чем уже полоса пропускания входного контура, тем сложнее обеспечить синхронную перестройку этого входного контура и частоты гетеродина. Про это рассмотрим когда будем делать сопряжение контуров в нашем приемнике.
Второй путь, это увеличивать промежуточную частоту.
Пусть у нас промежуточная частота будет не 6,5 МГц, а 10 МГц. Нам нужно принять радиостанцию работающую на частоте 88 МГц. Это значит частота гетеродина у нас должна быть 98 МГц, а это значит, что зеркальный канал у нас будет на частоте 108 МГц и если на частоте 108 МГц тоже есть радиостанция, то она будет нам мешать.
Поэтому в качестве промежуточной частоты в приемниках диапазона 88 - 108 МГц обычно выбирают стандартную частоту 10,7 МГц. Это по сути минимальная из возможных частот ПЧ при частоте гетеродина выше частоты сигнала, что бы зеркальный канал приемника не попадал в диапазон 88 – 108 МГц. Как уже говорил, частота гетеродина может быть и ниже частоты сигнала, но что из за этого получается уже можно понять. В этом случае при промежуточной частоте 10,7 МГц у нас зеркальный канал попадает на частоты советского УКВ диапазона и если на нем идет вещание, то понятно, что получим. Если в вашей местности нет вещания в советском диапазоне, то в принципе частоту гетеродина можно выбрать ниже частоты сигнала.
Еще один паразитный канал приема в супергетеродинном приемнике это прямое прохождение через смеситель сигнала с частотой равной промежуточной. Смотрим схему простейшего смесителя.

Изображение

Видим, что для частоты помехи работающей на промежуточной частоте смесительный каскад является обычным усилителем. Что бы избавиться от этой помехи можно просто на входе смесителя поставить последовательный колебательный контур настроенный на промежуточную частоту.

Изображение

Можно также сделать связь смесителя с входным сигналом и гетеродином такую, что она будет «коротким замыканием» для сигнала с частотой равной промежуточной.
Вот так сделано у меня.

Изображение

Про это я писал чуть выше.
Также нужно добиваться, что бы оба входа смесителя были закорочены по промежуточной частоте, поэтому в данной схеме разделительный конденсатор в базе должен быть большой емкости, что бы иметь малое сопротивление для промежуточной частоты и "сажать" базу про промежуточной частоте на общий провод.
Такие же требования и к гетеродинному входу смесителя.
Теперь перейдем к стандартной структурной схеме УКВ приемника и рассмотрим требования к остальным каскадам.


Вернуться наверх
 
Не в сети
 Заголовок сообщения: Re: Изобретаем радиовещательный УКВ приемник.
СообщениеДобавлено: Пт дек 09, 2016 10:31:22 
Модератор
Аватар пользователя

Карма: 158
Рейтинг сообщений: 1600
Зарегистрирован: Пт апр 28, 2006 15:26:07
Сообщений: 11940
Откуда: Россия.
Рейтинг сообщения: 0
Медали: 2
Мявтор 3-й степени (1) Лучший человек Форума 2017 (1)
Структурная схема супергетеродинного приемника.

Изображение

Это стандартная схема супергетеродинного приемника. По данной структурной схеме сделано большинство приемников в независимости от того, на какой элементной базе они построены, будь это однокристальный приемник на микросхеме или просто приемник на транзисторах или даже на дампах.

Вот я например беру структурную схему приемника на микросхеме TA8164 и смотрю, что у неё внутри.

Изображение

Никаких различий с нашей структурной схемой нет. Поэтому, если разобраться как настроить приемник на транзисторах, то будет понятно, как настраивать приемники на другой элементной базе. Я в дальнейшем выбрал схему на транзисторах, что бы был понятен принцип настройки подобных приемников. Схему специально выбрал попроще, что бы было понятнее. Схему смесителя я уже выше приводил. Теперь пойдем дальше.

Начнем с усилителя высокой частоты(УВЧ)

На первый взгляд кажется, что нужно взять УВЧ с возможно большим усилением и тогда получим чувствительный приемник, но это не совсем так. Даже совсем не так и излишнее усиление на практике приводит к ухудшению параметров приемника. УВЧ нужен что бы обеспечить необходимый уровень сигнала на входе смесителя. Если на вход смесителя подавать очень сильные сигналы, то на выходе смесителя получим не только разность между частотой гетеродина и сигнала, а и многочисленные комбинации частот, что будут присутствовать на входе смесителя, а на входе смесителя у нас есть не только полезный сигнал, а сигналы близко расположенных станций, а также помехи. И вот все это смешается в смесителе. В результате на его выходе получим кроме нужного нам сигнала, очень много всяких ненужных нам составляющих. Есть и еще одна проблема. Предположим мы сделали УВЧ двухкаскадный с усилением 100. Транзисторы у нас являются нелинейными элементами, поэтому второй каскад УВЧ может работать как смеситель усиленных первым каскадом сигналов. Кстати это может произойти даже в однокаскадном УВЧ, поэтому большую роль играет линейность УВЧ, поэтому часто его строят на полевых транзисторах. Полевые транзисторы имеют более линейную характеристику.
Исходя из всего этого на практике коэффициент усиления УВЧ берут в пределах 5 – 7 раз.
Также в УВЧ обычно производится предварительная селекция сигналов для обеспечения избирательности по зеркальному каналу. Про это выше писал.
Переходим к практической схеме УВЧ. Т.к. наша задача, это порядок настройки УКВ приемника, поэтому выбрал УВЧ самый простейший на биполярном транзисторе. Транзистор выбрал структуры p-n-p. Просто мне было удобнее паять это на макетке.

Изображение

Хотя в принципе можно взять и n-p-n транзистор.

Изображение

Ток через транзистор сделать порядка 1 ма.

Понятно, что на входе УВЧ лучше тоже поставить колебательный контур, но я пошел по «китайскому» пути и ставить его не стал. Дело в том, что тогда пришлось бы контура УВЧ ставить в экраны, но мне не захотелось это делать, т.к. это осложнило бы макетирование на макетке, да и основной задаче статьи это не помешает.
УВЧ должен иметь линейную характеристику для достаточно сильных входных сигналов, поэтому его лучше сделать на полевом транзисторе. Лучше на двухзатворном. Почему это так, лучше почитать «умные книжки». В них написано про комбинационные, перекрестные искажения. Вот в этой книжке доступно написано.
А.Н. Мальтийский, А.Г. Подольсктй «Радиовещательный прием в автомобиле»
Это скан из книжки.

Изображение

Кроме применения полевого транзистора нужно еще сужать полосу пропускания УВЧ, но на практике это довольно сложно, да и задача данной статьи другая, поэтому ставим простейший УВЧ на биполярном транзисторе. Усиление по напряжению УВЧ делаем порядка 5 – 7 иначе а в смесителе столкнемся с тем, что на его выходе будет не только сигнал разностной частоты между сигналом гетеродина и нужным нам сигналом радиостанции, а и продукты преобразования мешающих станций между собой.


Вложения:
УВЧ.GIF [4.6 KiB]
Скачиваний: 19745
Вернуться наверх
 
Эиком - электронные компоненты и радиодетали
Не в сети
 Заголовок сообщения: Re: Изобретаем радиовещательный УКВ приемник.
СообщениеДобавлено: Пт дек 09, 2016 10:59:03 
Модератор
Аватар пользователя

Карма: 158
Рейтинг сообщений: 1600
Зарегистрирован: Пт апр 28, 2006 15:26:07
Сообщений: 11940
Откуда: Россия.
Рейтинг сообщения: 0
Медали: 2
Мявтор 3-й степени (1) Лучший человек Форума 2017 (1)
Теперь смеситель.

В общем смеситель тоже лучше сделать на полевом транзисторе и желательно на двухзатворном. В качестве примера можно посмотреть приемник для дальнего приема в ж. Радио 9-1991 год

Изображение

Мы же для своих экспериментов взяли опять примитивный смеситель на биполярном транзисторе.

Изображение

Гетеродин.

К гетеродину тоже есть особые требования. Кратко, он должен иметь достаточную мощность, а также как можно слабее связан со смесителем. Про все это тоже можно почитать в «умных книжках»

Изображение

Мы же опять для своих экспериментов возьмем гетеродин на биполярном транзисторе. Гетеродины строятся как по схеме емкостной, так и индуктивной трехточке. Я сделал по схеме индуктивной трехточке. Просто в этой схеме легче получить нужное перекрытие по диапазону.

Изображение

Дело в том, что в схеме емкостной трехточки емкостной делитель С1, С2 включен параллельно варикапу, что снижает перекрытие генератора по частоте.

Изображение

В схеме индуктивной трехточке единственной емкостью в контуре можно сделать варикап, что расширит перекрытие по частоте.

Транзистор, как и в УВЧ взял структуры p-n-p просто из за того, что удобнее было паять его на макетке. Ничто не мешает поставить здесь транзистор структуры n-p-n, например КТ368 и др.

В итоге схема преобразователя получилась такая.

Изображение

И хотя данный преобразователь довольно низкого уровня, но теперь можно переходить к основной задаче данной статьи, это настройка. Настройка приемника практически не зависит от схемы, поэтому весь полученный опыт в настройке нашего приемника, можно перенести на супергетеродинный приемник по любой другой схеме, в том числе и приемника на микросхеме, т.к. в ней присутствуют те же узлы, что и в нашем приемнике. Также эта информация поможет в перестройке приемников с советского диапазона на европейский и наоборот.
Начнем с сопряжения контуров.


Вложения:
1.gif [3.55 KiB]
Скачиваний: 21223
Вернуться наверх
 
Не в сети
 Заголовок сообщения: Re: Изобретаем радиовещательный УКВ приемник.
СообщениеДобавлено: Вт дек 13, 2016 16:20:23 
Модератор
Аватар пользователя

Карма: 158
Рейтинг сообщений: 1600
Зарегистрирован: Пт апр 28, 2006 15:26:07
Сообщений: 11940
Откуда: Россия.
Рейтинг сообщения: 2
Медали: 2
Мявтор 3-й степени (1) Лучший человек Форума 2017 (1)
Сопряжение контуров – это обеспечение согласованного изменения резонансных частот колебательных контуров супергетеродинного радиоприёмника, перестраиваемых посредством одной ручки настройки. Проще сказать, нужно что бы собственные частоты входных контуров и контуров в УВЧ были меньше на промежуточную частоту во всем диапазоне.
На практике этого достигнуть довольно тяжело и в реале всегда есть какая то ошибка в сопряжении. Допустимая величина ошибки зависит от полосы пропускания УВЧ. Чем уже эта полоса, тем меньше должна быть ошибка. Здесь у нас получается противоречие. С одной стороны, чем уже полоса пропускания УВЧ, тем качественнее получается приемник. С другой стороны, чем уже полоса пропускания УВЧ, тем труднее сделать сопряжение контуров.
Есть три основных способа сопряжения контуров.
1. Сопряжение в одной точке.
2.Сопряжение в двух точках.
3. Сопряжение в трех точках.

Самый простой, но и самый плохой, это способ сопряжения в одной точке.
Сопряжения в одной точке, На вход приемника с генератора сигналов подаем частоту (108 + 88)/2 = 98 МГц. Крутим ручку настройки. При этом частота гетеродина у нас получится на величину промежуточной частоты больше, т.е. 98 + 10,7 = 108,7 МГц. После этого настраиваем входные контура по максимуму приема. Т.о. в середине диапазона у нас получается идеальное сопряжение контуров, но к сожалению в этом случае на концах диапазона будет ошибка в сопряжении.

Изображение

Величина этой ошибки не должна превышать половины полосы пропускания входной части. Если например у нас пороса пропускания Входной части, в нашем случае УВЧ, порядка 5 МГц, значит ошибка в сопряжении на концах диапазона не должна превышать 2,5 МГц. В простейших приемниках в которых катушки имеют малые размеры, это условие обычно выполняется.

В более качественных приемниках применяют сопряжение в двух точках. В этом случае добиваются точного сопряжения на концах диапазона. При этом в середине диапазона получается ошибка, но эту ошибку можно сделать меньше, чем в случае сопряжения в одной точке. Что бы получить сопряжение в двух точках в нашем случае в контуре УВЧ добавляют подстроечный конденсатор. Этим конденсатором добиваются точного сопряжения в верхней части диапазона, а изменением индуктивности контура УВЧ добиваются точного сопряжения в нижней части диапазона. Желается это методом последовательного приближения. Сначала устанавливают катушкой в нижнем конце диапазона. Потом с помощью подстроечного конденсатора в верхнем конце и это повторяют несколько раз.

Изображение

Как видим, ошибка в сопряжении по диапазону в этом случае получается меньше.
И наконец сопряжение в трех точках. Оно в радиовещательных УКВ приемниках практически не применяют. Настройка довольно трудная. Просто для сведения нарисую то, что добиваются при сопряжении в трех точках.

Изображение

Такой вид сопряжение приходится делать в приемниках СВ и ДВ диапазонов.
Наконец перейдем к настройке нашего преобразователя частоты. Часто его называют УКВ блок. Настраивать удобнее с помощью простейшей приставки ГКЧ к осциллографу, поэтому сначала рассмотрим схему подобной приставки.





Остальное потом.


Вернуться наверх
 
Не в сети
 Заголовок сообщения: Re: Изобретаем радиовещательный УКВ приемник.
СообщениеДобавлено: Вт дек 13, 2016 17:20:20 
Электрический кот

Карма: 15
Рейтинг сообщений: 242
Зарегистрирован: Пн окт 06, 2014 18:37:50
Сообщений: 1038
Откуда: Великие Луки
Рейтинг сообщения: 0
Не проще просто отправить к учебнику "Радиоприемные устройства"( для начала), меньше было бы , мягко говоря, ляпов.


Вернуться наверх
 
Не в сети
 Заголовок сообщения: Изобретаем радиовещательный УКВ приемник.
СообщениеДобавлено: Вт дек 13, 2016 18:08:17 
Модератор
Аватар пользователя

Карма: 158
Рейтинг сообщений: 1600
Зарегистрирован: Пт апр 28, 2006 15:26:07
Сообщений: 11940
Откуда: Россия.
Рейтинг сообщения: 0
Медали: 2
Мявтор 3-й степени (1) Лучший человек Форума 2017 (1)
Про простейшую приставку ГКЧ на форуме много раз говорили.
Вот хотя бы здесь.
viewtopic.php?f=10&t=115533
Я сделал такую.

Изображение

Основа любой подобной приставки, это генератор пилы частотой в сотни герц - единицы килогерц. Эта пила подается на вход "Х" осциллографа и на варикап генератора на нужную нам частоту. Если у осциллографа нет входа "Х", то вожно использовать внешнюю синхронизацию осциллографа.
Генератор ВЧ на нужную нам частоту можно сделать по любой схеме.

Также и приставку можно сделать по любой другой схеме. Схем подобных приставок полно в Интернете.
Вот еще подобная приставка.
http://www.radiocxema.h1n.ru/2018/06/03 ... иллографу/


Вложения:
ГКЧ1.GIF [14.32 KiB]
Скачиваний: 19832
Вернуться наверх
 
Не в сети
 Заголовок сообщения: Re: Изобретаем радиовещательный УКВ приемник.
СообщениеДобавлено: Вт дек 13, 2016 18:08:17 
Модератор
Аватар пользователя

Карма: 158
Рейтинг сообщений: 1600
Зарегистрирован: Пт апр 28, 2006 15:26:07
Сообщений: 11940
Откуда: Россия.
Рейтинг сообщения: 0
Медали: 2
Мявтор 3-й степени (1) Лучший человек Форума 2017 (1)
Мне побыстрее захотелось посмотреть на работу своего УКВ блока с помощью ГКЧ.
Сначала я керамический фильтр на выходе не ставил и посмотрел АЧХ только с одним контуром ПЧ. Как и ожидалось АЧХ с одним контуром ПЧ получилась не совсем хорошая.

Изображение

Выход это ставить несколько контуров, как это сделано в схеме которую я привел в качестве примера. Там сделан ФСС из пяти контуров. Мы же пойдем более простым путем и поставим керамический фильтр, т.к. настройка ФСС довольно трудное занятие, хотя параметры тщательно настроенного ФСС получаются лучше, чем дешевый керамический фильтр.
Это получилось с керамическим фильтром.

Изображение

Если сложит эти картинки, то видим, что изменилось.

Изображение

Кстати у меня в приемнике стоят два керамических фильтра и обобщенная АЧХ приемника выглядит так.

Изображение

Но про это потом. Сейчас будем делать сопряжение контуров в двух точках.


Вложения:
55.PNG [94.19 KiB]
Скачиваний: 23317
3.PNG [162.97 KiB]
Скачиваний: 22583
2.PNG [124.42 KiB]
Скачиваний: 21170
1.PNG [145.62 KiB]
Скачиваний: 20267
Вернуться наверх
 
Не в сети
 Заголовок сообщения: Re: Изобретаем радиовещательный УКВ приемник.
СообщениеДобавлено: Вт дек 13, 2016 19:47:50 
Нашел транзистор. Понюхал.
Аватар пользователя

Карма: 6
Рейтинг сообщений: 21
Зарегистрирован: Сб дек 15, 2012 15:23:08
Сообщений: 173
Откуда: Деревня Куба
Рейтинг сообщения: 0
aen писал(а):
два керамических фильтра и обобщенная АЧХ всего приемника выглядит так.

"горбатая" характеристика на выходе ПКФ говорит о том, что последние не согласованы по входу и выходу. Если в датшите указаны номинальные сопротивления нагрузки фильтров, как правило 330 Ом, то это не говорит что не надо производить настройку. Разброс параметров фильтров велик. А вот такие "горбы" на АЧХ приведут к повышенным нелинейным искажениям НЧ на выходе ЧД приёмника. Это всё пройдено уже. так что поработайте с согласованием фильтров. И ещё. УКВ приёмник планируется моно либо стерео? Из этих соображений необходимо выбирать и соответствующую полосу пропускания по ПЧ.


Вернуться наверх
 
Не в сети
 Заголовок сообщения: Re: Изобретаем радиовещательный УКВ приемник.
СообщениеДобавлено: Вт дек 13, 2016 21:25:04 
Модератор
Аватар пользователя

Карма: 158
Рейтинг сообщений: 1600
Зарегистрирован: Пт апр 28, 2006 15:26:07
Сообщений: 11940
Откуда: Россия.
Рейтинг сообщения: 0
Медали: 2
Мявтор 3-й степени (1) Лучший человек Форума 2017 (1)
Pavlik писал(а):
УКВ приёмник планируется моно либо стерео?
Я уже выше писал, что здесь не рассматриваю конкретную схему приемника, т.к. основная цель не в этом.
Основная цель, это вот кто либо в первый раз решил сделать приемник и человеку нужно показать с какой стороны к этому подходить и с чем придется столкнуться в независимости от его схемы и даже независимо на транзисторах он или на микросхеме.
Пусть пока она будет моно, а там будет видно.
Pavlik писал(а):
такие "горбы" на АЧХ приведут к повышенным нелинейным искажениям НЧ на выходе ЧД приёмника.
Я в курсе, но Вы просто торопитесь. К этому я подойду в свое время и это будет намного понятнее, чем писать об этом сейчас в общей куче.
Я вот сейчас тоже забегаю вперед и выкладываю S-кривую частотного детектора, что получилась.

Изображение

На ней явно видно, что линейность средней части S-кривой имеет желать лучшего, но как говорил, об этом потом и уже в другой теме, когда будем обсуждать, как улучшить параметры приемника.
Т.е. цель в том, что после всех этих экспериментов, тому, кого это заинтересует, то он сам уже захочет на основе полученного опыта, почитать серьезные книжки по данному вопросу.


Вложения:
S-кр.PNG [140.75 KiB]
Скачиваний: 19782
Вернуться наверх
 
Не в сети
 Заголовок сообщения: Re: Изобретаем радиовещательный УКВ приемник.
СообщениеДобавлено: Вт дек 13, 2016 22:41:22 
Нашел транзистор. Понюхал.
Аватар пользователя

Карма: 6
Рейтинг сообщений: 21
Зарегистрирован: Сб дек 15, 2012 15:23:08
Сообщений: 173
Откуда: Деревня Куба
Рейтинг сообщения: 0
Вложение:
156tazrktl.GIF [14.76 KiB]
Скачиваний: 1077

Вот и несогласование фильтра. Между входом фильтра и выходом катушки связи должен быть согласующий резистор. По поводу дискриминатора, лечиться уменьшением добротности (расширением полосы пропускания) контура детектора. Конечно, без фанатизма, так как с расширением полосы и коэффициент преобразования ЧМ детектора будет снижаться.


Вернуться наверх
 
Не в сети
 Заголовок сообщения: Re: Изобретаем радиовещательный УКВ приемник.
СообщениеДобавлено: Чт дек 15, 2016 19:45:38 
Друг Кота
Аватар пользователя

Карма: 57
Рейтинг сообщений: 371
Зарегистрирован: Ср май 04, 2016 23:18:38
Сообщений: 5955
Рейтинг сообщения: 0
Я из книжек вот что понял про смесители, поправьте, если что-то не так.

1. Любой смеситель смешивает каждый сигнал с каждым.
С этим борются силовым путём: сигнал гетеродина должен быть на десятки децибел выше всех сигналов станций. (Собственно, никто не будет делать гетеродин, выдающий 100 мкВ :))) )
Уровень продуктов перемножения пропорционален произведению уровней сигнала. Тогда, грубо говоря, произведение сигнала на гетеродин будет на десятки децибел выше, чем произведение сигнала на другой сигнал.
Иначе говоря, при ослаблении сигналов на N децибел результат их перемножения ослабляется на 2N децибел (ведь оба сигнала стали слабее), а результат перемножения сигнала на гетеродин ослабляется в N раз, поскольку гетеродин не ослаб.

2. Детектирование - частный случай предыдущего. Смешивание несущей с боковыми полосами. Детектирование тоже пропорционально квадрату сигнала, поскольку сигнал как бы сам себя модулирует.
С этим борются, (помимо первого метода) применяя балансные схемы - чётное число нелинейных элементов, причём два продетектированных сигнала должны вычитаться.

3. Забитие. Мощный сигнал будет действовать, как гетеродин (см. пункт 1). К тому же, при детектировании мощного сигнала смещается рабочая точка диода или транзистора.
Методы борьбы: первые два метода, а также применение входного фильтра, если мешающий сигнал вне диапазона. Например, в обычной квартире УВЧ без входного контура будет детектировать наводки от сети, всяческие помехи, которыми сейчас загажены СВ, ДВ, КВ диапазоны. Как правило, на низких частотах уровень сигналов и помех выше.


Про УВЧ.

УВЧ должен согласовать уровни сигналов в антенне с диапазоном уровней, приемлемых для конкретного смесителя. На КВ, при большой антенне, часто не усиливают, а наоборот, ослабляют сигнал с антенны перед подачей на смеситель.


Собственно, что мне непонятно:
А как перевести эти уровни, коэффициенты шума, и прочее в практически полезные цифры? Например, написано: коэффициент шума транзистора 3 дБ. И что дальше?
Как узнать, какой нужен УВЧ?

----
Автору: входной фильтр делается из конденсатора 68 пФ и катушки из четырёх витков "любого" тонкого провода, чтоб только форму держал, диаметр 3 мм (штекер от наушников), шаг 3 мм. Подключается без отводов через разделительный конденсатор ко входу УВЧ и к общему проводу. Это "убивает" добротность, и фильтр получается широкополосный.
----

А про несогласованный фильтр - правда. При отсутствии согласования избирательность заметно хуже, по бокам от станций слышна каша - проверено.

_________________
Ваше открытие опровергает науку? Нет, это наука опровергает ваш бред.
Истина никогда не бывает посередине. Ведь середина на стороне того, кто больше лжёт.
Не стыдно писать в МЯЯЯУ! - стыдно вести себя не как порядочный Радио Кот. :)


Вернуться наверх
 
Не в сети
 Заголовок сообщения: Re: Изобретаем радиовещательный УКВ приемник.
СообщениеДобавлено: Чт дек 15, 2016 21:39:50 
Электрический кот

Карма: 15
Рейтинг сообщений: 242
Зарегистрирован: Пн окт 06, 2014 18:37:50
Сообщений: 1038
Откуда: Великие Луки
Рейтинг сообщения: 0
Наплюйте на Кш, в таких дубовых конструкциях. не принципиально. Сигнал от антенны НЕ ОСЛАБЛЯЮТ. В редком случае, при очень большом уровне полезного сигнала. Вообще то если стоит задача иметь большой динамический диапазон, вообще не ставят УВЧ, а на входе актавные , не перестраиваемые фильтры. Современная элементарная база позволяет создавать смесители с малым Кш и большим ДД. Хотите , пробуйте кольцевые или двойные кольцевые или на диодах или на КП901...907. Ну а варикапы в приемниках с большим ДД вообще применять нельзя, как и ферриты во входных цепях.


Вернуться наверх
 
Не в сети
 Заголовок сообщения: Re: Изобретаем радиовещательный УКВ приемник.
СообщениеДобавлено: Чт дек 15, 2016 21:52:46 
Друг Кота
Аватар пользователя

Карма: 57
Рейтинг сообщений: 371
Зарегистрирован: Ср май 04, 2016 23:18:38
Сообщений: 5955
Рейтинг сообщения: 0
noise1 писал(а):
Сигнал от антенны НЕ ОСЛАБЛЯЮТ.
А про аттенюатор всё врут?

_________________
Ваше открытие опровергает науку? Нет, это наука опровергает ваш бред.
Истина никогда не бывает посередине. Ведь середина на стороне того, кто больше лжёт.
Не стыдно писать в МЯЯЯУ! - стыдно вести себя не как порядочный Радио Кот. :)


Вернуться наверх
 
Не в сети
 Заголовок сообщения: Re: Изобретаем радиовещательный УКВ приемник.
СообщениеДобавлено: Чт дек 15, 2016 22:48:47 
Электрический кот

Карма: 15
Рейтинг сообщений: 242
Зарегистрирован: Пн окт 06, 2014 18:37:50
Сообщений: 1038
Откуда: Великие Луки
Рейтинг сообщения: 0
А читать умеете? В магистральных РПУ при БОЛЬШОМ УРОВНЕ ПОЛЕЗНОГО сигнала. АТТ, это дополнительный генератор шума на входе. Ну хоть основы радиоприемных устройств знать надо.


Вернуться наверх
 
Не в сети
 Заголовок сообщения: Re: Изобретаем радиовещательный УКВ приемник.
СообщениеДобавлено: Пт дек 16, 2016 09:59:24 
Нашел транзистор. Понюхал.
Аватар пользователя

Карма: 6
Рейтинг сообщений: 21
Зарегистрирован: Сб дек 15, 2012 15:23:08
Сообщений: 173
Откуда: Деревня Куба
Рейтинг сообщения: 1
noise1 писал(а):
Наплюйте на Кш, в таких дубовых конструкциях. не принципиально. Сигнал от антенны НЕ ОСЛАБЛЯЮТ. В редком случае, при очень большом уровне полезного сигнала. Вообще то если стоит задача иметь большой динамический диапазон, вообще не ставят УВЧ, а на входе актавные , не перестраиваемые фильтры. Современная элементарная база позволяет создавать смесители с малым Кш и большим ДД. Хотите , пробуйте кольцевые или двойные кольцевые или на диодах или на КП901...907. Ну а варикапы в приемниках с большим ДД вообще применять нельзя, как и ферриты во входных цепях.

Кстати, по поводу кольцевого смесителя на диодах. Тоже думаю попробовать , только на СВЧ диодах Шоттки. Каскад УВЧ на двухзатворном полевичке из серии BF998, по второму затвору реализовать местную АРУ. Но самый идеальный смеситель с низким Кш и огромным ДД можно реализовать только на ключевых схемах. Но на УКВ это проблематично по причине ограниченной элементной базе работающей на данных частотах.

Добавлено after 7 minutes 6 seconds:
Вложение:
111.GIF [87.65 KiB]
Скачиваний: 2011
Вот, к примеру, схема блока УКВ с кольцевым балансным смесителем на полевиках, 40-ка летней давности.

Добавлено after 6 minutes 25 seconds:
Вложение:
222.GIF [47.65 KiB]
Скачиваний: 1320
А вот самое "вкусное" - это ЧМ демодулятор с ФАПЧ.

Добавлено after 4 minutes 9 seconds:
Вложение:
333.GIF [26.9 KiB]
Скачиваний: 1528
И аудио характеристики с данным детектором. Думаю повторить эту схему. с элементной базой проблем нет. Аналоги элементов тех лет найти без проблем. Вопрос только остаётся в изготовлении катушек индуктивности. Особенно коэффициенты трансформации и способы намотки катушек трансформаторов.


Вернуться наверх
 
Не в сети
 Заголовок сообщения: Re: Изобретаем радиовещательный УКВ приемник.
СообщениеДобавлено: Сб дек 17, 2016 18:10:08 
Модератор
Аватар пользователя

Карма: 158
Рейтинг сообщений: 1600
Зарегистрирован: Пт апр 28, 2006 15:26:07
Сообщений: 11940
Откуда: Россия.
Рейтинг сообщения: 1
Медали: 2
Мявтор 3-й степени (1) Лучший человек Форума 2017 (1)
Все, что вы тут написали конечно правильно, только вот задача данной темы не создание ПРИЕМНИКА ВЫСОКОГО КЛАССА, а создание приемника начального уровня для тех, кто решил построить супергетеродинный радиовещательный УКВ приемник в первый раз.
А главное в теме, это понятие принципа, настройка подобного приемника и то, с чем можно столкнуться при его постройке.

Ладно. Поехали дальше.
Понятно, что теперь к нашему УКВ блоку, что спаяли выше, нужно приделать УПЧ.

Изображение

Усиление по напряжению нашего блока УКВ получилось где то порядка 20. Это значит, что общее усиление УПЧ в нашем случае должно быть порядка 5000.
Для начала сделаем один каскад и посмотрим, что получится. Схему я вот такую взял.

Изображение

У неё усиление по напряжению порядка 50, а входное сопротивление сотни ом, что хорошо согласуется с нашим керамическим фильтром.
Транзисторы лучше взять более высокочастотные, например КТ368 или 9018 из импорта, но у меня они дефицит, поэтому поставил КТ315Б
В общем подключил я этот усилитель к керамическому фильтру. На выход подключил осциллограф, включил ГКЧ. Я ГКЧ даже не подключал. Просто сделал у него антенну 20 см, а у приемника 5 см. Поставил их рядом и увидел это.

Изображение

Как видим, вершина АЧХ получилась более плоская, что хорошо. Для этого пришлось подкрутить контур в нагрузке смесителя. От дешевого китайского фильтра большего и не добиться.

Теперь сопряжение контуров, но потом. Сначала схемы нарисую.
Что то у меня рисовать получается дольше, чем паять и настраивать. :cry:

Добавлено after 2 hours 3 minutes 53 seconds:
Что интересно, сейчас подключил на вход антенну длиной где то полметра и покрутив настройку, увидел сигналы местных радиостанций амплитудой порядка 0,05 - 0,1 вольта.
Это значит, что если усилить еще хотя бы раз в десять, спаять частотный детектор и УНЧ, то можно будет попытаться уже что то принять.
Надо будет попробовать.


Вложения:
БЛОК_УКВ.GIF [12.63 KiB]
Скачиваний: 19334
УПЧ.PNG [151.01 KiB]
Скачиваний: 21146
УПЧ.GIF [4.1 KiB]
Скачиваний: 18684
Вернуться наверх
 
Не в сети
 Заголовок сообщения: Re: Изобретаем радиовещательный УКВ приемник.
СообщениеДобавлено: Сб дек 17, 2016 18:10:08 
Модератор
Аватар пользователя

Карма: 158
Рейтинг сообщений: 1600
Зарегистрирован: Пт апр 28, 2006 15:26:07
Сообщений: 11940
Откуда: Россия.
Рейтинг сообщения: 1
Медали: 2
Мявтор 3-й степени (1) Лучший человек Форума 2017 (1)
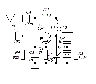
Схема пока у нас такая.

Изображение

Все катушки намотаны на цилиндрических сердечниках диаметром 6 мм. В них вворачиваются сердечники из карбонильного железа.
L1 четыре витка с шагом. Провод 0,4 мм
L2 – 2 витка тонкого провода. Намотана поверх L1
L3 – 5 витков с шагом провода диаметром 0,4 мм. Отвод от 2-го витка.
L3 – 24 витка проводом 0,15 мм. Отвод от середины. Катушка помещена в экран.
L6 – 5 витков тонкого провода. Намотана поверх L5

Настройка по постоянному току особенностей не имеет. Ток VT1 устанавливается резистором R2 или R9 в пределах 1,5 – 2 ма.
Ток смесителя, т.е. VТ2 при отключенном гетеродине порядка 0,5 – 0,8 ма
Ток гетеродина я не смотрел. Думаю там порядка 2 – 3 ма.
Настройка УПЧ по постоянному току состоит в том, что бы с помощью резистора R8 добиться на коллекторе VT4 напряжение порядка Еп – 1вольт. В нашем случае 8 вольт.
Дальше идет настройка гетеродина на нужную частоту. Сначала на вход варикапа покрутив резистор R17, подаем максимальное напряжение. Крутим катушку L3 в гетеродине и устанавливаем частоту генерации 119 МГ. После этого крутим резистор R17 на минимум и подбираем резистор R13 такой, что бы частота генерации стала 98 МГц.
Если нужного перекрытия получить не удается, то придется или ставить варикап с большим перекрытием, или увеличивать напряжение на варикапе применив в схеме повышающий преобразователь напряжения.
Самый простой выглядит так.
https://radiokot.ru/start/analog/practice/19/

Изображение

Количество ступеней можно увеличить и получить напряжение еще выше. При этом в стабилизаторе нужно увеличить количество транзисторов.
Подробнее здесь.
http://radiostorage.net/1291-preobrazov ... kapov.html

Теперь перейдем к сопряжению контуров в двух точках. Принцип сопряжения в двух точках выше уже писал. Для этого используем нашу приставку ГКЧ, хотя можно просто генератор на частоты 88 - 108 МГц и диодный пробник к мультиметру, но так хуже, т.к. в виду наличия мощных местных станций мы вместо своего генератора можем принять какую либо станцию и перепутать все это с сигналом своего генератора.
В общем на вход приемника подключаем антенну длиной порядка 10 см. На выход ГКЧ, тоже антенну длиной порядка 20 см и все это ставим рядом.
Сначала частоту ГКЧ устанавливаем в районе 90 МГц. Сердечником катушку УВЧ настраиваемся на максимум.
После этого частоту ГКЧ устанавливаем порядка 106 МГц и подстроечным конденсатором С9 опять добиваемся максимума картинки на экране осциллографа.
Все это нужно повторить хотя бы два раза, т.е. снова установить частоту 90 МГц и подкрутить катушку, а потом встать на 106 МГц и подкрутить С9.
Все. Сопряжение сделали.

aen писал(а):
Что интересно, сейчас подключил на вход антенну длиной где то полметра и покрутив настройку, увидел сигналы местных радиостанций амплитудой порядка 0,05 - 0,1 вольта.
Это значит, что если усилить еще хотя бы раз в десять, спаять частотный детектор и УНЧ, то можно будет попытаться уже что то принять.
Поэтому перейдем к схемам частотных детекторов.


Вложения:
пр_УПЧ.GIF [17.16 KiB]
Скачиваний: 26995
Вернуться наверх
 
Не в сети
 Заголовок сообщения: Re: Изобретаем радиовещательный УКВ приемник.
СообщениеДобавлено: Сб дек 17, 2016 18:26:43 
Нашел транзистор. Понюхал.
Аватар пользователя

Карма: 6
Рейтинг сообщений: 21
Зарегистрирован: Сб дек 15, 2012 15:23:08
Сообщений: 173
Откуда: Деревня Куба
Рейтинг сообщения: 0
aen писал(а):

Изображение

Как видим, вершина АЧХ получилась более плоская, что хорошо. Для этого пришлось подкрутить контур в нагрузке смесителя. От дешевого китайского фильтра большего и не добиться.

Правильная работа пъезофильтра будет только в том случае, если его правильно согласовать. Вам уже было показано как необходимо сделать, По входу фильтр крайне рассогласован, поэтому у Вас и не получается правильная АЧХ.

Добавлено after 4 minutes 41 second:
Вложение:
dsc_0096.jpg [93.34 KiB]
Скачиваний: 1767

Вот такая АЧХ должна быть у ПРАВИЛЬНО согласованного ПКФ


Вернуться наверх
 
Показать сообщения за:  Сортировать по:  Вернуться наверх
Начать новую тему Ответить на тему  [ Сообщений: 61 ]  1, , ,  

Часовой пояс: UTC + 3 часа


Кто сейчас на форуме

Сейчас этот форум просматривают: нет зарегистрированных пользователей и гости: 13


Вы не можете начинать темы
Вы не можете отвечать на сообщения
Вы не можете редактировать свои сообщения
Вы не можете удалять свои сообщения
Вы не можете добавлять вложения

Найти:
Перейти:  


Powered by phpBB © 2000, 2002, 2005, 2007 phpBB Group
Русская поддержка phpBB
Extended by Karma MOD © 2007—2012 m157y
Extended by Topic Tags MOD © 2012 m157y