Например TDA7294

Форум РадиоКот • Просмотр темы - Цифровая паяльная станция (от михи-псков)
Форум РадиоКот
Здесь можно немножко помяукать :)

Текущее время: Вс ноя 30, 2025 10:03:12

Часовой пояс: UTC + 3 часа


ПРЯМО СЕЙЧАС:



Начать новую тему Ответить на тему  [ Сообщений: 10601 ]     ... , , , 472, , , ...  
Автор Сообщение
Не в сети
 Заголовок сообщения: Re: Цифровая паяльная станция (от михи-псков)
СообщениеДобавлено: Вс фев 12, 2017 11:39:55 
Вымогатель припоя

Карма: 8
Рейтинг сообщений: 57
Зарегистрирован: Ср май 26, 2010 16:24:33
Сообщений: 512
Рейтинг сообщения: 0
Может я неправильно выразился, но более 2,5В на PC0 быть не может. Про R28 уже 1000 раз писали - от 4,7к до 10к. Но сначала надо разобраться почему 4,4В. Опять про обвязку, сколько у тебя R24 + R25 и какое R23?


Вернуться наверх
 
Не в сети
 Заголовок сообщения: Re: Цифровая паяльная станция (от михи-псков)
СообщениеДобавлено: Вс фев 12, 2017 12:23:41 
Друг Кота
Аватар пользователя

Карма: 18
Рейтинг сообщений: 1121
Зарегистрирован: Пт ноя 27, 2009 18:12:27
Сообщений: 4625
Откуда: Черкассы, UA
Рейтинг сообщения: 0
bonia66 писал(а):
на 23ноге4,4v.

Какие напряжения на входах операционника (5 и 6 выводы)?

_________________
Изображение

В мире нет вредных веществ, в мире есть вредные количества © Д.И.Менделеев
Когда на форуме переходят на "Вы", в реальной жизни уже давно бьют морду © автор неизвестен.


Вернуться наверх
 
Не в сети
 Заголовок сообщения: Re: Цифровая паяльная станция (от михи-псков)
СообщениеДобавлено: Вс фев 12, 2017 22:50:07 
Открыл глаза

Зарегистрирован: Вс ноя 09, 2014 23:15:42
Сообщений: 56
Рейтинг сообщения: 0
r24-100kom.r25-47kom.r23-1kom.на5 ноге-27mv.на6 ноге-от35до105mv.ето при регулеровке r24


Вернуться наверх
 
Не в сети
 Заголовок сообщения: Re: Цифровая паяльная станция (от михи-псков)
СообщениеДобавлено: Пн фев 13, 2017 08:40:23 
Друг Кота
Аватар пользователя

Карма: 18
Рейтинг сообщений: 1121
Зарегистрирован: Пт ноя 27, 2009 18:12:27
Сообщений: 4625
Откуда: Черкассы, UA
Рейтинг сообщения: 0
bonia66 писал(а):
на6 ноге-от35до105mv.ето при регулеровке r24

А на выходе (7 нога) при регулировке?
Похоже на то, что дохлый операционник. С питанием (4-8 нога) у него все нормально?

PS
При нагревании термопары на 5 ноге напряжение изменяется?

_________________
Изображение

В мире нет вредных веществ, в мире есть вредные количества © Д.И.Менделеев
Когда на форуме переходят на "Вы", в реальной жизни уже давно бьют морду © автор неизвестен.


Вернуться наверх
 
Эиком - электронные компоненты и радиодетали
Не в сети
 Заголовок сообщения: Re: Цифровая паяльная станция (от михи-псков)
СообщениеДобавлено: Пн фев 13, 2017 21:07:38 
Открыл глаза

Зарегистрирован: Вс ноя 09, 2014 23:15:42
Сообщений: 56
Рейтинг сообщения: 0
спасибо всем за помощ.поменял lm358 всё заработало.а подскажите каким подстроичником выставить комнатную температуру,а каким 300градусов.?


Вернуться наверх
 
Не в сети
 Заголовок сообщения: Re: Цифровая паяльная станция (от михи-псков)
СообщениеДобавлено: Пн фев 13, 2017 21:39:26 
Друг Кота
Аватар пользователя

Карма: 18
Рейтинг сообщений: 1121
Зарегистрирован: Пт ноя 27, 2009 18:12:27
Сообщений: 4625
Откуда: Черкассы, UA
Рейтинг сообщения: 0
R27 - комнатная
R24 - 300 градусов

_________________
Изображение

В мире нет вредных веществ, в мире есть вредные количества © Д.И.Менделеев
Когда на форуме переходят на "Вы", в реальной жизни уже давно бьют морду © автор неизвестен.


Вернуться наверх
 
Не в сети
 Заголовок сообщения: Re: Цифровая паяльная станция (от михи-псков)
СообщениеДобавлено: Пн фев 13, 2017 23:48:06 
Открыл глаза

Зарегистрирован: Вс ноя 09, 2014 23:15:42
Сообщений: 56
Рейтинг сообщения: 0
теперь другая проблема,немогу выставить комнатную температуру.ниже73 невыставляется.


Вернуться наверх
 
Не в сети
 Заголовок сообщения: Re: Цифровая паяльная станция (от михи-псков)
СообщениеДобавлено: Вт фев 14, 2017 07:45:25 
Друг Кота
Аватар пользователя

Карма: 18
Рейтинг сообщений: 1121
Зарегистрирован: Пт ноя 27, 2009 18:12:27
Сообщений: 4625
Откуда: Черкассы, UA
Рейтинг сообщения: 0
bonia66 писал(а):
немогу выставить комнатную температуру.ниже73 невыставляется.

Забей. Главное, чтобы температура соответствовала в рабочем диапазоне: от 200 до 400 градусов
Это же паяльник, а не термометр. Но если очень хочется - то нет ничего невозможного. Надо просто LM358 заменить на какой-то rail-to-rail операционник, и будет тебе комнатная температура. Цены на такие ОУ можешь узнать в ближайшем магазине, думаю, они не очень порадуют. Или же добавить отрицательный источник питания. Но оно того не стоит. ИМХО

_________________
Изображение

В мире нет вредных веществ, в мире есть вредные количества © Д.И.Менделеев
Когда на форуме переходят на "Вы", в реальной жизни уже давно бьют морду © автор неизвестен.


Вернуться наверх
 
Не в сети
 Заголовок сообщения: Re: Цифровая паяльная станция (от михи-псков)
СообщениеДобавлено: Вт фев 14, 2017 10:42:03 
Первый раз сказал Мяу!
Аватар пользователя

Зарегистрирован: Вс дек 26, 2010 23:39:18
Сообщений: 25
Откуда: Бобруйск
Рейтинг сообщения: 0
bonia66 писал(а):
теперь другая проблема, не могу выставить комнатную температуру.ниже73 не выставляется.

На печатной плате поменяй R30 чтобы было как на схеме, у меня что-то изменилось. Только уже не скажу что, бо не помню. :)) Попробуй поиграть с R29 and R25.
Как забить? У него же фен не будет отключаться, т.к. температура выше 50 постоянно.

_________________
Искал в розетке скоростной интернет..... теперь точно знаю - там его нет!!!!!


Вернуться наверх
 
Не в сети
 Заголовок сообщения: Re: Цифровая паяльная станция (от михи-псков)
СообщениеДобавлено: Вт фев 14, 2017 18:39:43 
Друг Кота
Аватар пользователя

Карма: 18
Рейтинг сообщений: 1121
Зарегистрирован: Пт ноя 27, 2009 18:12:27
Сообщений: 4625
Откуда: Черкассы, UA
Рейтинг сообщения: 0
Strelok2002 писал(а):
Как забить? У него же фен не будет отключаться, т.к. температура выше 50 постоянно.

Сорри, я что-то упустил, что у него фен, а не паяльник...

PS
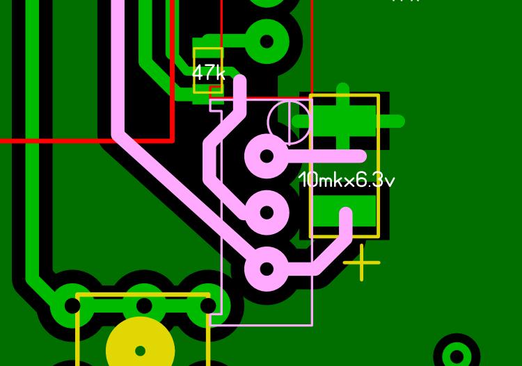
Действительно, R27 (подстроечник) на печатке подключен неправильно. Надо как здесь:

Изображение

Вложение:
lay.jpg [39.78 KiB]
Скачиваний: 3517

_________________
Изображение

В мире нет вредных веществ, в мире есть вредные количества © Д.И.Менделеев
Когда на форуме переходят на "Вы", в реальной жизни уже давно бьют морду © автор неизвестен.


Последний раз редактировалось mr_kot Вт фев 14, 2017 19:02:57, всего редактировалось 1 раз.

Вернуться наверх
 
Не в сети
 Заголовок сообщения: Re: Цифровая паяльная станция (от михи-псков)
СообщениеДобавлено: Вт фев 14, 2017 19:02:16 
Вымогатель припоя

Карма: 8
Рейтинг сообщений: 57
Зарегистрирован: Ср май 26, 2010 16:24:33
Сообщений: 512
Рейтинг сообщения: 0
bonia66 писал(а):
ниже73 невыставляется.
А может вместо "огорода" из R27, R29, C8, C9 поставить один резистор около 1,5кОм, как в стандартной схеме?


Вложения:
схема4.GIF [73.27 KiB]
Скачиваний: 600
Вернуться наверх
 
Не в сети
 Заголовок сообщения: Re: Цифровая паяльная станция (от михи-псков)
СообщениеДобавлено: Вт фев 14, 2017 19:03:07 
Родился

Зарегистрирован: Ср апр 08, 2015 16:54:24
Сообщений: 8
Рейтинг сообщения: 0
Простите ребята нет ли у кого разведенной платы только под фен на меге8 желательно дип!


Вернуться наверх
 
Не в сети
 Заголовок сообщения: Re: Цифровая паяльная станция (от михи-псков)
СообщениеДобавлено: Вт фев 14, 2017 21:35:09 
Первый раз сказал Мяу!

Зарегистрирован: Пт ноя 13, 2015 17:09:03
Сообщений: 20
Рейтинг сообщения: 0
Собрал канал фена по схеме №4 но возникла проблема при снижении темпиратуры менее 50 градусов на индикаторе появляются прочерки и вентилятор фена не откючается Просьба пнуть в правельном направлении.


Вернуться наверх
 
Не в сети
 Заголовок сообщения: Re: Цифровая паяльная станция (от михи-псков)
СообщениеДобавлено: Ср фев 15, 2017 05:59:29 
Встал на лапы
Аватар пользователя

Карма: 3
Рейтинг сообщений: 3
Зарегистрирован: Вс мар 18, 2012 23:42:28
Сообщений: 90
Откуда: Novosib
Рейтинг сообщения: 0
Собрал канал фена по схеме №4 но возникла проблема при снижении темпиратуры менее 50 градусов на индикаторе появляются прочерки и вентилятор фена не откючается Просьба пнуть в правельном направлении.

Фен на магните в это время лежит? Транзюк vt1 bc945 проверить. Ну и глянуть что на 26 пине Меги должно быть при работе "0" при прочерках на индикаторе "1".


Вернуться наверх
 
Не в сети
 Заголовок сообщения: Re: Цифровая паяльная станция (от михи-псков)
СообщениеДобавлено: Ср фев 15, 2017 08:26:07 
Первый раз сказал Мяу!
Аватар пользователя

Зарегистрирован: Вс дек 26, 2010 23:39:18
Сообщений: 25
Откуда: Бобруйск
Рейтинг сообщения: 0
32serg32 писал(а):
bonia66 писал(а):
ниже73 невыставляется.
А может вместо "огорода" из R27, R29, C8, C9 поставить один резистор около 1,5кОм, как в стандартной схеме?

Может и стоит. Никто не спорит. Решать то ему самому. И всё же я имел ввиду именно R30. Пишу с телефона, нет возможности графику показать.

_________________
Искал в розетке скоростной интернет..... теперь точно знаю - там его нет!!!!!


Вернуться наверх
 
Не в сети
 Заголовок сообщения: Re: Цифровая паяльная станция (от михи-псков)
СообщениеДобавлено: Ср фев 15, 2017 08:32:28 
Первый раз сказал Мяу!

Зарегистрирован: Пт ноя 13, 2015 17:09:03
Сообщений: 20
Рейтинг сообщения: 0
ALXLIST писал(а):
Фен на магните в это время лежит? Транзюк vt1 bc945 проверить. Ну и глянуть что на 26 пине Меги должно быть при работе "0" при прочерках на индикаторе "1".
Фен на магните. Вместо 945 я поставил кт3102 он оказался дохлый хотя перед установкой проверял. На 28 пине все ок. А прочерки это нармально?


Вернуться наверх
 
Не в сети
 Заголовок сообщения: Re: Цифровая паяльная станция (от михи-псков)
СообщениеДобавлено: Ср фев 15, 2017 08:39:29 
Первый раз сказал Мяу!
Аватар пользователя

Зарегистрирован: Вс дек 26, 2010 23:39:18
Сообщений: 25
Откуда: Бобруйск
Рейтинг сообщения: 0
Абсолютно, так и должно быть.

_________________
Искал в розетке скоростной интернет..... теперь точно знаю - там его нет!!!!!


Вернуться наверх
 
Не в сети
 Заголовок сообщения: Re: Цифровая паяльная станция (от михи-псков)
СообщениеДобавлено: Ср фев 15, 2017 10:49:54 
Встал на лапы
Аватар пользователя

Карма: 3
Рейтинг сообщений: 3
Зарегистрирован: Вс мар 18, 2012 23:42:28
Сообщений: 90
Откуда: Novosib
Рейтинг сообщения: 0
А прочерки это нармально?
Да прочерки- нормально, фен остывает до 50 град. загораются прочерки, турбинка не должна выключаться до прочерков, чтобы продувать нагреватель пока не остынет до 50


Вернуться наверх
 
Не в сети
 Заголовок сообщения: Re: Цифровая паяльная станция (от михи-псков)
СообщениеДобавлено: Ср фев 15, 2017 11:40:59 
Открыл глаза

Зарегистрирован: Чт авг 14, 2014 15:05:31
Сообщений: 47
Рейтинг сообщения: 0
Мужики, подскажите существует ли схема только фена? можно dip можно smd


Вернуться наверх
 
Не в сети
 Заголовок сообщения: Re: Цифровая паяльная станция (от михи-псков)
СообщениеДобавлено: Ср фев 15, 2017 16:28:01 
Встал на лапы
Аватар пользователя

Карма: 3
Рейтинг сообщений: 3
Зарегистрирован: Вс мар 18, 2012 23:42:28
Сообщений: 90
Откуда: Novosib
Рейтинг сообщения: 0
viewtopic.php?f=25&t=44436 фены отдельно, паяла отдельно, паяла и фены вместе...


Вернуться наверх
 
Показать сообщения за:  Сортировать по:  Вернуться наверх
Начать новую тему Ответить на тему  [ Сообщений: 10601 ]     ... , , , 472, , , ...  

Часовой пояс: UTC + 3 часа


Кто сейчас на форуме

Сейчас этот форум просматривают: k174 и гости: 24


Вы не можете начинать темы
Вы не можете отвечать на сообщения
Вы не можете редактировать свои сообщения
Вы не можете удалять свои сообщения
Вы не можете добавлять вложения

Найти:
Перейти:  


Powered by phpBB © 2000, 2002, 2005, 2007 phpBB Group
Русская поддержка phpBB
Extended by Karma MOD © 2007—2012 m157y
Extended by Topic Tags MOD © 2012 m157y