Например TDA7294

Форум РадиоКот • Просмотр темы - Спроектируем левитатор?
Форум РадиоКот
Здесь можно немножко помяукать :)

Текущее время: Ср янв 07, 2026 20:47:48

Часовой пояс: UTC + 3 часа


ПРЯМО СЕЙЧАС:



Начать новую тему Ответить на тему  [ Сообщений: 1088 ]     ... , , , 47, , , ...  
Автор Сообщение
Не в сети
 Заголовок сообщения: Re: Спроектируем левитатор?
СообщениеДобавлено: Сб май 20, 2017 11:48:05 
Встал на лапы
Аватар пользователя

Карма: 4
Рейтинг сообщений: 6
Зарегистрирован: Пн фев 22, 2010 21:00:12
Сообщений: 103
Рейтинг сообщения: 0
Неужели все уже налевитировались, а я как тот барабанщик из анекдота (группа закончила играть, а барабанщик ещё с полминуты "бум-бум-бум", и говорит " фух, еле успел").
Встречал видео, где при поднесении магнита к холлу светодиод:
1) отключается мгновенно,
2) включается мгновенно,
3) плавно тухнет,
4) плавно загорается.

SS49E относится к третьему типу. К какому типу отнести ss495 ?

SS49 при включении на выходе 2,5 вольта и (в зависимости от полярности магнитного поля) при приближении магнита увеличивает или уменьшает напряжение на выходе (от 1 вольта до 6 вольт, зависит от напряжения запитки). SS49 аналоговый датчик как и SS495, только отличается параметрами - читай PDF.


Вернуться наверх
 
Не в сети
 Заголовок сообщения: Re: Спроектируем левитатор?
СообщениеДобавлено: Сб май 20, 2017 19:13:41 
Встал на лапы
Аватар пользователя

Зарегистрирован: Чт янв 31, 2013 18:13:50
Сообщений: 89
Откуда: Таганрог
Рейтинг сообщения: 0
Даташит смотрел сразу как посоветовал в первый раз.
Получается, что 49-й подходит, но не совсем. Ладно, уже заказал из Китая 495-е, irf7913 и AD8542ARZ (по 10 штук), по проверенным схемам и печаткам при внимательности надеюсь тоже полевитировать. Как будут результаты - отпишусь


Вернуться наверх
 
Не в сети
 Заголовок сообщения: Re: Спроектируем левитатор?
СообщениеДобавлено: Пт июн 02, 2017 17:46:03 
Первый раз сказал Мяу!

Зарегистрирован: Ср янв 27, 2016 02:46:17
Сообщений: 36
Рейтинг сообщения: 0
I ordered my hall sensor thru this site > http://www.rs-components.com/index.html I hope that helps, they deliver in every part of the world


Вернуться наверх
 
Не в сети
 Заголовок сообщения: Re: Спроектируем левитатор?
СообщениеДобавлено: Пн июн 26, 2017 23:00:07 
Родился

Зарегистрирован: Пн июн 26, 2017 22:27:36
Сообщений: 2
Рейтинг сообщения: 0
Доброго времени суток! хочу обратиться к опытным левитронщикам.
Недавно ребенок показал по ютубу ролик, где был показан один из левитаторов и загорелся им.
Пошуршав по алиэкспрессу, я нашел готовые продукты в диапазоне 1200-5000 руб.
В целях "правильного воспитания", подумал, что если собрать своими руками, мне интересно и сыну тоже.
В схемах я особо не разбираюсь, но все же мозг и руки есть :)

Просмотрел я эту тему и наткнулся на этот пост. Схема: Levitron.rar

Печатную плату закажу, интересуют сами компоненты и их номиналы, которые потребуются для впаивания в плату.
Надеюсь на ваше понимание и конструктивный ответ, заранее благодарен.

Изображение

Плата и прошивка в архиве, схема и плата как у крокодила, кроме подсветки, второй слой поди все догадаются включить :)) .
Плдсветка на pic12f629, схемы нет, да и не нужна, одна кнопка и три транзистора.
Кнопкой перебираются 8 режимов, 7 цветов фиксированных и восьмой плавный перелив по кругу. В нулевую ячейку ЕЕПРОМ нужно зашить нужную скорость перелива, я ставил 15, чем больше тем быстрее.


Вернуться наверх
 
Эиком - электронные компоненты и радиодетали
Не в сети
 Заголовок сообщения: Re: Спроектируем левитатор?
СообщениеДобавлено: Ср июн 28, 2017 21:26:44 
Родился

Зарегистрирован: Пн июн 26, 2017 22:27:36
Сообщений: 2
Рейтинг сообщения: 0
вопрос снят, надо было в схеме навести курсор на компонент, чтобы отобразилась информация о номинале и названии


Вернуться наверх
 
Не в сети
 Заголовок сообщения: Re: Спроектируем левитатор?
СообщениеДобавлено: Чт июн 29, 2017 21:21:26 
Опытный кот

Зарегистрирован: Вт апр 26, 2011 18:37:06
Сообщений: 782
Рейтинг сообщения: 0
Ребята, прошелся полностью по этой статье http://mozgochiny.ru/electronics-2/samo ... -levitron/, купил все и намотал катушки. Возникла проблемка, помогите решить, пожалуйта. Пока не понимаю, что работает, может вообще не работает.

В общем, на болт 3х30 мм намотал проволоку 0.3 мм 1100 витков. Высота катушки получилась около 2 см, ширина - около 2.5 см. Сопротивление постоянному току, однако, 12 Ом.

Ставлю одну катушку - работает как слабый магнит. Ставлю 4 - работают как 4 отдельных слабых магнита. Как ставлю: подаю с источника 12 Вольт 2 Ампера. Потребляет около 1 Ампера, что объясняется сопротивлением 12 Ом. Полюса магнитов противоположные отталкивает очень слабо. И речи не идет о том, что там левитация.

Я не устанавливал датчики Холла и не собирал каскады усилителя, но я понимаю, что если питать все одним током, то в некоторой точке должна наблюдаться левитация. Пока этого эффекта я не заметил. Помогите соорентироваться, потому что я хоть умру, но сделаю проект. А по габаритам мне все-равно. Но просто ну не пахнет у меня пока левитроном, в чем я ошибаюсь? Катушки сделал неправильные? Или просто что-то не доделал? Может клеить катушки надо не клеем ПВА, что у меня был под рукой, а лаком шеллаком? Но разве от этого меняется сила притяжения? В общем, выручайте)

_________________
На практике можно не успеть сделать того, что можно хорошо обосновать в теории. Но без практики теория может отдаляться от нее, и когда они встретятся снова - не узнает даже неприкосновенное шампанское профессора в лаборатории. Моя практика: robofeya.ru


Вернуться наверх
 
Не в сети
 Заголовок сообщения: Re: Спроектируем левитатор?
СообщениеДобавлено: Вт июл 04, 2017 15:56:20 
Родился

Карма: 1
Рейтинг сообщений: 1
Зарегистрирован: Ср дек 21, 2016 00:08:48
Сообщений: 15
Рейтинг сообщения: 0
Просмотрел я эту тему и наткнулся на этот пост. Схема: Levitron.rar

Вот я не понимаю, зачем на этой схеме "кругляшки" меди оставлены? У Крокодила они обозначают "сюда вкрутить винты", но в этой схеме винты не используются, потому что скреплять, собственно, нечего. Зачем же они? Почему их так старательно "обходят", когда сами катушки находятся с другой стороны? Кстати, сразу спрошу, а сердечники в катушки вообще на что в этой схеме будут влиять?


Вернуться наверх
 
Не в сети
 Заголовок сообщения: Re: Спроектируем левитатор?
СообщениеДобавлено: Вт июл 11, 2017 04:52:56 
Родился
Аватар пользователя

Карма: 1
Рейтинг сообщений: 1
Зарегистрирован: Пт июн 09, 2017 12:51:27
Сообщений: 18
Откуда: Челябинск
Рейтинг сообщения: 0
Вот я не понимаю, зачем на этой схеме "кругляшки" меди оставлены? У Крокодила они обозначают "сюда вкрутить винты", но в этой схеме винты не используются, потому что скреплять, собственно, нечего. Зачем же они? Почему их так старательно "обходят", когда сами катушки находятся с другой стороны? Кстати, сразу спрошу, а сердечники в катушки вообще на что в этой схеме будут влиять?

Сердечники в катушках не просто так стоят. Они усиливают мощность электромагнитного поля, создаваемого катушками. Усиление мощности за счет сердечников зависит от магнитной проницаемости выбранного материала.

Добавлено after 1 hour 35 minutes 39 seconds:
Возьму на себя смелость объединить собранную мной общую, для подобных проектов, информацию с темы в один пост. Сам делаю похожее, только немного другое получается. Элементная база другая, а в целом - одно и то же.

Принцип работы устройства
СпойлерУстройство не генерирует мощные электромагнитные поля для того, чтобы держать объект в воздухе. Оно искажает поле постоянных магнитов так, чтобы стабилизировать в центре левитирующий объект. На это тратится гораздо меньше энергии, поэтому устройство можно питать от 5 в. Для отслеживания положения левитирующего объекта используются 3 датчика холла. За генерацию управляющего сиграла отвечает операционный усилитель, который занимает сравнением выходных сигналов с датчиков и посылает управляющий сигнал на транзисторы. Сравнение сигнала с датчиков в ОУ происходит так, сигнал с первого сравнивается со вторым, второго с третьим, третьего с первым, таким образом они замкнуты "в круг". Управляющий сигнал с ОУ является ШИМ. Транзисторы управляют нагрузкой на катушках. Чтобы не управлять отдельно нагрузкой каждой катушки, они подключены последовательно и крест на крест. Т.е. транзистор управляет нагрузкой сразу на 2-х катушках, итого имеем всего 3 транзистора.

Увеличение высоты левитации
Спойлер
Я понимаю вас, великанов. Хочется все побольше.. :lol:
Ну а если серьезно:
Конечно, магниты можно подобрать такие, что они будут отталкиваться друг от друга уже с 5-ти см. Но:
- хватит ли силы электромагнитов для стабилизации кристалла?
- хватит ли чувствительности датчиков на таком расстоянии для отслеживания кристалла?
Первый вопрос решается увеличением напряжения питания схемы. В моей схеме его можно увеличить до 6 вольт. При этом желательно поменять полевики на IRF7309(IRF7379) - для исключения возможного сквозного тока через ключи.
Второй вопрос, как мне кажется, можно решить путем применения более чувствительных датчиков поля. Типа SS494B. Или попробовать поиграться с усилением ОУ.
Какую в итоге можно получить границу левитации?
По расчету для моего левитатора - не более 3см (текущие 2см).
Для 5см надо будет ставить более мощные катушки электромагнитов - т.е. примерно с той-же индуктивностью, но меньшим активным сопротивлением. У ключей запас по току есть - подойдут, но источник питания для системы потребуется более мощный.

Но что за магниты? Не окажутся ли они слишком сильные? :?
Тогда, возможно, придется увеличивать силу катушек. Сделать это можно простым способом - переключить катушки с последовательного на параллельное соединение. Их мана при этом увеличится в 4 раза. По свидетельству Vladimir--555 явление самораскручивания кристалла при параллельном подключение катушек сохраняется. :lol:
Я чот задумался прокачать левитатор. Купил на месной барахолке за 5грн. 5-ти дюймовый флопик с более мощными катушками. Подключение их будет параллельное. Мана катушек должна вырости в 7 раз. Высота левитации с 2 до 3 см (примерно). Кристалл будет тяжелее, магниты мощнее, питание стационарное.

Для тех, кто вдруг надумает собирать левитатор с большой высотой подвеса, нарисовал другую схему управления электромагнитами. Ее можно питать напряжением 9-12 вольт, что позволит существенно поднять мощность последних. :lol:
В схеме вместо LMV324 нужно будет применить "народную" LM324. Ее и датчики надо будет запитать от 9 вольт.

От себя добавлю, что чтобы увеличить мощность электромагнитов, можно подобрать материал сердечника, об этом можно почитать здесь. Про индуктивность можно почитать здесь. Еще можно использовать диамагнетики, например,
висмут, или пирографит для создания магнитного поля необычной формы.

Нестабильная левитация
Спойлер
Если не будет аккумулятора - тогда желательно поставить вместо него электролит 1000...2000мкф, иначе возможна не стабильная левитация. Аккум в схеме играет роль буфера (питания само-собой). При питании схемы выше 4.1 вольт и напряжении на затворе IRF7319 около 2 вольт, через IRF7319 возможен сквозной ток (состояние, когда одновременно открыты оба транзистора сборки). Это чревато саморазогревом сборки и в конечном счете испусканием ею волшебного дыма. А, как известно, вся электроника работает на волшебном дыме - без него никак. :) По поводу подключения катушек - уже все расписано по 2 раза + есть видео. Будьте внимательны.

Так же придется очень кропотливо настраивать положение датчиков холла, порой, до безумия кропотливо. Некоторые даже ставили подстроечные резисторы, чтобы только не "гнуть" ножки датчиков.

Автонастройка
Спойлер
Давно думал - почему не сделать с автонастройкой?
С какого канала наибольшее возмущение, тот и гасится.
Итог: AD8534 работает прямо на катушки, LMV324 отслеживает возмущение (ошибку) и гасит не настроенный датчик. В итоге: потребление менее 30mA(что жрут SS49 и светодиоды подсветки) + стабильная левитация.
Схему выкладывать не буду - я все сказал, кто в теме - повторит, а кто нет, тому оно не надо. :)

Возможные проблемы
Спойлер
Да, и еще одно. Может, кому пригодится. Из-за чего у меня и произошла вся путаница. Вот как у меня подключены катушки. Катушки прикреплены к плате и запаяны единообразно. Все одинаковой стороной вверх, у всех слева начало обмотки (обозначено точкой).
У меня заработало именно так.

Прочее
Спойлер
Простой совет по магнитам. Может кому пригодится. Сложите все магниты в одну стопку, включая левитирующий. Поставьте стопку вертикально на стол. Берите из стопки по одному магниту и, НЕ ПЕРЕВОРАЧИВАЯ,ставьте их на плату. Левитирующий подвешивается в таком же положении.Самое главное- НЕ ПЕРЕВОРАЧИВАТЬ магниты.


Вот еще интересный разбор коммерческого левитатора, там вроде как используется один датчик холла для оси x, z и y детектируются за счет отслеживания возмущения в катушках, создаваемые смещением левитирующего объекта и ПИД логики.


Вернуться наверх
 
Не в сети
 Заголовок сообщения: Re: Спроектируем левитатор?
СообщениеДобавлено: Ср июл 12, 2017 07:29:49 
Родился
Аватар пользователя

Карма: 1
Рейтинг сообщений: 1
Зарегистрирован: Пт июн 09, 2017 12:51:27
Сообщений: 18
Откуда: Челябинск
Рейтинг сообщения: 0
Вот еще интересности нашел про датчики магнитного поля, которые работают на магниторезистивном эффекте.


Вот видео сравнения работы сразу трех (AMR, GMR, Hall) типов датчиков измерения магнитного поля. А вот еще интересная демонстрация работы GMR датчика.

Посмотрел, почитал. Спинтроника это новое направление в электронике, в этом видео на эту тему подробно рассказано. Есть корпорация, которая уже давно занимается разработкой устройств, сенсоров, транзисторов в которых используются эффекты магнетосопротивления, называется NVE. У них есть интересный видеоблог. Не знаю можно ли будет использовать эти сенсоры в левитаторе, но выглядит весьма интересно, к тому же пишут, что жрет мало. Возможно, кое-что придется экранировать каким-нибудь диамагнетиком, не знаю есть ли направленные датчики.


Вернуться наверх
 
Не в сети
 Заголовок сообщения: Re: Спроектируем левитатор?
СообщениеДобавлено: Чт июл 20, 2017 11:49:03 
Встал на лапы
Аватар пользователя

Зарегистрирован: Чт янв 31, 2013 18:13:50
Сообщений: 89
Откуда: Таганрог
Рейтинг сообщения: 0
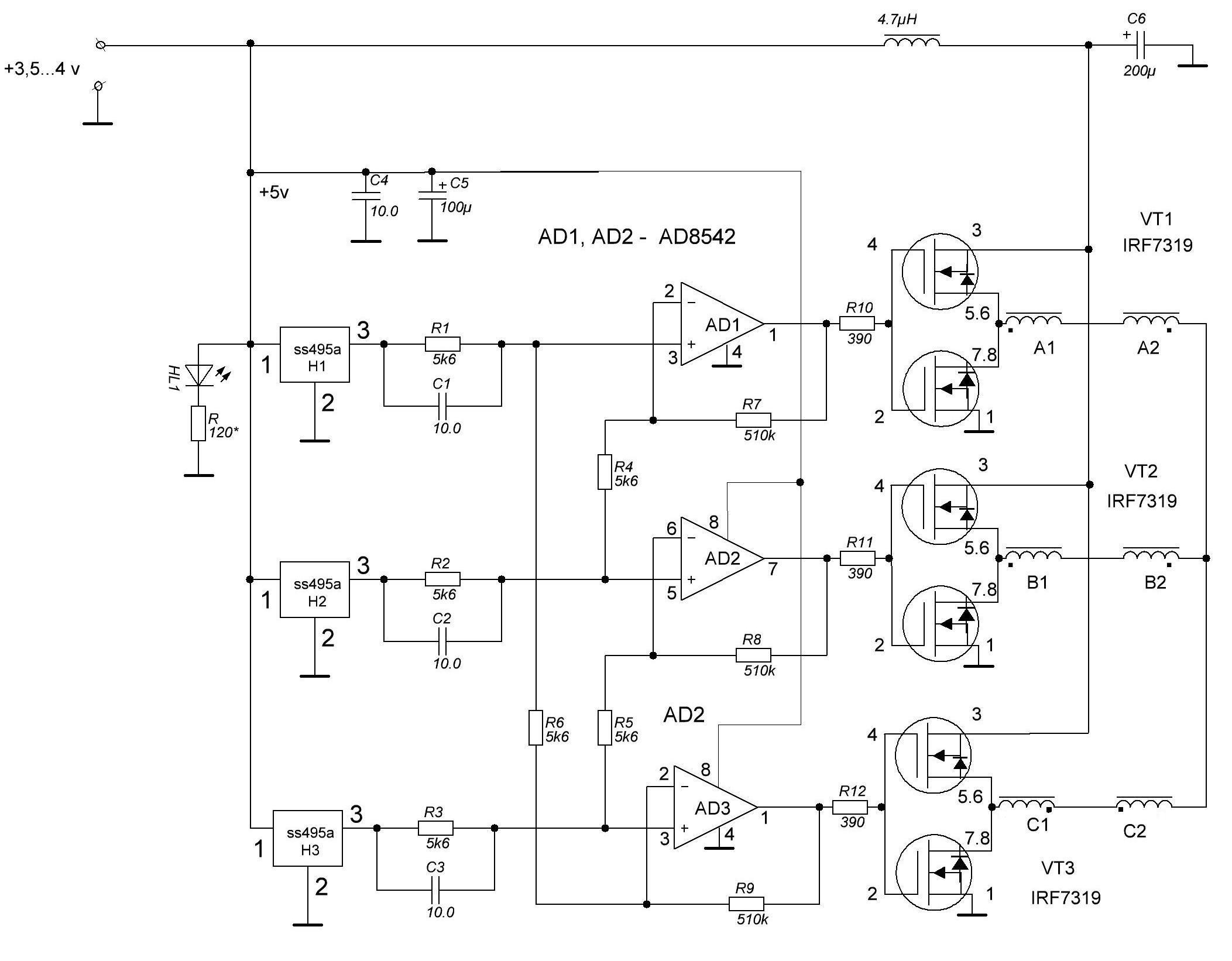
Собрал я наконец свой левитрон. Датчики холла ss495, ОУ AD8542, транзисторы IRF7319.
Для проверки не ставил постоянный магнит. Подстроечные многооборотные резисторы пока не подключены, все проверял без них. Фишка 25*5. При перемещении фишки над датчиками холла рукой чувствуется легкое подергивание фишки магнитным полем, если положить фишку на оргстекло то она притягивается над четырьмя катушками, а над другой парой катушек притягивается, если фишку перевернуть. Сделал замеры (хотя понимаю, что там шим-регулировка)на выходах полевиков:
VT1 - без фишки на выходе 4.22 V, (при плавном внесении фишки постепенно падает до нуля (о V на расстоянии около 6см до холла).
VT2 - 0 V, (4.22 V).
VT3 - 4.22 V, (0 V).

Причем 1 и 3 холлы реагируют на одну сторону фишки, а 2-й холл на другую. Холлы запаяны одинаково (схему и печатку прикрепляю).
Потребление 164мА (импульсный БП 5V 1A, через диод, на выходе кондер на 1000мкф). Сборки, ОУ и катушки еле теплые.

С сайта мозгочинов: "Фишку нужно взять в руку и поместить над центром платформы включенного левитрона на высоте примерно 10-12мм. Каналы проверяются поочередно и раздельно. При смещении фишки рукой вдоль линии, соединяющей противоположные от центра датчики, рука должна чувствовать заметное сопротивление, создаваемое магнитным полем катушек. Если сопротивления не чувствуется, а руку с фишкой «сносит» от оси, нужно поменять местами провода с выхода проверяемого канала."
Это описание было применимо к 4-хногому (голому) холлу и к TDA1552.
Что в моем случае поменять чтобы все холлы реагировали на одну сторону фишки? Насколько я понимаю при убирании фишки напряжение на соответствующем полевике должно нарастать, чтобы удерживать фишку. Тогда получается, что выход 2-го холла нужно посадить на инвертирующий вход AD8542, что не совсем верно. Просто не понятно, почему схема опробована и проверенная, а у меня такая бяка, тем более катушки мотались и запаивались однотипно, холлы тоже запаяны однотипно. Перед печатью тщательная проверка на соответствие со схемой, перед запаиванием сверяюсь с печаткой. Сейчас плату снова сверил со схемой и печаткой, прозвонил на случай коротышей, поменял местами AD8542, поменял 2-й холл - результат тот же. Как заставить 2-й холл работать как другие?


Вложения:
USV.zip [356.06 KiB]
Скачиваний: 448
Вернуться наверх
 
Не в сети
 Заголовок сообщения: Re: Спроектируем левитатор?
СообщениеДобавлено: Чт июл 20, 2017 12:14:22 
Родился
Аватар пользователя

Карма: 1
Рейтинг сообщений: 1
Зарегистрирован: Пт июн 09, 2017 12:51:27
Сообщений: 18
Откуда: Челябинск
Рейтинг сообщения: 0
При перемещении фишки над датчиками холла рукой чувствуется легкое подергивание фишки магнитным полем, если положить фишку на оргстекло то она притягивается над четырьмя катушками, а над другой парой катушек притягивается, если фишку перевернуть.


Может быть стоит катушки, которые реагируют на второй холл, просто перевернуть? Прочтите мое сообщение, там, в разделе "возможные проблемы" цитата о том, что одна пара катушек подключается на так как все.


Вернуться наверх
 
Не в сети
 Заголовок сообщения: Re: Спроектируем левитатор?
СообщениеДобавлено: Чт июл 20, 2017 12:56:13 
Встал на лапы
Аватар пользователя

Зарегистрирован: Чт янв 31, 2013 18:13:50
Сообщений: 89
Откуда: Таганрог
Рейтинг сообщения: 0
одна пара катушек подключается на так как все.

Так и есть - катушки А и В соединены концами, а катушки С соединены началами - все по схеме.

Замеры вдогонку на затворах:
VT1 1.8V
VT2 3.57V (!)
VT3 0.2V.

Может быть подключить многооборотные резисторы и выравнять напряжения на затворах без фишки? (вначале пробовал, но второй холл не перестал от этого реагировать на другую сторону фишки...)

Подключил многооборотные резисторы на 20к(меньших в магазине не было), выставив их на середину. Теперь первый и второй холл (изменение!) реагируют на одну сторону фишки (напряжения на выходах VT меняются от 0 до 4.24V), а третий на другую (от -4.24 до 0V). Напряжения на затворах стали:
VT1 4.3V (!)
VT2 4.3V (!)
VT3 0V.
Сборки еле теплые.

Сделав 2 оборота подстроечника 2-го холла напряжение на выходе VT2 стало 0 V, и холл стал реагировать на фишку как и другие холлы!!!!

Не знаю как там с напряжением (шим все-таки), без магнитов и фишки плата кушает около 16мА, с фишкой около 220мА. Подозреваю, что диаметр фишки 25мм маловат, потому как расстояние между центрами катушек 38мм.


Вложения:
схема без_рег.JPG [201.77 KiB]
Скачиваний: 1058
Вернуться наверх
 
Не в сети
 Заголовок сообщения: Re: Спроектируем левитатор?
СообщениеДобавлено: Чт сен 07, 2017 18:13:10 
Родился

Зарегистрирован: Сб ноя 28, 2015 18:24:09
Сообщений: 11
Рейтинг сообщения: 0
Привет всем! Кто не остыл к теме, можете задавать вопросы. Видео тут...
https://youtu.be/8sAPGzM0Uos
https://youtu.be/DMv2bcB9SBM


Вернуться наверх
 
Не в сети
 Заголовок сообщения: Re: Спроектируем левитатор?
СообщениеДобавлено: Чт сен 07, 2017 19:56:47 
Грызет канифоль
Аватар пользователя

Карма: 2
Рейтинг сообщений: 46
Зарегистрирован: Сб янв 23, 2016 10:30:29
Сообщений: 251
Рейтинг сообщения: 0
Неплохо!
Добавлю китайчатины:
https://www.dropbox.com/sh/u87k03rubvp2 ... eW_va?dl=0


Вернуться наверх
 
Не в сети
 Заголовок сообщения: Re: Спроектируем левитатор?
СообщениеДобавлено: Вс сен 10, 2017 12:26:51 
Встал на лапы
Аватар пользователя

Карма: 4
Рейтинг сообщений: 6
Зарегистрирован: Пн фев 22, 2010 21:00:12
Сообщений: 103
Рейтинг сообщения: 0
Неплохо!
Добавлю китайчатины:
https://www.dropbox.com/sh/u87k03rubvp2 ... eW_va?dl=0


Китайский работает?


Вернуться наверх
 
Не в сети
 Заголовок сообщения: Re: Спроектируем левитатор?
СообщениеДобавлено: Пн сен 11, 2017 17:21:53 
Родился

Зарегистрирован: Сб ноя 28, 2015 18:24:09
Сообщений: 11
Рейтинг сообщения: 0
Всем привет! Спасибо hector! Я действительно скопировал с фоток.Схему нашел после того как сделал разводку.Выложил видео не для хвастовства.Дело в том что я собирал схемы из предыдущих тем,молодцы авторы и огромное им спасибо!Да и форумчанам тоже! Лично мне в процессе работ не понравилюсь: двуполярное питание, греются TDAшки, поверхностное расположение датчиков холла(испортил фишкой 8 штук).Эта конструкция более стабильна и всего 2 датчика, третий на отключение схемы при срыве фишки,которые находятся внутри.Кто прошел это он поймет меня.A на счет китайчатины не знаю,они по всему миру воруют и копируют.


Вернуться наверх
 
Не в сети
 Заголовок сообщения: Re: Спроектируем левитатор?
СообщениеДобавлено: Вт сен 19, 2017 14:09:48 
Родился

Карма: 1
Рейтинг сообщений: 1
Зарегистрирован: Ср дек 21, 2016 00:08:48
Сообщений: 15
Рейтинг сообщения: 0
Если кто пересобрал схему с учетом "автонастройки" Крокодила - выложите, пожалуйста.


Вернуться наверх
 
Не в сети
 Заголовок сообщения: Re: Спроектируем левитатор?
СообщениеДобавлено: Вт окт 17, 2017 17:48:48 
Встал на лапы
Аватар пользователя

Карма: 4
Рейтинг сообщений: 7
Зарегистрирован: Пт ноя 04, 2016 19:01:57
Сообщений: 100
Откуда: Москва
Рейтинг сообщения: 0
Запустил я свой левитрон без всякого шаманства и спервого раза, датчики отогнул на глаз, внес фишку она и повисла.
Изображение Изображение Изображение
Возник вопрос. На ХХ без фишки слышно шипение катушек, пока подгибанием датчиков его устранть не удаось,хатя только начал. Шипение должно быть? Какой на ХХ ток потребления?


Вы можете дать информацию для повторения?

_________________
Remember Who the Real Enemy is


Вернуться наверх
 
Не в сети
 Заголовок сообщения: Re: Спроектируем левитатор?
СообщениеДобавлено: Вс окт 22, 2017 08:05:56 
Грызет канифоль
Аватар пользователя

Карма: 2
Рейтинг сообщений: 46
Зарегистрирован: Сб янв 23, 2016 10:30:29
Сообщений: 251
Рейтинг сообщения: 0
Шипение катушек имеет общую природу с гудением сетевых трансформаторов и дросселей и объясняется явлением магнитострикции
– изменением размеров материалов под действием магнитного поля. :wink:


Вернуться наверх
 
Не в сети
 Заголовок сообщения: Re: Спроектируем левитатор?
СообщениеДобавлено: Чт ноя 09, 2017 23:16:18 
Родился

Зарегистрирован: Чт ноя 09, 2017 23:10:19
Сообщений: 1
Рейтинг сообщения: 0
Ребят, не могли подсказать как можно сделать, чтобы некое тело могло левитировать над поверхностью; как это можно осуществить?
Я немного понимаю в магнитах (магнитные индукции), так что постараюсь понять.


Вернуться наверх
 
Показать сообщения за:  Сортировать по:  Вернуться наверх
Начать новую тему Ответить на тему  [ Сообщений: 1088 ]     ... , , , 47, , , ...  

Часовой пояс: UTC + 3 часа


Кто сейчас на форуме

Сейчас этот форум просматривают: нет зарегистрированных пользователей и гости: 67


Вы не можете начинать темы
Вы не можете отвечать на сообщения
Вы не можете редактировать свои сообщения
Вы не можете удалять свои сообщения
Вы не можете добавлять вложения

Найти:
Перейти:  


Powered by phpBB © 2000, 2002, 2005, 2007 phpBB Group
Русская поддержка phpBB
Extended by Karma MOD © 2007—2012 m157y
Extended by Topic Tags MOD © 2012 m157y