Например TDA7294

Форум РадиоКот • Просмотр темы - Лазерная установка для засветки фоторезиста от AlphaCrow
Форум РадиоКот
Здесь можно немножко помяукать :)

Текущее время: Ср дек 03, 2025 01:12:07

Часовой пояс: UTC + 3 часа


ПРЯМО СЕЙЧАС:



Начать новую тему Ответить на тему  [ Сообщений: 10133 ]     ... , , , 271, , , ...  
Автор Сообщение
Не в сети
 Заголовок сообщения: Re: Лазерная установка для засветки фоторезиста от AlphaCrow
СообщениеДобавлено: Вт янв 02, 2018 19:34:47 
Друг Кота
Аватар пользователя

Карма: 55
Рейтинг сообщений: 1637
Зарегистрирован: Чт июн 09, 2011 17:17:47
Сообщений: 5725
Рейтинг сообщения: 0
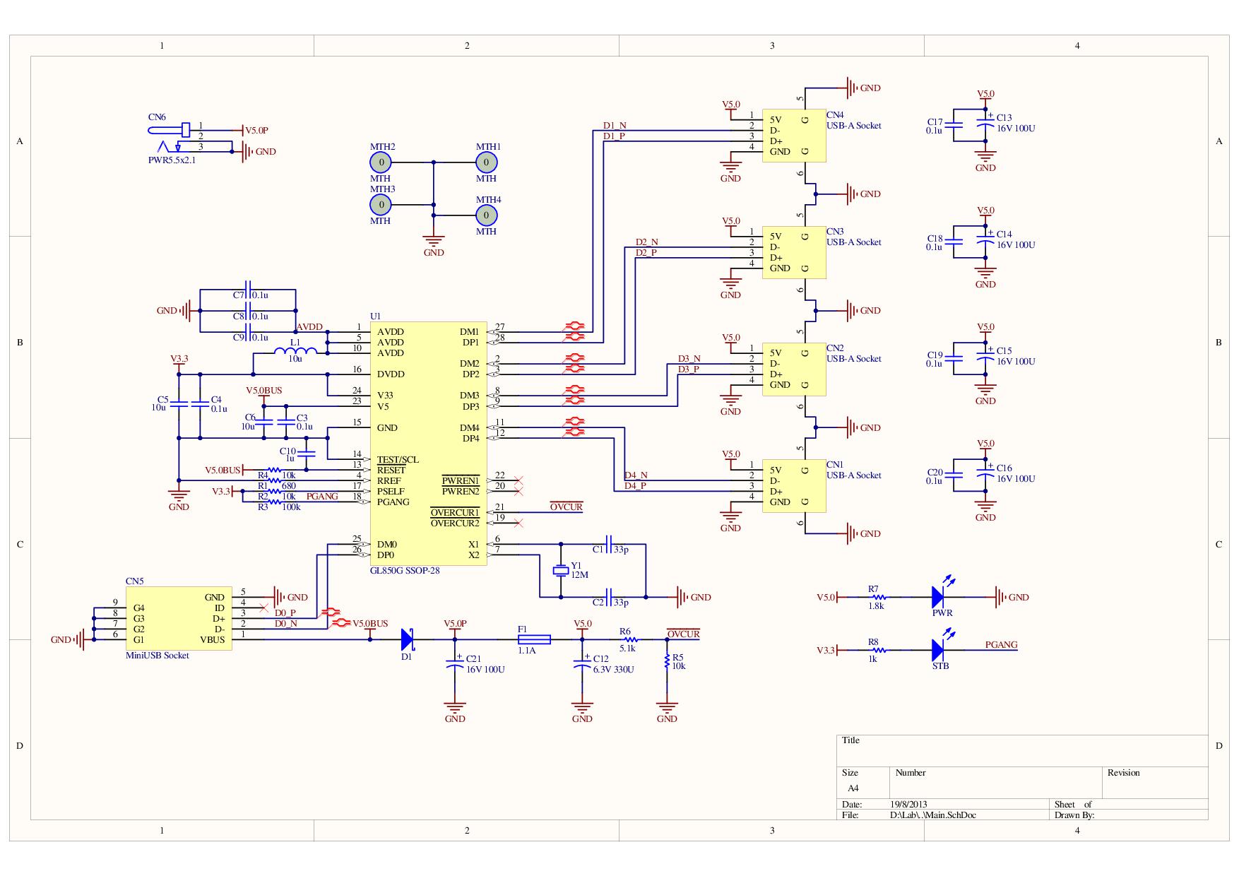
А зачем там дроссель на 2 ампера? Микросхема столько не потребляет. :dont_know:


Вложения:
gl850g_schematic.jpg [176.43 KiB]
Скачиваний: 865
Вернуться наверх
 
Не в сети
 Заголовок сообщения: Re: Лазерная установка для засветки фоторезиста от AlphaCrow
СообщениеДобавлено: Вт янв 02, 2018 20:29:53 
Грызет канифоль
Аватар пользователя

Карма: 5
Рейтинг сообщений: 138
Зарегистрирован: Пн мар 08, 2010 22:34:21
Сообщений: 278
Откуда: Санкт-Петербург
Рейтинг сообщения: 0
[uquote="Ruzik"]А зачем там дроссель на 2 ампера? Микросхема столько не потребляет. :dont_know:[/uquote]

Да сам удивляюсь. Но вот, например. https://olimex.files.wordpress.com/2012 ... o-mini.jpg


Вернуться наверх
 
Не в сети
 Заголовок сообщения: Re: Лазерная установка для засветки фоторезиста от AlphaCrow
СообщениеДобавлено: Вт янв 02, 2018 20:42:11 
Друг Кота
Аватар пользователя

Карма: 55
Рейтинг сообщений: 1637
Зарегистрирован: Чт июн 09, 2011 17:17:47
Сообщений: 5725
Рейтинг сообщения: 0
Плохо видно маркировку, вот что прочитал.. FB0805/600R/2A
https://ru.aliexpress.com/item/Chip-bea ... 43868.html

https://ru.aliexpress.com/wholesale?lty ... =y&catId=0

Они просто рассчитаны на такой ток, типоразмер 0805, что подошло, то и "всунули".


Вернуться наверх
 
Не в сети
 Заголовок сообщения: Re: Лазерная установка для засветки фоторезиста от AlphaCrow
СообщениеДобавлено: Вт янв 02, 2018 21:41:57 
Встал на лапы
Аватар пользователя

Карма: 7
Рейтинг сообщений: 11
Зарегистрирован: Сб янв 07, 2017 10:14:29
Сообщений: 104
Откуда: Н-Новгород
Рейтинг сообщения: 0
прототип с г и палок =)
Изображение

а каретка катается хорошо и не оч шумно.


Вернуться наверх
 
Эиком - электронные компоненты и радиодетали
Не в сети
 Заголовок сообщения: Re: Лазерная установка для засветки фоторезиста от AlphaCrow
СообщениеДобавлено: Ср янв 03, 2018 01:35:33 
Встал на лапы
Аватар пользователя

Карма: 4
Рейтинг сообщений: 39
Зарегистрирован: Ср май 11, 2016 16:07:50
Сообщений: 84
Рейтинг сообщения: 0
спс за исходники. прописал концевые выключатели. просто с ними как-то спокойнее


Вернуться наверх
 
Не в сети
 Заголовок сообщения: Re: Лазерная установка для засветки фоторезиста от AlphaCrow
СообщениеДобавлено: Ср янв 03, 2018 07:08:06 
Грызет канифоль
Аватар пользователя

Карма: 5
Рейтинг сообщений: 138
Зарегистрирован: Пн мар 08, 2010 22:34:21
Сообщений: 278
Откуда: Санкт-Петербург
Рейтинг сообщения: 0
Господа, я правильно понял из слов автора, что теперь к USB напрямую как-то так подключаемся?

Изображение


Последний раз редактировалось tihohod Ср янв 03, 2018 08:32:50, всего редактировалось 3 раз(а).

Вернуться наверх
 
Не в сети
 Заголовок сообщения: Re: Лазерная установка для засветки фоторезиста от AlphaCrow
СообщениеДобавлено: Ср янв 03, 2018 07:12:17 
Друг Кота
Аватар пользователя

Карма: 95
Рейтинг сообщений: 2207
Зарегистрирован: Ср янв 06, 2010 23:31:56
Сообщений: 3254
Откуда: Боровичи, Новг. обл.
Рейтинг сообщения: 0
Медали: 1
Лучший человек Форума 2017 (1)
Правильно
Цитата:
-- для тех у кого контроллер самодельный - соединить порты PA12 (USB D+) и PA8 резистором 1,5к.

_________________
Прототипы печатных плат на заказ https://radiokot.ru/forum/viewtopic.php?f=54&t=122701


Вернуться наверх
 
Не в сети
 Заголовок сообщения: Re: Лазерная установка для засветки фоторезиста от AlphaCrow
СообщениеДобавлено: Чт янв 04, 2018 11:31:35 
Встал на лапы
Аватар пользователя

Карма: 7
Рейтинг сообщений: 11
Зарегистрирован: Сб янв 07, 2017 10:14:29
Сообщений: 104
Откуда: Н-Новгород
Рейтинг сообщения: 0
Что-то не могу я подключиться к контроллеру, вроде прошил нормально:
Загрузил в МК файл hldi_rom_usb_115200__C8T6.hex
Подключаю плату МК через шнурок USB, в диспетчере не появляется никаких новых устройств.
Ну и сама программа hldi.exe соответственно не может никуда подключиться.
Может для работы USB нужна какая то другая прошивка?


Вернуться наверх
 
Не в сети
 Заголовок сообщения: Re: Лазерная установка для засветки фоторезиста от AlphaCrow
СообщениеДобавлено: Чт янв 04, 2018 11:35:46 
Друг Кота
Аватар пользователя

Карма: 95
Рейтинг сообщений: 2207
Зарегистрирован: Ср янв 06, 2010 23:31:56
Сообщений: 3254
Откуда: Боровичи, Новг. обл.
Рейтинг сообщения: 0
Медали: 1
Лучший человек Форума 2017 (1)
Проверьте резистор PA12-PA8, или попробуйте PA12 зацепить на + питания через этот резистор. Также имеет смысл проверить прохождение сигнала D+ и D- на PA12 и PA11 соответственно. Должно появится новое устройство и автоматически поставится драйвер. Далее можно запускать hldi.exe.

_________________
Прототипы печатных плат на заказ https://radiokot.ru/forum/viewtopic.php?f=54&t=122701


Вернуться наверх
 
Не в сети
 Заголовок сообщения: Re: Лазерная установка для засветки фоторезиста от AlphaCrow
СообщениеДобавлено: Чт янв 04, 2018 12:30:36 
Встал на лапы
Аватар пользователя

Карма: 7
Рейтинг сообщений: 11
Зарегистрирован: Сб янв 07, 2017 10:14:29
Сообщений: 104
Откуда: Н-Новгород
Рейтинг сообщения: 0
подключил, оказалось что в портах usb3.0 оно не работает, у меня на компе usb2.0 надо еще поискать...
а PA8 на плате вобще никуда не подключен, подтянул резюком.


Вернуться наверх
 
Не в сети
 Заголовок сообщения: Re: Лазерная установка для засветки фоторезиста от AlphaCrow
СообщениеДобавлено: Чт янв 04, 2018 15:23:55 
Встал на лапы
Аватар пользователя

Карма: 38
Рейтинг сообщений: 471
Зарегистрирован: Пт апр 29, 2011 13:01:00
Сообщений: 127
Откуда: г. Таганрог, Ростовской обл.
Рейтинг сообщения: 0
подключил, оказалось что в портах usb3.0 оно не работает, у меня на компе usb2.0 надо еще поискать...
а PA8 на плате вобще никуда не подключен, подтянул резюком.

Нужно не PA8 подтягивать к +, а PA12. PA8 является источником +3.3В. C USB3 портом должно работать, а вот если подключено к USB разветвителю внешнему, то диспетчер HLDI не видит, а программа отлично его видит.


Вернуться наверх
 
Не в сети
 Заголовок сообщения: Re: Лазер для засветки фоторезиста - идея для реализации.
СообщениеДобавлено: Чт янв 04, 2018 19:21:11 
Открыл глаза

Карма: 7
Рейтинг сообщений: 11
Зарегистрирован: Вт дек 05, 2017 07:18:45
Сообщений: 60
Рейтинг сообщения: 0
Расковырял эндоскоп с Али. Линза на резьбе, есть возможность изменять фокусное расстояние. Светодиоды заменил на желтые (красных такого размера не нашел в закромах). На фотке снимок металлической линейки с расстояния 15мм, думаю такого разрешения будет достаточно для прицеливания.

Купил таку-ю же камеру, посоветуй как ее открыть с минимальным ущербом?


Вернуться наверх
 
Не в сети
 Заголовок сообщения: Re: Лазерная установка для засветки фоторезиста от AlphaCrow
СообщениеДобавлено: Пт янв 05, 2018 00:25:23 
Встал на лапы
Аватар пользователя

Карма: 7
Рейтинг сообщений: 11
Зарегистрирован: Сб янв 07, 2017 10:14:29
Сообщений: 104
Откуда: Н-Новгород
Рейтинг сообщения: 0
Два порта - направление(PB12/PB15), два порта - ШИМ(PB13\PB14). В драйвере торможения ШИМ задаёт направление. Для L298 так же. IN a\In b к PB13\PB14.

Все равно не понятно, судя по описанию L298N это драйвер на 2 двигла, в нашем случае нужен один, значит второй вобще не юзаем,
причем тут IN a\In b к PB13\PB14 ?

Мне для работы 1 двигла надо 3 контакта, IN1, IN2 это направление (HIGH на IN1 и LOW на IN2 обеспечит вращение в одном направлении, а LOW и HIGH заставит вращаться в противоположную сторону)
И еще надо подключить ШИМ-сигнал на вывод ENA чтобы управлять скоростью.
Вы предлагаете 2 пита INA и INB подключить к 2м портам, но они же не связаны в L298N и управляют разными каналами?


Вернуться наверх
 
Не в сети
 Заголовок сообщения: Re: Лазерная установка для засветки фоторезиста от AlphaCrow
СообщениеДобавлено: Пт янв 05, 2018 01:03:37 
Открыл глаза
Аватар пользователя

Карма: 1
Рейтинг сообщений: -2
Зарегистрирован: Вт апр 08, 2008 11:15:24
Сообщений: 76
Рейтинг сообщения: 0
Лучше запараллелить полумосты L298, греться будет значительно меньше.

_________________
Инженерю.


Вернуться наверх
 
Не в сети
 Заголовок сообщения: Re: Лазер для засветки фоторезиста-идея для реализации. HLDI
СообщениеДобавлено: Пт янв 05, 2018 01:25:36 
Грызет канифоль
Аватар пользователя

Карма: 5
Рейтинг сообщений: 138
Зарегистрирован: Пн мар 08, 2010 22:34:21
Сообщений: 278
Откуда: Санкт-Петербург
Рейтинг сообщения: 11
стол не упирается, т.к. для простоты настройки под столешницей на каждую пару линейных направляющих, стоит вырезанная из стеклотекстолита 3 мм на ЧПУ прокладка.
вот крепление снизу.


Я в итоге решил от прокладок отказаться и всё напечатать - каретки, крепление гайки итп. Всё в одной плоскости, так что стол просто плоская плита, на 3мм выше опор валов.

Изображение


Вернуться наверх
 
Не в сети
 Заголовок сообщения: Re: Лазерная установка для засветки фоторезиста от AlphaCrow
СообщениеДобавлено: Пт янв 05, 2018 01:27:34 
Встал на лапы
Аватар пользователя

Карма: 4
Рейтинг сообщений: 27
Зарегистрирован: Пт мар 06, 2009 15:29:27
Сообщений: 93
Откуда: Минск
Рейтинг сообщения: 0
Цитата:
причем тут IN a\In b
Возможно, перепутал с In1 In2... естественно используем один канал. Туда подаём ШИМ-сигнал, HIGH и LOW - в одну сторону. LOW и HIGH - в другую. Это и есть PB13\PB14 у контроллера. LOW всегда "активен"(ноль), а на HIGH контроллер подаёт ШИМ-сигнал, этим скорость регулируется. Получается, как бы с активным торможением даже :)) Дроссели у двигателя обязательны!(крайне желательны, хоть две гантельки по 10-100мкГн и параллельно двигателю ёмкости, на массу тоже по 0.1мкФ)
Цитата:
вывод ENA
На вывод ENA садишь перемычку(на плате у тебя специальная перемычка "Enable A"), что бы L298N работала при подаче HIGH на IN1 или IN2(подав на IN1 - в одну сторону, на IN2 - в другую). ENA - запрещает работу входов IN1 IN2. На ENA можешь концевики повесить, что бы двигатель не вращался, когда каретка упрётся в концевики!(только придётся руками с концевиков отодвигать).
Цитата:
Мне для работы 1 двигла надо 3 контакта
Именно, один контакт ENA - перемычку садишь на плате. И остаётся два вывода - к контроллеру на PB13\PB14.
Цитата:
они же не связаны в L298N и управляют разными каналами?
Вот упрощённо из даташита, если что непонятно:

Изображение
(картинку не понял, как уменьшить, весит мало, так что оставляю так)

А параллелить, чего это оно значительно меньше греться будет? Что на одном транзисторе 0.7В упадёт, что на двух те же 0.6-0.7В, мощность (ток*напряжение) потерь одинаковая будет. Ну может на пару процентов меньше... смысла нет.


Вложения:
3334.png [68.2 KiB]
Скачиваний: 2910
Вернуться наверх
 
Не в сети
 Заголовок сообщения: Re: Лазерная установка для засветки фоторезиста от AlphaCrow
СообщениеДобавлено: Пт янв 05, 2018 02:37:14 
Встал на лапы
Аватар пользователя

Карма: 7
Рейтинг сообщений: 11
Зарегистрирован: Сб янв 07, 2017 10:14:29
Сообщений: 104
Откуда: Н-Новгород
Рейтинг сообщения: 0
Теперь все ясно стало.
Вот накидал схемку, пойдет так, или что-то где-то упустил? измененная от urez83 с учетом моей комплектухи,
В качестве БП хочу использовать БП от принтера, там 3х контактный разъем +35/+9/GND
судя по всему БП ватт на 30 точно. Но принтер он тащил с 4мя движками внутри.
Изображение


Вернуться наверх
 
Не в сети
 Заголовок сообщения: Re: Лазерная установка для засветки фоторезиста от AlphaCrow
СообщениеДобавлено: Пт янв 05, 2018 03:57:31 
Открыл глаза
Аватар пользователя

Карма: 1
Рейтинг сообщений: -2
Зарегистрирован: Вт апр 08, 2008 11:15:24
Сообщений: 76
Рейтинг сообщения: 0
tihohod. Такое количество тонких и длинных прутков, напоминает арфу. Оно же болтаться будет на две сотки сотки только от вашей ходьбы по полу рядом. Хлипко-с. :tea:

_________________
Инженерю.


Вернуться наверх
 
Не в сети
 Заголовок сообщения: Re: Лазерная установка для засветки фоторезиста от AlphaCrow
СообщениеДобавлено: Пт янв 05, 2018 04:29:34 
Грызет канифоль
Аватар пользователя

Карма: 5
Рейтинг сообщений: 138
Зарегистрирован: Пн мар 08, 2010 22:34:21
Сообщений: 278
Откуда: Санкт-Петербург
Рейтинг сообщения: 12
Спасибо за Ваше мнение. Я его уважаю. Это вообще мой первый опыт в ЧПУ-строении и, реализуя его, я присматривался к имеющемуся у меня 3д принтеру и китайскому граверу на идентичных комплектующих. Весьма вероятно, что Вы правы, и всё нужно варить из стальных профильных труб и заливать безусадочным бетоном. Возможно это и стеклянные направляющие станут де-факто стандартом для этой установки. Искренне желаю Вам довести свою установку до конца и чтобы она не оказалась хлипкой-с. Уверен, что так и будет. Как оправдание, прошу заметить, что в моей установке используются исключительно чорные винты класса прочности 12.9.


Вернуться наверх
 
Не в сети
 Заголовок сообщения: Re: Лазерная установка для засветки фоторезиста от AlphaCrow
СообщениеДобавлено: Пт янв 05, 2018 06:13:06 
Друг Кота
Аватар пользователя

Карма: 59
Рейтинг сообщений: 1575
Зарегистрирован: Вт окт 22, 2013 04:37:23
Сообщений: 3411
Откуда: Казань
Рейтинг сообщения: 0
tihohod, зачёт. :))) Особенно про мифические стеклянные направляющие. :beer:

_________________
Платы для HLDI - установки лазерной засветки фоторезиста.
Фоторезисты Ordyl Alpha 350 и AM 140.
Жидкое олово для лужения плат (видео) - самое лучшее и только у меня.
Паяльная маска XV501T-4 и KSM-S6189 (5 цветов).
Заказ печатных плат - pcbsmac@gmail.com


Вернуться наверх
 
Показать сообщения за:  Сортировать по:  Вернуться наверх
Начать новую тему Ответить на тему  [ Сообщений: 10133 ]     ... , , , 271, , , ...  

Часовой пояс: UTC + 3 часа


Кто сейчас на форуме

Сейчас этот форум просматривают: нет зарегистрированных пользователей и гости: 9


Вы не можете начинать темы
Вы не можете отвечать на сообщения
Вы не можете редактировать свои сообщения
Вы не можете удалять свои сообщения
Вы не можете добавлять вложения

Найти:
Перейти:  


Powered by phpBB © 2000, 2002, 2005, 2007 phpBB Group
Русская поддержка phpBB
Extended by Karma MOD © 2007—2012 m157y
Extended by Topic Tags MOD © 2012 m157y