Например TDA7294

Форум РадиоКот • Просмотр темы - БП на TL081_0-30V / 0,002-3А
Форум РадиоКот
Здесь можно немножко помяукать :)

Текущее время: Вс янв 25, 2026 08:47:37

Часовой пояс: UTC + 3 часа


ПРЯМО СЕЙЧАС:



Начать новую тему Эта тема закрыта, Вы не можете редактировать и оставлять сообщения в ней.  [ Сообщений: 3722 ]     ... , , , 109, , , ...  
Автор Сообщение
Не в сети
 Заголовок сообщения: Re: БП на TL081_0-30V / 0,002-3А
СообщениеДобавлено: Чт авг 02, 2018 11:28:16 
Прорезались зубы
Аватар пользователя

Карма: 2
Рейтинг сообщений: 27
Зарегистрирован: Вс апр 30, 2017 17:54:36
Сообщений: 215
Откуда: Юрмала
Рейтинг сообщения: 0
dima1967 писал(а):
Магия?


Да, интересно.
В симуляторе добавлен транзистор Q3 вместо диода Д10 ??

Добавлено after 5 minutes 34 seconds:
Еще обратил внимание, что на выходе U2 последовательно на базу в симуляторе стоит R=220 , а в оригинальной схеме стоит R=1K. Это важно, или просто в симуляции так лучше работает?


Вернуться наверх
 
Не в сети
 Заголовок сообщения: Re: БП на TL081_0-30V / 0,002-3А
СообщениеДобавлено: Чт авг 02, 2018 11:46:37 
Друг Кота
Аватар пользователя

Карма: 140
Рейтинг сообщений: 4277
Зарегистрирован: Чт сен 01, 2011 12:53:27
Сообщений: 20131
Откуда: ТьмуТаракания. Почетный житель подмостовья
Рейтинг сообщения: 0
Простите мое любопытство, а насколько необходима такая безупречная работа блока питания в режиме ограничения тока? какое может быть прикладное применение такого режима? ну я, еще понимаю режим стабилизации напряжения.
по моему это
СпойлерИзображение

Не более того. тем более, что режим ограничения тока для линейных стабилизаторов, весьма хреновый режим. например при выходном напряжении 30В и токе ограничения 3А, при около КЗшной ситуации на регулирующем транзисторе получим не много не мало 90 ватт чистого тепла.
да и светодиоды от такого блока зажигать в режиме ограничения я бы не советовал, особенно маломощные, а для мощьных, какие-то 20-30 милливольт пульсаций это пыль.
да и ввиду высокого импенданса стабилизатора тока, само подключаемое устройство создаст такие пульсации, мама не горюй. :dont_know:

_________________
Шекспир сказал: Судить меня -дано лишь Богу, другим я укажу дорогу... https://natribu.org/
Я его полностью поддерживаю.
Программирую на Fuse AtmelAVR.


Вернуться наверх
 
Не в сети
 Заголовок сообщения: Re: БП на TL081_0-30V / 0,002-3А
СообщениеДобавлено: Чт авг 02, 2018 12:05:32 
Друг Кота
Аватар пользователя

Карма: 175
Рейтинг сообщений: 7680
Зарегистрирован: Чт апр 04, 2013 12:46:59
Сообщений: 17234
Откуда: Тюмень
Рейтинг сообщения: 8
Да, 1,0к я считаю излишним. 220 Ом вполне достаточен для защиты от сверхтоков через базу добавленного транзистора (в модель я не заводил узел на Q1, а он ведь вообще устраивает к.з. выходу ОУ, впрочем, для выхода ОУ это достаточно безопасно. В реальном изделии Q1 остаётся на своём месте).

Есть ещё один глюк, я о нём не упоминал - как само собой разумеющееся. Из-за того, что Q4 закрывается неторопливо - это свойственно всем биполярным транзисторами, при снятии нагрузки при малой величине C7 наблюдается всплеск напряжения. Особенно это заметно, когда токи большие. Бороться с этим трудно. Радикальный метод - замена регулирующего транзистора на полевой. Но это тянет за собой уже значительное количество переделок.

А вот болтанку при изменении тока нагрузки при большой её ёмкости, убираем так

Изображение

oleg63m, самое неприемлемое в процессе творчества - это отвечать на вопрос "а зачем это тебе". Данный вопрос я считаю неуместным и совершенно бестактным.

_________________
Общением на форуме подпитываю свою эгоистичную, склонную к самолюбованию сущность.


Вернуться наверх
 
Не в сети
 Заголовок сообщения: Re: БП на TL081_0-30V / 0,002-3А
СообщениеДобавлено: Чт авг 02, 2018 12:18:02 
Прорезались зубы
Аватар пользователя

Карма: 2
Рейтинг сообщений: 27
Зарегистрирован: Вс апр 30, 2017 17:54:36
Сообщений: 215
Откуда: Юрмала
Рейтинг сообщения: 0
oleg63m писал(а):
а насколько необходима такая безупречная работа блока питания в режиме ограничения тока?

Я пытаюсь из режима ограничения тока сделать СС без пульсаций на выходе. Просто чтобы получился хороший БП, насколько это возможно на базе этой схемы. Но уже и сам понимаю что в результате может получиться совсем не похожая на оригинал схема. Надеялся что без особых вмешательств в железо можно избавиться от пульсаций в режиме СС.

...PS. А кот знатный!!! :))

Добавлено after 10 minutes 17 seconds:
Slabovik писал(а):
А вот болтанку при изменении тока нагрузки при большой её ёмкости, убираем так


Вопрос может странный, но все же....
Если эту дополнительную обвязку на U2 разместить уже на отдельной платке и соединить проводками с нужными точками на плате БП, это допустимо? Или важно чтобы конденсаторы были вплотную к ОУ?
Да и новый транзистор в макете (вместо Д10) похоже придется сажать на доп платку...


Вернуться наверх
 
Эиком - электронные компоненты и радиодетали
Не в сети
 Заголовок сообщения: Re: БП на TL081_0-30V / 0,002-3А
СообщениеДобавлено: Чт авг 02, 2018 12:20:52 
Друг Кота
Аватар пользователя

Карма: 175
Рейтинг сообщений: 7680
Зарегистрирован: Чт апр 04, 2013 12:46:59
Сообщений: 17234
Откуда: Тюмень
Рейтинг сообщения: 7
Кстати, пульсации в режиме CC нужно измерять уже не в вольтах, а в амперах. Ещё лучше - оценивать их относительную величину - по ней сразу видно, что к чему. Да и из-за малой величины сопротивления шунта добиться малых пульсаций в режиме CC достаточно трудно из-за банальных наводок.

Чувствительные цепи необходимо располагать как можно более компактно. Для опытов можно всё смонтировать навесным монтажом прямо на имеющейся плате (о стороны её печатного монтажа). Если всё будет хорошо (а убедиться в этом можно только в ходе испытаний), то по-хорошему нужно будет делать новую плату. Ибо неудачно расположенный или вынесенный проводник частенько является причиной неработоспособности устройства. Вот, гляньте ради интереса его частотный диапазон

без коррекции

Изображение

и с коррекцией

Изображение

Это семейства кривых глубины и фазы ООС для различных ёмостей нагрузки.
Хорошо видно, что для больших ёмкостей нагрузки сдвиг фазы без цепи коррекции убегает далеко за 135°, что и обеспечивает колебательный характер переходного процесса.

_________________
Общением на форуме подпитываю свою эгоистичную, склонную к самолюбованию сущность.


Вернуться наверх
 
Не в сети
 Заголовок сообщения: Re: БП на TL081_0-30V / 0,002-3А
СообщениеДобавлено: Чт авг 02, 2018 12:58:13 
Прорезались зубы
Аватар пользователя

Карма: 2
Рейтинг сообщений: 27
Зарегистрирован: Вс апр 30, 2017 17:54:36
Сообщений: 215
Откуда: Юрмала
Рейтинг сообщения: 0
Slabovik писал(а):
пульсации в режиме CC нужно измерять уже не в вольтах, а в амперах.

Понимаю....но разве в режиме СС не может быть красиво на осциллографе , с минимальными 2...3 мВ пульсациями при токе 3А?

Slabovik писал(а):
из-за малой величины сопротивления шунта добиться малых пульсаций в режиме CC достаточно трудно из-за банальных наводок.

А я вообще влепил 0,1 Ом, чтобы калорифера не было на шунте. Сейчас у меня в режиме СС на 2А жуткая гармонь амплитудой 30 мВ. Я попробовал уже (раньше) увеличивать С8 (в старом включении) и это снизило гармонь до 10 мВ. Но при этом выброс тока на шунте при КЗ похоже по времени аи амплитуде затянулся. Хотя КЗ в тестах много раз проводил и транзисторы целы-невредимы. :)

Slabovik писал(а):
Для опытов можно всё смонтировать навесным монтажом прямо на имеющейся плате (о стороны её печатного монтажа)

Об этом я сразу не подумал. Действительно порукожопствую на обратной стороне, сооружу конструкцию для опытов.

Slabovik писал(а):
Это семейства кривых глубины и фазы ООС для различных ёмостей нагрузки.

А вот тут у меня пробелы в матчасти...сори. Мне такие вещи пока мало понятны... :cry:


Вернуться наверх
 
Не в сети
 Заголовок сообщения: Re: БП на TL081_0-30V / 0,002-3А
СообщениеДобавлено: Чт авг 02, 2018 14:20:35 
Друг Кота
Аватар пользователя

Карма: 140
Рейтинг сообщений: 4277
Зарегистрирован: Чт сен 01, 2011 12:53:27
Сообщений: 20131
Откуда: ТьмуТаракания. Почетный житель подмостовья
Рейтинг сообщения: -5
Данный вопрос я считаю неуместным и совершенно бестактным.

Ну так и молчал бы. я то, спросил, вобщем у человека, который собирает данный девайс. и он, как я вижу, совсем не против ответить. то-есть, человек вполне культурно воспитанный. Может и я проникнусь и начну тоже собирать эту схему, когда осознаю, для чего нужна прецизионная стабилизация тока в 3 ампера, может и мне это жизненно необходимо. А я живу, вот так в неведеньи, от того и все мои несчастия :kill: :beer:

_________________
Шекспир сказал: Судить меня -дано лишь Богу, другим я укажу дорогу... https://natribu.org/
Я его полностью поддерживаю.
Программирую на Fuse AtmelAVR.


Вернуться наверх
 
Не в сети
 Заголовок сообщения: Re: БП на TL081_0-30V / 0,002-3А
СообщениеДобавлено: Чт авг 02, 2018 14:30:34 
Друг Кота
Аватар пользователя

Карма: 175
Рейтинг сообщений: 7680
Зарегистрирован: Чт апр 04, 2013 12:46:59
Сообщений: 17234
Откуда: Тюмень
Рейтинг сообщения: 0
Извини, дружище, но хамство никогда не принимал, и, похоже, уже не судьба...

_________________
Общением на форуме подпитываю свою эгоистичную, склонную к самолюбованию сущность.


Вернуться наверх
 
Не в сети
 Заголовок сообщения: Re: БП на TL081_0-30V / 0,002-3А
СообщениеДобавлено: Чт авг 02, 2018 14:46:15 
Прорезались зубы
Аватар пользователя

Карма: 2
Рейтинг сообщений: 27
Зарегистрирован: Вс апр 30, 2017 17:54:36
Сообщений: 215
Откуда: Юрмала
Рейтинг сообщения: 4
oleg63m писал(а):
начну тоже собирать эту схему, когда осознаю, для чего нужна прецизионная стабилизация тока в 3 ампера, может и мне это жизненно необходимо.

Спасибо, повеселили.
А по мне так чем бы не тешиться, лишь бы водку не жрать от скуки.... :beer:


Вернуться наверх
 
Не в сети
 Заголовок сообщения: Re: БП на TL081_0-30V / 0,002-3А
СообщениеДобавлено: Чт авг 02, 2018 15:19:13 
Друг Кота
Аватар пользователя

Карма: 140
Рейтинг сообщений: 4277
Зарегистрирован: Чт сен 01, 2011 12:53:27
Сообщений: 20131
Откуда: ТьмуТаракания. Почетный житель подмостовья
Рейтинг сообщения: 0
Извини, дружище,

Извиняю, но в дальнейшем следи за собою :)))
dima1967 писал(а):
А по мне так чем бы не тешиться, лишь бы водку не жрать от скуки..

а вот это одобряю. хотя совсем без нее тоже нельзя.

_________________
Шекспир сказал: Судить меня -дано лишь Богу, другим я укажу дорогу... https://natribu.org/
Я его полностью поддерживаю.
Программирую на Fuse AtmelAVR.


Вернуться наверх
 
Не в сети
 Заголовок сообщения: Re: БП на TL081_0-30V / 0,002-3А
СообщениеДобавлено: Чт авг 02, 2018 17:15:29 
Друг Кота
Аватар пользователя

Карма: 175
Рейтинг сообщений: 7680
Зарегистрирован: Чт апр 04, 2013 12:46:59
Сообщений: 17234
Откуда: Тюмень
Рейтинг сообщения: 0
oleg63m писал(а):
в дальнейшем следи за собою
Не надо мне говорить, что мне делать, и я не стану говорить, куда следует пойти.

Но вернёмся к пульсациям.
dima1967 писал(а):
разве в режиме СС не может быть красиво на осциллографе , с минимальными 2...3 мВ пульсациями при токе 3А?
Банально возьмём и посчитаем. Три ампера. Напряжение? Ну, скажем, 10 вольт на нагрузке. Получается, сопротивление нагрузки 3.33 Ом. 3 милливольта пульсации напряжения - это 3 мВ/3,33 Ом = 0,9 мА пульсаций по току. От трёх ампер 0,9 мА составляют 0,03% относительной величины. Не каждый УМЗЧ имеет такой уровень качества, а тут мы хотим это получить от простого блока питания. Если опустить планку в три-пять раз (подняв допустимый уровень пульсаций), то уже в этом случае можно будет считать, что задача выполнена, а 0.03% тянут уже на прецизионное изделие.

При этом в режиме напряжения пульсации подавить при данном построении блока проще. Потому что глубина ООС много больше и в работу вовлечён только один ОУ, что автоматически означает более точное следование опорному напряжению, а также более широкую АЧХ. При работе же в токовом режиме, из-за весьма низкого напряжения, получаемого от токового шунта, приходится увеличивать усиление, вводя второй ОУ (вообще, это не единственная причина и даже не главная, а главная - это удобство реализации). Соответственно, мы также усиливаем и все наводки, которые собираем на провода и узлы. Для иллюстрации просто сравните, с какими уровнями входных напряжений работают узлы на U1 и U3.

И, да, гляньте-ка, как включен C5. Хотя его ёмкость небольшая - всего 0.22 мкФ (а может туда кто-то и побольше поставил), но ток, текущий через этот конденсатор (вызываемый пульсациями напряжения от выпрямителя), полностью идёт через токовый шунт, вызывая на нём падение напряжения, которое в свою очередь усиливается U3. Мне видится, что единственным способом избавиться от этого - стабилизировать питание U1 и U3, возможно, даже раздельными стабилизаторами (потому что ни U2, ни U3 все 30+ вольт не нужно - им хватит и +15). Стабилизировав таким образом напряжение питания этих ОУ, мы автоматически стабилизируем напряжение и на C5, а значит и не будет тока от его перезарядки - уровень пульсаций должен снизиться.

_________________
Общением на форуме подпитываю свою эгоистичную, склонную к самолюбованию сущность.


Вернуться наверх
 
Не в сети
 Заголовок сообщения: Re: БП на TL081_0-30V / 0,002-3А
СообщениеДобавлено: Чт авг 02, 2018 17:40:16 
Друг Кота
Аватар пользователя

Карма: 146
Рейтинг сообщений: 6068
Зарегистрирован: Чт июн 04, 2009 21:06:49
Сообщений: 36293
Откуда: г.Мариинск
Рейтинг сообщения: 4
Медали: 1
Лучший человек Форума 2017 (1)
Я совсем не пойму зачем может пригодится стабилизатор тока с такими характеристиками.

_________________
Тем кого не устаревает наличия ошибок в моем тексте, оставляю права не пользоваться моими советами или просто не читать мои сообщения.


Вернуться наверх
 
Не в сети
 Заголовок сообщения: Re: БП на TL081_0-30V / 0,002-3А
СообщениеДобавлено: Чт авг 02, 2018 18:28:56 
Друг Кота
Аватар пользователя

Карма: 140
Рейтинг сообщений: 4277
Зарегистрирован: Чт сен 01, 2011 12:53:27
Сообщений: 20131
Откуда: ТьмуТаракания. Почетный житель подмостовья
Рейтинг сообщения: 0
Телекот писал(а):
Я совсем не пойму

Slabovik писал(а):
самое неприемлемое в процессе творчества - это отвечать на вопрос "а зачем это тебе". Данный вопрос я считаю неуместным и совершенно бестактным.

Щас и ты получишь, от нашего вежливого :)))

_________________
Шекспир сказал: Судить меня -дано лишь Богу, другим я укажу дорогу... https://natribu.org/
Я его полностью поддерживаю.
Программирую на Fuse AtmelAVR.


Вернуться наверх
 
Не в сети
 Заголовок сообщения: Re: БП на TL081_0-30V / 0,002-3А
СообщениеДобавлено: Чт авг 02, 2018 19:21:23 
Друг Кота
Аватар пользователя

Карма: 146
Рейтинг сообщений: 6068
Зарегистрирован: Чт июн 04, 2009 21:06:49
Сообщений: 36293
Откуда: г.Мариинск
Рейтинг сообщения: 0
Медали: 1
Лучший человек Форума 2017 (1)
Он считает не уместным потому что не может придумать что на него ответить. :))

_________________
Тем кого не устаревает наличия ошибок в моем тексте, оставляю права не пользоваться моими советами или просто не читать мои сообщения.


Вернуться наверх
 
Не в сети
 Заголовок сообщения: Re: БП на TL081_0-30V / 0,002-3А
СообщениеДобавлено: Чт авг 02, 2018 19:27:05 
Друг Кота
Аватар пользователя

Карма: 175
Рейтинг сообщений: 7680
Зарегистрирован: Чт апр 04, 2013 12:46:59
Сообщений: 17234
Откуда: Тюмень
Рейтинг сообщения: 0
Ай, маладэц. Ласковый.

Понимание - результат процесса индивидуальной мозговой деятельности. Если этого результата где-то нет, то там и деятельности не было.
Я вот, наоборот, прекрасно понимаю, для чего ты сюда ввязался с совершенно путопорожним трёпом относительно моей персоны.

_________________
Общением на форуме подпитываю свою эгоистичную, склонную к самолюбованию сущность.


Вернуться наверх
 
Не в сети
 Заголовок сообщения: Re: БП на TL081_0-30V / 0,002-3А
СообщениеДобавлено: Чт авг 02, 2018 22:37:47 
Прорезались зубы
Аватар пользователя

Карма: 2
Рейтинг сообщений: 27
Зарегистрирован: Вс апр 30, 2017 17:54:36
Сообщений: 215
Откуда: Юрмала
Рейтинг сообщения: 0
Телекот писал(а):
Я совсем не пойму зачем может пригодится стабилизатор тока с такими характеристиками.

Я этим занимаюсь для того, чтобы развиваться в своем радиолюбительском творчестве. Я не думаю о прикладном векторе результата этих экспериментов со схемой БП. Просто хочу сделать лучше, чем оригинал. Этой схеме в обед 300 лет. Она вроде как вообще в Греции родилась и в конце своего длинного пути расплодилась многомилионным тиражом в наборах для сборки из поднебесной. На нескольких форумах с переменными успехом и активностью эта схема обсуждается много лет. Я ее собрал в железе и хочу сделать показатели по пульсациям лучше, чем они сейчас.
Я рад, что Slabovik помогает мне и предлагает различные варианты для проверки версий в железе. Мне нравится задавать вопросы человеку, который понимает в электронике больше меня, и получать на эти вопросы внятные и понятные ответы.
А зачем может понадобится такой прецизионный стабилизатор тока, если он конечно получится, я пока и сам не знаю... :))

Добавлено after 21 minute 1 second:
Slabovik писал(а):
гляньте-ка, как включен C5. Хотя его ёмкость небольшая - всего 0.22 мкФ (а может туда кто-то и побольше поставил), но ток, текущий через этот конденсатор (вызываемый пульсациями напряжения от выпрямителя), полностью идёт через токовый шунт, вызывая на нём падение напряжения, которое в свою очередь усиливается U3. Мне видится, что единственным способом избавиться от этого - стабилизировать питание U1 и U3, возможно, даже раздельными стабилизаторами (потому что ни U2, ни U3 все 30+ вольт не нужно - им хватит и +15). Стабилизировав таким образом напряжение питания этих ОУ, мы автоматически стабилизируем напряжение и на C5, а значит и не будет тока от его перезарядки - уровень пульсаций должен снизиться.

Вот мысль интересная. Я этот С5 даже не замечал в схеме, ну то есть ни разу на него не взглянул в таком ракурсе. А вот стабилизировать питание ОУ я как то предлагал попробовать на одном форуме, но в результате эта идея заглохла по той причине, что ОУ очень не требовательны к стабилизированному питанию и вроде как ничем это не поможет. А вот на С5 никто не обращал внимание.
1. Сейчас С5 подключен к плюсовой шине выпрямленного и соответственно к коллектору выходного транзистора и питанию всех ОУ. Если же мы слепим стабилизированное питание для ОУ, то этот С5 нужно будет переключить с плюсовой шины на этот стабилизированный плюс питания ОУ?? Например +15 вольт.
2. Почему раздельными стабилизаторами? Почему нельзя поставить один на всех (на троих :))) ) например на ТЛ431 и транзисторе? Делитель в обвязке ТЛ431 подогнать под 15 вольт для питания ОУ.
3. А зачем вообще нужен этот С5? Может убрать его, и не полезет переменная составляющая на шунт??


Вернуться наверх
 
Не в сети
 Заголовок сообщения: Re: БП на TL081_0-30V / 0,002-3А
СообщениеДобавлено: Пт авг 03, 2018 04:50:16 
Друг Кота
Аватар пользователя

Карма: 175
Рейтинг сообщений: 7680
Зарегистрирован: Чт апр 04, 2013 12:46:59
Сообщений: 17234
Откуда: Тюмень
Рейтинг сообщения: 2
С5 - это только предположение. Его нужно ещё проверить. Самое простое, что можно сделать - это нижний вывод C5 переключить с правого вывода R7 на его левый вывод и посмотреть, что будет.

Питание ОУ - тоже предположение. Что касается двух питаний, то оно растёт из того, что высоковольтное (30+) вольт питание нужно только U1, а U2 и U3 прекрасно будут работать от гораздо более низкого питания.
Острой необходимости в стабилизации питания ОУ нет кроме как U1 нуждается не столько в стабилизации, сколько в недопущении превышения питающего напряжения. Я тут провёл опыт, как чистота питания влияет на опору, дак получилось, что каждый вольт пульсаций вызывает нестабильность опоры никак не более 10 микровольт, а это вполне приемлемо. Но вот при замене опоры на TL431 необходимо, чтобы ток через неё был стабилизирован (генератором тока) - только в этом случае пульсации на TL431 оказываются меньше, чем у опоры на ОУ.
Но вот по температурной стабильности TL431 даёт как минимум пятикратную фору опоре на ОУ. В диапазоне от 0 до 100° уход TL431 ожидается не более 100 мВ, а у ОУ он вполне может достигать полувольта, в зависимости от параметров стабилитрона.

Да, в качестве стабилизатора питания ОУ TL431 излишня. Прекрасно работают параметрические стабилизаторы типа "стабилитрон + транзистор" и даже обладают серьёзным преимуществом - АЧХ TL431 далеко не так хороша, как у простого эмиттерного повторителя - разница примерно на порядок, что для питаемых ОУ вполне может оказаться критично.

p.s. Сейчас занимался проверкой работы добавленного транзистора и... получается, что не могу однозначно подтвердить необходимость замены D10 на транзистор. Не то, чтобы не работает, но эффект какой-то слабенький. Оставление R8 на своём месте с одновременным десяти-пятнадцатикратным уменьшением номинала работает аналогично в плане быстроты закрытия Q4, но имеет небольшой минус в виде подогрева Q2. Получается, что изначальный 1.0 кОм для R8 является чрезмерно большим - гораздо лучше в этом месте иметь не больше 100 Ом, оптимально где-то 68~82...

_________________
Общением на форуме подпитываю свою эгоистичную, склонную к самолюбованию сущность.


Вернуться наверх
 
Не в сети
 Заголовок сообщения: Re: БП на TL081_0-30V / 0,002-3А
СообщениеДобавлено: Пт авг 03, 2018 19:00:45 
Прорезались зубы
Аватар пользователя

Карма: 2
Рейтинг сообщений: 27
Зарегистрирован: Вс апр 30, 2017 17:54:36
Сообщений: 215
Откуда: Юрмала
Рейтинг сообщения: 0
Slabovik писал(а):
Самое простое, что можно сделать - это нижний вывод C5 переключить с правого вывода R7 на его левый вывод и посмотреть, что будет.

Попробую.
Slabovik писал(а):
высоковольтное (30+) вольт питание нужно только U1, а U2 и U3 прекрасно будут работать от гораздо более низкого питания.

А почему U1 нужно +30 вольт? Ведь опорное на его выходе 11,5 вольт...
dima1967 писал(а):
Получается, что изначальный 1.0 кОм для R8 является чрезмерно большим - гораздо лучше в этом месте иметь не больше 100 Ом, оптимально где-то 68~82...

В оригинальной схеме такого резистора нет, поэтому и я пока не пробовал такой вариант. Но я тут прикинул...если этот резистор будет примерно 75 Ом, то на нем при максимальном напряжении (на выходе БП) будет рассеиваться примерно 12 Вт, а через Q2 потечет 400 мА. Не многовато ли??


Вернуться наверх
 
Не в сети
 Заголовок сообщения: Re: БП на TL081_0-30V / 0,002-3А
СообщениеДобавлено: Пт авг 03, 2018 19:22:56 
Друг Кота
Аватар пользователя

Карма: 175
Рейтинг сообщений: 7680
Зарегистрирован: Чт апр 04, 2013 12:46:59
Сообщений: 17234
Откуда: Тюмень
Рейтинг сообщения: 0
dima1967 писал(а):
А почему U1 нужно +30 вольт?
Мнэээ.... прошу прощения - я ошибся. Конечно же U2 нужно высокое напряжение питания, а U1 и U3 достаточно и 15 вольт.
dima1967 писал(а):
В оригинальной схеме такого резистора нет
И опять я дал неверную инфу. Всё потому, что у себя не соблюдал нумерацию. На оригинальной схеме он R16, а на моей вы его найдёте как R8 и включен он маленько не так (что, собственно, и дало ложное представление об эффективности транзистора на месте диода).

В общем, подключение R16 остаётся как в оригинале, но его сопротивление надо уменьшать.

_________________
Общением на форуме подпитываю свою эгоистичную, склонную к самолюбованию сущность.


Вернуться наверх
 
Не в сети
 Заголовок сообщения: Re: БП на TL081_0-30V / 0,002-3А
СообщениеДобавлено: Пт авг 03, 2018 21:48:55 
Прорезались зубы
Аватар пользователя

Карма: 2
Рейтинг сообщений: 27
Зарегистрирован: Вс апр 30, 2017 17:54:36
Сообщений: 215
Откуда: Юрмала
Рейтинг сообщения: 0
Slabovik писал(а):
U2 нужно высокое напряжение питания, а U1 и U3 достаточно и 15 вольт.

Да, теперь все сходится :))

С R16 теперь тоже все ясно.
Сейчас вот наконец появилась возможность спокойно с железом и осциллографом поработать, попробую отцепить ногу С5 от шунта - посмотрю что будет на осц....а потом прицеплю ее после шунта и снова посмотрю что будет. Метод тыка никто не отменял! У меня вообще вся это чудо-схема в Мультисим 14 собрана, но у меня слабый процессор на ноутбуке (целерон) и Мультисим тормозит. Поэтому проще сразу в железе поэкспериментировать с С5.

В этой схеме U3 и U2 получают предельное напряжение питания с учетом отрицательного плеча -5,6 вольт. Я давно думал: зачем так много на отрицательном плече? Ведь для того чтобы загнать в ноль напряжение и ток вовсе не надо -5,6 вольт. Достаточно и меньше значение(по модулю).
У меня на вторичке всего 21 вольт АС, поэтому я не заморачивался с этим - не зашкаливает питание ОУ.
Вот нашел на просторах нета такую измененную радиолюбителями из поднебесной схемку. Похоже что в ней как раз и решили вопрос с предельным питанием для ОУ тока. А ОУ напряжения вообще решили оставить без отрицательного плеча. Почему бы и нет??
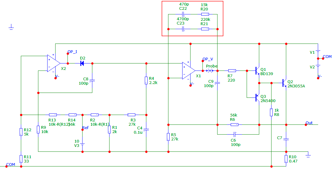
Посмотрите схемку. Что скажете??

Добавлено after 4 minutes 56 seconds:
.....P.S.
А при таком включении питания ОУ тока стабилитрон Д13 срезает пульсации или нет?


Вложения:
Измененная схема.gif [42.09 KiB]
Скачиваний: 728
Вернуться наверх
 
Показать сообщения за:  Сортировать по:  Вернуться наверх
Начать новую тему Эта тема закрыта, Вы не можете редактировать и оставлять сообщения в ней.  [ Сообщений: 3722 ]     ... , , , 109, , , ...  

Часовой пояс: UTC + 3 часа


Кто сейчас на форуме

Сейчас этот форум просматривают: Monkey и гости: 43


Вы не можете начинать темы
Вы не можете отвечать на сообщения
Вы не можете редактировать свои сообщения
Вы не можете удалять свои сообщения
Вы не можете добавлять вложения

Найти:
Перейти:  


Powered by phpBB © 2000, 2002, 2005, 2007 phpBB Group
Русская поддержка phpBB
Extended by Karma MOD © 2007—2012 m157y
Extended by Topic Tags MOD © 2012 m157y