Например TDA7294

Форум РадиоКот • Просмотр темы - Простейший FM приёмник
Форум РадиоКот
Здесь можно немножко помяукать :)

Текущее время: Вс ноя 09, 2025 08:26:04

Часовой пояс: UTC + 3 часа


ПРЯМО СЕЙЧАС:



Начать новую тему Ответить на тему  [ Сообщений: 386 ]     ... , , , 13, , , ...  
Автор Сообщение
Не в сети
 Заголовок сообщения: Re: Простейший FM приёмник
СообщениеДобавлено: Чт янв 01, 2015 14:40:47 
Друг Кота
Аватар пользователя

Карма: 12
Рейтинг сообщений: 207
Зарегистрирован: Вс июл 23, 2006 01:32:05
Сообщений: 3268
Откуда: г.Москва
Рейтинг сообщения: 0
Медали: 1
Получил миской по аватаре (1)
Скачай книгу "Современый тюнер своими руками", там куча схем.

_________________
R3Dio 73!


Вернуться наверх
 
Не в сети
 Заголовок сообщения: Re: Простейший FM приёмник
СообщениеДобавлено: Пн янв 05, 2015 09:59:21 
Друг Кота
Аватар пользователя

Карма: 116
Рейтинг сообщений: 4499
Зарегистрирован: Пт мар 30, 2012 05:17:29
Сообщений: 15813
Откуда: Екатеринбург
Рейтинг сообщения: 0
http://www.dessy.ru/catalog-pdc412603.html Готовый приёмник, внешних "добавок" не требует, вход с антенны, выход стерео на наушники, достаточно мощный, питание 3.3 вольта, всё управление по I2C. Умеет оба УКВ диапазона. Я себе сделал будильник со встроенным приёмником на этой сборке - работает замечательно. Рекомендую всем. Правда, тот или иной микроконтроллер для него обязателен. Но это уже другая история.

_________________
Алi мент або не мент?
Це - мент!


Вернуться наверх
 
Не в сети
 Заголовок сообщения: Re: Простейший FM приёмник
СообщениеДобавлено: Чт янв 29, 2015 18:25:13 
Встал на лапы

Зарегистрирован: Чт янв 17, 2013 21:25:30
Сообщений: 93
Откуда: Тула
Рейтинг сообщения: 0
Здравствуйте). Решил повторить схему простого укв приемника Захарова)Подскажите пожалуйста почему на многих простых , именно укв приемников "берется" или "подается сигнал с антенны" в средней точке катушки индуктивности входного колебательного контура?


Вернуться наверх
 
Не в сети
 Заголовок сообщения: Re: Простейший FM приёмник
СообщениеДобавлено: Чт янв 29, 2015 18:28:27 
Друг Кота
Аватар пользователя

Карма: 107
Рейтинг сообщений: 1031
Зарегистрирован: Пт дек 17, 2010 15:07:50
Сообщений: 12364
Откуда: Крымский Федеральный Округ
Рейтинг сообщения: 0
ЕМНИП, это для согласования сопротивлений. Импедансов. Ну а более подробно ща спецы ответят.

_________________
Изображение
И ты врёшь!!! © Vladisman
Изображение


Вернуться наверх
 
Эиком - электронные компоненты и радиодетали
Не в сети
 Заголовок сообщения: Re: Простейший FM приёмник
СообщениеДобавлено: Чт фев 11, 2016 14:02:21 
Первый раз сказал Мяу!

Карма: 4
Рейтинг сообщений: 18
Зарегистрирован: Вс ноя 10, 2013 02:41:50
Сообщений: 25
Рейтинг сообщения: 2
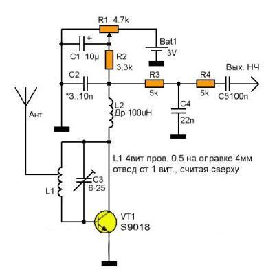
Всем привет собрал сегодня FM приемник на одном транзисторе s9018, работает от 3в, почти карманный вариант.
чувствительность у приемника достаточно хорошая, у меня получился диапазон от 83 мГц и до погодного роботы аэропорта который вещает видимо не только в АМ...

Схема
Изображение

Видео работы приемника.


Вложения:
post-46-1202074550.jpg [17.81 KiB]
Скачиваний: 11230
Вернуться наверх
 
Не в сети
 Заголовок сообщения: Re: Простейший FM приёмник
СообщениеДобавлено: Сб фев 13, 2016 09:32:26 
Друг Кота
Аватар пользователя

Карма: 35
Рейтинг сообщений: 82
Зарегистрирован: Чт окт 08, 2009 00:43:16
Сообщений: 3284
Рейтинг сообщения: 0
paralaxx писал(а):
до погодного роботы аэропорта который вещает видимо не только в АМ...

Сверхрегенеративный приемник может принимать сигналы как с ЧМ, так и с АМ модуляцией.


Вернуться наверх
 
Не в сети
 Заголовок сообщения: Прошу помощи по схеме укв приемника
СообщениеДобавлено: Ср окт 10, 2018 18:40:50 
Открыл глаза

Карма: -8
Рейтинг сообщений: -25
Зарегистрирован: Вт июл 24, 2018 08:05:53
Сообщений: 71
Откуда: Из России
Рейтинг сообщения: 0
Схему нашёл. Ссылку дам укв приемник. Скажите пожалуйста, она рабочая схема и какое сопротивление R1(там написано 330кОм)и где такое взять.

Добавлено after 2 minutes 42 seconds:
http://radiostorage.net/3239-samodelnyj ... emnik.html



При чем тут раздел "Статьи" ?
Сюда перенес. Здесь про этого "уродца" уже писали.
aen


Вернуться наверх
 
Не в сети
 Заголовок сообщения: Re: Прошу помощи по схеме укв приемника
СообщениеДобавлено: Ср окт 10, 2018 18:44:17 
Друг Кота
Аватар пользователя

Карма: 110
Рейтинг сообщений: 6673
Зарегистрирован: Пт авг 14, 2015 14:25:02
Сообщений: 11291
Откуда: Одесса - мама
Рейтинг сообщения: 0
Что значит "где такое взять"? Что нету никакой разборки?

_________________
90% времени уходит на отыскание неисправности,остальное - ждать когда нагреется паяльник! :)


Вернуться наверх
 
Не в сети
 Заголовок сообщения: Re: Прошу помощи по схеме укв приемника
СообщениеДобавлено: Ср окт 10, 2018 21:58:13 
Друг Кота
Аватар пользователя

Карма: 196
Рейтинг сообщений: 8569
Зарегистрирован: Пн ноя 30, 2009 03:00:01
Сообщений: 42882
Откуда: Нерезиновая
Рейтинг сообщения: 0
сопротивление R1(там написано 330кОм)и где такое взять.

Где взять, где взять.. КУПИТЬ!! Раз написано 330 кОм, то оно и есть 330 КИЛООМ!!

Интересно, где вы тогда будете брать П416Б, я так понимаю, что их уже лет 25 как перестали делать.. :))) :)))


Вернуться наверх
 
Не в сети
 Заголовок сообщения: Re: Простейший FM приёмник
СообщениеДобавлено: Ср окт 10, 2018 22:02:47 
Друг Кота
Аватар пользователя

Карма: 110
Рейтинг сообщений: 6673
Зарегистрирован: Пт авг 14, 2015 14:25:02
Сообщений: 11291
Откуда: Одесса - мама
Рейтинг сообщения: 0
Я делал ЧМ приёмник с ФАПЧ на одном транзисторе КТ315Г. Правда там контура подбирать вручную надо - на бумажке не рассчитать, всё интуитивно. Один из контуров должен быть с латунным винтом для настройки - так сказать вариометр... Намучался и закинул фтопку!

_________________
90% времени уходит на отыскание неисправности,остальное - ждать когда нагреется паяльник! :)


Вернуться наверх
 
Не в сети
 Заголовок сообщения: Re: Прошу помощи по схеме укв приемника
СообщениеДобавлено: Ср окт 10, 2018 22:08:03 
Друг Кота
Аватар пользователя

Карма: 106
Рейтинг сообщений: 3288
Зарегистрирован: Сб фев 11, 2017 15:59:13
Сообщений: 14741
Откуда: 57 RUS
Рейтинг сообщения: 0
Kirill2704 писал(а):
Скажите пожалуйста, она рабочая схема

Рабочая, если только есть прямая видимость на антенну передатчика.
Kirill2704 писал(а):
и какое сопротивление R1(там написано 330кОм)и где такое взять.

Купить, выпаять с ненужных плат, такие сопротивления часто шли в ламповой аппаратуре, набрать из нескольких резисторов, например из трёх сопротивлений по 100 кОм плюс одно на 30 кОм.

_________________
НАРОДОВЛАСТИЕ а не дерьмократия!!!
Суверенным и независимым может считаться только то государство, против которого англосаксонские разносчики кланово-олигархической дерьмократии и еврогейских "ценностей" со своими пособниками ввели санкции!


Вернуться наверх
 
Не в сети
 Заголовок сообщения: Re: Простейший FM приёмник
СообщениеДобавлено: Ср окт 10, 2018 22:12:28 
Друг Кота
Аватар пользователя

Карма: 110
Рейтинг сообщений: 6673
Зарегистрирован: Пт авг 14, 2015 14:25:02
Сообщений: 11291
Откуда: Одесса - мама
Рейтинг сообщения: 0
Вот как раз 30кОм и труднее найти, чем просто 330кОм!
Ряд Е12: . . . 2.7-3.3-3.9
. . .
Ряд Е24: . . . 2.7-3.0-3.3-3.6-3.9
. . .
330кОм более распространённый номинал, чем 30кОм.

_________________
90% времени уходит на отыскание неисправности,остальное - ждать когда нагреется паяльник! :)


Вернуться наверх
 
Не в сети
 Заголовок сообщения: Re: Простейший FM приёмник
СообщениеДобавлено: Ср окт 10, 2018 22:17:47 
Друг Кота
Аватар пользователя

Карма: 57
Рейтинг сообщений: 371
Зарегистрирован: Ср май 04, 2016 23:18:38
Сообщений: 5955
Рейтинг сообщения: 0
Фиговая схема.
Лучше уж классический сверхрегенератор собрать.
Изображение

_________________
Ваше открытие опровергает науку? Нет, это наука опровергает ваш бред.
Истина никогда не бывает посередине. Ведь середина на стороне того, кто больше лжёт.
Не стыдно писать в МЯЯЯУ! - стыдно вести себя не как порядочный Радио Кот. :)


Вернуться наверх
 
Не в сети
 Заголовок сообщения: Re: Простейший FM приёмник
СообщениеДобавлено: Ср окт 10, 2018 22:25:44 
Друг Кота
Аватар пользователя

Карма: 110
Рейтинг сообщений: 6673
Зарегистрирован: Пт авг 14, 2015 14:25:02
Сообщений: 11291
Откуда: Одесса - мама
Рейтинг сообщения: 0
Да любой однотранзисторный приёмник неопытному радиолюбителю тяжело даётся...
Мне было лет 13-15 тогда... усидчивости не хватало.
А сейчас не интересно уже.

_________________
90% времени уходит на отыскание неисправности,остальное - ждать когда нагреется паяльник! :)


Вернуться наверх
 
Не в сети
 Заголовок сообщения: Re: Простейший FM приёмник
СообщениеДобавлено: Чт окт 11, 2018 07:09:54 
Открыл глаза

Карма: -8
Рейтинг сообщений: -25
Зарегистрирован: Вт июл 24, 2018 08:05:53
Сообщений: 71
Откуда: Из России
Рейтинг сообщения: 0
Спасибо, П422 есть всё остальное есть сопротивление из Лиры возьму

Добавлено after 55 minutes 25 seconds:
Re: Прошу помощи по схеме укв приемника
Что значит "где такое взять"? Что нету никакой разборки?

Разборка есть очень много, но такого сопротивления не нашел


Вернуться наверх
 
Не в сети
 Заголовок сообщения: Re: Простейший FM приёмник
СообщениеДобавлено: Чт окт 11, 2018 08:29:16 
Друг Кота

Карма: 49
Рейтинг сообщений: 547
Зарегистрирован: Чт фев 20, 2014 18:57:55
Сообщений: 19487
Рейтинг сообщения: 0
Да любой однотранзисторный приёмник неопытному радиолюбителю тяжело даётся...

Точно так. Если сходу не заработал - быстрее другой собрать. Я как то на картонке и соплях собрал на кт315 и все работало, сделал красиво на плате и в коробочке - не захотел работать ни в какую, так и разобрал в итоге :)) Схемы с бОльшим числом деталей надежнее если, конечно, тупо не накосячить с соединением или ошибкой в номиналах.

_________________
"Вся военная пропаганда, все крики, ложь и ненависть исходят от людей, которые на эту войну не пойдут !" / Джордж Оруэлл /
"Война - это,когда за интересы других,гибнут совершенно безвинные люди." / Уинстон Черчилль /


Вернуться наверх
 
Не в сети
 Заголовок сообщения: Re: Простейший FM приёмник
СообщениеДобавлено: Чт окт 11, 2018 13:37:58 
Друг Кота
Аватар пользователя

Карма: 110
Рейтинг сообщений: 6673
Зарегистрирован: Пт авг 14, 2015 14:25:02
Сообщений: 11291
Откуда: Одесса - мама
Рейтинг сообщения: 0
Дело не в том, что много деталек лучше, дело в том, что контура воздушные и на макетке он работал, патамуша не было взаимосвязи катушек и проводов. А не плате даже паралельные проводники влияют. А тут ПЧ находится в звуковом диапазоне. Любое физическое изменение монтажа - настройка сбивается.

_________________
90% времени уходит на отыскание неисправности,остальное - ждать когда нагреется паяльник! :)


Вернуться наверх
 
Не в сети
 Заголовок сообщения: Re: Простейший FM приёмник
СообщениеДобавлено: Чт окт 11, 2018 13:44:47 
Друг Кота

Карма: 49
Рейтинг сообщений: 547
Зарегистрирован: Чт фев 20, 2014 18:57:55
Сообщений: 19487
Рейтинг сообщения: 0
Угу, но от этого не легче :)

_________________
"Вся военная пропаганда, все крики, ложь и ненависть исходят от людей, которые на эту войну не пойдут !" / Джордж Оруэлл /
"Война - это,когда за интересы других,гибнут совершенно безвинные люди." / Уинстон Черчилль /


Вернуться наверх
 
Не в сети
 Заголовок сообщения: Re: Простейший FM приёмник
СообщениеДобавлено: Чт окт 11, 2018 14:25:53 
Собутыльник Кота
Аватар пользователя

Карма: 14
Рейтинг сообщений: 121
Зарегистрирован: Сб май 21, 2016 11:04:52
Сообщений: 2977
Откуда: Беларусь
Рейтинг сообщения: 0
если есть катушка значить должен принимать. А вот далеко ли находится станция? Как у меня 2 станции в километре-полтора. Если человек загорелся на эту схему, то ему нужно помогать имеено по ней, другие предлагать бессмыслено. Я вот думаю, может собрать и попробовать, как-то начиная свою радиолюбительску карьеру пропустил эту схему, хотя она распиарена по всему интернету.П416 у меня нету, а вот п422 найдется.

Добавлено after 6 minutes 20 seconds:
наушник там надо высокоомный, и подстроечный кондесатор там ни к месту. Надо ставить постоянный и сердечником катушки пытаться настроиться. Вместо высокоомного наушника, возможно подойдет пьезик.


Вернуться наверх
 
Не в сети
 Заголовок сообщения: Re: Простейший FM приёмник
СообщениеДобавлено: Чт окт 11, 2018 14:47:41 
Друг Кота
Аватар пользователя

Карма: 110
Рейтинг сообщений: 6673
Зарегистрирован: Пт авг 14, 2015 14:25:02
Сообщений: 11291
Откуда: Одесса - мама
Рейтинг сообщения: 0
Пьезик не канает, а вот дуйнамик из трубки телефона(там сопр от 60 до 200 Ом) может и проканает.

Добавлено after 3 minutes 29 seconds:
Ктушка с сердечником для настройки называется ферровариометр. Сердечник может быть как ферритовый, так и из другого металла: медь бронза, латунь и даже алюминий. Но свойства металлов отличаются от свойств ферритов для настраиваемых катушек.

_________________
90% времени уходит на отыскание неисправности,остальное - ждать когда нагреется паяльник! :)


Вернуться наверх
 
Показать сообщения за:  Сортировать по:  Вернуться наверх
Начать новую тему Ответить на тему  [ Сообщений: 386 ]     ... , , , 13, , , ...  

Часовой пояс: UTC + 3 часа


Кто сейчас на форуме

Сейчас этот форум просматривают: нет зарегистрированных пользователей и гости: 27


Вы не можете начинать темы
Вы не можете отвечать на сообщения
Вы не можете редактировать свои сообщения
Вы не можете удалять свои сообщения
Вы не можете добавлять вложения

Найти:
Перейти:  


Powered by phpBB © 2000, 2002, 2005, 2007 phpBB Group
Русская поддержка phpBB
Extended by Karma MOD © 2007—2012 m157y
Extended by Topic Tags MOD © 2012 m157y