Например TDA7294

Форум РадиоКот • Просмотр темы - Разрабатываю лабораторный БП, проверьте пожалуйста
Форум РадиоКот
Здесь можно немножко помяукать :)

Текущее время: Вс фев 08, 2026 11:39:39

Часовой пояс: UTC + 3 часа


ПРЯМО СЕЙЧАС:



Начать новую тему Ответить на тему  [ Сообщений: 1056 ]     ... , , , 49, , , ,  
Автор Сообщение
Не в сети
 Заголовок сообщения: Re: Разрабатываю лабораторный БП, проверьте пожалуйста
СообщениеДобавлено: Пт апр 19, 2019 14:15:47 
Электрический кот
Аватар пользователя

Карма: 19
Рейтинг сообщений: 154
Зарегистрирован: Ср мар 03, 2010 11:48:00
Сообщений: 1004
Откуда: Уфа
Рейтинг сообщения: 0
я тут посмотрел предложение заменить резисторы на генераторы тока ... И пришёл к выводу, что овчинка выделки не стоит. Разница в работе этажерки едва ли уловима.
Точно также не работает тянутое из ключевых реалий внедрение PNP транзистора - эффекта от него не наблюдается.

Теперь у меня противоположное мнение. Я тоже решил попробовать в виртуалке оценить транзисторы, засмущал спор, не знаю насколько можно верить протезу, но результаты есть. Вы оказались правы, полевики пошустрее будут в выходном каскаде, особенно на больших токах, чем мощные дарлингтоны. Теперь уж не знаю, что делать со своей схемкой, платы все разведены на 99%... Можно конечно и забить на эти пару микросекунд задержки.
Небольшой отчет вложен. Все можно покритиковать, но наглядно видно преимущество полевиков особенно в паре с PNP транзисторами.
On/Off - это вы меня опередили. Реализовано, просто не показывал. Включает "подачу плюса" только при наличии отрицательного питания.

А зачем к минусу привязываться? Он никак не нагружен, да и мало от него что зависит. А вот как только появилось питание верхней ступени близкое к норме, можно включать выход. Если оно просело, или просел любой из "этажей" в случае работы под нагрузкой и аварийном пропадании сети, то питание автоматом отключится, раньше чем обесточатся ОУ. Мне кажется так лучше, но вам решать.
Перенос транзистора защиты от сверхтока пока не смотрел, но есть мысль, что там можно применить N-FET с целью использовать его Treshold Voltage в качестве порога.

Думаю не стоит усложнений. Это же аварийный режим, который никогда не должен произойти, порог выбран с небольшим запасом, поэтому не надо что-то мудрить. Цепочка параллельная шунту не мешает, а если начал открываться транзистор, то и ток в этот момент уже нет смысла измерять.


Вложения:
TEST_BP_OUT.rar [792.18 KiB]
Скачиваний: 308
Вернуться наверх
 
Не в сети
 Заголовок сообщения: Re: Разрабатываю лабораторный БП, проверьте пожалуйста
СообщениеДобавлено: Пт апр 19, 2019 14:30:53 
Друг Кота
Аватар пользователя

Карма: 117
Рейтинг сообщений: 1531
Зарегистрирован: Ср сен 18, 2013 10:08:26
Сообщений: 4732
Откуда: Санкт-Петербург
Рейтинг сообщения: 0
Хатуль_мадан писал(а):
не знаю насколько можно верить протезу

Я конечно не большой спец. Протез работает. Но он все же заточен под симуляцию МК, все остальное для него вторично.
Аналоговые схемы лучше в специализированном. MicroCap, LTSpice и т.д.
Не то чтобы критично, но прецеденты встречал.
В данном случае не думаю что результаты сильно изменятся.


Вернуться наверх
 
Не в сети
 Заголовок сообщения: Re: Разрабатываю лабораторный БП, проверьте пожалуйста
СообщениеДобавлено: Пт апр 19, 2019 17:08:27 
Друг Кота
Аватар пользователя

Карма: 175
Рейтинг сообщений: 7680
Зарегистрирован: Чт апр 04, 2013 12:46:59
Сообщений: 17234
Откуда: Тюмень
Рейтинг сообщения: 0
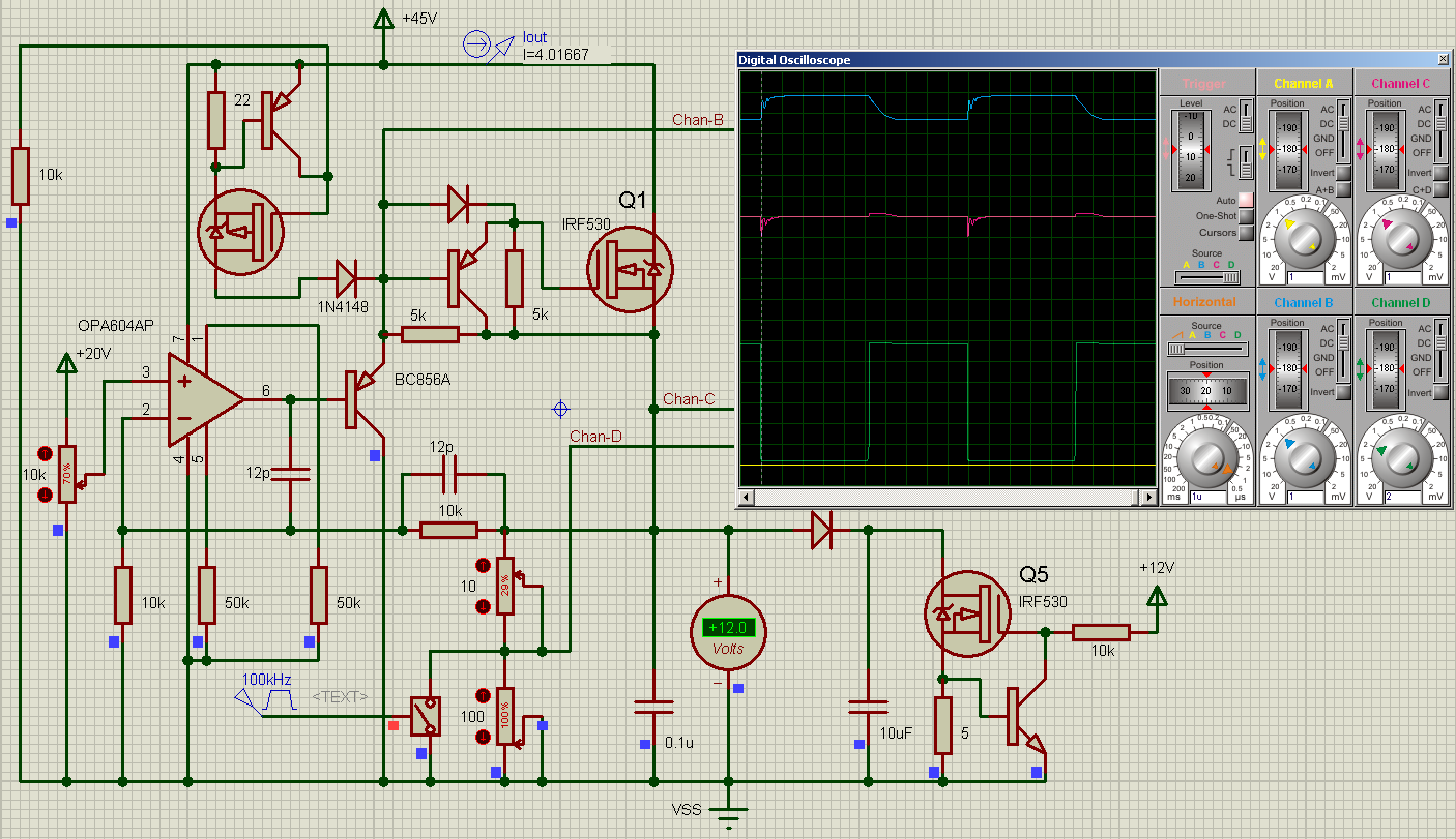
Опыт по демонстрации быстродействия некорректный. Ещё раз (в какой - не знаю) хочу заметить, что режим у нас не ключевой, а чиста линейный, с обратной связью. Когды вы к линейному режиму начинаете подходить с позиции ключа, вы в этой позиции не учитываете обратную связь, по факту полностью разрывая её на время, которое проходит между уже изменившимся управляющим сигналом и ещё не успевшим среагировать транзистором. При наличии ООС в таком режиме ничего хорошего, кроме исковерканного переходного процесса в лучшем случае, и свистяще-пердящего возбуждения в худшем, вы не получите.

Ладно, продолжим считать баранов. Вводим цепочку коррекции фазы для того чтобы работа блока не зависела от того, какая ёмкость к нему будет подключена пользователем.

Изображение

Внизу уже можно заметить транзистор, который делает On/Off.
Тут дело в том, что при отсутствии отрицательного и вдруг подаче положительного, мы имеем полноценный "заворот фаз" по входам наших операционников. Если включать без этого, на выходе в момент включения будет "щелчок" с почти полным напряжением блока. Если будет что-то подсоединено низковольтное - ему кранты.
Точно также нельзя включать сразу нижний генератор тока на 40 мА. Потому что он станет тянуть клемму "Out+" под уровень Gnd. Конечно, ему КД2997 не даст утянуть далеко, но лучше всего, когда такого и вовсе нет. Очередная мелочь :dont_know:

Правда, если вы соберёте по этой схеме, у вас блок не заработает. Вы его включите и... на выходе будет полное и не регулирующееся напряжение. Причина - всё тот же "заворот фаз" (точнее, инверсия входов ОУ), который происходит от того, что на нижнем TL081 питание минус 8 вольт, а у OPA только минус три. Как от этого избавиться? Ну... ждём следующую картинку :wink:
Цитата:
Это же аварийный режим, который никогда не должен произойти
Нет, это не аварийный режим, а самый обыкновенный. Происходит он каждый раз, когда на клеммах делается к.з. или подключается конденсатор. И это второе ограничение тока сделано как рад для того, чтобы оно уже работало, пока ОУ ещё не подоспел. Это буквально две-четыре микросекунды, но зато когда ОУ подоспевает, ему ток снижать нужно уже не со значения 100500 ампер, а только с примерно двукратного от максималки.

_________________
Общением на форуме подпитываю свою эгоистичную, склонную к самолюбованию сущность.


Вернуться наверх
 
Не в сети
 Заголовок сообщения: Re: Разрабатываю лабораторный БП, проверьте пожалуйста
СообщениеДобавлено: Пт апр 19, 2019 17:46:34 
Друг Кота
Аватар пользователя

Карма: 146
Рейтинг сообщений: 6067
Зарегистрирован: Чт июн 04, 2009 21:06:49
Сообщений: 36293
Откуда: г.Мариинск
Рейтинг сообщения: 0
Медали: 1
Лучший человек Форума 2017 (1)
Хатуль_мадан писал(а):
Вы оказались правы, полевики пошустрее будут в выходном каскаде, особенно на больших токах, чем мощные дарлингтоны.

У вас что выходное напряжение блока питания будет меняться с такой скоростью и с такой частотой? :shock: Это что генератор прямоугольников?
Вот вы на выходе установите 50в и меняйте ток нагрузки 1 и 5А с частотой 100КГц. Вот и увидите как отрабатывают транзисторы. Это реальнее будет, даже без ОС.

_________________
Тем кого не устаревает наличия ошибок в моем тексте, оставляю права не пользоваться моими советами или просто не читать мои сообщения.


Вернуться наверх
 
Эиком - электронные компоненты и радиодетали
Не в сети
 Заголовок сообщения: Re: Разрабатываю лабораторный БП, проверьте пожалуйста
СообщениеДобавлено: Пт апр 19, 2019 20:06:34 
Друг Кота
Аватар пользователя

Карма: 175
Рейтинг сообщений: 7680
Зарегистрирован: Чт апр 04, 2013 12:46:59
Сообщений: 17234
Откуда: Тюмень
Рейтинг сообщения: 0
Ну что же, ораторов на горизонте нет - продолжаем банкет :)

Добавляем в схему мелкие фишки, здорово поднимающие настроение, когда они есть.
Защита от насыщения TL081, следящей за током, и, правда, односторонняя защита от насыщения OPA604 - работает в режиме OffSet (Off_Reg) - это когда ЭДС на выходных клеммах выше, чем установленое задатчиком выходного напряжения.

Изображение

В следующей серии мелодрамы будем изобретать индикацию :)

_________________
Общением на форуме подпитываю свою эгоистичную, склонную к самолюбованию сущность.


Вернуться наверх
 
Не в сети
 Заголовок сообщения: Re: Разрабатываю лабораторный БП, проверьте пожалуйста
СообщениеДобавлено: Пт апр 19, 2019 20:37:46 
Электрический кот
Аватар пользователя

Карма: 19
Рейтинг сообщений: 154
Зарегистрирован: Ср мар 03, 2010 11:48:00
Сообщений: 1004
Откуда: Уфа
Рейтинг сообщения: 0
Опыт по демонстрации быстродействия некорректный. Ещё раз (в какой - не знаю) хочу заметить, что режим у нас не ключевой, а чиста линейный, с обратной связью.
Это почему не корректный? Где вы тут увидели ключевой режим в эмиттерном (истоковом) повторителе? Транзисторы открываются ровно на столько, какой ток от них требует нагрузка. А есть ОС, или ее нет (даже лучше), для оценки скорости переходного процесса это не нужно, будем считать, что напряжение на выходе задано 50В при входном питающем 55В (уж явно не насыщение). Как раз в этом случае и можно оценить скоростные характеристики транзистора на открытие от минимума до 50В и на закрытие, от максимума до нуля. Именно никакая ОС не влияет на эту скорость, что я и хотел увидеть для разных транзисторов.
Телекот писал(а):
У вас что выходное напряжение блока питания будет меняться с такой скоростью и с такой частотой?
Вот вы на выходе установите 50в и меняйте ток нагрузки 1 и 5А с частотой 100КГц. Вот и увидите как отрабатывают транзисторы.

Да, именно с такой скоростью нужно перестраивать управляющее напряжение при резком увеличении нагрузки, или наоборот при ее отключении (обрыве). Иначе как раз и будут успевать образовываться выбросы переходного процесса. А частоту 100кГц выбрал именно для удобства одновременного просмотра фронта и спада при развертке 1мкС. В реальности, скорее всего, таких частот не будет. Если выставить, как вы говорите 50В, и менять нагрузку, то на выходе не увижу никаких переходных процессов, только небольшое снижение напряжения на 1...2В от меняющегося тока через полуоткрытый транзистор, величина и будет обуславливать на сколько напряжение на эмиттере (истоке) снизится для его более сильного открытия под бОльший ток, при фиксированном управляющем напряжении на базе и отсутствии ОС. Этот опыт ничего не даст.
Внизу уже можно заметить транзистор, который делает On/Off.
Тут дело в том, что при отсутствии отрицательного и вдруг подаче положительного, мы имеем полноценный "заворот фаз" по входам наших операционников.
..."заворот фаз" (точнее, инверсия входов ОУ), который происходит от того, что на нижнем TL081 питание минус 8 вольт, а у OPA только минус три. Как от этого избавиться?
Вот тут пару вопросов: а зачем вообще нужно делать разное отрицательное -8 и -3В? Нельзя ли обойтись одним -3В? Зачем вообще делать отключаемое питание со схемы управления, чтобы каждый раз при включении ловить переходные процессы? Мне кажется, надо отключать только токовый стабилизатор, открывающий выходные транзисторы и от него же включать токовый стабилизатор отрицательной подтяжки. Схема управления всегда должна быть под питанием.
Нет, это не аварийный режим, а самый обыкновенный. Происходит он каждый раз, когда на клеммах делается к.з. или подключается конденсатор. И это второе ограничение тока сделано как рад для того, чтобы оно уже работало, пока ОУ ещё не подоспел. Это буквально две-четыре микросекунды, но зато когда ОУ подоспевает, ему ток снижать нужно уже не со значения 100500 ампер, а только с примерно двукратного от максималки.

Да это все понятно, что он возможно будет включаться на мизерное время, наверное лучше назвать не аварийный, а нештатный, в течение которого не стоит задача измерять ток. Поэтому и можно использовать измерительный шунт. Но не навязываю мнение.
P/S/ Забыл добавить (тут уж раскрываю мелкую изюмину своего блока), что если перенести эту предварительную токовую защиту на шунт, то можно регулировать верхнюю границу в зависимости от положения регулятора тока, дополнительно всего один ОУ и несколько резисторов :wink:
Типа установил ограничение 0,5А а максималка будет 0,7А. При токе в 5А максимальное мгновенное может быть 7А. :)

Ораторы видимо спать пошли после пятничного ужина. :))


Последний раз редактировалось Хатуль_мадан Пт апр 19, 2019 20:51:30, всего редактировалось 1 раз.

Вернуться наверх
 
Не в сети
 Заголовок сообщения: Re: Разрабатываю лабораторный БП, проверьте пожалуйста
СообщениеДобавлено: Пт апр 19, 2019 20:51:10 
Друг Кота
Аватар пользователя

Карма: 175
Рейтинг сообщений: 7680
Зарегистрирован: Чт апр 04, 2013 12:46:59
Сообщений: 17234
Откуда: Тюмень
Рейтинг сообщения: 0
Хатуль_мадан писал(а):
Где вы тут увидели ключевой режим в эмиттерном (истоковом) повторителе?
Я его увидел не в повторителе, а в режиме работы, который вы ему задали. Почему так - объяснил выше.
Хатуль_мадан писал(а):
оценки скорости переходного процесса это не нужно
Очень глубокое заблуждение. Потому что отдельно взятый транзистор нас не интересут от слова 'совсем'. Транзистор этот работает в комплексе и этот комплекс охвачен достаточно глубокой ООС. Поэтому рассматривать всё нужно именно с учётом этих факторов. Как только вы включите ООС, добъётесь устойчивости, вы увидите, как сильно изменится режим работы вашего повторителя, и как странно станет, когда те самые PNP в этом режиме окажутся совершенно не у дел.
Хатуль_мадан писал(а):
зачем вообще нужно делать разное отрицательное -8 и -3В?
Можно было бы обойтись одним -8, но тогда "прощайте, +33 вольта на выходе". Поэтому для OPA сделан специальный минимально отрицательный источник напряжения, а вот для нижней TL081 этого однозначно мало - нужно хотя бы четыре с половиной, и это минимум. Восемь - это вполне комфортно, нигде не жмёт.

зы: я изначально пытался вообще плавающее питание изготовить (как в известном усилителе), но столкнулся с тем, что при этом становится неприемлемым переходный процесс при смене режимов. Потому от такого варианта отказался.
Хатуль_мадан писал(а):
Схема управления всегда должна быть под питанием.
Это просто невозможно без организации этого "всегда питания". Что сложнее - добавить пару зависимостей, или "всегда питание"? Можно забить. Но при этом у вас будут всплески при включении и выключении.
Хатуль_мадан писал(а):
Поэтому и можно использовать измерительный шунт.
Я вспомнил, почему я от этого отказался. Там получался трудноустранимый возбуд, который не смог побороть.

_________________
Общением на форуме подпитываю свою эгоистичную, склонную к самолюбованию сущность.


Вернуться наверх
 
Не в сети
 Заголовок сообщения: Re: Разрабатываю лабораторный БП, проверьте пожалуйста
СообщениеДобавлено: Пт апр 19, 2019 21:01:18 
Друг Кота
Аватар пользователя

Карма: 146
Рейтинг сообщений: 6067
Зарегистрирован: Чт июн 04, 2009 21:06:49
Сообщений: 36293
Откуда: г.Мариинск
Рейтинг сообщения: 0
Медали: 1
Лучший человек Форума 2017 (1)
Вот интересно как ведёт себя повторитель на полевом и биполярном транзисторе при резких изменениях выходного тока. У полевика при изменении тока от 1 до 5А разница составляет почти 5в, у биполярника чуть больше 0,5в, почти в 10 раз. А вот эту разницу должна отработать цепь ОС с её задержками и усилением. То есть усилитель ошибки работающий на полевик при снижении нагрузки должен моментально снизить напряжение на затворе на 5в, а для биполярника всего на 0,5в. Разница есть?
Изображение
Вот я думаю если хотите создать совершенный блок питания нужно смотреть его реакцию на резкое изменение тока нагрузки.
Возьмите любой ОУ с выходным транзистором с ОС и нагрузите на такую нагрузку и посмотрите выбросы при использовании полевика и биполярника. Потом говорите про преимущество полевиков и их быстродействие. Оценивать надо время реакции всей схемы.

_________________
Тем кого не устаревает наличия ошибок в моем тексте, оставляю права не пользоваться моими советами или просто не читать мои сообщения.


Последний раз редактировалось Телекот Пт апр 19, 2019 21:13:01, всего редактировалось 1 раз.

Вернуться наверх
 
Не в сети
 Заголовок сообщения: Re: Разрабатываю лабораторный БП, проверьте пожалуйста
СообщениеДобавлено: Пт апр 19, 2019 21:10:51 
Электрический кот
Аватар пользователя

Карма: 19
Рейтинг сообщений: 154
Зарегистрирован: Ср мар 03, 2010 11:48:00
Сообщений: 1004
Откуда: Уфа
Рейтинг сообщения: 0
Очень глубокое заблуждение. Потому что отдельно взятый транзистор нас не интересут от слова 'совсем'. Транзистор этот работает в комплексе и этот комплекс охвачен достаточно глубокой ООС. Поэтому рассматривать всё нужно именно с учётом этих факторов. Как только вы включите ООС, добъётесь устойчивости, вы увидите, как сильно изменится режим работы вашего повторителя, и как странно станет, когда те самые PNP в этом режиме окажутся совершенно не у дел.
Хорошо, это попробовать смогу только в понедельник, да и то, если время будет.
Мне кажется, что можно и другие ОУ подобрать, но сделать одно питание -3В. Например LM833 или подобный...

Телекот, все совершенно верно, но в своей модели я пока оценивал скорости реакции на регулировку, без всяких ОС и не в составе БП. Оказалось действительно полевики шустрее. Чтобы смотреть на реакции от нагрузки, нужна полная схема стабилизации, с ОС по напряжению, иначе ваш тест тоже лишен смысла.


Вернуться наверх
 
Не в сети
 Заголовок сообщения: Re: Разрабатываю лабораторный БП, проверьте пожалуйста
СообщениеДобавлено: Пт апр 19, 2019 21:15:32 
Друг Кота
Аватар пользователя

Карма: 175
Рейтинг сообщений: 7680
Зарегистрирован: Чт апр 04, 2013 12:46:59
Сообщений: 17234
Откуда: Тюмень
Рейтинг сообщения: 0
Ну, вообще-то то, что у полевиков коэффициент передачи каскада типа "истоковый повторитель" ниже, чем у эмиттерного повторителя, представляет собой секрет Полишинеля.

Ну, зато на картинке Телекота даже так видно, что относительный к общему провалу выброс вверх, наиболее неприятный для проектируемого устройства, у полевика меньше, чем у биполярника. Провал вниз на самом деле не так волнует, как этот выброс вверх. И это очень ценное свойство, про которое я тут упорно талдычу: полевик закрывается лучше.

По поводу LM833... хм... гляньте-ка на досуге его Slew Rate, сравните с TL081. И ещё, это двойной ОУ, у него цепей балансировки нет.

_________________
Общением на форуме подпитываю свою эгоистичную, склонную к самолюбованию сущность.


Вернуться наверх
 
Не в сети
 Заголовок сообщения: Re: Разрабатываю лабораторный БП, проверьте пожалуйста
СообщениеДобавлено: Пт апр 19, 2019 21:28:06 
Друг Кота
Аватар пользователя

Карма: 117
Рейтинг сообщений: 1531
Зарегистрирован: Ср сен 18, 2013 10:08:26
Сообщений: 4732
Откуда: Санкт-Петербург
Рейтинг сообщения: 0
Slabovik писал(а):
продолжаем банкет

Slabovik писал(а):
серии мелодрамы

Ружье висит над сценой, в конце спектакля куда то выстрелит :))


Вернуться наверх
 
Не в сети
 Заголовок сообщения: Re: Разрабатываю лабораторный БП, проверьте пожалуйста
СообщениеДобавлено: Пт апр 19, 2019 21:30:00 
Электрический кот
Аватар пользователя

Карма: 19
Рейтинг сообщений: 154
Зарегистрирован: Ср мар 03, 2010 11:48:00
Сообщений: 1004
Откуда: Уфа
Рейтинг сообщения: 0
Всего лишь в 2 раза меньше. Но от них вроде и не требуется особой скорости. К тому же цепей коррекции TL081 и на вашей схеме нет.
А вот интересна гирлянда из RC цепочек на выходе 604, это как-о расчитывали и под какую АЧХ? Я пока что-то торможу тут...


Вернуться наверх
 
Не в сети
 Заголовок сообщения: Re: Разрабатываю лабораторный БП, проверьте пожалуйста
СообщениеДобавлено: Пт апр 19, 2019 21:39:29 
Друг Кота
Аватар пользователя

Карма: 175
Рейтинг сообщений: 7680
Зарегистрирован: Чт апр 04, 2013 12:46:59
Сообщений: 17234
Откуда: Тюмень
Рейтинг сообщения: 0
Когда вы переключаетесь с режима на режим, этот Slew Rate как раз и определяет время переключения. Есть разница: выход ОУ летит в рабочее положение 1 мкс, или 2 мкс?

Про "гирлянду" бегло можно глянуть здесь и немного ниже графики.
Для этого блока надо делать картинки с модели, а мне сегодня уже баиньки пора :dont_know:

_________________
Общением на форуме подпитываю свою эгоистичную, склонную к самолюбованию сущность.


Вернуться наверх
 
Не в сети
 Заголовок сообщения: Re: Разрабатываю лабораторный БП, проверьте пожалуйста
СообщениеДобавлено: Пт апр 19, 2019 21:48:00 
Электрический кот
Аватар пользователя

Карма: 19
Рейтинг сообщений: 154
Зарегистрирован: Ср мар 03, 2010 11:48:00
Сообщений: 1004
Откуда: Уфа
Рейтинг сообщения: 0
Тут люди делают БП на LM324 и вполне довольны, а вы говорите 1 или 2 микросекунды это важно. :)

Да мне тоже давно пора, час ночи, скоро на работу...


Вернуться наверх
 
Не в сети
 Заголовок сообщения: Re: Разрабатываю лабораторный БП, проверьте пожалуйста
СообщениеДобавлено: Пт апр 19, 2019 21:49:35 
Друг Кота
Аватар пользователя

Карма: 146
Рейтинг сообщений: 6067
Зарегистрирован: Чт июн 04, 2009 21:06:49
Сообщений: 36293
Откуда: г.Мариинск
Рейтинг сообщения: 0
Медали: 1
Лучший человек Форума 2017 (1)
Хатуль_мадан писал(а):
Чтобы смотреть на реакции от нагрузки, нужна полная схема стабилизации, с ОС по напряжению, иначе ваш тест тоже лишен смысла.

Согласен.
синий луч стабилизатор на полевике, ОУ одинаковая, коррекция одинаковая, всё одинаковое.
Изображение

_________________
Тем кого не устаревает наличия ошибок в моем тексте, оставляю права не пользоваться моими советами или просто не читать мои сообщения.


Вернуться наверх
 
Не в сети
 Заголовок сообщения: Re: Разрабатываю лабораторный БП, проверьте пожалуйста
СообщениеДобавлено: Пт апр 19, 2019 22:28:48 
Электрический кот
Аватар пользователя

Карма: 19
Рейтинг сообщений: 154
Зарегистрирован: Ср мар 03, 2010 11:48:00
Сообщений: 1004
Откуда: Уфа
Рейтинг сообщения: 0
Телекот, отлично! Отсюда вывод, не должно быть одинаковым управление полевиком и биполярным транзистором! :)
Хотя бы потому, что для одного приоритет динамики по току, а у другого по напряжению, т.е. выходные каскады отличаются.


Вернуться наверх
 
Не в сети
 Заголовок сообщения: Re: Разрабатываю лабораторный БП, проверьте пожалуйста
СообщениеДобавлено: Пт апр 19, 2019 23:00:02 
Друг Кота
Аватар пользователя

Карма: 146
Рейтинг сообщений: 6067
Зарегистрирован: Чт июн 04, 2009 21:06:49
Сообщений: 36293
Откуда: г.Мариинск
Рейтинг сообщения: 0
Медали: 1
Лучший человек Форума 2017 (1)
Отсюда вывод что для полевика нужно увеличивать быстродействие усилителя ошибки, но оно ограничено устойчивостью схемы. Это уже в симуляторе не решить, нужно проверять в железе при импульсной нагрузке. Удастся найти компромисс между увеличением усиления усилителя ошибки и запозданием фазы всего устройства, то есть устойчивостью схемы. Учитывая большие ёмкости полевика и большую амплитуду управления.

Добавлено after 5 minutes 56 seconds:
Но есть и хорошая весть, ёмкость Миллера здесь не важна. Так как напряжение затвор-сток не сильно изменяется.

_________________
Тем кого не устаревает наличия ошибок в моем тексте, оставляю права не пользоваться моими советами или просто не читать мои сообщения.


Вернуться наверх
 
Не в сети
 Заголовок сообщения: Re: Разрабатываю лабораторный БП, проверьте пожалуйста
СообщениеДобавлено: Сб апр 20, 2019 06:44:11 
Модератор
Аватар пользователя

Карма: 153
Рейтинг сообщений: 2931
Зарегистрирован: Сб авг 14, 2010 15:05:51
Сообщений: 18943
Откуда: г. Озерск, Челябинская обл.
Рейтинг сообщения: 0
Медали: 1
Лучший человек Форума 2017 (1)
а теперь хотелось бы посмотреть картинки на включение-выключение, когда напряжение на выходе меняется от 0 до максимума и обратно. в этом случае емкость миллера участвовать будет.

_________________
Мудрость приходит вместе с импотенцией...
Когда на русском форуме переходят на Вы, в реальной жизни начинают бить морду.


Вернуться наверх
 
Не в сети
 Заголовок сообщения: Re: Разрабатываю лабораторный БП, проверьте пожалуйста
СообщениеДобавлено: Пн апр 22, 2019 10:49:58 
Электрический кот
Аватар пользователя

Карма: 19
Рейтинг сообщений: 154
Зарегистрирован: Ср мар 03, 2010 11:48:00
Сообщений: 1004
Откуда: Уфа
Рейтинг сообщения: 0
Подумал я в выходные, посмотрел схемы промышленных БП, вот что показалось, изобретаем мы сферического коня в вакууме, причем идеального. Пытался вспомнить за более чем 40 летнюю практику, когда мне понадобился такой идеальный ЛБП. Не припомню ни разу. Да и в большинстве случаев люди используют простые БП из Китая, а многим и стабилизатора на LM317 хватает. Ведь если схема нагрузки требовательна к питанию, то явно присутствуют встроенные стабилизаторы, защиты и т.п. уже в нужных местах самого подключаемого устройства. Даже те блоки, которые считаются очень хорошими (но не прецизионные) тоже не отличаются выдающимся быстродействием и имеют емкости на выходе. При всем при этом, пользователи таких БП вполне довольны. Поэтому, мне кажется, надо как-то по другому оценить, что действительно нужно в БП, а что-то на столько редко используется, что не стоит об этом и думать.
1. Хороший БП должен иметь стабильное выходное напряжение при минимуме пульсаций, обеспечивать требуемый ток. Это основной параметр.
2. Иметь собственную защиту от КЗ и нештатных ситуаций, а уж потом все навороты для защиты нагрузки, стабильного тока без пульсаций с идеальным переходным процессом и т.п.
3. БП может заряжать аккумуляторы и проверять светодиоды, стабилитроны, но эти положительные фишки не должны сильно усложнять саму схему. Например, у меня для проверки светодиодов всегда лежит севшая от приборов "Крона" с припаянным резистором 1к. А если захочется чего-то особенного, то надо сначала включить голову, а потом подключать все к выходу БП. Никогда не стану выставлять на выходе 15В при 5мА и подключать маломощный элемент. Сначала надо выставить минимум напряжения, подключить, а потом плавно поднимать до требуемого. Гасящий защитный резистор тоже не бывает лишним.
4. При импульсной нагрузке, БП не должен выдавать напряжение выше установленного значения более 0,5...1В в зависимости от диапазона установки. Провалы допустимы, они не так страшны, как выбросы, да и "лечатся" дополнительными емкостями.
5. Установки напряжения и тока достаточно с разрешением до десятых, иногда сотых долей. А вот измерения параметров нагрузки желательно иметь с максимальным разрешением и точностью.
6. Триггерная защита может быть, а может и нет, но в любом случае она должна включаться с задержкой 50-100мС, иначе любая нагрузка с емкостью на входе будет бесить при каждом включении.
Вот как-то так. Все остальные случаи на столько редки, что тратить время, силы, средства на разработку универсальности теряют смысл, может только ради творческого процесса.
Опять моделировал выход с полевиком. На удивление, очень неплохие результаты, почти все переходные процессы менее 1мкС. Схема сильно упрощена. Пробовал импульсный сигнал задатчика на входе при постоянной нагрузке, а так же импульсную нагрузку, при стабилизированном напряжении выхода. Все в пределах желаемого. Появилась одна идея с переключаемой емкостью на выходе, позже попробую. Немного картинок в архиве.


Вложения:
Test_100kHz_OPA604.rar [372.26 KiB]
Скачиваний: 264
Вернуться наверх
 
Не в сети
 Заголовок сообщения: Re: Разрабатываю лабораторный БП, проверьте пожалуйста
СообщениеДобавлено: Вт апр 23, 2019 14:33:04 
Электрический кот
Аватар пользователя

Карма: 19
Рейтинг сообщений: 154
Зарегистрирован: Ср мар 03, 2010 11:48:00
Сообщений: 1004
Откуда: Уфа
Рейтинг сообщения: 0
Было такое активное обсуждение и теперь что-то все молчат. ;)
Вот проверил свою идею по поводу конденсатора и диода. Хоть и в модели, но думаю надо добавить себе в схему реального БП. Добавляется диод шоттки и конденсатор с малым ESR, или пленочный. Суть в том, чтобы через диод шел ток покоя выхода блока, тогда он всегда приоткрыт, через него подзаряжается конденсатор. Как только нагрузка падает, напряжение на выходе стремится увеличиться, так чтобы не было пикового всплеска напряжения, конденсатор берет его на себя. В случае увеличения нагрузки, подключения светодиода :) ток разряда этого конденсатора не пойдет в нагрузку, диод не даст. В модели выставлено 12В и ток меняется от 0,1А до 4А и всплески менее 0,2В., все переходные процессы в пределах 1мкС. Что, мне кажется, лучше не придумать.


Вложения:
Test_12V_0.1-4A_100kHz_diod-cap.PNG [142.01 KiB]
Скачиваний: 577
Вернуться наверх
 
Показать сообщения за:  Сортировать по:  Вернуться наверх
Начать новую тему Ответить на тему  [ Сообщений: 1056 ]     ... , , , 49, , , ,  

Часовой пояс: UTC + 3 часа


Кто сейчас на форуме

Сейчас этот форум просматривают: нет зарегистрированных пользователей и гости: 63


Вы не можете начинать темы
Вы не можете отвечать на сообщения
Вы не можете редактировать свои сообщения
Вы не можете удалять свои сообщения
Вы не можете добавлять вложения

Найти:
Перейти:  


Powered by phpBB © 2000, 2002, 2005, 2007 phpBB Group
Русская поддержка phpBB
Extended by Karma MOD © 2007—2012 m157y
Extended by Topic Tags MOD © 2012 m157y