Например TDA7294

Форум РадиоКот • Просмотр темы - Часы-термометр на микроконтроллере ATmega8.
Форум РадиоКот
Здесь можно немножко помяукать :)

Текущее время: Ср ноя 19, 2025 18:35:31

Часовой пояс: UTC + 3 часа


ПРЯМО СЕЙЧАС:



Начать новую тему Ответить на тему  [ Сообщений: 1822 ]     ... , , , 43, , , ...  
Автор Сообщение
Не в сети
 Заголовок сообщения:
СообщениеДобавлено: Пт фев 12, 2010 21:47:31 
Вымогатель припоя

Карма: 9
Рейтинг сообщений: 27
Зарегистрирован: Пт май 19, 2006 05:39:11
Сообщений: 576
Рейтинг сообщения: 0
samodelkin_73 писал(а):
DimAlt, спасибо за рекомендации. Указанную схему я уже видел и не понимаю как она может работать. В ней активные уровни для отпирания верхнего и нижнего ключа - ВЫСОКИЕ (1).
Но это же неправильно. В случае индикатора с ОА активный уровень сегментов - НИЗКИЙ (0), а разрядов - ВЫСОКИЙ (1).
Или я не прав ???


Поменять полярность при выводе не трудно. Вот Вам прошивка где управление высокими уровнями. К кривости возможно добавилась диагональность:) редактировал именно таким способом, так чта протеус одназаначна.


Вложения:
hex.rar [8.98 KiB]
Скачиваний: 265
Вернуться наверх
 
Не в сети
 Заголовок сообщения:
СообщениеДобавлено: Сб фев 13, 2010 23:16:06 
Открыл глаза

Зарегистрирован: Сб фев 13, 2010 21:06:34
Сообщений: 69
Рейтинг сообщения: 0
Всем привет!
Не поделитесь печатками в Sprint Layout под девять больших индикаторов.

Вот мои печатки, под индикаторы SA08-11SRWA.
Может, кому пригодиться или под себя переделаете.


Вложения:
_Mega8_2.rar [55.15 KiB]
Скачиваний: 525
Комментарий к файлу: фото
DSC07524.JPG [122.2 KiB]
Скачиваний: 703
Вернуться наверх
 
Не в сети
 Заголовок сообщения:
СообщениеДобавлено: Вт фев 16, 2010 20:34:03 
Первый раз сказал Мяу!

Зарегистрирован: Пн фев 01, 2010 13:12:14
Сообщений: 21
Рейтинг сообщения: 0
Всем приветик, особенно Neon-f и DimAlt.
Спаял схемку по Вашим рекомендациям. Вроде работает.
Поставил в качестве верхнего NPN - сборку ULN2803, PNP - КТ502.
Нижние PNP - КТ3107, NPN - ULN2003.
Но есть несколько нюансов.
1. Как и писал DimAlt :
"Кстати, при разработке схемы обратите внимание, что на выходах сегментов висят кнопки и схема не должна просаживать высокий уровень на выводе при опросе. В этот момент там только pullup резистор тянет к плюсу, поэтому, например, в схеме Юрия сегменты подключены через составные транзисторы ULN и высокоомный резистор".
Так и получилось - контроллер поимает что постоянно нажаты кнопки. Как я понимаю нужно увеличивать сопротивления в базовых цепях.
Но есть предел, после которого падает яркость индикаторов.
2. Плохой запуск контроллера с 3-4 раза только включается. До этого такого не было.

Завтра буду дальше разбираться.
Спасибо.


Вернуться наверх
 
Не в сети
 Заголовок сообщения:
СообщениеДобавлено: Ср фев 17, 2010 12:05:30 
Вымогатель припоя

Карма: 9
Рейтинг сообщений: 27
Зарегистрирован: Пт май 19, 2006 05:39:11
Сообщений: 576
Рейтинг сообщения: 0
Вы схему свою покажите.
А почему не хотите сделать на прошивке, которую выложил выше? С управлением высокими уровнями? Схема проще получается. На примененые транзисторы не смотрите.
Изображение


Вложения:
cx.png [2.53 KiB]
Скачиваний: 423
Вернуться наверх
 
Эиком - электронные компоненты и радиодетали
Не в сети
 Заголовок сообщения:
СообщениеДобавлено: Ср фев 17, 2010 19:35:02 
Первый раз сказал Мяу!

Зарегистрирован: Пн фев 01, 2010 13:12:14
Сообщений: 21
Рейтинг сообщения: 0
DimAlt, спасибо за схему.
Но индикаторы у меня с общим катодом.
Или можно просто подкорректировать схему под них ???
И сразу попутно вопросик:
в схеме питания часов к стабилизатору 7805 на общий вывод и выход
подцеплены два диода. Для чего они нужны ???

Спасибо.


Вернуться наверх
 
Не в сети
 Заголовок сообщения:
СообщениеДобавлено: Ср фев 17, 2010 20:30:02 
Открыл глаза

Зарегистрирован: Сб фев 13, 2010 21:06:34
Сообщений: 69
Рейтинг сообщения: 0
посмотрите, пожалуйста будет работать эта схема
У кого-то на форуме печатку взял на ИД10, переделал на 74HC595.
Хочу поставить девять SA15-11GWA с ОА, и какую прошивку ставить


Вложения:
1.lay [156.62 KiB]
Скачиваний: 631


Последний раз редактировалось ustis Ср фев 17, 2010 23:32:50, всего редактировалось 1 раз.
Вернуться наверх
 
Не в сети
 Заголовок сообщения: Спешат примерно на 3 секунды за 6 часов
СообщениеДобавлено: Ср фев 17, 2010 23:01:35 
Родился
Аватар пользователя

Зарегистрирован: Ср фев 17, 2010 22:46:20
Сообщений: 18
Откуда: Арзамас, Нижегородская область.
Рейтинг сообщения: 0
Собрал на 9 индикаторах. Сначала порадовался, потом захотел скорректировать время и понял, что коррекции дико не хватает. Замерил кварц (благо на работе есть осцил Лекрой до 400 мегов, автомат). Вроде всё в тютельку - покрайней мере очень близко к тютельке. - должны ходить довольно точно...
Кондеры тока я поставил на 10 пик вместо 15 (15 не было под рукой)...
Да на блок питания грешу еще, т к не поставил большой емкости кондер после диодного моста (хотя на осциле пульсаций особых не заметно). Может попробовать СКОПТ запрограммировать и кондеры убрать (какие лучше кондеры использовать - внешние или на полупроводниках которые в МК?)? Я так понимаю, что даже при незначительном уходе на единицы герц получается достаточно ощутимая погрешность хода?
Может еще кто подскажет причины... Заранее благодарю... Поделитесь плиз опытом...


Вернуться наверх
 
Не в сети
 Заголовок сообщения:
СообщениеДобавлено: Чт фев 18, 2010 01:20:39 
Вымогатель припоя

Карма: 9
Рейтинг сообщений: 27
Зарегистрирован: Пт май 19, 2006 05:39:11
Сообщений: 576
Рейтинг сообщения: 0
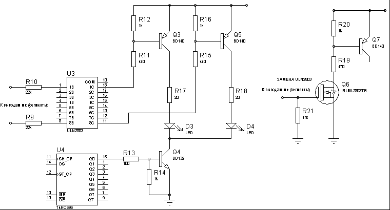
Схема для ОК
Изображение
На счет диодов я уже писал здесь, диод к среднему выв кренки поднимает ее вых. напряжение на 0,6В, диод после кренки опускает напряжение на 0,6В. Этот бзык задуман специально :) что бы не разряжать батарейку на кренку и напруга при этом была бы 5В.

Goresky Попробуйте без конденсаторов с фьюзом CKOPT. Коррекции должно хватать за глаза. У щупа есть своя емкость и сопротивление они искажают результаты измерения. Ваще не уверен конечно :), так как слышал, что Лекрой мегакруто, в глаза правда не видел.


Вложения:
cx.png [3.58 KiB]
Скачиваний: 422
Вернуться наверх
 
Не в сети
 Заголовок сообщения:
СообщениеДобавлено: Чт фев 18, 2010 01:27:22 
Вымогатель припоя

Карма: 9
Рейтинг сообщений: 27
Зарегистрирован: Пт май 19, 2006 05:39:11
Сообщений: 576
Рейтинг сообщения: 0
ustis писал(а):
посмотрите, пожалуйста будет работать эта схема
У кого-то на форуме печатку взял на ИД10, переделал на 74HC595.
Хочу поставить девять SA15-11GWA с ОА, и какую прошивку ставить

ustis Извините, но у меня со временем туго сейчас. С монтажкой разбираться долго. Одно скажу, у К555ИД10 выход с открытым коллектором, поэтому схемы для больших индикаторов с ИД10, для версии с 74НС595 не подходят.


Вернуться наверх
 
Не в сети
 Заголовок сообщения:
СообщениеДобавлено: Чт фев 18, 2010 11:45:22 
Вымогатель припоя

Карма: 9
Рейтинг сообщений: 27
Зарегистрирован: Пт май 19, 2006 05:39:11
Сообщений: 576
Рейтинг сообщения: 0
Все же решил потратить время и собрать модель с управлениями высокими уровнями в протеусе. По моему искажения пространственно-временного континуума не наблюдается. Кривизна в пределах нормы :shock:


Вложения:
samodelkin_73_cl9_v41.rar [50.02 KiB]
Скачиваний: 337
Вернуться наверх
 
Не в сети
 Заголовок сообщения:
СообщениеДобавлено: Чт фев 18, 2010 17:49:55 
Первый раз сказал Мяу!

Зарегистрирован: Пн фев 01, 2010 13:12:14
Сообщений: 21
Рейтинг сообщения: 0
DimAlt, спасибо за схему для индикаторов с ОК. Она чуть попроще стандартной схемы. В чем еще ее преимущество ???
На счет диодов - разве в схеме стабилизатора 7805 нет на выходе встроенного диода ???

Спасибо.


Вернуться наверх
 
Не в сети
 Заголовок сообщения:
СообщениеДобавлено: Чт фев 18, 2010 19:31:09 
Открыл глаза

Зарегистрирован: Сб фев 13, 2010 21:06:34
Сообщений: 69
Рейтинг сообщения: 0
Скажите, эта схема подойдет для девяти больших индикаторов с ОА SA15-11GWA
Притом если вместо pnp поставить КТ972А и поменять местами коллектор с эммитером, или оставить все как есть.

Кстати тут обсуждалось, какие применять светофильтры.
Можно попробовать антистатические тонированные пакеты от видеокарт, материнских и.т.д


Вложения:
shem_.jpg [194.06 KiB]
Скачиваний: 717
Вернуться наверх
 
Не в сети
 Заголовок сообщения:
СообщениеДобавлено: Пт фев 19, 2010 00:44:56 
Вымогатель припоя

Карма: 9
Рейтинг сообщений: 27
Зарегистрирован: Пт май 19, 2006 05:39:11
Сообщений: 576
Рейтинг сообщения: 0
ustis это схема serg_svd , значит проверенная и рабочая. Транзисторы в ней поменять на npn нельзя, Вы предложили их поставить эмиттерными повторителями, при этом, что бы их включить надо подавать плюс (и к тому же выходное напряжение на эмиттере было бы равно U c выхода 74НС595-1,2В(так как транзисторы составные), что в итоге мало) , а pnp включаются минусом.

samodelkin_73 писал(а):
Она чуть попроще стандартной схемы

А что за стандартная схема?
Цитата:
На счет диодов - разве в схеме стабилизатора 7805 нет на выходе встроенного диода ???

Э.. , а зачем там диод? Он же паразит от температуры любит падение напряжения на себе менять, мощность на себе рассеивать буде i*0.6, и зачем там лишняя деталь? :))) его еще и в ООС вносить пришлось бы, не лишняя..


Вернуться наверх
 
Не в сети
 Заголовок сообщения: Глюк по переходу на ночную яркость...
СообщениеДобавлено: Пт фев 19, 2010 23:14:10 
Родился
Аватар пользователя

Зарегистрирован: Ср фев 17, 2010 22:46:20
Сообщений: 18
Откуда: Арзамас, Нижегородская область.
Рейтинг сообщения: 0
В программе моих часов с 9 индикаторами и термостатом (моя прошивка с общим анодом если быть еще точнее) только-что был обнаружен небольшой глюк - хотел настроить яркость для ночного времени с 00-00 до 08-00... Оказалось что уменьшение яркости корректно работает только с 23-00 при введении начального значения больше или меньше 23-00 приводит к переходу часов на ночную яркость тутже, немедленно и неотвратимо, независимо от времени суток на данный момент... Сделал полный сброс - не помогло...
Но вобщем это фигня конечно и можно с этим мирится (просто яркость будет уменьшаться только с 23-00 не раньше и не позже))).
Хочу еще собрать часы с 5 индикаторами. Интересно - а там тоже будет с ночной яркостью?


Вернуться наверх
 
Не в сети
 Заголовок сообщения:
СообщениеДобавлено: Пт фев 19, 2010 23:57:48 
Вымогатель припоя

Карма: 9
Рейтинг сообщений: 27
Зарегистрирован: Пт май 19, 2006 05:39:11
Сообщений: 576
Рейтинг сообщения: 0
Этот глюк бородатый (в обычной версии его давно нет), скопипастил с обычной версии часть с ночной яркостью. Проверьте, пожалуйста. Если все заработает, то обновлю на сайте.


Вложения:
v2.24.7z.rar [22.62 KiB]
Скачиваний: 285
Вернуться наверх
 
Не в сети
 Заголовок сообщения: Глюк с настройкой ночного времени пропал
СообщениеДобавлено: Сб фев 20, 2010 23:11:19 
Родился
Аватар пользователя

Зарегистрирован: Ср фев 17, 2010 22:46:20
Сообщений: 18
Откуда: Арзамас, Нижегородская область.
Рейтинг сообщения: 0
Прошил Вашей прошивкой с общим анодом... Глюк пропал. В остальном пока не тестил, но с виду все замечательно.


Вернуться наверх
 
Не в сети
 Заголовок сообщения:
СообщениеДобавлено: Вс фев 21, 2010 11:30:41 
Первый раз сказал Мяу!

Зарегистрирован: Пн фев 01, 2010 13:12:14
Сообщений: 21
Рейтинг сообщения: 0
DimALT, сделал усилитель для индикаторов по Вашим рекомендациям.
Вроде все заработало как нужно.
Большое Вам спасибо.

Со временем буду наблюдать за точностью хода часов.
Как по Вашим рекомендациям точнее идут часы - с конденсаторами или без них (с запрограммированным СКОРТ) ???

Спасибо.


Вернуться наверх
 
Не в сети
 Заголовок сообщения:
СообщениеДобавлено: Вс фев 21, 2010 11:54:39 
Вымогатель припоя

Карма: 9
Рейтинг сообщений: 27
Зарегистрирован: Пт май 19, 2006 05:39:11
Сообщений: 576
Рейтинг сообщения: 0
А не могли бы Вы здесь выложить схему и прошивку по которой собрали, ну что б все лежало в одном месте и другим было легко повторить?
На счет конденсаторов и бита CKOPT я только с конденсаторами пробовал. Когда делал, в ревизии мк их еще толи не было, толи в даташите про них ничего не было сказано..


Вернуться наверх
 
Не в сети
 Заголовок сообщения:
СообщениеДобавлено: Пн фев 22, 2010 15:16:37 
Поставщик валерьянки для Кота

Карма: 34
Рейтинг сообщений: 313
Зарегистрирован: Вс ноя 15, 2009 23:13:59
Сообщений: 2119
Откуда: Харьков
Рейтинг сообщения: 0
Вопрос по поводу звука. Можно ли программно приделать изменение громкости звука? Хочу сделать звук не в виде писка, а в виде звона с убывающей громкостью.

_________________
Иногда мой питомец уходит в такую спячку, что разбудить его можно только щелчком по первой ноге...


Вернуться наверх
 
Не в сети
 Заголовок сообщения:
СообщениеДобавлено: Пн фев 22, 2010 22:37:00 
Вымогатель припоя

Карма: 9
Рейтинг сообщений: 27
Зарегистрирован: Пт май 19, 2006 05:39:11
Сообщений: 576
Рейтинг сообщения: 0
Нет, нельзя. В микроконтроллере нет места.


Вернуться наверх
 
Показать сообщения за:  Сортировать по:  Вернуться наверх
Начать новую тему Ответить на тему  [ Сообщений: 1822 ]     ... , , , 43, , , ...  

Часовой пояс: UTC + 3 часа


Кто сейчас на форуме

Сейчас этот форум просматривают: нет зарегистрированных пользователей и гости: 29


Вы не можете начинать темы
Вы не можете отвечать на сообщения
Вы не можете редактировать свои сообщения
Вы не можете удалять свои сообщения
Вы не можете добавлять вложения

Найти:
Перейти:  


Powered by phpBB © 2000, 2002, 2005, 2007 phpBB Group
Русская поддержка phpBB
Extended by Karma MOD © 2007—2012 m157y
Extended by Topic Tags MOD © 2012 m157y