Например TDA7294

Форум РадиоКот • Просмотр темы - DC_DC своими руками , сегодня на L4971 !
Форум РадиоКот
Здесь можно немножко помяукать :)

Текущее время: Пт ноя 28, 2025 08:01:26

Часовой пояс: UTC + 3 часа


ПРЯМО СЕЙЧАС:



Начать новую тему Ответить на тему  [ Сообщений: 37 ]  1,  
Автор Сообщение
Не в сети
 Заголовок сообщения: DC_DC своими руками , сегодня на L4971 !
СообщениеДобавлено: Пн май 17, 2021 21:00:10 
Поставщик валерьянки для Кота
Аватар пользователя

Карма: -14
Рейтинг сообщений: 103
Зарегистрирован: Вт янв 26, 2021 22:33:21
Сообщений: 2314
Рейтинг сообщения: 0
Разработал в лайоуте печатку 40х30 . С коннекторами Болт- пайка ! Вход 8-50 вольт , выход чуть меньше , и полтора ампера !

_________________
Не спрашивай по ком звонит колокол, он звонит по тебе !


Вернуться наверх
 
Не в сети
 Заголовок сообщения: Re: DC_DC своими руками , сегодня на L4971 !
СообщениеДобавлено: Пн май 17, 2021 21:16:30 
Друг Кота
Аватар пользователя

Карма: 146
Рейтинг сообщений: 6062
Зарегистрирован: Чт июн 04, 2009 21:06:49
Сообщений: 36292
Откуда: г.Мариинск
Рейтинг сообщения: 0
Медали: 1
Лучший человек Форума 2017 (1)
я иногда в день не одну печатку разрабатываю, что сделаешь, рутина.
Данная микросхема по датащиту если мне не изменяет память допускает только 60в входного.

_________________
Тем кого не устаревает наличия ошибок в моем тексте, оставляю права не пользоваться моими советами или просто не читать мои сообщения.


Вернуться наверх
 
Не в сети
 Заголовок сообщения: Re: DC_DC своими руками , сегодня на L4971 !
СообщениеДобавлено: Пн май 17, 2021 21:53:35 
Поставщик валерьянки для Кота
Аватар пользователя

Карма: -14
Рейтинг сообщений: 103
Зарегистрирован: Вт янв 26, 2021 22:33:21
Сообщений: 2314
Рейтинг сообщения: 0
Гладим утюгом , сверлим сверлилом !

Добавлено after 10 minutes 44 seconds:
Зачистка наждачкой, и небольшое травление , в течении 1 минуты, промывка водой и ацетоном .

Добавлено after 13 minutes 34 seconds:
Теперь удаляем бумагу от календаря, после проглаживания утюгом , в слабом растворе лимонной кислоты .

Добавлено after 11 minutes 34 seconds:
Обнаруживаем косяк на печатке, зарисовываем спиртовым маркером ! И опускаем в хлорнре железо , идём за пивченом в магаз .


Вложения:
PHOTO_20210517_234921.jpg [234.85 KiB]
Скачиваний: 529
PHOTO_20210517_230821.jpg [181.26 KiB]
Скачиваний: 517

_________________
Не спрашивай по ком звонит колокол, он звонит по тебе !
Вернуться наверх
 
Не в сети
 Заголовок сообщения: Re: DC_DC своими руками , сегодня на L4971 !
СообщениеДобавлено: Ср май 19, 2021 23:19:36 
Поставщик валерьянки для Кота
Аватар пользователя

Карма: -14
Рейтинг сообщений: 103
Зарегистрирован: Вт янв 26, 2021 22:33:21
Сообщений: 2314
Рейтинг сообщения: 0
Плата собрана и работает как то не так . При входном напряжении 20 вольт (выходное 5) , выдаёт только пол ампера . Далее при увеличении нагрузки - падает напряжение. Непонятно поведение.

_________________
Не спрашивай по ком звонит колокол, он звонит по тебе !


Вернуться наверх
 
Эиком - электронные компоненты и радиодетали
Не в сети
 Заголовок сообщения: Re: DC_DC своими руками , сегодня на L4971 !
СообщениеДобавлено: Чт май 20, 2021 06:11:52 
Друг Кота
Аватар пользователя

Карма: 146
Рейтинг сообщений: 6062
Зарегистрирован: Чт июн 04, 2009 21:06:49
Сообщений: 36292
Откуда: г.Мариинск
Рейтинг сообщения: 0
Медали: 1
Лучший человек Форума 2017 (1)
Alex_641 писал(а):
выдаёт только пол ампера
так покажи печатку, фото устройства.

_________________
Тем кого не устаревает наличия ошибок в моем тексте, оставляю права не пользоваться моими советами или просто не читать мои сообщения.


Вернуться наверх
 
Не в сети
 Заголовок сообщения: Re: DC_DC своими руками , сегодня на L4971 !
СообщениеДобавлено: Чт май 20, 2021 23:16:50 
Поставщик валерьянки для Кота
Аватар пользователя

Карма: -14
Рейтинг сообщений: 103
Зарегистрирован: Вт янв 26, 2021 22:33:21
Сообщений: 2314
Рейтинг сообщения: 0
Намудил я немного по усталости. Перепутал 3-ю и четвёртую ноги таракана на печатке ! Но всё выше сказанное относится к уже исправленному проводами и резанием дорожек.
Уже исправленная печатка , и фото устройства выглядят так .


Вложения:
PHOTO_20210521_010540.jpg [202.23 KiB]
Скачиваний: 441
PHOTO_20210521_010522.jpg [209.27 KiB]
Скачиваний: 366
777.jpg [82.5 KiB]
Скачиваний: 392

_________________
Не спрашивай по ком звонит колокол, он звонит по тебе !
Вернуться наверх
 
Не в сети
 Заголовок сообщения: Re: DC_DC своими руками , сегодня на L4971 !
СообщениеДобавлено: Пт май 21, 2021 02:33:26 
Друг Кота
Аватар пользователя

Карма: 146
Рейтинг сообщений: 6062
Зарегистрирован: Чт июн 04, 2009 21:06:49
Сообщений: 36292
Откуда: г.Мариинск
Рейтинг сообщения: 1
Медали: 1
Лучший человек Форума 2017 (1)
Печатная плата не куда не годная.
Входной конденсатор который на 220нФ должен располагаться как можно ближе к микросхеме и подключен дорожками максимальной ширины. Силовые дороги должны быть максимально широкие и короткие. прежде чем что то делать нужно почитать как это делается.
Вот переделай вот эту под свой корпус.
Изображение

_________________
Тем кого не устаревает наличия ошибок в моем тексте, оставляю права не пользоваться моими советами или просто не читать мои сообщения.


Вернуться наверх
 
Не в сети
 Заголовок сообщения: Re: DC_DC своими руками , сегодня на L4971 !
СообщениеДобавлено: Пт май 21, 2021 20:42:03 
Поставщик валерьянки для Кота
Аватар пользователя

Карма: -14
Рейтинг сообщений: 103
Зарегистрирован: Вт янв 26, 2021 22:33:21
Сообщений: 2314
Рейтинг сообщения: 0
Печатная плата действительно оказалась не очень годной, но переделки не понадобилось ! Внял Вашему совету насчёт конденсаторра на 0,22 , напаял ещё один над микросхемой, и прямо к её выводам ... И всё случилось ! И всё заработало ! Спасибо за конкретный совет, а не тупое посылание к иностранному даташиту !

_________________
Не спрашивай по ком звонит колокол, он звонит по тебе !


Вернуться наверх
 
Не в сети
 Заголовок сообщения: Re: DC_DC своими руками , сегодня на L4971 !
СообщениеДобавлено: Пт май 21, 2021 20:49:08 
Друг Кота
Аватар пользователя

Карма: 146
Рейтинг сообщений: 6062
Зарегистрирован: Чт июн 04, 2009 21:06:49
Сообщений: 36292
Откуда: г.Мариинск
Рейтинг сообщения: 0
Медали: 1
Лучший человек Форума 2017 (1)
Ну если сделаешь печатку более рациональной то и КПД немного помысится, а главное возрастёт надёжность.
Alex_641 писал(а):
а не тупое посылание к иностранному даташиту !
По суди я туда и послал, просто моя печатка немного переработанный двойник печатки из даташита. Я всегда если в даташите есть печатка то беру её за основу. но перерабатываю под свои размеры.

_________________
Тем кого не устаревает наличия ошибок в моем тексте, оставляю права не пользоваться моими советами или просто не читать мои сообщения.


Вернуться наверх
 
Не в сети
 Заголовок сообщения: Re: DC_DC своими руками , сегодня на L4971 !
СообщениеДобавлено: Пт май 21, 2021 21:05:47 
Поставщик валерьянки для Кота
Аватар пользователя

Карма: -14
Рейтинг сообщений: 103
Зарегистрирован: Вт янв 26, 2021 22:33:21
Сообщений: 2314
Рейтинг сообщения: 0
Для меня рациональность - это минимизация , и удобство , универсальность применения . То есть сделать печатную плату минимальной ,что бы можно было сделать корпус под конструкцию , а не конструкцию под абы какой корпус . А удобство , это колодки под болты для проводов. Универсальность , это что можно будет использовать модуль в любых схемах далее , зная его параметры , и не вдаваясь в разработку общей печатной платы , и других геморройев ! Как бы как то так .

_________________
Не спрашивай по ком звонит колокол, он звонит по тебе !


Вернуться наверх
 
Не в сети
 Заголовок сообщения: Re: DC_DC своими руками , сегодня на L4971 !
СообщениеДобавлено: Пт май 21, 2021 21:19:25 
Друг Кота
Аватар пользователя

Карма: 146
Рейтинг сообщений: 6062
Зарегистрирован: Чт июн 04, 2009 21:06:49
Сообщений: 36292
Откуда: г.Мариинск
Рейтинг сообщения: 0
Медали: 1
Лучший человек Форума 2017 (1)
Для меня универсальность это тупиковое направление. Устройство где используется десять универсальных плат не куда не годится и по размером она больше, и качество работы ужасное, везде образуются токовые петли, в результате наводки, помехи и нестабильная работа.

_________________
Тем кого не устаревает наличия ошибок в моем тексте, оставляю права не пользоваться моими советами или просто не читать мои сообщения.


Вернуться наверх
 
Не в сети
 Заголовок сообщения: Re: DC_DC своими руками , сегодня на L4971 !
СообщениеДобавлено: Вс май 23, 2021 22:07:48 
Поставщик валерьянки для Кота
Аватар пользователя

Карма: -14
Рейтинг сообщений: 103
Зарегистрирован: Вт янв 26, 2021 22:33:21
Сообщений: 2314
Рейтинг сообщения: 0
Такая новая печатка удовлетвотряет требованиям ? Или пока не соберу не узнаю ?

Добавлено after 1 hour 39 minutes 56 seconds:
Впрочем печатная плата уже готова.


Вложения:
печатка новая.jpg [159.01 KiB]
Скачиваний: 331

_________________
Не спрашивай по ком звонит колокол, он звонит по тебе !
Вернуться наверх
 
Не в сети
 Заголовок сообщения: Re: DC_DC своими руками , сегодня на L4971 !
СообщениеДобавлено: Вс май 23, 2021 22:59:24 
Друг Кота
Аватар пользователя

Карма: 146
Рейтинг сообщений: 6062
Зарегистрирован: Чт июн 04, 2009 21:06:49
Сообщений: 36292
Откуда: г.Мариинск
Рейтинг сообщения: 0
Медали: 1
Лучший человек Форума 2017 (1)
Должна заработать. Паять провод на дорожки нет смысла, на паразитную индуктивность влияет ширина дорожек, а не их сечение. Напаявают провод где протекают большие токи, а здесь токи мелкие.

_________________
Тем кого не устаревает наличия ошибок в моем тексте, оставляю права не пользоваться моими советами или просто не читать мои сообщения.


Вернуться наверх
 
Не в сети
 Заголовок сообщения: Re: DC_DC своими руками , сегодня на L4971 !
СообщениеДобавлено: Пн май 24, 2021 22:58:50 
Поставщик валерьянки для Кота
Аватар пользователя

Карма: -14
Рейтинг сообщений: 103
Зарегистрирован: Вт янв 26, 2021 22:33:21
Сообщений: 2314
Рейтинг сообщения: 0
Работает . И вот законченный проект.

Добавлено after 26 minutes 11 seconds:
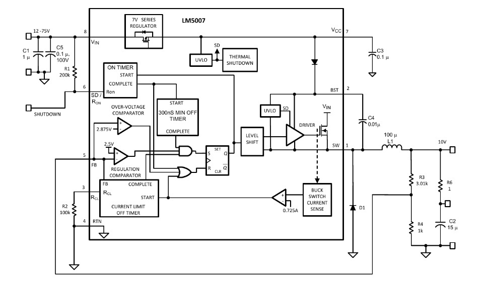
Ну и далее интерес представляет микросхема S81B по классификации НАТО LM5007, её можно найти в приборах С2000-АСПТ ! Говорят что работает от 80 вольт , и отдаёт 0,7 Ампера.

Добавлено after 2 hours 22 minutes 55 seconds:
Как то думаю впихать в схему на SB81 в печатную плату 20х30, и ещё с двумя оверстиями на М2,5 , и колодками Болт-пайка !


Вложения:
PHOTO_20210524_221818.jpg [241.96 KiB]
Скачиваний: 262
проект DC-DC на L4971D.7z [371.23 KiB]
Скачиваний: 302

_________________
Не спрашивай по ком звонит колокол, он звонит по тебе !
Вернуться наверх
 
Не в сети
 Заголовок сообщения: Re: DC_DC своими руками , сегодня на L4971 !
СообщениеДобавлено: Вт май 25, 2021 22:01:37 
Поставщик валерьянки для Кота
Аватар пользователя

Карма: -14
Рейтинг сообщений: 103
Зарегистрирован: Вт янв 26, 2021 22:33:21
Сообщений: 2314
Рейтинг сообщения: 0
Вот такой получился проект на печатку ! Имеет ли место быть ?


Вложения:
схема.jpg [86.31 KiB]
Скачиваний: 245
печатка.jpg [100.89 KiB]
Скачиваний: 216

_________________
Не спрашивай по ком звонит колокол, он звонит по тебе !
Вернуться наверх
 
Не в сети
 Заголовок сообщения: Re: DC_DC своими руками , сегодня на L4971 !
СообщениеДобавлено: Вт май 25, 2021 22:13:57 
Друг Кота
Аватар пользователя

Карма: 146
Рейтинг сообщений: 6062
Зарегистрирован: Чт июн 04, 2009 21:06:49
Сообщений: 36292
Откуда: г.Мариинск
Рейтинг сообщения: 0
Медали: 1
Лучший человек Форума 2017 (1)
А нечего что схема не совпадает с печаткой?

_________________
Тем кого не устаревает наличия ошибок в моем тексте, оставляю права не пользоваться моими советами или просто не читать мои сообщения.


Вернуться наверх
 
Не в сети
 Заголовок сообщения: Re: DC_DC своими руками , сегодня на L4971 !
СообщениеДобавлено: Вт май 25, 2021 22:26:23 
Поставщик валерьянки для Кота
Аватар пользователя

Карма: -14
Рейтинг сообщений: 103
Зарегистрирован: Вт янв 26, 2021 22:33:21
Сообщений: 2314
Рейтинг сообщения: 0
Ну добавил кондёр на выход ... а что ещё не совпадает ?

Добавлено after 1 minute 36 seconds:
..ан нет , ничего не добавил .. Почему не совпадает ?

_________________
Не спрашивай по ком звонит колокол, он звонит по тебе !


Вернуться наверх
 
Не в сети
 Заголовок сообщения: Re: DC_DC своими руками , сегодня на L4971 !
СообщениеДобавлено: Вт май 25, 2021 22:30:12 
Друг Кота
Аватар пользователя

Карма: 146
Рейтинг сообщений: 6062
Зарегистрирован: Чт июн 04, 2009 21:06:49
Сообщений: 36292
Откуда: г.Мариинск
Рейтинг сообщения: 0
Медали: 1
Лучший человек Форума 2017 (1)
К примеру почему точка соединения R6 и С2 у тебя соединены с 5 ногой микросхемы? Почему 4 нога не соединена с массой?

_________________
Тем кого не устаревает наличия ошибок в моем тексте, оставляю права не пользоваться моими советами или просто не читать мои сообщения.


Вернуться наверх
 
Не в сети
 Заголовок сообщения: Re: DC_DC своими руками , сегодня на L4971 !
СообщениеДобавлено: Вт май 25, 2021 22:51:36 
Поставщик валерьянки для Кота
Аватар пользователя

Карма: -14
Рейтинг сообщений: 103
Зарегистрирован: Вт янв 26, 2021 22:33:21
Сообщений: 2314
Рейтинг сообщения: 0
Да , лоханулся ... Потому и спросил советов ...

Добавлено after 8 minutes 34 seconds:
А точку соединения R6 и С2 надо соединить с 6-й ногой ? Я чёто запутался ...

Добавлено after 7 minutes 7 seconds:
Спасибо за замечание ! Я четвёртую ногу не поставил на массу ! Всё ! Теперь буду делать печатку !

_________________
Не спрашивай по ком звонит колокол, он звонит по тебе !


Вернуться наверх
 
Не в сети
 Заголовок сообщения: Re: DC_DC своими руками , сегодня на L4971 !
СообщениеДобавлено: Вт май 25, 2021 22:58:04 
Друг Кота
Аватар пользователя

Карма: 146
Рейтинг сообщений: 6062
Зарегистрирован: Чт июн 04, 2009 21:06:49
Сообщений: 36292
Откуда: г.Мариинск
Рейтинг сообщения: 0
Медали: 1
Лучший человек Форума 2017 (1)
Эта точка ещё один выход, но с меньшей пульсацией.
Изображение

Добавлено after 5 minutes 13 seconds:
Как соединил?
Его нужно соединить с массой короткой дорожкой напрямую к входному конденсатору. На 7 ногу дорожку можно сделать уже, там большого тока нет. и вообще конденсатор С3 лучше расположить слева от микросхемы.

_________________
Тем кого не устаревает наличия ошибок в моем тексте, оставляю права не пользоваться моими советами или просто не читать мои сообщения.


Вернуться наверх
 
Показать сообщения за:  Сортировать по:  Вернуться наверх
Начать новую тему Ответить на тему  [ Сообщений: 37 ]  1,  

Часовой пояс: UTC + 3 часа


Кто сейчас на форуме

Сейчас этот форум просматривают: нет зарегистрированных пользователей и гости: 78


Вы не можете начинать темы
Вы не можете отвечать на сообщения
Вы не можете редактировать свои сообщения
Вы не можете удалять свои сообщения
Вы не можете добавлять вложения

Найти:
Перейти:  


Powered by phpBB © 2000, 2002, 2005, 2007 phpBB Group
Русская поддержка phpBB
Extended by Karma MOD © 2007—2012 m157y
Extended by Topic Tags MOD © 2012 m157y