Например TDA7294

Форум РадиоКот • Просмотр темы - Цифровая паяльная станция своими руками.(V 2.0)
Форум РадиоКот
Здесь можно немножко помяукать :)

Текущее время: Вт ноя 11, 2025 08:31:50

Часовой пояс: UTC + 3 часа


ПРЯМО СЕЙЧАС:



Начать новую тему Ответить на тему  [ Сообщений: 7415 ]     ... , , , 117, , , ...  
Автор Сообщение
Не в сети
 Заголовок сообщения:
СообщениеДобавлено: Вт фев 23, 2010 17:23:03 
Встал на лапы

Зарегистрирован: Ср сен 27, 2006 11:03:28
Сообщений: 98
Откуда: Одесса
Рейтинг сообщения: 0
sema писал(а):
угу, допуск в сети 220В в +-10% учли? если будет -10% или больше лоудроп стабилизатор не поможет


Учитывая, что стабилизаторы Low Drop есть с падением в среднем 0,75V то -15% от 220V не помеха. А бывают ведь и с падением всего лишь 0,2V то для таких и -20% от 220V не проблема и не дефицит такие стабилизаторы, хотя смотря у кого и где.


Вернуться наверх
 
Не в сети
 Заголовок сообщения:
СообщениеДобавлено: Вт фев 23, 2010 17:26:30 
Друг Кота
Аватар пользователя

Карма: 18
Рейтинг сообщений: 1121
Зарегистрирован: Пт ноя 27, 2009 18:12:27
Сообщений: 4625
Откуда: Черкассы, UA
Рейтинг сообщения: 0
eVrajka писал(а):

Трансформатор заводской, его не перемотаешь.

Можно включить по схеме удвоения напряжения.

_________________
Изображение

В мире нет вредных веществ, в мире есть вредные количества © Д.И.Менделеев
Когда на форуме переходят на "Вы", в реальной жизни уже давно бьют морду © автор неизвестен.


Вернуться наверх
 
Не в сети
 Заголовок сообщения:
СообщениеДобавлено: Вт фев 23, 2010 17:48:56 
Родился

Зарегистрирован: Чт май 14, 2009 00:00:34
Сообщений: 18
Рейтинг сообщения: 0
Цитата:
Учитывая, что стабилизаторы Low Drop есть с падением в среднем 0,75V то -15% от 220V не помеха. А бывают ведь и с падением всего лишь 0,2V то для таких и -20% от 220V не проблема и не дефицит такие стабилизаторы, хотя смотря у кого и где.


Напишите пожалуйста, какие точно нужны.

Цитата:
Можно включить по схеме удвоения напряжения.


Поясните как это сделать.

Или мне с этими вопросами в "Обучалку"?


Вернуться наверх
 
Не в сети
 Заголовок сообщения:
СообщениеДобавлено: Вт фев 23, 2010 18:00:11 
Друг Кота
Аватар пользователя

Карма: 18
Рейтинг сообщений: 1121
Зарегистрирован: Пт ноя 27, 2009 18:12:27
Сообщений: 4625
Откуда: Черкассы, UA
Рейтинг сообщения: 0
eVrajka писал(а):
Поясните как это сделать.

Без проблем, Google поможет:
http://www.google.com/search?client=ope ... 8&oe=utf-8

и сразу первые две ссылки:
http://www.cqham.ru/pow2_15.htm
http://www.masterkit.ru/info/atozshow.php?num=81

Все понятно и доступно. Это теория. А для практического решения надо приблизительно знать ток потребления по цепи 5В (для расчета емкости конденсаторов). Но навскидку, 1000-1500 мкФ должно хватить. Если емкость будет больше - хуже от этого не будет. Просто будет немного дороже и больше по габаритам.

_________________
Изображение

В мире нет вредных веществ, в мире есть вредные количества © Д.И.Менделеев
Когда на форуме переходят на "Вы", в реальной жизни уже давно бьют морду © автор неизвестен.


Вернуться наверх
 
Эиком - электронные компоненты и радиодетали
Не в сети
 Заголовок сообщения:
СообщениеДобавлено: Вт фев 23, 2010 18:14:32 
Родился

Зарегистрирован: Чт май 14, 2009 00:00:34
Сообщений: 18
Рейтинг сообщения: 0
mr_kot писал(а):
eVrajka писал(а):
Поясните как это сделать.

Без проблем, Google поможет:
http://www.google.com/search?client=ope ... 8&oe=utf-8

и сразу первые две ссылки:
http://www.cqham.ru/pow2_15.htm
http://www.masterkit.ru/info/atozshow.php?num=81

Все понятно и доступно. Это теория. А для практического решения надо приблизительно знать ток потребления по цепи 5В (для расчета емкости конденсаторов). Но навскидку, 1000-1500 мкФ должно хватить. Если емкость будет больше - хуже от этого не будет. Просто будет немного дороже и больше по габаритам.



Благодарю, так и сделаю, а какие диоды брать?


Вернуться наверх
 
Не в сети
 Заголовок сообщения:
СообщениеДобавлено: Вт фев 23, 2010 18:46:48 
Друг Кота
Аватар пользователя

Карма: 18
Рейтинг сообщений: 1121
Зарегистрирован: Пт ноя 27, 2009 18:12:27
Сообщений: 4625
Откуда: Черкассы, UA
Рейтинг сообщения: 0
eVrajka писал(а):
а какие диоды брать?


Я бы рекомендовал Шоттки - на них падение напряжения меньше, чем на обычных (в данном случае это актуально). Например 1N5817, 1N5818, 1N5819 или что-то в этом роде. Но в принципе, можно любые выпрямительные с обратным напряжением не менее 15 В и прямым током 0,5 - 1 А (опять же зависит от нагрузки)

_________________
Изображение

В мире нет вредных веществ, в мире есть вредные количества © Д.И.Менделеев
Когда на форуме переходят на "Вы", в реальной жизни уже давно бьют морду © автор неизвестен.


Вернуться наверх
 
Не в сети
 Заголовок сообщения:
СообщениеДобавлено: Вт фев 23, 2010 23:33:03 
Мудрый кот
Аватар пользователя

Карма: 1
Рейтинг сообщений: 7
Зарегистрирован: Ср апр 23, 2008 17:44:56
Сообщений: 1708
Откуда: Россия, г. Нижний Новгород
Рейтинг сообщения: 0
zalvis писал(а):
А бывают ведь и с падением всего лишь 0,2V то для таких и -20% от 220V не проблема и не дефицит такие стабилизаторы, хотя смотря у кого и где.

при -20% на входе стабилизатора будет менее 5 В, как поможет лоудроп???
MCP1701T-5002I/CB или LM1117DTX-5.0 например, кстати про схему с удвоением напряжения мысль здравая

_________________
абажаю мой KIA CEED Изображение
Пресекать нарушения закона мой долг и обязанность как гражданина моей страны


Вернуться наверх
 
Не в сети
 Заголовок сообщения:
СообщениеДобавлено: Вт фев 23, 2010 23:56:32 
Встал на лапы

Зарегистрирован: Ср сен 27, 2006 11:03:28
Сообщений: 98
Откуда: Одесса
Рейтинг сообщения: 0
sema писал(а):
zalvis писал(а):
А бывают ведь и с падением всего лишь 0,2V то для таких и -20% от 220V не проблема и не дефицит такие стабилизаторы, хотя смотря у кого и где.

при -20% на входе стабилизатора будет менее 5 В, как поможет лоудроп???
MCP1701T-5002I/CB или LM1117DTX-5.0 например, кстати про схему с удвоением напряжения мысль здравая


sema, если взять к примеру стабилизатор с падением в 0,3V-
переменка на трансе 5V*1,4=7V-20%=5,6V-0,3V=5,3V, так что все в порядке.
Может я не правильно считаю?


Вернуться наверх
 
Не в сети
 Заголовок сообщения:
СообщениеДобавлено: Ср фев 24, 2010 00:02:16 
Мудрый кот
Аватар пользователя

Карма: 1
Рейтинг сообщений: 7
Зарегистрирован: Ср апр 23, 2008 17:44:56
Сообщений: 1708
Откуда: Россия, г. Нижний Новгород
Рейтинг сообщения: 0
кофф. 1,41 теоретический, попробуйте нагрузить мостовой выпрямитель с конденсатором фильтра и замерьте напряжение - коэфф. получится 1,23 примерном :)

_________________
абажаю мой KIA CEED Изображение
Пресекать нарушения закона мой долг и обязанность как гражданина моей страны


Вернуться наверх
 
Не в сети
 Заголовок сообщения:
СообщениеДобавлено: Ср фев 24, 2010 09:21:47 
Опытный кот
Аватар пользователя

Карма: 1
Рейтинг сообщений: 2
Зарегистрирован: Пт мар 06, 2009 18:22:23
Сообщений: 702
Рейтинг сообщения: 0
Плюс падение на диодах моста.
*1,41- это амплитудное. Таким будет только без нагрузки, и если напр. в сети имеет идеальную синусоиду. Чаще, из-за хорошей нагрузки, вершины синусоиды срезаются. Ориентироваться лучше на эффективное (U~ * 1,11).


Вернуться наверх
 
Не в сети
 Заголовок сообщения:
СообщениеДобавлено: Ср фев 24, 2010 14:48:35 
Родился
Аватар пользователя

Зарегистрирован: Ср фев 24, 2010 14:45:21
Сообщений: 13
Рейтинг сообщения: 0
Можно указать точнее, какой нужен дисплей и какой к нему переменный резистор для контраста?

_________________
Hier kommt die Sonne...


Вернуться наверх
 
Не в сети
 Заголовок сообщения:
СообщениеДобавлено: Ср фев 24, 2010 21:28:16 
Открыл глаза
Аватар пользователя

Зарегистрирован: Сб окт 10, 2009 16:55:59
Сообщений: 42
Откуда: Беларусь г. Витебск
Рейтинг сообщения: 0
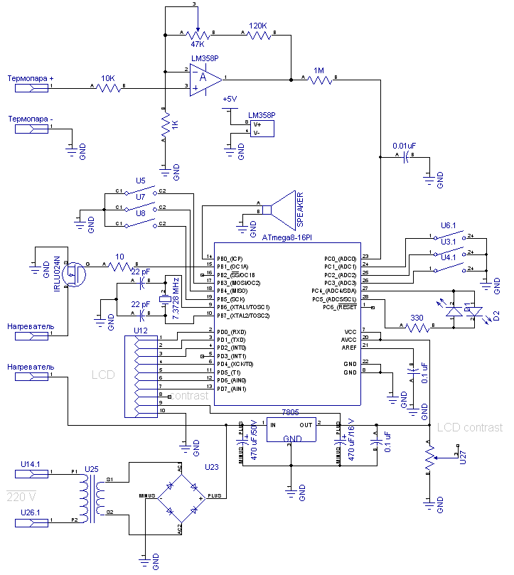
Подскажите пожалуйста какая прошивка нужна под эту схему!
если можно то лучше под 2 типа дисплея 2 и 1 строчные!!!


Вложения:
shem1.gif [17.34 KiB]
Скачиваний: 1862
Вернуться наверх
 
Не в сети
 Заголовок сообщения:
СообщениеДобавлено: Пт фев 26, 2010 10:51:56 
Родился
Аватар пользователя

Зарегистрирован: Ср янв 20, 2010 14:02:01
Сообщений: 1
Рейтинг сообщения: 0
Уважаемые коты, у меня дилемма по поводу БП.

Для себя, в интернете нашел 2 разумных решения проблемы блока питания:
1. Мотать трансформатор, тогда для станции придется искать корпус да и масса будет большой.
2. Сделать все на базе компьютерного БП (статей по переделке на 24V в интернете много), в этом случае станцию можно врезать в его корпус.

Случайная ссылка http://www.pro-radio.ru/power/1656

Какое на ваш взгляд решение "правильней".
Заранее благодарен. :)


Вернуться наверх
 
Не в сети
 Заголовок сообщения:
СообщениеДобавлено: Пт фев 26, 2010 23:41:00 
Друг Кота
Аватар пользователя

Карма: 18
Рейтинг сообщений: 1121
Зарегистрирован: Пт ноя 27, 2009 18:12:27
Сообщений: 4625
Откуда: Черкассы, UA
Рейтинг сообщения: 0
В принципе, оба решения правильные. Надо только учитывать, что при питании от импульсного источника схема с симистором либо вообще работать не будет либо будет работать некорректно.

_________________
Изображение

В мире нет вредных веществ, в мире есть вредные количества © Д.И.Менделеев
Когда на форуме переходят на "Вы", в реальной жизни уже давно бьют морду © автор неизвестен.


Вернуться наверх
 
Не в сети
 Заголовок сообщения:
СообщениеДобавлено: Сб фев 27, 2010 17:10:48 
Мудрый кот
Аватар пользователя

Карма: 1
Рейтинг сообщений: 7
Зарегистрирован: Ср апр 23, 2008 17:44:56
Сообщений: 1708
Откуда: Россия, г. Нижний Новгород
Рейтинг сообщения: 0
а при "талантливой" разводке пп\размещении плат или жгутов с ИИП шансов долго искать причину глюков гораздо больше.
не пугаю, просто предупреждаю

_________________
абажаю мой KIA CEED Изображение
Пресекать нарушения закона мой долг и обязанность как гражданина моей страны


Вернуться наверх
 
Не в сети
 Заголовок сообщения:
СообщениеДобавлено: Сб фев 27, 2010 17:58:02 
Открыл глаза
Аватар пользователя

Зарегистрирован: Чт янв 21, 2010 19:24:33
Сообщений: 53
Рейтинг сообщения: 0
Собрался сделать данный девайс, все детальки прикупил, с схемой определился (на стр.55). Но возник вопрос, извиняюсь за повтор :oops: , можно ли вместо ОУ LM358P использовать LM358N.
Даташит почитал, так и разницы между ними не понял. Или подскажите с какой буквой можно использовать эти операционники?
Еще раз извиняюсь за повтор вопроса.


Вернуться наверх
 
Не в сети
 Заголовок сообщения:
СообщениеДобавлено: Сб фев 27, 2010 18:21:48 
Мудрый кот
Аватар пользователя

Карма: 1
Рейтинг сообщений: 7
Зарегистрирован: Ср апр 23, 2008 17:44:56
Сообщений: 1708
Откуда: Россия, г. Нижний Новгород
Рейтинг сообщения: 0
можно

_________________
абажаю мой KIA CEED Изображение
Пресекать нарушения закона мой долг и обязанность как гражданина моей страны


Вернуться наверх
 
Не в сети
 Заголовок сообщения:
СообщениеДобавлено: Вс фев 28, 2010 22:34:15 
Открыл глаза
Аватар пользователя

Зарегистрирован: Вс авг 31, 2008 07:51:22
Сообщений: 48
Откуда: Астрахань
Рейтинг сообщения: 0
Вопрос по схеме "Digital Soldering Station версия 2.3" со стр.66.
1. Не могу найти индуктивность 10 mH, т.е 10 миллигенри правильно?, на что она влияет, и чем можно заменить? (перемычкой например)
2. R14 по схеме 5,1к и 820 Ом (5,92к), можно ведь заменить 5,6к и 330 Ом (5,93к), вот эти лишние 10 Ом не испортит режим станции?
3. Емкость С17 на 22мкф то- же проблема 10 мкф нельзя?
4. D6 и D7 разные??? 1N4148 и 1N4146 соответственно, пока впаял 1N4148
5. R18 точно 6,8МОм?
6.TL431C нашел только с 5 выводами в принципе даташит изучил и прикошатил на место трехвыводной микрухи, есть такие кто повторил с 5 ю ногами.

_________________
Начинающий


Вернуться наверх
 
Не в сети
 Заголовок сообщения:
СообщениеДобавлено: Вс фев 28, 2010 23:23:01 
Друг Кота
Аватар пользователя

Карма: 18
Рейтинг сообщений: 1121
Зарегистрирован: Пт ноя 27, 2009 18:12:27
Сообщений: 4625
Откуда: Черкассы, UA
Рейтинг сообщения: 0
1. можно и перемычку, но лучше любой дроссель или резистор 5-10 Ом. Не мешало бы с 18 вывода на землю емкостишку 0,1 - 0,5 мкФ керамику.
2. важно напряжение на 20 выводе - должно быть 2,56В. А из каких резисторов собран делитель (R13, R14) - фиолетово.
3. можно
4. опечатка (или на схеме смазано) - должны быть 1N4148
5. приблизительно (компенсация холодного спая термопары) - влияет на точность отображения комнатной температуры
6. не вижу разницы - кристалл то один и тот же

_________________
Изображение

В мире нет вредных веществ, в мире есть вредные количества © Д.И.Менделеев
Когда на форуме переходят на "Вы", в реальной жизни уже давно бьют морду © автор неизвестен.


Вернуться наверх
 
Не в сети
 Заголовок сообщения:
СообщениеДобавлено: Пн мар 01, 2010 01:04:23 
Первый раз сказал Мяу!
Аватар пользователя

Зарегистрирован: Чт дек 17, 2009 05:11:26
Сообщений: 22
Рейтинг сообщения: 0
Ребят! Такой вопрос: Схема с 66 страницы диод D5 на схеме стоит анодом на минус а в печатке наоборот Как правильно? Играет ли роль с генератором бипер или без?


Вернуться наверх
 
Показать сообщения за:  Сортировать по:  Вернуться наверх
Начать новую тему Ответить на тему  [ Сообщений: 7415 ]     ... , , , 117, , , ...  

Часовой пояс: UTC + 3 часа


Кто сейчас на форуме

Сейчас этот форум просматривают: нет зарегистрированных пользователей и гости: 42


Вы не можете начинать темы
Вы не можете отвечать на сообщения
Вы не можете редактировать свои сообщения
Вы не можете удалять свои сообщения
Вы не можете добавлять вложения

Найти:
Перейти:  


Powered by phpBB © 2000, 2002, 2005, 2007 phpBB Group
Русская поддержка phpBB
Extended by Karma MOD © 2007—2012 m157y
Extended by Topic Tags MOD © 2012 m157y