Например TDA7294

Форум РадиоКот • Просмотр темы - УКВ приемник на авиа диапазон
Форум РадиоКот
Здесь можно немножко помяукать :)

Текущее время: Вт янв 13, 2026 08:50:57

Часовой пояс: UTC + 3 часа


ПРЯМО СЕЙЧАС:



Начать новую тему Ответить на тему  [ Сообщений: 104 ]  1, , , , ,  
Автор Сообщение
Не в сети
 Заголовок сообщения: УКВ приемник на авиа диапазон
СообщениеДобавлено: Вт апр 26, 2022 01:15:04 
Электрический кот
Аватар пользователя

Зарегистрирован: Ср май 13, 2009 13:07:25
Сообщений: 1025
Откуда: Киев Украина
Рейтинг сообщения: 0
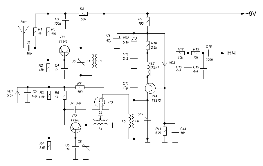
Доброго времени суток, заморочился сборкой данного приемника исключительно для прослушивания мето службы , делать сверкачь пробовал так себе удовольствие, решил скрестить ежа и ужа, сделать конвентер, грубо говоря для переноса на частоту 40 мГц, а детектор сделать по схемке Захарова, вот собственно и все. Схемка сигнал от антены усиливается УВЧ , гетеродин особенностей не имеет, сигнал с гетеродина поступает на фазоинвентор с него на смеситель на двухзатворном полевике, данное решение позволяет сделать частоту гетеродина в два раза ниже, далее выделеный контуром сигнал ПЧ поступает на детектор с ФАПЧ.
Изображение


Вложения:
УКВ ЧМ на авиа диапозон.GIF [17.07 KiB]
Скачиваний: 1691
Вернуться наверх
 
Не в сети
 Заголовок сообщения: Re: УКВ приемник на авиа диапазон
СообщениеДобавлено: Вт апр 26, 2022 04:42:00 
Друг Кота
Аватар пользователя

Карма: 26
Рейтинг сообщений: 825
Зарегистрирован: Сб янв 28, 2006 22:47:24
Сообщений: 5803
Рейтинг сообщения: 0
а детектор сделать по схемке Захарова

Разве в авиадиапазоне не амплитудная модуляция используется?

_________________
Астролябия-сама меряет, было бы что мерять!!!


Вернуться наверх
 
Не в сети
 Заголовок сообщения: Re: УКВ приемник на авиа диапазон
СообщениеДобавлено: Вт апр 26, 2022 05:28:42 
Говорящий с текстолитом
Аватар пользователя

Карма: 17
Рейтинг сообщений: 181
Зарегистрирован: Пт дек 12, 2008 21:12:14
Сообщений: 1604
Откуда: Moscow
Рейтинг сообщения: 0
Да в AIR диапазоне только АМ так принято. В принципе любой УКВ можно перестроить
на 108-136 и добавить АМ детектор. Исключение -это только связь с МКС и космическими
кораблями. Там используют узкополосную ЧМ вот только не услышать потому что
там применяют кодирование речевого сигнала, а вот с системой управления можно
было раньше похулиганить потому что применяли тональную, а сейчас уже нет.
А детектор я бы не стал такой делать. Это скорее чтобы не ставить каскады УПЧ
Просто он чувствительный да и капризный

_________________
Еси хочешь чтоб комп был быстрым - ставь Пингвин,- он будет чистым


Вернуться наверх
 
Не в сети
 Заголовок сообщения: Re: УКВ приемник на авиа диапазон
СообщениеДобавлено: Вт апр 26, 2022 08:43:12 
Встал на лапы

Зарегистрирован: Пт апр 01, 2022 11:15:51
Сообщений: 117
Откуда: Санкт-Петербург
Рейтинг сообщения: 0
:idea: Есть идейка по упрощению схемы: можно убрать каскад на VT3, и подключится двухзатворным прямо к катушке, заземлив один конец через сопротивление 100 килоом. Меньше транзисторов - меньше настроек :))

_________________
Молчаливая галлюцинация.
Z


Вернуться наверх
 
Эиком - электронные компоненты и радиодетали
Не в сети
 Заголовок сообщения: Re: УКВ приемник на авиа диапазон
СообщениеДобавлено: Вт апр 26, 2022 08:46:44 
Друг Кота
Аватар пользователя

Карма: 26
Рейтинг сообщений: 825
Зарегистрирован: Сб янв 28, 2006 22:47:24
Сообщений: 5803
Рейтинг сообщения: 4
Да в AIR диапазоне только АМ так принято. В принципе любой УКВ можно перестроить
на 108-136 и добавить АМ детектор

Я о том, что демодуляция АМ сигналов демодулятором с фапч не очень хорошая идея.

_________________
Астролябия-сама меряет, было бы что мерять!!!


Вернуться наверх
 
Не в сети
 Заголовок сообщения: Re: УКВ приемник на авиа диапазон
СообщениеДобавлено: Вт апр 26, 2022 09:19:39 
Электрический кот
Аватар пользователя

Зарегистрирован: Ср май 13, 2009 13:07:25
Сообщений: 1025
Откуда: Киев Украина
Рейтинг сообщения: 0
Если уж так то применить сверхрегенеративный детектор, получиться супер сверхрегениратор


Вернуться наверх
 
Не в сети
 Заголовок сообщения: Re: УКВ приемник на авиа диапазон
СообщениеДобавлено: Вт апр 26, 2022 11:44:26 
Встал на лапы

Зарегистрирован: Пт апр 01, 2022 11:15:51
Сообщений: 117
Откуда: Санкт-Петербург
Рейтинг сообщения: 0
C13 не великоват ли? Если это электролит, у него последовательная индуктивность будет приличная, может лучше какую-нибудь керамику в 1 нФ поставить?

_________________
Молчаливая галлюцинация.
Z


Вернуться наверх
 
Не в сети
 Заголовок сообщения: Re: УКВ приемник на авиа диапазон
СообщениеДобавлено: Вт апр 26, 2022 12:29:44 
Электрический кот
Аватар пользователя

Зарегистрирован: Ср май 13, 2009 13:07:25
Сообщений: 1025
Откуда: Киев Украина
Рейтинг сообщения: 0
В оригинале так, но вы правы лучшие керамика на 1 нф
Я всё таки склоняюсь использовать в качестве детектора сверхрегениратор


Вернуться наверх
 
Не в сети
 Заголовок сообщения: Re: УКВ приемник на авиа диапазон
СообщениеДобавлено: Вт апр 26, 2022 15:24:06 
Встал на лапы

Зарегистрирован: Пт апр 01, 2022 11:15:51
Сообщений: 117
Откуда: Санкт-Петербург
Рейтинг сообщения: 0
На тему кондера, можно и нужно вообще без него, там же емкостной делитель, на нем может заряд накопится, если он не заземлен будет.

_________________
Молчаливая галлюцинация.
Z


Вернуться наверх
 
Не в сети
 Заголовок сообщения: Re: УКВ приемник на авиа диапазон
СообщениеДобавлено: Вт апр 26, 2022 16:09:26 
Электрический кот
Аватар пользователя

Зарегистрирован: Ср май 13, 2009 13:07:25
Сообщений: 1025
Откуда: Киев Украина
Рейтинг сообщения: 0
Ну тогда вот так, по схеме суперсверхрегениратора :solder: вот упростил :write:
Изображение


Вложения:
УКВ ЧМ на авиа диапозон.GIF [15.09 KiB]
Скачиваний: 1561


Последний раз редактировалось Little Jimmy Вт апр 26, 2022 16:25:44, всего редактировалось 1 раз.
Вернуться наверх
 
Не в сети
 Заголовок сообщения: Re: УКВ приемник на авиа диапазон
СообщениеДобавлено: Вт апр 26, 2022 16:22:26 
Встал на лапы

Зарегистрирован: Пт апр 01, 2022 11:15:51
Сообщений: 117
Откуда: Санкт-Петербург
Рейтинг сообщения: 0
Говорю же, VT3 не нужен. Только проблемы при настройке внесёт :solder:

Добавлено after 1 minute 56 seconds:
P.S. 6 деталей сэкономите 8)

_________________
Молчаливая галлюцинация.
Z


Вернуться наверх
 
Не в сети
 Заголовок сообщения: Re: УКВ приемник на авиа диапазон
СообщениеДобавлено: Вт апр 26, 2022 16:26:50 
Электрический кот
Аватар пользователя

Зарегистрирован: Ср май 13, 2009 13:07:25
Сообщений: 1025
Откуда: Киев Украина
Рейтинг сообщения: 0
упросстил :)) :solder:


Вернуться наверх
 
Не в сети
 Заголовок сообщения: Re: УКВ приемник на авиа диапазон
СообщениеДобавлено: Вт апр 26, 2022 17:13:03 
Встал на лапы

Зарегистрирован: Пт апр 01, 2022 11:15:51
Сообщений: 117
Откуда: Санкт-Петербург
Рейтинг сообщения: 0
Все вроде верно, но у смесителей с двумя полевиками/двухзатворным вроде тоже были какие-то плюшки :)) По крайней мере, у приемников прямого преобразования на нем была чувствительность в 2-3 мкВ без УВЧ :tea:

Добавлено after 1 minute 44 seconds:
P.S. C10 не обязательно ставить :)

_________________
Молчаливая галлюцинация.
Z


Вернуться наверх
 
Не в сети
 Заголовок сообщения: Re: УКВ приемник на авиа диапазон
СообщениеДобавлено: Вт апр 26, 2022 17:51:11 
Говорящий с текстолитом
Аватар пользователя

Карма: 17
Рейтинг сообщений: 181
Зарегистрирован: Пт дек 12, 2008 21:12:14
Сообщений: 1604
Откуда: Moscow
Рейтинг сообщения: 0
Ну там то вся хитрость в том что частота гетеродина в два раза ниже
и поэтому на полевике повернутые фазы гетеродина.
А то что у полевиков на этих частотах входное сопротивление
(входная емкость) то же не подарок. Но по любому с контура можно
взять больше по напряжению отсюда и чувствительность

_________________
Еси хочешь чтоб комп был быстрым - ставь Пингвин,- он будет чистым


Вернуться наверх
 
Не в сети
 Заголовок сообщения: Re: УКВ приемник на авиа диапазон
СообщениеДобавлено: Вт апр 26, 2022 20:49:06 
Электрический кот
Аватар пользователя

Зарегистрирован: Ср май 13, 2009 13:07:25
Сообщений: 1025
Откуда: Киев Украина
Рейтинг сообщения: 0
:idea: Есть идейка по упрощению схемы: можно убрать каскад на VT3, и подключится двухзатворным прямо к катушке, заземлив один конец через сопротивление 100 килоом. Меньше транзисторов - меньше настроек :))

Вы оказались правы, получаеться надо наматать еще одну обмотку , которая будет давать 2 противофазных сигнала на затворы полевика :beer:


Вложения:
УКВ ЧМ на авиа диапозон.GIF [14.7 KiB]
Скачиваний: 127
Вернуться наверх
 
Не в сети
 Заголовок сообщения: Re: УКВ приемник на авиа диапазон
СообщениеДобавлено: Вт апр 26, 2022 22:24:53 
Встал на лапы

Зарегистрирован: Пт апр 01, 2022 11:15:51
Сообщений: 117
Откуда: Санкт-Петербург
Рейтинг сообщения: 0
Ага, чтот вроде этого :))

_________________
Молчаливая галлюцинация.
Z


Вернуться наверх
 
Не в сети
 Заголовок сообщения: Re: УКВ приемник на авиа диапазон
СообщениеДобавлено: Ср апр 27, 2022 09:35:01 
Друг Кота

Карма: 49
Рейтинг сообщений: 547
Зарегистрирован: Чт фев 20, 2014 18:57:55
Сообщений: 19494
Рейтинг сообщения: 0
Ээээ... а это точно работает ?

_________________
"Вся военная пропаганда, все крики, ложь и ненависть исходят от людей, которые на эту войну не пойдут !" / Джордж Оруэлл /
"Война - это,когда за интересы других,гибнут совершенно безвинные люди." / Уинстон Черчилль /


Вернуться наверх
 
Не в сети
 Заголовок сообщения: Re: УКВ приемник на авиа диапазон
СообщениеДобавлено: Ср апр 27, 2022 09:58:01 
Встал на лапы

Зарегистрирован: Пт апр 01, 2022 11:15:51
Сообщений: 117
Откуда: Санкт-Петербург
Рейтинг сообщения: 0
Вот сейчас подумал... Может все-таки лучше сигнал с УВЧ на исток VT3 подавать? Тогда каскад будет похож по входу на каскад с общим затвором, а для гетеродинного- на каскад с общим истоком, все как в учебнике :)) Контур на входе УВЧ тоже был бы неплох. А на тему работоспособности - такая схемка была у В.Т. Полякова описана, правда там было два полевика, а тут один с двумя затворами. Получается как-бы ключевой смеситель, открывающийся два раза за период гетеродина, и потому удваивающий его частоту. :music:

Добавлено after 1 minute 43 seconds:
На счет сверхрегенеративной части не уверен, не люблю я это дело, потому в теорию не лез сильно :))) А так вроде похоже :tea:

_________________
Молчаливая галлюцинация.
Z


Вернуться наверх
 
Не в сети
 Заголовок сообщения: Re: УКВ приемник на авиа диапазон
СообщениеДобавлено: Ср апр 27, 2022 11:22:40 
Друг Кота

Карма: 49
Рейтинг сообщений: 547
Зарегистрирован: Чт фев 20, 2014 18:57:55
Сообщений: 19494
Рейтинг сообщения: 0
такая схемка была у В.Т. Полякова описана, правда там было два полевика, а тут один с двумя затворами

Два то понятно - они открываются каждый своей полуволной, откроется ли двухзатворник дважды за период по этой схеме я прям хз, но где то я такое видел уже.

_________________
"Вся военная пропаганда, все крики, ложь и ненависть исходят от людей, которые на эту войну не пойдут !" / Джордж Оруэлл /
"Война - это,когда за интересы других,гибнут совершенно безвинные люди." / Уинстон Черчилль /


Вернуться наверх
 
Не в сети
 Заголовок сообщения: Re: УКВ приемник на авиа диапазон
СообщениеДобавлено: Ср апр 27, 2022 11:36:31 
Встал на лапы

Зарегистрирован: Пт апр 01, 2022 11:15:51
Сообщений: 117
Откуда: Санкт-Петербург
Рейтинг сообщения: 0
Ну, с чего бы не открываться? :) Правда, затворы вроде не совсем одинаковые по крутизне. может будут искажения нелинейные, но подобрать наверное можно...

_________________
Молчаливая галлюцинация.
Z


Вернуться наверх
 
Показать сообщения за:  Сортировать по:  Вернуться наверх
Начать новую тему Ответить на тему  [ Сообщений: 104 ]  1, , , , ,  

Часовой пояс: UTC + 3 часа


Кто сейчас на форуме

Сейчас этот форум просматривают: нет зарегистрированных пользователей и гости: 25


Вы не можете начинать темы
Вы не можете отвечать на сообщения
Вы не можете редактировать свои сообщения
Вы не можете удалять свои сообщения
Вы не можете добавлять вложения

Найти:
Перейти:  


Powered by phpBB © 2000, 2002, 2005, 2007 phpBB Group
Русская поддержка phpBB
Extended by Karma MOD © 2007—2012 m157y
Extended by Topic Tags MOD © 2012 m157y