Например TDA7294

Форум РадиоКот • Просмотр темы - Нет стерео в тюнере Telefunken tt350.
Форум РадиоКот
Здесь можно немножко помяукать :)

Текущее время: Сб мар 21, 2026 05:08:54

Часовой пояс: UTC + 3 часа


ПРЯМО СЕЙЧАС:



Начать новую тему Ответить на тему  [ Сообщений: 47 ]  1, ,  
Автор Сообщение
 Заголовок сообщения: Нет стерео в тюнере Telefunken tt350.
СообщениеДобавлено: Вт ноя 15, 2022 11:49:37 
Первый раз сказал Мяу!

Зарегистрирован: Вт ноя 15, 2022 11:34:21
Сообщений: 29
Рейтинг сообщения: 0
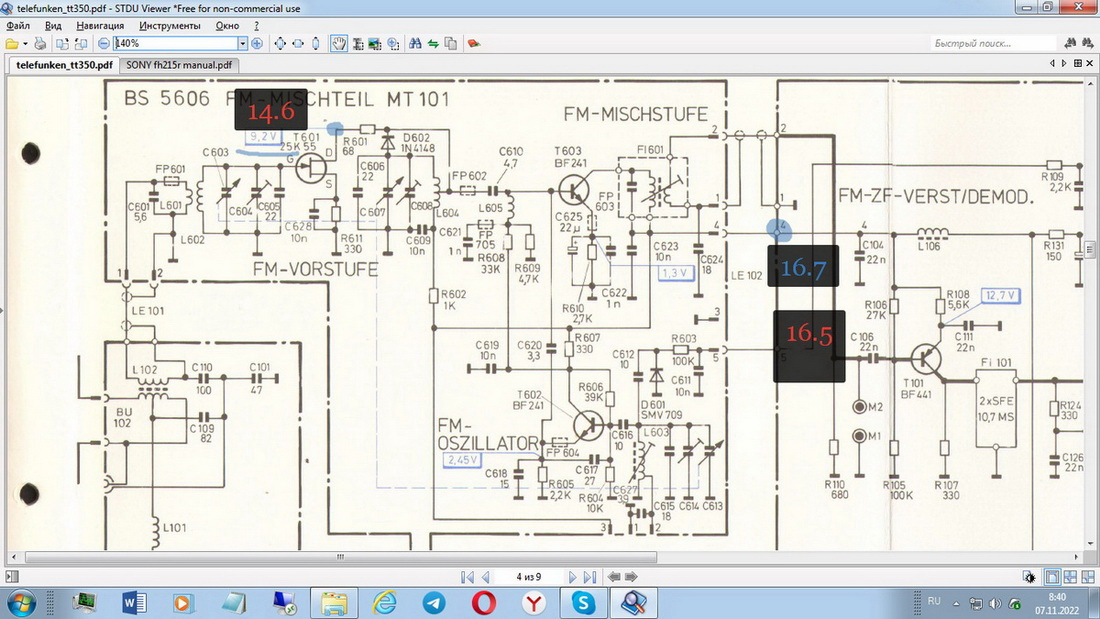
Добрый день, форумчане! В данном устройстве не горит индикатор точной настройки и шкала настройки, индикатор стерео. Звук моно, прием уверенный (фм диапазон). Проверку начал с ВЧ части (если правильно называю), схема представлена. Обнаружил значительное несоответствие в напряжении на стоке транзистора Т601, 14.6в вместо 9.2. В других точках, указанных в мануале на этой плате, расхождение не более 10%. Сам транзистор выпаял и проверил, неисправности не выявил. Конденсатор и резистор в истоке в порядке. Визуально все в порядке. Два других транзистора в порядке. На схеме синим обозначены номинальные значения, красным - фактические. Подстроечный контур FI601 меняет уровень и качество не значительно. Пробовал подпаять переменный конденсатор в параллель к встроенному, эффекта не достиг, номинал встроенного не известен. Прошу помощи!


Вложения:
схема2.jpg [231.75 KiB]
Скачиваний: 134
Вернуться наверх
 
 Заголовок сообщения: Re: Нет стерео в тюнере Telefunken tt350.
СообщениеДобавлено: Вт ноя 15, 2022 17:37:48 
Модератор
Аватар пользователя

Карма: 159
Рейтинг сообщений: 4081
Зарегистрирован: Пт янв 23, 2009 19:20:05
Сообщений: 45824
Рейтинг сообщения: 0
Медали: 1
Получил миской по аватаре (1)
А что, у вас там в Турции спросить совсем некого?!


Вернуться наверх
 
 Заголовок сообщения: Re: Нет стерео в тюнере Telefunken tt350.
СообщениеДобавлено: Вт ноя 15, 2022 17:53:16 
Друг Кота
Аватар пользователя

Карма: 123
Рейтинг сообщений: 7959
Зарегистрирован: Сб сен 13, 2014 16:27:32
Сообщений: 39197
Откуда: СпиртоГонск созвездия Омега
Рейтинг сообщения: 0
даже дятлу сразу ясно что поле под замену...

_________________
ZМудрость(Опыт и выдержка) приходит с годами.
Все Ваши беды и проблемы, от недостатка знаний.
Умный и у дурака научится, а дураку и ..
Алберт Ейнштейн не поможет и ВВП не спасет.и МЧС опаздает


Вернуться наверх
 
 Заголовок сообщения: Re: Нет стерео в тюнере Telefunken tt350.
СообщениеДобавлено: Вт ноя 15, 2022 17:56:53 
Друг Кота
Аватар пользователя

Карма: 59
Рейтинг сообщений: 2255
Зарегистрирован: Чт янв 26, 2012 16:44:29
Сообщений: 20066
Откуда: Таксимо
Рейтинг сообщения: 0
Генератор наверно нужен

_________________
Мои поставщики запчастей с отличной репутацией
texnomag.ru
radioremont.com
pl-1.org
4ip.info
elitan.ru


Вернуться наверх
 
Эиком - электронные компоненты и радиодетали
 Заголовок сообщения: Re: Нет стерео в тюнере Telefunken tt350.
СообщениеДобавлено: Вт ноя 15, 2022 18:05:10 
Друг Кота
Аватар пользователя

Карма: 107
Рейтинг сообщений: 3340
Зарегистрирован: Сб фев 11, 2017 15:59:13
Сообщений: 14990
Откуда: 57 RUS
Рейтинг сообщения: 0
Типовой деффект таких буржуинских аппаратов: японских/европейских и не только магнитол, приёмников, тюнеров, музыкальных центров - негодные посеребрённые керамические трубчатые конденсаторы внутри контуров тракта ПЧ, со временем серебро облазит, чернеет и вспучивается, ёмкость уменьшается, контура в тракте ПЧ расстраиваются, проявляется обычно так - пропадает стереоприём, не корректно работает АПЧГ, не работает автонастройка, имеют место искажения звука, хрипы, шумы, попёрдывания.
Как временный вариант - можно подстроить контура.
На плате тюнера пометте, как стоял сердечник контура ЧМ детектора и покрутите его в ту или иную сторону до корректной работы стерео и автонастпойки.
По нормальному нужно выпаять контура ЧМ детекторов, негодные трубчатые конденсаторы удалить (выломать тонкой отвёрточкой, они обычно приклеены в полости каркаса), поставить контура на место, припаять со стороны печати обычные керамические конденсаторы нужной ёмкости и произвести финишную подстройку.
Такой негодный почерневший трубчатый конденсатор виден внутри контура магнитолы Sony CFS-W445:
Изображение
Керамические конденсаторы, припаянные со стороны дорожек/точек пайки контуров тракта ПЧ взамен негодных трубчатых на плате японской магнитолы Citizen JTR1456:
Изображение Изображение

_________________
НАРОДОВЛАСТИЕ а не кланово-олигархическая дерьмократия!!!
Цифровому рабству, навязываемому цифровым олигархатом - НЕТ!


Вернуться наверх
 
 Заголовок сообщения: Re: Нет стерео в тюнере Telefunken tt350.
СообщениеДобавлено: Вт ноя 15, 2022 18:08:17 
Друг Кота
Аватар пользователя

Карма: 123
Рейтинг сообщений: 7959
Зарегистрирован: Сб сен 13, 2014 16:27:32
Сообщений: 39197
Откуда: СпиртоГонск созвездия Омега
Рейтинг сообщения: 0
нунамам датак и есть на фм гораздо реже хотя тож быветь но это просто

_________________
ZМудрость(Опыт и выдержка) приходит с годами.
Все Ваши беды и проблемы, от недостатка знаний.
Умный и у дурака научится, а дураку и ..
Алберт Ейнштейн не поможет и ВВП не спасет.и МЧС опаздает


Вернуться наверх
 
 Заголовок сообщения: Re: Нет стерео в тюнере Telefunken tt350.
СообщениеДобавлено: Вт ноя 15, 2022 18:13:59 
Друг Кота
Аватар пользователя

Карма: 107
Рейтинг сообщений: 3340
Зарегистрирован: Сб фев 11, 2017 15:59:13
Сообщений: 14990
Откуда: 57 RUS
Рейтинг сообщения: 0
По поводу номиналов конденсаторов, даташит на микросхему посмотрите, там бывает указывают рекомендуемые заводом-изготовителем номиналы ёмкастей в контурах.
Вот допустим как пример возможные номиналы конденсаторов в контурах:
Изображение

Изображение

_________________
НАРОДОВЛАСТИЕ а не кланово-олигархическая дерьмократия!!!
Цифровому рабству, навязываемому цифровым олигархатом - НЕТ!


Вернуться наверх
 
 Заголовок сообщения: Re: Нет стерео в тюнере Telefunken tt350.
СообщениеДобавлено: Вт ноя 15, 2022 21:39:00 
Первый раз сказал Мяу!

Зарегистрирован: Вт ноя 15, 2022 11:34:21
Сообщений: 29
Рейтинг сообщения: 0
Всем огромное спасибо! Про кондеры встроенные в контуры знаю не по наслышке. Удалось починить тюнер Сони подпайкой внешнего кондера к контуру, который висел на выводах QUAD микросхемы. При чем подпаивал 75, 82, 90 и100 пФ, не помогало, подпаял переменный красный, даже на знаю какого номинала, и сразу был эффект, появилась индикация точной настройки, даже крутить его не пришлось, выставил 0 вольт в контрольной точке и стерео заработало. В этом аппарате только один контур со встроенным кондером и он не висит на QUad микросхемы. Здесь, похоже с С140 и L112 надо разбираться. Но почему так сильно отличается напряжение на транзисторе? Или плюнуть на это? По логике причина должна быть дальше, в районе декодера. Вот вся схема, если у кого будет возможность, посмотрите, пожалуйста. https://disk.yandex.ru/i/CoY_iFxE1C-Hrw


Вернуться наверх
 
 Заголовок сообщения: Re: Нет стерео в тюнере Telefunken tt350.
СообщениеДобавлено: Вт ноя 15, 2022 22:45:16 
Друг Кота
Аватар пользователя

Карма: 123
Рейтинг сообщений: 7959
Зарегистрирован: Сб сен 13, 2014 16:27:32
Сообщений: 39197
Откуда: СпиртоГонск созвездия Омега
Рейтинг сообщения: 0
поменяй для начала половы транкзистор
понятия ДИАГНОСТИКА тебе походу НЕЗНАКОМА...сначало устрани явный косяк потом лезь глубже
при наличии необходимых прибороф все проше но походу их нет!!!

_________________
ZМудрость(Опыт и выдержка) приходит с годами.
Все Ваши беды и проблемы, от недостатка знаний.
Умный и у дурака научится, а дураку и ..
Алберт Ейнштейн не поможет и ВВП не спасет.и МЧС опаздает


Вернуться наверх
 
 Заголовок сообщения: Re: Нет стерео в тюнере Telefunken tt350.
СообщениеДобавлено: Вт ноя 15, 2022 23:17:32 
Первый раз сказал Мяу!

Зарегистрирован: Вт ноя 15, 2022 11:34:21
Сообщений: 29
Рейтинг сообщения: 0
Для musor: полевой транзистор поменять большая проблема в наших краях по причине отсутствия оных. Т602 я выпаял и проверил. Сопротивление исток -сток и обратно 115 Ом, затвор-сток и затвор-исток - как диоды. собрал схемку, переход исток-сток закрывается при подаче "-" на затвор относительно истока. Полагаю,что дело не в нем, приема бы не было совсем, если я правильно понимаю.


Вернуться наверх
 
 Заголовок сообщения: Re: Нет стерео в тюнере Telefunken tt350.
СообщениеДобавлено: Ср ноя 16, 2022 12:29:29 
Друг Кота
Аватар пользователя

Карма: 20
Рейтинг сообщений: 39
Зарегистрирован: Сб ноя 05, 2022 18:28:06
Сообщений: 5233
Рейтинг сообщения: 0
givan писал(а):
переход исток-сток закрывается при подаче "-" на затвор относительно истока. Полагаю,что дело не в нем, приема бы не было совсем, если я правильно понимаю.



Я не специалист по контурам и радиоволнам, поэтому попробую рассуждать по продвижению "электронов" по деталям.

На полевом Затвор сидит на общем через омотку контура, то есть, судя по схеме, только при появлении сигнала с антенны на контур и соответственно на Затвор, там на Стоке упадёт напряжение. Без сигнала может и 14,х В. так как напряжение по цепи аж 16,7 В после стабилизатора.
Остальное надо смотреть схему, и начинать от IC102 - СА3089Е (ту часть "почему" не светит стерео и точная настройка на частоту).
В заисимости от напряжения на выходе Pin 12 и кучи транзисторов в этой цепи коммутируются и стерео и точная настройка светодиоды.
Ещё переключатели, этих, режимов и пара P-N-P транзисторов которые влияют на работу транзистора Т105, ну и последовательно с ним Т106.

Попробовал указать точки (пока) измерений, так как писать про каждую деталюшку....времени в обрез.

Но главное сигнал от ФМ на входе полевика управляет всем.


Вложения:
TeleS.jpg [149.58 KiB]
Скачиваний: 92
TElS.jpg [217.01 KiB]
Скачиваний: 82

_________________
У меня Твёрдая Тройка по русскому, но, даже я иногда, делаю ошибки.
Вернуться наверх
 
 Заголовок сообщения: Re: Нет стерео в тюнере Telefunken tt350.
СообщениеДобавлено: Ср ноя 16, 2022 12:48:44 
Друг Кота
Аватар пользователя

Карма: 123
Рейтинг сообщений: 7959
Зарегистрирован: Сб сен 13, 2014 16:27:32
Сообщений: 39197
Откуда: СпиртоГонск созвездия Омега
Рейтинг сообщения: 0
на полевике собрен предусилите РЧ если транзистор умер/деградировал а (по замерам так вместо 9в на стоке 14) он не толка нге станет должно усиливать сигнал но и наоборот -ославлят значсит ка минирмум чуйка резка упадет !
а стерео на слабом сигнале принудително отключапется микрухой декодера
проверит это прост подать с спец Сигнал генератоа Комплексно моделированый Стерео сигнал 10.7 прямо на чип тракта ПЧ в кт М!М2 и убедится что таки все там далше работает штатно...если это не так копаем демодулятор L112C140 и настраиваем на серидину S кривой в генераторе режим ГКЧ и контролируя на R148 ослом

_________________
ZМудрость(Опыт и выдержка) приходит с годами.
Все Ваши беды и проблемы, от недостатка знаний.
Умный и у дурака научится, а дураку и ..
Алберт Ейнштейн не поможет и ВВП не спасет.и МЧС опаздает


Вернуться наверх
 
 Заголовок сообщения: Re: Нет стерео в тюнере Telefunken tt350.
СообщениеДобавлено: Ср ноя 16, 2022 15:10:45 
Первый раз сказал Мяу!

Зарегистрирован: Вт ноя 15, 2022 11:34:21
Сообщений: 29
Рейтинг сообщения: 0
Господа, спасибо за помощь! Аналог транзистора 2sk55d нет возможности достать. Там на схеме в АМ части есть еще один полевик Т 104 BF256B. Вроде они близки по параметрам, но напрямую базы по аналогам их не выдают, только через посредников J111, j113... Могу попробовать поменять их местами. Что скажете?


Вернуться наверх
 
 Заголовок сообщения: Re: Нет стерео в тюнере Telefunken tt350.
СообщениеДобавлено: Ср ноя 16, 2022 15:20:57 
Друг Кота
Аватар пользователя

Карма: 20
Рейтинг сообщений: 39
Зарегистрирован: Сб ноя 05, 2022 18:28:06
Сообщений: 5233
Рейтинг сообщения: 0
givan писал(а):
Сопротивление исток -сток и обратно 115 Ом, затвор-сток и затвор-исток - как диоды.


Вот это утверждение меня сильно смущает :) не помню чтоб на полевике так звонились переходы. Тут явно какая то кака.

_________________
У меня Твёрдая Тройка по русскому, но, даже я иногда, делаю ошибки.


Вернуться наверх
 
 Заголовок сообщения: Re: Нет стерео в тюнере Telefunken tt350.
СообщениеДобавлено: Ср ноя 16, 2022 16:13:00 
Первый раз сказал Мяу!

Зарегистрирован: Вт ноя 15, 2022 11:34:21
Сообщений: 29
Рейтинг сообщения: 0
Именно так jfet проверяется


Вернуться наверх
 
 Заголовок сообщения: Re: Нет стерео в тюнере Telefunken tt350.
СообщениеДобавлено: Ср ноя 16, 2022 18:53:20 
Друг Кота
Аватар пользователя

Карма: 20
Рейтинг сообщений: 39
Зарегистрирован: Сб ноя 05, 2022 18:28:06
Сообщений: 5233
Рейтинг сообщения: 0
givan писал(а):
Именно так jfet проверяется

Тогда напрашивается вопрос?
А почему вы его менять собираеттесь- если он целый?
Переход Исток - Сток на каком пределе измеряли и обратно Сток- Исток.
Сопротивление должно же различаться и не быть одинаковым.
Или?

про осцилограф молчу?

Про замену...
Чтоб выпаять Три ноги спросить надо? :) уже давно проверил бы. Замотав три ноги проволочкой от статики, а то говорят они боятся этого.

_________________
У меня Твёрдая Тройка по русскому, но, даже я иногда, делаю ошибки.


Вернуться наверх
 
 Заголовок сообщения: Re: Нет стерео в тюнере Telefunken tt350.
СообщениеДобавлено: Ср ноя 16, 2022 20:20:21 
Первый раз сказал Мяу!

Зарегистрирован: Вт ноя 15, 2022 11:34:21
Сообщений: 29
Рейтинг сообщения: 0
Господин musor предполагает, что транзистор может деградировать, хотя мультиметром он неисправность не показывает. Сопротивление отличалось конечно 115, 125 примерно. Спрашиваю, так как два транзистора не полные аналоги. Три ноги замотать не реально, нет пространства.


Вернуться наверх
 
 Заголовок сообщения: Re: Нет стерео в тюнере Telefunken tt350.
СообщениеДобавлено: Ср ноя 16, 2022 21:27:54 
Друг Кота
Аватар пользователя

Карма: 20
Рейтинг сообщений: 39
Зарегистрирован: Сб ноя 05, 2022 18:28:06
Сообщений: 5233
Рейтинг сообщения: 0
givan писал(а):
Господин musor предполагает, что транзистор может деградировать,


С "господином musor" сложно не согласиться- профессор в этом деле. Всегда поражаюсь его знаниям предмета.
Но есть и присказка- доверяй но проверяй. Деградацию :) транзисторов.
Или плохие ученики, которые сами хотят всё потрогать - проверить, померить.

_________________
У меня Твёрдая Тройка по русскому, но, даже я иногда, делаю ошибки.


Вернуться наверх
 
 Заголовок сообщения: Re: Нет стерео в тюнере Telefunken tt350.
СообщениеДобавлено: Ср ноя 16, 2022 21:36:58 
Нашел транзистор. Понюхал.

Карма: -4
Рейтинг сообщений: 7
Зарегистрирован: Вс ноя 13, 2022 15:18:24
Сообщений: 188
Рейтинг сообщения: 0
givan писал(а):
Звук моно, прием уверенный (фм диапазон)

и чего было к ЭТОМУ транзистору доё........????????....начал хрен знает с чего и продолжает в том же духе...


Вернуться наверх
 
 Заголовок сообщения: Re: Нет стерео в тюнере Telefunken tt350.
СообщениеДобавлено: Ср ноя 16, 2022 22:14:42 
Друг Кота
Аватар пользователя

Карма: 20
Рейтинг сообщений: 39
Зарегистрирован: Сб ноя 05, 2022 18:28:06
Сообщений: 5233
Рейтинг сообщения: 0
DWait, стерео деградировал.

_________________
У меня Твёрдая Тройка по русскому, но, даже я иногда, делаю ошибки.


Вернуться наверх
 
Показать сообщения за:  Сортировать по:  Вернуться наверх
Начать новую тему Ответить на тему  [ Сообщений: 47 ]  1, ,  

Часовой пояс: UTC + 3 часа


Вы не можете начинать темы
Вы не можете отвечать на сообщения
Вы не можете редактировать свои сообщения
Вы не можете удалять свои сообщения
Вы не можете добавлять вложения

Найти:
Перейти:  


Powered by phpBB © 2000, 2002, 2005, 2007 phpBB Group
Русская поддержка phpBB
Extended by Karma MOD © 2007—2012 m157y
Extended by Topic Tags MOD © 2012 m157y