Мелкие вопросы по питанию.
- Roman Solovey
- Прорезались зубы
- Сообщения: 232
- Зарегистрирован: Вт фев 05, 2019 17:20:08
- Откуда: Днепр, Украина
- Контактная информация:
Re: Мелкие вопросы по питанию.
ну вот я и не понимаю как же там получается половина. Вот когда открыт верхний ключ, на трансформатор приходит все напряжение сети. А когда открыт нижний ключ то он полностью гасится на землю..
Одержать сто побед в ста битвах — это не вершина воинского искусства. Повергнуть врага без сражения — вот вершина.
Re: Мелкие вопросы по питанию.
Конденсатор заряжен до половины напряжения питания.
Добавлено after 2 minutes 50 seconds:
Когда открыт верхний ключ на средней точке транзисторов 300в из которого вычитается 150в на конденсаторе.
Когда открыт нижний ключ то напряжение с конденсатора подключается к трансформатору. Этим и достигается разнополярные импульсы для работы трансформатора.
Добавлено after 2 minutes 50 seconds:
Когда открыт верхний ключ на средней точке транзисторов 300в из которого вычитается 150в на конденсаторе.
Когда открыт нижний ключ то напряжение с конденсатора подключается к трансформатору. Этим и достигается разнополярные импульсы для работы трансформатора.
Тем кого не устаревает наличия ошибок в моем тексте, оставляю права не пользоваться моими советами или просто не читать мои сообщения.
- GubaRewa
- Это не хвост, это антенна
- Сообщения: 1306
- Зарегистрирован: Вс янв 15, 2012 13:58:35
- Откуда: Моздок
Re: Мелкие вопросы по питанию.
Я рожден при Сталине, когда паразиты были изгоями общества! 
- Roman Solovey
- Прорезались зубы
- Сообщения: 232
- Зарегистрирован: Вт фев 05, 2019 17:20:08
- Откуда: Днепр, Украина
- Контактная информация:
Re: Мелкие вопросы по питанию.
Когда открыт верхний ключ на средней точке транзисторов 300в из которого вычитается 150в на конденсаторе.
Как? у меня в голове не укладывается. Кондер на такой частоте ведь как резистор. Почему на нем 150в?
Одержать сто побед в ста битвах — это не вершина воинского искусства. Повергнуть врага без сражения — вот вершина.
Re: Мелкие вопросы по питанию.
Почему как резистор, как конденсатор. А конденсатор может накапливать энергию заряжаясь до определённого напряжения.
Когда открыт верхний ключ он заряжается через трансформатор, когда открыт нижний ключ он разряжается на трансформатор.
Если токи заряда и разряда одинаковые то напряжение держится на одном уровне, если разные то ползёт в сторону большего тока пока не наступит баланс. Баланс наступает когда конденсатор заряжается до половины питания. Конечно если длительности открывания ключей одинаковые.
Когда открыт верхний ключ он заряжается через трансформатор, когда открыт нижний ключ он разряжается на трансформатор.
Если токи заряда и разряда одинаковые то напряжение держится на одном уровне, если разные то ползёт в сторону большего тока пока не наступит баланс. Баланс наступает когда конденсатор заряжается до половины питания. Конечно если длительности открывания ключей одинаковые.
Тем кого не устаревает наличия ошибок в моем тексте, оставляю права не пользоваться моими советами или просто не читать мои сообщения.
Re: Мелкие вопросы по питанию.
идут прямоугольные импульсы 300 В, меандр...значит, средняя линия этих импульсов на уровне 150 В....вот до этого напряжения и заряжен конденсатор...ещё это называется "убирает постоянную составляющую", и на трансформатор идёт переменка с амплитудой 150 В...
- Roman Solovey
- Прорезались зубы
- Сообщения: 232
- Зарегистрирован: Вт фев 05, 2019 17:20:08
- Откуда: Днепр, Украина
- Контактная информация:
Re: Мелкие вопросы по питанию.
аа, теперь понял. а что происходит в начальные моменты времени, когда конденсатор полностью разряжен? скачок напряжения на выходе?
Одержать сто побед в ста битвах — это не вершина воинского искусства. Повергнуть врага без сражения — вот вершина.
Re: Мелкие вопросы по питанию.
Скорее большой скачок тока на входе.
Тем кого не устаревает наличия ошибок в моем тексте, оставляю права не пользоваться моими советами или просто не читать мои сообщения.
Re: Мелкие вопросы по питанию.
Схема корявая какая то. Софт старт при небольшой мощности, формирование средней точки одним конденсатором, две вторички, хотя одной с отводом достаточно.
- Roman Solovey
- Прорезались зубы
- Сообщения: 232
- Зарегистрирован: Вт фев 05, 2019 17:20:08
- Откуда: Днепр, Украина
- Контактная информация:
Re: Мелкие вопросы по питанию.
та то что кривая то ладно, собирать я ее не хотел. Просто не мог понять как же она относиться к полумосту. теперь понял)
Одержать сто побед в ста битвах — это не вершина воинского искусства. Повергнуть врага без сражения — вот вершина.
Re: Мелкие вопросы по питанию.
Так же как полумостовой УНЧ Лина относится к динамику. 
- Бомбандил
- Грызет канифоль
- Сообщения: 297
- Зарегистрирован: Сб ноя 07, 2015 18:29:01
- Откуда: Армагедец
Re: Мелкие вопросы по питанию.
Привет всем.
Поставить параллельно 4-5 dc dc преобразователя, возрастёт ли мощность устройства?
Поставить параллельно 4-5 dc dc преобразователя, возрастёт ли мощность устройства?
Re: Мелкие вопросы по питанию.
Бомбандил, конечно, почему нет? Но они должны быть одинаковые, на одинаковое напряжение, иначе нагрузка распределится неравномерно.
Не променяю медь на ржавую несгорайку!
Re: Мелкие вопросы по питанию.
абсолютно одинакового ничего не бывает)
если dc-dc надежно ограничивает макс ток нагрузки (режим CA) и не боится длительной работы в CA режиме то можно параллелить,
вероятнобудут всякие интерференции работы фидбэков это может выражаться в доп помехех на выходе, всяких странных звуках шипениях/щелчках но например для зарядки аккумуляторов так нередко делают и не беспокоятся
если dc-dc надежно ограничивает макс ток нагрузки (режим CA) и не боится длительной работы в CA режиме то можно параллелить,
вероятнобудут всякие интерференции работы фидбэков это может выражаться в доп помехех на выходе, всяких странных звуках шипениях/щелчках но например для зарядки аккумуляторов так нередко делают и не беспокоятся
Re: Мелкие вопросы по питанию.
если dc-dc надежно ограничивает макс ток нагрузки (режим CA) и не боится длительной работы в CA режиме то можно параллелить,
Ну конечно, вас послушаешь - так и нельзя.Если делать - то только правильно, и чтоб надежно было.
А нужно автору надежно?
Можно, всё можно.
Параллелят часто дешевое говно, где стабилизации тока отродясь небыло, и перегрев - та самая проблема почему один не тянет, а два-три нормально - проще поставить, чем лепить охлаждение.
А если что сгорит (сдохнет один и полетят от перегрузки другие) - то и не жалко.
Китайские LM2596S, Mini360 имеют весьма хреновую стабилизацию напряжения и оно просаживается, что вполне подходит для параллельного включения и равномерного распределения нарузок.
Добавлено after 3 minutes 28 seconds:
абсолютно одинакового ничего не бывает)
Ну и насрать. Подстройка, балансировка - не? Еще бы и стабилизация напряжения была идеальная... ее тоже идеальной не бывает. То минус, а это - плюс.
Резисторы для выравнивания нагрузки, в конце концов - никто не отменял. Задачи же у всех разные.
Не променяю медь на ржавую несгорайку!
Re: Мелкие вопросы по питанию.
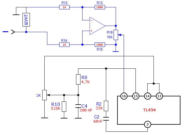
Здравствуйте! В переделанном в регулируемый БП АТХ на TL494 использую усилитель шунта:

Заметил одну странность. На выходе БП устанавливаю 12 В, подключаю 12 В лампочку.
К выходу БП подключен осциллограф, вижу стабильный луч с пульсациями около 25 мВ.смотрю, что на выводах:
1: 2,08 В
2: 2,08 В
15: 1,12 В
16: 120 мВ.
Здесь порядок.
А теперь немного ограничиваю ток, при этом на выводах:
1: 920 мВ
2: 2,08 В
15: 68 мВ
16: 64 мВ
Как видим, в режиме стабилизации тока не соблюдается равенство напряжений на выводах 15 и 16.
Причём при разных величинах ограничения тока вот эта разница в 4 мВ сохраняется.
Также во время ограничения тока луч начинает дергаться, уменьшив развертку вижу, что сигнал как бы начинает модулироваться в небольшие холмы.
Отключаю ограничение - порядок.
Сразу отмечу, что пробовал подбирать разные сопротивления R2, разницы практически не заметил.
Подскажите, пожалуйста, почему при включении ограничения тока не соблюдается равенство на выводах 15-16, а также почему при ограничении тока сигнал на выходе начинает модулироваться?
Что можно сделать, чтобы стабилизировать работу блока в режиме ограничения тока? Спасибо!

Заметил одну странность. На выходе БП устанавливаю 12 В, подключаю 12 В лампочку.
К выходу БП подключен осциллограф, вижу стабильный луч с пульсациями около 25 мВ.смотрю, что на выводах:
1: 2,08 В
2: 2,08 В
15: 1,12 В
16: 120 мВ.
Здесь порядок.
А теперь немного ограничиваю ток, при этом на выводах:
1: 920 мВ
2: 2,08 В
15: 68 мВ
16: 64 мВ
Как видим, в режиме стабилизации тока не соблюдается равенство напряжений на выводах 15 и 16.
Причём при разных величинах ограничения тока вот эта разница в 4 мВ сохраняется.
Также во время ограничения тока луч начинает дергаться, уменьшив развертку вижу, что сигнал как бы начинает модулироваться в небольшие холмы.
Отключаю ограничение - порядок.
Сразу отмечу, что пробовал подбирать разные сопротивления R2, разницы практически не заметил.
Подскажите, пожалуйста, почему при включении ограничения тока не соблюдается равенство на выводах 15-16, а также почему при ограничении тока сигнал на выходе начинает модулироваться?
Что можно сделать, чтобы стабилизировать работу блока в режиме ограничения тока? Спасибо!
Re: Мелкие вопросы по питанию.
Всё нормально, 64 и 68, это и есть равенство. Если хочешь узнать доподлинно, то изучай теорию.
- Roman Solovey
- Прорезались зубы
- Сообщения: 232
- Зарегистрирован: Вт фев 05, 2019 17:20:08
- Откуда: Днепр, Украина
- Контактная информация:
Re: Мелкие вопросы по питанию.
Одержать сто побед в ста битвах — это не вершина воинского искусства. Повергнуть врага без сражения — вот вершина.
Re: Мелкие вопросы по питанию.
12943, понял, спасибо! А с чем может быть связано то, что во время ограничения тока на выходе БП пульсации начинают превращаться в небольшие холмы, модулироваться? Как это можно стабилизировать?
Re: Мелкие вопросы по питанию.
Roman Solovey, Полагаю что R1 в обратной связи необходим для перераспределения активной и индуктивной составляющих.
https://red-resistor.ru/library/trivia/us_washing.html
https://red-resistor.ru/library/trivia/us_washing.html