КВ приемник регенератор.
Re: КВ приемник регенератор.
лучше всего подойдет какойнить кт367, кп303, похуже кт3107, для более низких частот - любые мелкие вч транзисторы кт3xxx.
а из ламп можно ну скажем передатчик слепить, в этом возможно будет хоть какойто смысл... 
- Реклама
Re: КВ приемник регенератор.
Дядя... а зачем мне транзисторы-то ? Я спросил о лампах.
Мне интересно по какому критерию они оптимальны в таких приёмниках(пюс своя хотелка с напряжением пит. не более 250 вольт) ? Ведь я привёл разные лампы по сфере их применения увч/нч/укв...
Мне интересно по какому критерию они оптимальны в таких приёмниках(пюс своя хотелка с напряжением пит. не более 250 вольт) ? Ведь я привёл разные лампы по сфере их применения увч/нч/укв...
человек замученный парами Нарзана
Re: КВ приемник регенератор.
Все твои перечисленные лампы скорее стояли в старых телевизорах и давно потеряли значительную часть своей эмиссии.
Поэтому только по этой причине советовать что-то не имеет смысла.
Потом, непонятно для каких "таких" приемников?
Регенератор - это одно дело. Возможно там есть нюансы для подбора лампы.
А в остальном зависит от конкретной схемы.
Лично я регенераторами не занимался - один какой-то, вроде, попробовал и работа его мне не понравилась.
Правда на УКВ у меня приемник Захарова (если я не ошибся фамилией автора) получился. Забавно было получить качественный прием ЧМ всего на одном транзисторе в ВЧ части.
Но больше всего мне приемники прямого преобразования Полякова понравились как по повторяемости, так и по простоте конструкции. Он непревзойденный мастер в этом.
Так что, именно схемы этого автора советую. И все они на транзисторах/микросхемах. Помню только одну его схему SSB трансивера на 160 м для начинающих, где в его оконечном каскаде была применена одна лампа. Может тебя эта схема заинтересует?
В каком-то старом журнале Радио была.
Вот, погуглил по-быстрому: http://www.cqham.ru/trx160.htm
Поэтому только по этой причине советовать что-то не имеет смысла.
Потом, непонятно для каких "таких" приемников?
Регенератор - это одно дело. Возможно там есть нюансы для подбора лампы.
А в остальном зависит от конкретной схемы.
Лично я регенераторами не занимался - один какой-то, вроде, попробовал и работа его мне не понравилась.
Правда на УКВ у меня приемник Захарова (если я не ошибся фамилией автора) получился. Забавно было получить качественный прием ЧМ всего на одном транзисторе в ВЧ части.
Но больше всего мне приемники прямого преобразования Полякова понравились как по повторяемости, так и по простоте конструкции. Он непревзойденный мастер в этом.
Так что, именно схемы этого автора советую. И все они на транзисторах/микросхемах. Помню только одну его схему SSB трансивера на 160 м для начинающих, где в его оконечном каскаде была применена одна лампа. Может тебя эта схема заинтересует?
В каком-то старом журнале Радио была.
Вот, погуглил по-быстрому: http://www.cqham.ru/trx160.htm
"Никогда не спорьте с идиотами. Вы опуститесь до их уровня, где они вас задавят своим опытом"
Re: КВ приемник регенератор.
из-за шумов лампы практически неприменимы в слабосигнальных схемах. и регенераторы и ппп почти все работают намикровольтовых сигналах где с лампами просто нечего делать
для частот ~ до 3.5MHz в дотранзисторную эпоху строили сихродины, за счет большой антенны и высокодобротного контура раскачивали входной сигнал до приемлемого для ламп уровня.
для частот ~ до 3.5MHz в дотранзисторную эпоху строили сихродины, за счет большой антенны и высокодобротного контура раскачивали входной сигнал до приемлемого для ламп уровня.
Re: КВ приемник регенератор.
Лампы прекрасно работают на кв диапазонах и в ам и в ссби.
На ютубе много роликов . Можно послушать. С уважением, Михаил.
На ютубе много роликов . Можно послушать. С уважением, Михаил.
- Реклама
Re: КВ приемник регенератор.
навсяк случай поясню свою мысль: регенератор (синхродин) или ппп - это простые по конструкции приемники, позволяющий получить необычно высокую практическую чувствительность. в ламповом исполненнии, при прочих равных (сигнал, антенна, к-контура, ...) они будут существенно хуже по практической чувствительности из-за s/n. ...и существенно сложнее из-за питания.
и зачем это делать в 21 веке кроме как из-за спортивного интереса применить именно лампы ?
а так то нет "никаких проблем" делать кв и даже укв приемники на лампах, или скажем выпрямители на селеновых столбиках, ... вопрос только в эффективности.
и зачем это делать в 21 веке кроме как из-за спортивного интереса применить именно лампы ?
а так то нет "никаких проблем" делать кв и даже укв приемники на лампах, или скажем выпрямители на селеновых столбиках, ... вопрос только в эффективности.
- int4880053
- Говорящий с текстолитом
- Сообщения: 1604
- Зарегистрирован: Пт дек 12, 2008 21:12:14
- Откуда: Moscow
- Контактная информация:
Re: КВ приемник регенератор.
Работать буде только где нить а деревне или далеко в лесу.
В остальном сильные помехи "вышибают " регенератор
Среди ламп-большое количество на которых можно сделать
в прочем так же как и "шарманку" и бесполезно повторять то
что написано в "мурзилке" т е в журнале Радио.
Нужно все же учить ся и получить радиотехническое образование
Тогда и ряд вопросов отпадает.
В остальном сильные помехи "вышибают " регенератор
Среди ламп-большое количество на которых можно сделать
в прочем так же как и "шарманку" и бесполезно повторять то
что написано в "мурзилке" т е в журнале Радио.
Нужно все же учить ся и получить радиотехническое образование
Тогда и ряд вопросов отпадает.
Еси хочешь чтоб комп был быстрым - ставь Пингвин,- он будет чистым
Re: КВ приемник регенератор.
Приветствую аксакалов форума! Я тут новенький, надеюсь никаких правил не нарушу.
В эти праздники я вернулся к своей схеме приёмника прямого усиления, который не работал из-за помех, и попытался переделать её во что-то полезное и работающее. В итоге получился КВ регенератор.
Макетка выглядит страшно, но мне так удобнее перепаивать детали, к тому же я вообще не знал, будет работать схема или нет, потом оформлю этот прибор покрасивее.


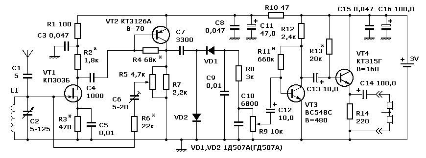
Сначала я попробовал сделать КВ-синхродин Полякова, ничего не получилось, замучился с настройкой контура и регенерации. Потом решил собрать схему регенератора из журнала "Радиоконструктор" 2009 N6. Собрал, работает ужасно, очень жёсткий подход к регенерации, какие-то странные возбуды. Я уже хотел плюнуть на всё и забросить эту макетку подальше. И тут мне что-то стукнуло по макушке: "Поставь в цепь обратной связи дополнительный резистор последовательно с конденсатором". И я поставил (R6). И после этого стало хорошо. Очень острая настройка на станции и мягкий подход к регенерации. Причём при настройке регенерации ухода со станции не происходит. Я не знаю, почему это работает, я не теоретик.
О настройке режимов транзисторов. Подбором R2 и R3 устанавливается напряжение на стоке VT1 равное половине напряжения питания, а ток стока устанавливается в пределах 0.5-1.5 мА. Из-за большого разброса параметров этого полевика надо подбирать оба резистора. Подбором R4 устанавливается половина напряжения питания на коллекторе VT2. Подбором R11 устанавливается половина напряжения питания на коллекторе VT3. Подбором R13 устанавливается половина напряжения питания на эмиттере VT4.
Вместо резисторов R5 и R7 должен стоять один переменник на 1.5 килоома, но у меня такого нет под рукой, поэтому сделал так. Транзистор VT2 должен быть ВЧ с малыми паразитными емкостями, чтобы регенерация по диапазону была равномерной, у меня был КТ3126А, его и поставил, он к тому же малошумящий, КТ361 здесь будет работать плохо. Если вместо КТ3126А будет транзистор с другой бетой, то видимо надо будет дополнительно подбирать R6. Транзистор VT3 надо ставить с максимально возможной бетой, 700-1000, но у меня такого нет. Катушка L1 намотана на бумажном цилиндре из ватмана, диаметром 19 мм, который я склеил клеем ПВА, витки наматывались проводом 0.5 мм в два провода. Потом один провод снял, получилась намотка с шагом. Катушку в нескольких местах промазал поперёк витков клеем ПВА, всё держится крепко. Всего витков 13. Переменный конденсатор у меня воздушный, две секции, по 250 пф каждая, я включил их последовательно, получился переменник на 125 пф. Добротность у контура получилась высокая, он перекрывает три вещательных диапазона. Настройка острая, поэтому тут нужен в параллель ещё небольшой воздушный переменник для точной настройки. Невоздушный переменный конденсатор в этой схеме работает плохо, я проверял.
К контуру в качестве антенны через конденсатор 5 пф подключен провод длиной 80 см.
Мои впечатления от работы этой схемы. Я приятно удивлён. Наконец-то я смог принимать радиостанции у себя в квартире. "Деген" у меня в квартире только рычит на всех диапазонах кроме УКВ, такая в доме электромагнитная обстановка. А этот приёмник почему-то принимает почти без помех, хотя антенна тоже электрическая. Некоторые китайские станции идут с такой мощностью, что их можно хорошо слышать даже если движок переменника R5 находится в нижнем положении (то есть приёмник работает как приёмник прямого усиления). Но регулировкой регенерации вполне можно отстроиться от китайцев и принимать те более слабые станции которые идут рядом с ними. Я принимал русскоязычное "радио Японии", ещё какие-то русскоязычные. И китайцы тоже бывают интересные. Качество звучания на слух очень приятное. Один раз слышал радиолюбителей SSB, но попал случайно, из-за острой настройки крайне сложно на них настроиться.
Попробовал я подключить магнитную антенну СВ, но нет - на СВ диапазоне в доме всё-равно сильные помехи. Хороший приём только на КВ, но мне этого достаточно, всё-равно у нас на СВ приём дальних станций(а других нет) только 2 часа ночью.
Вероятно буду оформлять эту конструкцию в более красивом виде, и теперь смогу слушать радиостанции дома как в старые времена, не нужно выходить на улицу с "Дегеном".
В эти праздники я вернулся к своей схеме приёмника прямого усиления, который не работал из-за помех, и попытался переделать её во что-то полезное и работающее. В итоге получился КВ регенератор.
Макетка выглядит страшно, но мне так удобнее перепаивать детали, к тому же я вообще не знал, будет работать схема или нет, потом оформлю этот прибор покрасивее.
Сначала я попробовал сделать КВ-синхродин Полякова, ничего не получилось, замучился с настройкой контура и регенерации. Потом решил собрать схему регенератора из журнала "Радиоконструктор" 2009 N6. Собрал, работает ужасно, очень жёсткий подход к регенерации, какие-то странные возбуды. Я уже хотел плюнуть на всё и забросить эту макетку подальше. И тут мне что-то стукнуло по макушке: "Поставь в цепь обратной связи дополнительный резистор последовательно с конденсатором". И я поставил (R6). И после этого стало хорошо. Очень острая настройка на станции и мягкий подход к регенерации. Причём при настройке регенерации ухода со станции не происходит. Я не знаю, почему это работает, я не теоретик.
О настройке режимов транзисторов. Подбором R2 и R3 устанавливается напряжение на стоке VT1 равное половине напряжения питания, а ток стока устанавливается в пределах 0.5-1.5 мА. Из-за большого разброса параметров этого полевика надо подбирать оба резистора. Подбором R4 устанавливается половина напряжения питания на коллекторе VT2. Подбором R11 устанавливается половина напряжения питания на коллекторе VT3. Подбором R13 устанавливается половина напряжения питания на эмиттере VT4.
Вместо резисторов R5 и R7 должен стоять один переменник на 1.5 килоома, но у меня такого нет под рукой, поэтому сделал так. Транзистор VT2 должен быть ВЧ с малыми паразитными емкостями, чтобы регенерация по диапазону была равномерной, у меня был КТ3126А, его и поставил, он к тому же малошумящий, КТ361 здесь будет работать плохо. Если вместо КТ3126А будет транзистор с другой бетой, то видимо надо будет дополнительно подбирать R6. Транзистор VT3 надо ставить с максимально возможной бетой, 700-1000, но у меня такого нет. Катушка L1 намотана на бумажном цилиндре из ватмана, диаметром 19 мм, который я склеил клеем ПВА, витки наматывались проводом 0.5 мм в два провода. Потом один провод снял, получилась намотка с шагом. Катушку в нескольких местах промазал поперёк витков клеем ПВА, всё держится крепко. Всего витков 13. Переменный конденсатор у меня воздушный, две секции, по 250 пф каждая, я включил их последовательно, получился переменник на 125 пф. Добротность у контура получилась высокая, он перекрывает три вещательных диапазона. Настройка острая, поэтому тут нужен в параллель ещё небольшой воздушный переменник для точной настройки. Невоздушный переменный конденсатор в этой схеме работает плохо, я проверял.
К контуру в качестве антенны через конденсатор 5 пф подключен провод длиной 80 см.
Мои впечатления от работы этой схемы. Я приятно удивлён. Наконец-то я смог принимать радиостанции у себя в квартире. "Деген" у меня в квартире только рычит на всех диапазонах кроме УКВ, такая в доме электромагнитная обстановка. А этот приёмник почему-то принимает почти без помех, хотя антенна тоже электрическая. Некоторые китайские станции идут с такой мощностью, что их можно хорошо слышать даже если движок переменника R5 находится в нижнем положении (то есть приёмник работает как приёмник прямого усиления). Но регулировкой регенерации вполне можно отстроиться от китайцев и принимать те более слабые станции которые идут рядом с ними. Я принимал русскоязычное "радио Японии", ещё какие-то русскоязычные. И китайцы тоже бывают интересные. Качество звучания на слух очень приятное. Один раз слышал радиолюбителей SSB, но попал случайно, из-за острой настройки крайне сложно на них настроиться.
Попробовал я подключить магнитную антенну СВ, но нет - на СВ диапазоне в доме всё-равно сильные помехи. Хороший приём только на КВ, но мне этого достаточно, всё-равно у нас на СВ приём дальних станций(а других нет) только 2 часа ночью.
Вероятно буду оформлять эту конструкцию в более красивом виде, и теперь смогу слушать радиостанции дома как в старые времена, не нужно выходить на улицу с "Дегеном".
Александр Шумилов
Re: КВ приемник регенератор.
alexandsh, впринципе не обязательно так уж заботиться о рабочей точке транзисторов, у входного полевика напр это влияет восновном на энергоэффективность (ток потребления) много раз просто засаживал исток на землю и на полном начальном токе использовал а стоковый резистор ставим такой чтоб не менее 0.5..1V ну и не слишком маленький чтоб усиление не снижать.
по поводу R7 тож можно не париться, пусть будет 4.7k, макс усиление VT2 будет больше но входное сопротивление детектора VD1,VD2 так сильно зависит от уровня сигнала что он будет отрабатывать как слабенькое ару .
C13,R13 тож можно выкинуть ...на счастье
, они явно лишние, и без R14C14 большинство ушей тож отлично работают
, (иногда полярность просто нужно поменять если искажают с постоянной составляющей)
R6 - отличное решение для смягчения подхода к автогенерации, лучше пожалуй и не придумать, напр если уменьшить С6 до долей pF то в низкочастотной части диапазона перестанет цеплять.
по поводу R7 тож можно не париться, пусть будет 4.7k, макс усиление VT2 будет больше но входное сопротивление детектора VD1,VD2 так сильно зависит от уровня сигнала что он будет отрабатывать как слабенькое ару .
C13,R13 тож можно выкинуть ...на счастье
R6 - отличное решение для смягчения подхода к автогенерации, лучше пожалуй и не придумать, напр если уменьшить С6 до долей pF то в низкочастотной части диапазона перестанет цеплять.
Re: КВ приемник регенератор.
> AlexS4: если уменьшить С6 до долей pF то в низкочастотной части диапазона перестанет цеплять
В таком случае очень сильно сдвигается точка генерации, и на некоторых диапазонах она вообще уходит за пределы регулирования. Опытным путём я подобрал, что именно с такими С6 и R6 точка генерации близка к середине положения R5, при этом чувствительность достаточно высокая.
По чувствительности - "Деген" на улице (на расстоянии метров 30 от домов) принимает в три раза больше станций, чем этот приёмник. Но на улице! В квартире "Деген" практически ничего не принимает, в отличие от этого регенератора.
Я вот ещё думаю, что может быть я теряю в чувствительности из-за того, что низкое входное сопротивление VT3 шунтирует детектор. Может быть нужно включить в эмиттер VT3 резистор примерно 50 Ом, чтобы повысить входное сопротивление этого каскада? Ещё попробую найти VT2 с большей бетой, и попробую с ним.
То, что я не сделал непосредственную связь транзисторов в НЧ - это потому что маленькое напряжение питания. Я вообще настраивал для двух NiMH аккумуляторов по 1.2 вольта, то есть питание при их разрядке может быть около 2.2 вольта. И тут рабочие точки транзисторов имеют значение.
В таком случае очень сильно сдвигается точка генерации, и на некоторых диапазонах она вообще уходит за пределы регулирования. Опытным путём я подобрал, что именно с такими С6 и R6 точка генерации близка к середине положения R5, при этом чувствительность достаточно высокая.
По чувствительности - "Деген" на улице (на расстоянии метров 30 от домов) принимает в три раза больше станций, чем этот приёмник. Но на улице! В квартире "Деген" практически ничего не принимает, в отличие от этого регенератора.
Я вот ещё думаю, что может быть я теряю в чувствительности из-за того, что низкое входное сопротивление VT3 шунтирует детектор. Может быть нужно включить в эмиттер VT3 резистор примерно 50 Ом, чтобы повысить входное сопротивление этого каскада? Ещё попробую найти VT2 с большей бетой, и попробую с ним.
То, что я не сделал непосредственную связь транзисторов в НЧ - это потому что маленькое напряжение питания. Я вообще настраивал для двух NiMH аккумуляторов по 1.2 вольта, то есть питание при их разрядке может быть около 2.2 вольта. И тут рабочие точки транзисторов имеют значение.
Александр Шумилов
- serj1g
- Встал на лапы
- Сообщения: 96
- Зарегистрирован: Пн фев 20, 2023 10:06:37
- Откуда: Кишинев, Молдова
Re: КВ приемник регенератор.
Я собирал регенератор почти что по вашей схеме. https://radiostorage.net/4868-sverhrege ... kt343.html
Отличие лишь в том что вместо полевика кп303 использовал кт368. А вместо VT2, я использовал транзистор S9018. А так это ваша схема - классический регенератор. У меня эта схема заработала и принимала вещательные радиостанции в УКВ диапазоне. Разбег был примерно 5 МГц. Причем в зависимости от количества витков L1 (от 3 до 6 витков, провод 0,4 мм), я принимал станции в диапазоне, например, 92-97 мгц, или 95-100 мгц, или 100-105 мгц. Тут есть нюансы. Во-первых, провода от L1 до переменного конденсатора должны быть максимально коротки, а у вас на фото там длинющие шланги. Вообще эту катушку можно припаять сразу на обратную сторону конденсатора. Во-вторых, всю монтажную плату надо поместить в металлический корпус, в котором надо пропилить отверстие, из которого должна выглядывать катушка L1. Металлический корпус надо обязательно заземлить. Ну и в третьих, никаких блоков питания. У меня относительно стабильно работал приемник только от кроны.
Отличие лишь в том что вместо полевика кп303 использовал кт368. А вместо VT2, я использовал транзистор S9018. А так это ваша схема - классический регенератор. У меня эта схема заработала и принимала вещательные радиостанции в УКВ диапазоне. Разбег был примерно 5 МГц. Причем в зависимости от количества витков L1 (от 3 до 6 витков, провод 0,4 мм), я принимал станции в диапазоне, например, 92-97 мгц, или 95-100 мгц, или 100-105 мгц. Тут есть нюансы. Во-первых, провода от L1 до переменного конденсатора должны быть максимально коротки, а у вас на фото там длинющие шланги. Вообще эту катушку можно припаять сразу на обратную сторону конденсатора. Во-вторых, всю монтажную плату надо поместить в металлический корпус, в котором надо пропилить отверстие, из которого должна выглядывать катушка L1. Металлический корпус надо обязательно заземлить. Ну и в третьих, никаких блоков питания. У меня относительно стабильно работал приемник только от кроны.
Re: КВ приемник регенератор.
можно, даж до 100R, а чтоб вернуть пониженное резистором усиление - можно верх R11 запитать через зеленый светодиод от 3V (светодиод даст увеличение относительного изменеия от эмиттера, тоесть увеличение оос по току для термокомпенсации рабочей точки)alexandsh писал(а):Может быть нужно включить в эмиттер VT3 резистор примерно 50 Ом, чтобы повысить входное сопротивление этого каскада?
зы а вообще имхо нет особого смыслла унч из транзисторов собирать, еще с прошлого века какойнить lm358 копеечный с 4мя резисторами уже при 2.7V питании отлично работает и дает любое нужное входное сопртивление и стабильное усиление 60+db, на дискретке для такого качества повторяемого без настройки усилителя надо ~пару десятков компанентов. я баловался с 2-4транзисторными унч для питания 1.2V, когда низковольтные оу еще были недоступной редкостью, но там здорово другая схемотехника и обычно сходу много компромиссов и по стабильности усиления, и по искажениям.
serj1g, это здорово другой приемник, у вашего исключительно сверхгенеративный детектор, он может работать только при сильных нелинейных искажениях вч сигнала. (для этого рабочая точка 368 вытянута на край)
а приемник у alexandsh может работать и в режиме прямого усиления с линейным увч и выделенным детектором для am и как синхронный(ппп) для am/fm
и пос может использоваться для повышения усиления увч без перехода в синхронный или нелинейный режим
Re: КВ приемник регенератор.
[uquote="AlexS4",url="/forum/viewtopic.php?p=4713295#p4713295"]
Поставил в эмиттер 100 Ом. Стало потише, не радикально, но на слух заметно.
А больше плюсов я не заметил. Потом поставил 20 Ом - громкость почти
не уменьшилась, и в верхней ВЧ-части диапазона приём стал получше.
В общем, всё это субъективно, тут вообще надо сделать УНЧ как-то
по-другому.
Я например тихо, но разборчиво, слышу некоторые слабые станции,
регенерация их больше не вывозит, а УНЧ мог бы ещё усилить.
[uquote="AlexS4",url="/forum/viewtopic.php?p=4713295#p4713295"]а вообще имхо нет особого смыслла унч из транзисторов собирать, еще с прошлого века какойнить lm358 копеечный[/uquote]
Микросхемы это неспортивно
можно, даж до 100R[/uquote]alexandsh писал(а):Может быть нужно включить в эмиттер VT3 резистор примерно 50 Ом, чтобы повысить входное сопротивление этого каскада?
Поставил в эмиттер 100 Ом. Стало потише, не радикально, но на слух заметно.
А больше плюсов я не заметил. Потом поставил 20 Ом - громкость почти
не уменьшилась, и в верхней ВЧ-части диапазона приём стал получше.
В общем, всё это субъективно, тут вообще надо сделать УНЧ как-то
по-другому.
Я например тихо, но разборчиво, слышу некоторые слабые станции,
регенерация их больше не вывозит, а УНЧ мог бы ещё усилить.
[uquote="AlexS4",url="/forum/viewtopic.php?p=4713295#p4713295"]а вообще имхо нет особого смыслла унч из транзисторов собирать, еще с прошлого века какойнить lm358 копеечный[/uquote]
Микросхемы это неспортивно
Александр Шумилов
Re: КВ приемник регенератор.
[uquote="AlexS4",url="/forum/viewtopic.php?p=4713493#p4713493"]

R6 часто можно как единственный регулятор громкости использовать.
вместо R3 можно наушник сразу, C2 выкинуть.
при высоком h_fe_Q2 , R1 имеет смысл увеличивать до ~100k для повышения усиления.[/uquote]
Попробовал спаять, всё хорошо, отдельно я даже настроил это.
Но когда запаял в рабочую схему, то начались непонятные свисты,
мотоциклетное тарахтение и прочее, с чем я не смог справиться.
И даже регенерация перестала нормально работать.
Поэтому вернул всё как было.
А потом, по наитию, увеличил в своей схеме R12 до 5.1 кОм
(естественно, по новому выставил режим каскада), и попробовал
что получится - стало тише.
Но потом я поставил VT4 с бетой 300. Выставил режим для него -
и в результате всё заработало заметно громче чем было до всех
изменений.
Я не понимаю, в чём тут дело. Мне казалось что бета для
последнего эмиттерного повторителя вообще не имеет большого
значения. Её ведь всегда хватит чтобы обеспечить небольшой
ток на наушники. Оказывается нет.
И может быть ещё сыграло то, что при уменьшении тока коллектора
транзистора VT3 его входное сопротивление должно увеличиваться.
Хотелось бы понять. Может быть в этом направлении можно двигаться
и дальше - увеличивать нагрузку в коллекторе VT3 и увеличивать
бету VT4.
тогда можн так напрalexandsh писал(а):Микросхемы это неспортивно
R6 часто можно как единственный регулятор громкости использовать.
вместо R3 можно наушник сразу, C2 выкинуть.
при высоком h_fe_Q2 , R1 имеет смысл увеличивать до ~100k для повышения усиления.[/uquote]
Попробовал спаять, всё хорошо, отдельно я даже настроил это.
Но когда запаял в рабочую схему, то начались непонятные свисты,
мотоциклетное тарахтение и прочее, с чем я не смог справиться.
И даже регенерация перестала нормально работать.
Поэтому вернул всё как было.
А потом, по наитию, увеличил в своей схеме R12 до 5.1 кОм
(естественно, по новому выставил режим каскада), и попробовал
что получится - стало тише.
Но потом я поставил VT4 с бетой 300. Выставил режим для него -
и в результате всё заработало заметно громче чем было до всех
изменений.
Я не понимаю, в чём тут дело. Мне казалось что бета для
последнего эмиттерного повторителя вообще не имеет большого
значения. Её ведь всегда хватит чтобы обеспечить небольшой
ток на наушники. Оказывается нет.
И может быть ещё сыграло то, что при уменьшении тока коллектора
транзистора VT3 его входное сопротивление должно увеличиваться.
Хотелось бы понять. Может быть в этом направлении можно двигаться
и дальше - увеличивать нагрузку в коллекторе VT3 и увеличивать
бету VT4.
Александр Шумилов
Re: КВ приемник регенератор.
вероятнее всего паразитная ос по цепям питания, либо на сопротивлении шин (ос по току) либо на индуктивности контуров питания, а скореее все вместеalexandsh писал(а):отдельно я даже настроил это.
Но когда запаял в рабочую схему, то начались непонятные свисты,
мотоциклетное тарахтение и прочее, с чем я не смог справиться.
чтоб убедиться что дело в этом надо временно запитать этот усилок от отдельной батарейки 1.5V , и соединить с остальной схемой только 2мя контактами (~ от R6--Q2-e точки к общему GND приемника и вход к фильтру после детектора)
если в таком режиме все ок то сделать RC фильтр по питанию и не делать общие обширные контуры питания , c ними конечно очень вероятен возбуд всегда, если более 1 каскада (не считая ОК каскадов).
все просто, входное сопротивление ОК каскада пропорционально hfe транзистора жежalexandsh писал(а):Мне казалось что бета для
последнего эмиттерного повторителя вообще не имеет большого
значения.
а с другой стороны оно шунтирует выход предыдущего каскада ОЭ,
у которого усиление по напряжению прямо пропорционально сопротивлению нагрузки каскада (коллекторный резистор || входному сопротивлению следующего каскада)
Re: КВ приемник регенератор.
[uquote="AlexS4",url="/forum/viewtopic.php?p=4713804#p4713804"]вероятнее всего паразитная ос по цепям питания[/uquote]
Я вспомнил какая беда у таких усилителей. Я до этого делал приёмник Верютина, а там похожий трёхкаскадный УВЧ с непосредственной связью. Я с ним помучился, но так и не смог избавиться от паразитного возбуждения. Удалось избавиться от возбуждения, только когда я разделил каскады и на каждый каскад повесил RC-фильтр по питанию. Если в усилителе есть два каскада, которые работают в фазе, и у них нет отдельных фильтров по питанию, то возбуд обязательно пролезет.
(СВ-приёмник прямого усиления я в итоге сделал, но он оказался бесполезен - у нас работает приводной маяк, который всё забивает, и дальние станции слышно только если повернуть магнитную антенну в определённое положение и отстроиться от этого маяка; и к тому же это всё только на улице и только пара часов ночью).
[uquote="AlexS4",url="/forum/viewtopic.php?p=4713804#p4713804"]все просто, входное сопротивление ОК каскада пропорционально hfe транзистора жеж
а с другой стороны оно шунтирует выход предыдущего каскада ОЭ,
у которого усиление по напряжению прямо пропорционально сопротивлению нагрузки каскада (коллекторный резистор || входному сопротивлению следующего каскада)[/uquote]
Я поставил VT4 с бетой 450, а резистор R12 впаял 8.2 кОма. Да, стало ещё громче. Но мне показалось, что качество звучания стало слегка похуже. Возможно это связано с тем, что при малых токах коллектора VT3 начинает искажать сигнал. Ведь такие каскады с малыми токами используют как детекторы. Поэтому возможно для R12 стоит остановиться на величине 5.1-6.8 кОм.
В целом для таких поделок это идеальный УНЧ - нет возбудов, громкость достаточная, и кому жалко потратить 6-10 мА на режим покоя? Микросхема или двухтактник заберут столько же.
Когда я принимаю достаточно мощные станции, то, если выставить R5 чуть выше точки регенерации, чтобы произошёл захват частоты, то качество звучания получается как в FM-режиме "моно" в "Дегене", слушать очень приятно. Ещё больше станций появляется если подойти на полметра к батарее отопления, я принимал из русскоязычных "Интеррадио Румыния" и "Радио Турции".
Ещё некоторые мои соображения по этому регенератору. Вдруг кто-нибудь будет повторять эту конструкцию, а у меня так и не дойдут руки до этого.
Идеально это всё запитать от литиевого аккумулятора 3.7 вольт, а вместо резистора R10 поставить стабилизатор на германиевом транзисторе на 3 вольта для регенерационной части. Сейчас приём на "дневных" диапазонах происходит похуже, чем на вечерних и ночных. Я думаю, что на место VT2 надо поставить ВЧ-транзистор с ещё меньшими паразитными емкостями, всё-таки у КТ3126 они 2 пф, а есть другие транзисторы, у который 1-1.5 пф. А также надо намотать катушку L1 более толстым проводом, или сделать две катушки - одну для НЧ-диапазонов, а другую для ВЧ, и переключать их. В любом случае контур должен быть высокодобротный - переменник воздушный, а катушка намотана с шагом. Низкодобротный контур регенерация не вытянет на хорошее качество, я проверял.
Я считаю, что в этот приёмник не следует ставить мощный усилитель с динамиком, регенератор это аппарат нежный, и если нужен громкоговорящий приём, то лучше подключать активную колонку с отдельным питанием.
Я вспомнил какая беда у таких усилителей. Я до этого делал приёмник Верютина, а там похожий трёхкаскадный УВЧ с непосредственной связью. Я с ним помучился, но так и не смог избавиться от паразитного возбуждения. Удалось избавиться от возбуждения, только когда я разделил каскады и на каждый каскад повесил RC-фильтр по питанию. Если в усилителе есть два каскада, которые работают в фазе, и у них нет отдельных фильтров по питанию, то возбуд обязательно пролезет.
(СВ-приёмник прямого усиления я в итоге сделал, но он оказался бесполезен - у нас работает приводной маяк, который всё забивает, и дальние станции слышно только если повернуть магнитную антенну в определённое положение и отстроиться от этого маяка; и к тому же это всё только на улице и только пара часов ночью).
[uquote="AlexS4",url="/forum/viewtopic.php?p=4713804#p4713804"]все просто, входное сопротивление ОК каскада пропорционально hfe транзистора жеж
а с другой стороны оно шунтирует выход предыдущего каскада ОЭ,
у которого усиление по напряжению прямо пропорционально сопротивлению нагрузки каскада (коллекторный резистор || входному сопротивлению следующего каскада)[/uquote]
Я поставил VT4 с бетой 450, а резистор R12 впаял 8.2 кОма. Да, стало ещё громче. Но мне показалось, что качество звучания стало слегка похуже. Возможно это связано с тем, что при малых токах коллектора VT3 начинает искажать сигнал. Ведь такие каскады с малыми токами используют как детекторы. Поэтому возможно для R12 стоит остановиться на величине 5.1-6.8 кОм.
В целом для таких поделок это идеальный УНЧ - нет возбудов, громкость достаточная, и кому жалко потратить 6-10 мА на режим покоя? Микросхема или двухтактник заберут столько же.
Когда я принимаю достаточно мощные станции, то, если выставить R5 чуть выше точки регенерации, чтобы произошёл захват частоты, то качество звучания получается как в FM-режиме "моно" в "Дегене", слушать очень приятно. Ещё больше станций появляется если подойти на полметра к батарее отопления, я принимал из русскоязычных "Интеррадио Румыния" и "Радио Турции".
Ещё некоторые мои соображения по этому регенератору. Вдруг кто-нибудь будет повторять эту конструкцию, а у меня так и не дойдут руки до этого.
Идеально это всё запитать от литиевого аккумулятора 3.7 вольт, а вместо резистора R10 поставить стабилизатор на германиевом транзисторе на 3 вольта для регенерационной части. Сейчас приём на "дневных" диапазонах происходит похуже, чем на вечерних и ночных. Я думаю, что на место VT2 надо поставить ВЧ-транзистор с ещё меньшими паразитными емкостями, всё-таки у КТ3126 они 2 пф, а есть другие транзисторы, у который 1-1.5 пф. А также надо намотать катушку L1 более толстым проводом, или сделать две катушки - одну для НЧ-диапазонов, а другую для ВЧ, и переключать их. В любом случае контур должен быть высокодобротный - переменник воздушный, а катушка намотана с шагом. Низкодобротный контур регенерация не вытянет на хорошее качество, я проверял.
Я считаю, что в этот приёмник не следует ставить мощный усилитель с динамиком, регенератор это аппарат нежный, и если нужен громкоговорящий приём, то лучше подключать активную колонку с отдельным питанием.
Александр Шумилов
Re: КВ приемник регенератор.
не ну я прямо интенсивно баловался подобными 2-4транзисторными усилителями для микрофонов и ппп восновном, сам собрал более 10, и знакомые повторяли по моим схемкам, и в спайсах симулировал, добавляя ожидаемые паразитные компаненты. там нет нерешаемых проблем, фильтры между каскадами перестают быть нужны при правильной трассировке цепей.alexandsh писал(а):там похожий трёхкаскадный УВЧ с непосредственной связью. Я с ним помучился, но так и не смог избавиться от паразитного возбуждения. Удалось избавиться от возбуждения, только когда я разделил каскады и на каждый каскад повесил RC-фильтр по питанию. Если в усилителе есть два каскада, которые работают в фазе, и у них нет отдельных фильтров по питанию, то возбуд обязательно пролезет.
самый простой способ без серьезного погружения в электротехнику заставить это работать - собирать это максимально компактно, напр земляная точка для вышеупомянутого 3 транзисторного варианта это прямо почти 1 точка где соединяются эмиитеры, блокировочный конденсатор и само питание подходит и тудаже сигнальная земля.
сейчас нет смысла использовать выводные компаненты а с sot23 bc846 какиминибудь и резисторами 0805 все само собой получится компактным и надежно работающим
а если размазать такую схемку на макетку 10x10cm да еще и шины питания по краям этой макетки пустить с площадью контуров под дециметр то да , как только там вч появляется и начинаются всякие интерференции с нч сигналами - сразу наступае упс
Re: КВ приемник регенератор.
[uquote="AlexS4",url="/forum/viewtopic.php?p=4713984#p4713984"]не ну я прямо интенсивно баловался подобными 2-4транзисторными усилителями для микрофонов и ппп восновном, сам собрал более 10, и знакомые повторяли по моим схемкам, и в спайсах симулировал, добавляя ожидаемые паразитные компаненты. там нет нерешаемых проблем[/uquote]
Со всем этим я согласен. Для ППП это возможно необходимо. Но для моей схемы, если ВЧ-часть выдаёт такой слабый сигнал, что даже коэффициента усиления 400 в УНЧ недостаточно, то проблема в ВЧ части, и так быть не должно. Здесь для УНЧ не нужно усиление больше 500-600.
P.S. Поймал ещё "Радио Ватикана" на русском.
Со всем этим я согласен. Для ППП это возможно необходимо. Но для моей схемы, если ВЧ-часть выдаёт такой слабый сигнал, что даже коэффициента усиления 400 в УНЧ недостаточно, то проблема в ВЧ части, и так быть не должно. Здесь для УНЧ не нужно усиление больше 500-600.
P.S. Поймал ещё "Радио Ватикана" на русском.
Александр Шумилов
Re: КВ приемник регенератор.
Я забыл написать как подбирать R6 в цепи обратной связи. Надо выставить переменник C2 в среднее положение и подбором R6 надо добиться чтобы точка регенерации была примерно в среднем положении R5. При повороте C2 на максимум и на минимум эта точка будет сдвигаться, но останется в пределах регулирования R5. (С6 я практически не меняю, он стоит в положении около 10 пф, от него может зависеть чувствительность).
Александр Шумилов


