Например TDA7294

Форум РадиоКот • Просмотр темы - Радиоканал для котла отопления.
Форум РадиоКот
Здесь можно немножко помяукать :)

Текущее время: Вт янв 20, 2026 23:00:04

Часовой пояс: UTC + 3 часа


ПРЯМО СЕЙЧАС:



Начать новую тему Ответить на тему  [ Сообщений: 206 ]     ... , , , 9, ,  
Автор Сообщение
Не в сети
 Заголовок сообщения: Re: Радиоканал для котла отопления.
СообщениеДобавлено: Пн мар 10, 2025 20:01:16 
Говорящий с текстолитом
Аватар пользователя

Карма: 18
Рейтинг сообщений: 236
Зарегистрирован: Пт дек 10, 2021 12:48:46
Сообщений: 1564
Откуда: Тюмень
Рейтинг сообщения: 0
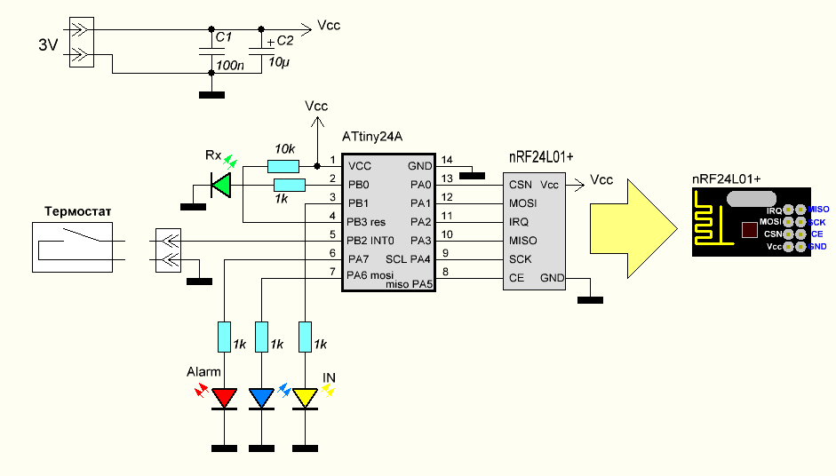
Если вы читаете что какой-то светодиод лишний, то просто его не подключаете к соответствующему выводу.

К передатчику добавил ещё светодиод (вывод РВ0) сигнализирующий о радиообмене. То есть при подаче сигнала передатчику и получен ответ. Для чего нужен? Позволяет визуально всегда увидеть, что передатчик находится в рабочем режиме. Таймер 2,5 мин.
Вложение:
Test_Tx.hex [2.67 KiB]
Скачиваний: 852

Вложение:
Tx_ATtiny24A.png [27.09 KiB]
Скачиваний: 850

Поправил и приёмник… в старых версиях, если модуль связи не обнаружен (горит жёлтый светодиод), то приёмник останавливает продвижения работы алгоритма. То есть не контролирует аварийный термостат и как следствие не управляет и котлом.
В данной прошивке данный затык исправлен – даже если модуль связи не обнаружен, то управление от аварийного термостата продолжает функционировать.
Замена модуля связи на горячую, производить нельзя.
Таймер 5 мин.
Вложение:
Test_Rx.hex [3.85 KiB]
Скачиваний: 822


Добавлено after 10 minutes 4 seconds:
самое важное что бы котел не молотил 19 мин..

Вы же о производительности котла ничего не писали... вот если бы знать за какое время ваш котёл способен увеличить температуру в комнате на 1*С если его вовремя не отключить, тогда бы было понятно какое время таймера необходимо. :dont_know: Это всегда так, когда нет чёткого ТЗ. :)


Вернуться наверх
 
Не в сети
 Заголовок сообщения: Re: Радиоканал для котла отопления.
СообщениеДобавлено: Пн мар 10, 2025 21:28:47 
Прорезались зубы
Аватар пользователя

Карма: 1
Рейтинг сообщений: 7
Зарегистрирован: Пт фев 21, 2014 22:39:54
Сообщений: 216
Откуда: живу на крыше
Рейтинг сообщения: 0
Вы же о производительности котла ничего не писали... вот если бы знать за какое время ваш котёл способен увеличить температуру в комнате на 1*С если его вовремя не отключить, тогда бы было понятно какое время таймера необходимо. :dont_know: Это всегда так, когда нет чёткого ТЗ. :)

этого даже самый главный не знает. :)) зависит от погоды на улице..расположения звезд...сколько окон открыто для проветривания...от степени прогрева помещения на данный момент ..какая температура теплоносителя ...и т.д.
NEST умный и то 2 недели обучается ...а китаец в спальне иногда перехватывая на себя управление ему мозг сбивает :))
так что 5 мин это золотая середина
Прошил новыми прошивками....тестируем ...

Добавлено after 3 minutes 41 second:
Т.е. если я выложу *.hex под nrf24le1, то Вы его тут же прошьете ? ;-)
Ок. К контакту P0.3 подключается термостат у передатчика, или реле у приемника.
Код полностью с вашего *.ino
так там МК другой...
Что то тишина...прошил...код не рабочий ...и толку?
более того после прошивки считал и сохранил и после сравнил оба файла в Hex Workshop..ошибка исключена


Вернуться наверх
 
Не в сети
 Заголовок сообщения: Re: Радиоканал для котла отопления.
СообщениеДобавлено: Вт мар 11, 2025 00:36:58 
Открыл глаза

Зарегистрирован: Сб июн 18, 2011 02:15:28
Сообщений: 47
Рейтинг сообщения: 0
так там МК другой...
Что то тишина...прошил...код не рабочий ...и толку?
более того после прошивки считал и сохранил и после сравнил оба файла в Hex Workshop..ошибка исключена

К сожалению мне проверить не на чем.
Камни покупать не буду.
По алгоритму при замыкании p0.3 передатчика на землю должен меняться p0.3 приемника.
Ну не работает так не работает. Не сильно то это кому и надо.
Это у Вас nrf24le1 валяются.
У меня ESP`шки под рукой - на них проверил свою писанину.
Приёмник на 01 + модуль реле - сразу готовое устройство.
Передатчик на с3 мини - тоже сразу готовое.
Себе я б такое собирал. С прицелом на перспективу.


Вернуться наверх
 
Не в сети
 Заголовок сообщения: Re: Радиоканал для котла отопления.
СообщениеДобавлено: Вт мар 11, 2025 00:51:02 
Прорезались зубы
Аватар пользователя

Карма: 1
Рейтинг сообщений: 7
Зарегистрирован: Пт фев 21, 2014 22:39:54
Сообщений: 216
Откуда: живу на крыше
Рейтинг сообщения: 0
По алгоритму при замыкании p0.3 передатчика на землю должен меняться p0.3 приемника.
Ну не работает так не работает. Не сильно то это кому и надо.
Это у Вас nrf24le1 валяются.

теперь я понимаю почему в мире не прижились эти модули..
мало того их вариантов дохрена...распиновка у всех разная...на своих стариков еле распиновку нашел....все через одно место..прошиваются и то с бубном..
Понял по вашему только одно..ESP это гуд....остальное туфта :)))


Вернуться наверх
 
Эиком - электронные компоненты и радиодетали
Не в сети
 Заголовок сообщения: Re: Радиоканал для котла отопления.
СообщениеДобавлено: Вт мар 11, 2025 01:58:58 
Открыл глаза

Зарегистрирован: Сб июн 18, 2011 02:15:28
Сообщений: 47
Рейтинг сообщения: 0
Понял по вашему только одно..ESP это гуд....остальное туфта :)))

Да я спокойно отношусь к любому выбору.
Я когда на nrf24le1 глянул бегло - смотрю там IAR, Keil. О, думаю, IAR мне нравился давно ещё, есть тема вспомнить.
А там сайт закрыт чтоб SDK скачать. Охренеть. 15-ти летнюю SDK и не скачать.
Другую взял, а там sdcc. Давно не собирал с помощью make. Так что просто ради вспомнить синтаксис Makefile.
ESP`шки просто удобные - всё в одном. Ну вот зачем мне думать о каком то внешнем радио модуле, как его подключать,
как управлять, когда есть уже встроенный. Ладно бы ещё про LoRa разговор шёл, а так те же 200-300 метров.
А вдруг захочется чего ещё ? Опять же - уже есть встроенное. I2S для аудио, BlueTooth и пр.
Один встроенный JTAG отладчик чего стоит. Сразу "на борту", достаточно просто USB шнурка.
Я давным-давно, когда ещё AVR`ками увлекался собирал себе MiniICE для внутрисхемной отладки.
Начав ею пользоваться (отладкой) тяжело потом без неё, привыкаешь...

Я понимаю, что Вам привычно то, чем Вы давно пользуетесь, хорошо знаете. Это у всех так. Пока не распробуешь что то другое.
Это как у меня первая машина была восьмерка - ну очень нравилась, только вот теперь, попробовав другие, - не супер эта восьмёрка...


Вернуться наверх
 
Не в сети
 Заголовок сообщения: Re: Радиоканал для котла отопления.
СообщениеДобавлено: Вт мар 11, 2025 14:27:46 
Прорезались зубы
Аватар пользователя

Карма: 1
Рейтинг сообщений: 7
Зарегистрирован: Пт фев 21, 2014 22:39:54
Сообщений: 216
Откуда: живу на крыше
Рейтинг сообщения: 0
сам ESP обожаю...и кучу на них всего собрано и помогает в моей жизни ..умные часы..радио интернет...метеостанции для народмон..sonoffы...розетки умные...светильники...у меня все вокруг забито их излучениями. :)) скоро ругаться начнут наверное меж собой ..и так порой глюки бывают..свет отрубят и при включении война за IP кто быстее себе выпросит у роутера... :))) но это не значит что везде ее нужно использовать...


Вернуться наверх
 
Не в сети
 Заголовок сообщения: Re: Радиоканал для котла отопления.
СообщениеДобавлено: Вт мар 11, 2025 15:26:16 
Друг Кота

Карма: -1
Рейтинг сообщений: 86
Зарегистрирован: Вт мар 13, 2012 12:16:13
Сообщений: 8906
Откуда: .ru
Рейтинг сообщения: 0
я надеюсь с безопасностью там всё нормально...
хакеры ничего не сломают ? ))


Вернуться наверх
 
Не в сети
 Заголовок сообщения: Re: Радиоканал для котла отопления.
СообщениеДобавлено: Вт мар 11, 2025 16:29:01 
Открыл глаза

Зарегистрирован: Сб июн 18, 2011 02:15:28
Сообщений: 47
Рейтинг сообщения: 0
но это не значит что везде ее нужно использовать...

Конечно нет.


Вернуться наверх
 
Не в сети
 Заголовок сообщения: Re: Радиоканал для котла отопления.
СообщениеДобавлено: Ср мар 12, 2025 12:49:14 
Говорящий с текстолитом
Аватар пользователя

Карма: 18
Рейтинг сообщений: 236
Зарегистрирован: Пт дек 10, 2021 12:48:46
Сообщений: 1564
Откуда: Тюмень
Рейтинг сообщения: 0
Прошил новыми прошивками....тестируем ...

Что показали тесты? Думаю на этом варианте можно и закончить…
Приёмник:
Вложение:
Receiver_V2.hex [3.64 KiB]
Скачиваний: 855

Передатчики:
Спойлер
Вложение:
Transmitter_V2_1.hex [2.63 KiB]
Скачиваний: 860

Вложение:
Transmitter_V2_2.hex [2.63 KiB]
Скачиваний: 858

Вложение:
Transmitter_V2_3.hex [2.63 KiB]
Скачиваний: 824

Вложение:
Transmitter_V2_4.hex [2.63 KiB]
Скачиваний: 857


Добавлено after 1 minute 25 seconds:
Передатчики:
Спойлер
Вложение:
Transmitter_V2_5.hex [2.63 KiB]
Скачиваний: 863

Вложение:
Transmitter_V2_6.hex [2.67 KiB]
Скачиваний: 808


Удачи.


Вернуться наверх
 
Не в сети
 Заголовок сообщения: Re: Радиоканал для котла отопления.
СообщениеДобавлено: Ср мар 12, 2025 23:34:46 
Прорезались зубы
Аватар пользователя

Карма: 1
Рейтинг сообщений: 7
Зарегистрирован: Пт фев 21, 2014 22:39:54
Сообщений: 216
Откуда: живу на крыше
Рейтинг сообщения: 0
[uquote="Boryan_R",url="/forum/viewtopic.php?p=4692167#p4692167"]Прошил новыми прошивками....тестируем ...
Что показали тесты? Думаю на этом варианте можно и закончить…

Только сегодня термостат новый подкатил. На днях буду в реальных условиях проверять...но пока что то не пойму ...мои на меге 328 работают как часы на все 100...ваш вариант иногда связь не очень...при очередной передаче иногда передатчик стучит приемнику несколько раз...в итоге всё восстанавливается...но напрягает мальца...nRF24 менял местами с моим на 328...результат тот же ..пока подозрение на максимальную мощность у вас ..перегружает приемник..
пока все на соплях может из за этого..соберу все нормально и потом сделаем выводы..
Спасибо за труды.


Вернуться наверх
 
Не в сети
 Заголовок сообщения: Re: Радиоканал для котла отопления.
СообщениеДобавлено: Чт мар 13, 2025 00:42:27 
Говорящий с текстолитом
Аватар пользователя

Карма: 18
Рейтинг сообщений: 236
Зарегистрирован: Пт дек 10, 2021 12:48:46
Сообщений: 1564
Откуда: Тюмень
Рейтинг сообщения: 0
Качество связи зависит от самого модуля, мой код к этому отношения не имеет. Все установки (которые касаемо связи) установлены по умолчанию. Если ваши ардуины работают лучше, то оставляйте свой вариант. :dont_know:

Добавлено after 8 minutes 56 seconds:
пока подозрение на максимальную мощность у вас ..перегружает приемник..

У меня на столе модули друг от друга находясь на расстоянии 1 метра работают нормально... простояли так несколько суток и я не заметил ничего подозрительного... ещё сутки работали через стенку (монолит), друг от друга метров 6 и тоже без замечаний... так что увы... :dont_know:


Вернуться наверх
 
Не в сети
 Заголовок сообщения: Re: Радиоканал для котла отопления.
СообщениеДобавлено: Чт мар 13, 2025 01:52:45 
Открыл глаза

Зарегистрирован: Сб июн 18, 2011 02:15:28
Сообщений: 47
Рейтинг сообщения: 0
Выложу все ж на ESP, вдруг кому пригодится.

В качестве приёмника - вот такой модуль на ESP01:

Изображение

Уже готовое устройство, ничего паять не надо. Подаём питание от зарядки мобильника +5В. Выход реле - на клеммы термостата котла.

Передатчик - модуль на ESP32 C3 Mini. Схема такая:

Изображение

Два провода (это где выключатель нарисован) к выходу термостата. Питание так же от зарядки мобильника. Светодиод можно не подключать. Его смысл показать есть связь или нет. Когда связь есть горит постоянно. Если связи нет - мигает раз в секунду.

Для связи используется протокол ESP-NOW. Чтобы не мучаться с указанием явных МАС адресов, сделана их подмена при старте.
Модули могут связаться только между собой.
Передатчик опрашивает вход раз в 5 секунд и передает состояние входа при этом проверяет связь с приёмником.
Если подтверждения связи от приёмника нет - мигает светодиодом.
Приёмник получает сигнал от передатчика и выставляет выход реле по команде от передатчика.
Если в течение 30 секунд не было сообщений от передатчика - отключает реле.
Все временные интервалы можно изменить. Связь восстанавливается автоматически.

Передатчик
Спойлер
Код:
// Передатчик
#include <WiFi.h>
#include <esp_now.h>
#include "esp_mac.h"

#define BUTTON_PIN      4      // GPIO для кнопки
#define LED_PIN         5      // GPIO для светодиода
#define CONFIRM_TIMEOUT   10000   // 10 сек для проверки связи
#define   SEND_INTERVAL   5000   // 5 секунд
#define   BLINK_INTERVAL   1000   // 1 секунда

// MAC приёмника
uint8_t receiverMac[] = {0xB6, 0xBB, 0xBB, 0xBB, 0xBB, 0xBB};

typedef struct
{
   bool buttonState;
} ButtonMessage;

typedef struct
{
   bool ack;
} AckMessage;

unsigned long lastSendTime = 0;
unsigned long lastConfirmation = 0;
unsigned long lastBlink = 0;
bool ledState = LOW;

void OnDataSent (const uint8_t *mac, esp_now_send_status_t status)
{
   // Логирование статуса
}

void OnDataRecv (const uint8_t *mac, const uint8_t *data, int len)
{
   if (len == sizeof (AckMessage))
   {
      AckMessage *ack = (AckMessage*)data;

      if (ack->ack)
         lastConfirmation = millis();
   }
}

void setup()
{
   // Установка кастомного MAC для передатчика
   uint8_t newMac[] = {0xB6, 0xAA, 0xAA, 0xAA, 0xAA, 0xAA};
   esp_base_mac_addr_set (newMac);

   pinMode (BUTTON_PIN, INPUT_PULLUP);
   pinMode (LED_PIN, OUTPUT);

   WiFi.mode (WIFI_STA);

   if (esp_now_init() != ESP_OK) return;

   esp_now_register_send_cb (OnDataSent);
   esp_now_register_recv_cb (OnDataRecv);

   esp_now_peer_info_t peerInfo;
   memcpy (peerInfo.peer_addr, receiverMac, 6);
   peerInfo.channel = 1;
   peerInfo.encrypt = false;
   esp_now_add_peer (&peerInfo);
}

void loop()
{
   unsigned long now = millis();

   // Отправка состояния каждые 5 секунд
   if (now - lastSendTime >= SEND_INTERVAL)
   {
      ButtonMessage msg;
      msg.buttonState = digitalRead (BUTTON_PIN) == HIGH;
      esp_now_send (receiverMac, (uint8_t*)&msg, sizeof (msg));
      lastSendTime = now;
   }

   // Управление светодиодом
   bool isConnected = (now - lastConfirmation) < CONFIRM_TIMEOUT;

   if (isConnected)
      digitalWrite (LED_PIN, HIGH);

   else
   {
      // Мигание раз в секунду
      if (now - lastBlink >= BLINK_INTERVAL)
      {
         ledState = !ledState;
         digitalWrite (LED_PIN, ledState);
         lastBlink = now;
      }
   }

   delay (10);
}


Приёмник:
Спойлер
Код:
// Приёмник
#include <ESP8266WiFi.h>
#include <espnow.h>
//#include "esp_mac.h"

#define   RELAY_PIN   0      // GPIO0 для реле
#define TIMEOUT      30000   // Таймаут 30 секунд
#define   OFF         1

// MAC передатчика
uint8_t transmitterMac[] = {0xB6, 0xAA, 0xAA, 0xAA, 0xAA, 0xAA};

typedef struct
{
   bool buttonState;
} ButtonMessage;

typedef struct
{
   bool ack;
} AckMessage;

unsigned long lastMsgTime = 0;

void OnDataRecv (uint8_t *mac, uint8_t *data, uint8_t len)
{
   if (len == sizeof (ButtonMessage))
   {
      ButtonMessage *msg = (ButtonMessage*)data;

      digitalWrite (RELAY_PIN, msg->buttonState ? HIGH : LOW);

      AckMessage ack;
      ack.ack = true;
      esp_now_send (mac, (uint8_t*)&ack, sizeof (ack));

      lastMsgTime = millis();
   }
}

void setup()
{
   // Установка кастомного MAC для приёмника
   uint8_t newMac[] = {0xB6, 0xBB, 0xBB, 0xBB, 0xBB, 0xBB};
   //esp_base_mac_addr_set (newMac);
   pinMode (RELAY_PIN, OUTPUT);
   digitalWrite (RELAY_PIN, OFF);

   WiFi.mode (WIFI_STA);
   wifi_set_macaddr (STATION_IF, &newMac[0]);

   if (esp_now_init() != 0) return;

   esp_now_set_self_role (ESP_NOW_ROLE_SLAVE);
   esp_now_register_recv_cb (OnDataRecv);
   esp_now_add_peer (transmitterMac, ESP_NOW_ROLE_CONTROLLER, 1, NULL, 0);
}

void loop()
{
   unsigned long now = millis();

   if (now - lastMsgTime > TIMEOUT) digitalWrite (RELAY_PIN, OFF);

   delay (100);
}

И, если уж так повелось - готовые прошивки.


Вложения:
Комментарий к файлу: Приёмник
Receiver.7z [183.05 KiB]
Скачиваний: 859
Комментарий к файлу: Передатчик
Transmitter.7z [357.58 KiB]
Скачиваний: 844
Вернуться наверх
 
Не в сети
 Заголовок сообщения: Re: Радиоканал для котла отопления.
СообщениеДобавлено: Чт мар 13, 2025 13:04:21 
Прорезались зубы
Аватар пользователя

Карма: 1
Рейтинг сообщений: 7
Зарегистрирован: Пт фев 21, 2014 22:39:54
Сообщений: 216
Откуда: живу на крыше
Рейтинг сообщения: 0
Качество связи зависит от самого модуля, мой код к этому отношения не имеет. Все установки (которые касаемо связи) установлены по умолчанию. Если ваши ардуины работают лучше, то оставляйте свой вариант. :dont_know:

Добавлено after 8 minutes 56 seconds:
пока подозрение на максимальную мощность у вас ..перегружает приемник..

У меня на столе модули друг от друга находясь на расстоянии 1 метра работают нормально... простояли так несколько суток и я не заметил ничего подозрительного... ещё сутки работали через стенку (монолит), друг от друга метров 6 и тоже без замечаний... так что увы... :dont_know:

Без обид! По любому буду ваш вариант использовать, ибо в нем есть визуальный контроль и он грамотнее и просто лучше ...мой,-просто самый простой пример и чудом работающая игрушка. Говорю что есть..вроде по даташиту не рекомендуют использовать полную мощность модуля при близком расположении...сам реально не видел, но в какой то умной статье про nRF24 это читал..это у вас метр , а у меня 20 см. провода от БП лень удлинять :)) все тесты рассчитывал на реальные условия в работе ...а не на столе.
И поверьте! Я не ради защиты своей игрушки написал она работает , а у вас иногда не с первого раза...у меня мощность 75%...у вас 100%... может это и есть причина при очень близком расположении модулей..Мало ли кто тоже решит как я рядом тестить и столкнется с такой проблемой...Теперь будут знать.
И самое главное не забываем у самой nRF24 по питанию прямо к пинам модуля вешать электролиты от 100мкф...для исключения просадки модуля по питанию во время старта на передачу...
У меня например в последней финальной v2 отказываются работать нормально без этих ёмкостей

Добавлено after 11 minutes 19 seconds:
Выложу все ж на ESP, вдруг кому пригодится.

Отлично! Спасибо! Уверен что пригодится многим. База современная.
Глупый вопрос можно? А почему в передатчике нельзя применить ESP01? или они в паре не могут работать по протоколу ESP-NOW?
Мельком пробежался в сетке по отзывам про ESP32 C3 Mini..что то 50\50 ...жалобы есть что это кривая пародия на ESP32...
А вы ее хвалите ...и интересно засоренность эфира при работе этого проекта? Как я понимаю канал связи постоянно в эфире...насколько это удобно покажут только реальные испытания...
PS: Адреса по каким шить три файла передатчика для флешера ( например flash_download_tool_3.9. 4) укажите..и настройки ESP..не все же Ванговать умеют )))) да кому то и в первый раз придется прошивать ESP..а там свои особенности...Обычно авторы своих проектов на ESP в паблик указывают в названии файла его адрес...bootloader_0x1000.bin.....firmware_0x10000.bin......partitions_0x8000.bin....и парамерты настроек самой ESP
Но итог всего этого радует... готовые 4 проекта на выбор...и не факт что только в управлении котлом их можно использовать


Вернуться наверх
 
Не в сети
 Заголовок сообщения: Re: Радиоканал для котла отопления.
СообщениеДобавлено: Чт мар 13, 2025 15:21:55 
Говорящий с текстолитом
Аватар пользователя

Карма: 18
Рейтинг сообщений: 236
Зарегистрирован: Пт дек 10, 2021 12:48:46
Сообщений: 1564
Откуда: Тюмень
Рейтинг сообщения: 0
Да какие обиды… :)) я писал ради "спортивного" интереса, вернее чтобы вспомнить нюансы данных модулей, ну и оформить для себя на будущее, некоторые подпрограммы и макросы в виде некой, как бы библиотеки, для быстрого старта при их использовании в других устройствах. :)
Теперь вот возникла мысль, сделать пробную розетку с данным модулем, которая будет включать/выключать какую либо нагрузку от какого либо девайса… чтобы корпус розетки с модулем связи выглядел цивильно, решено было купить такой девайс (таймер механический за 316 руб. в Лемана ПРО.)… завтра его куплю и посмотрю, хватит ли места внутри для моей задумки. Родные внутренности естественно извлеку… вот как выглядит подопытный... :))
Изображение


Вернуться наверх
 
Не в сети
 Заголовок сообщения: Re: Радиоканал для котла отопления.
СообщениеДобавлено: Чт мар 13, 2025 16:46:01 
Прорезались зубы
Аватар пользователя

Карма: 1
Рейтинг сообщений: 7
Зарегистрирован: Пт фев 21, 2014 22:39:54
Сообщений: 216
Откуда: живу на крыше
Рейтинг сообщения: 0
Да какие обиды… :)) чтобы корпус розетки с модулем связи выглядел цивильно, решено было купить такой девайс (таймер механический за 316 руб. в Лемана ПРО.)… завтра его куплю и посмотрю, хватит ли места внутри для моей задумки. Родные внутренности естественно извлеку…


Уже пройденный этап...:)))) циклический таймер на тиньке 2313 999.59 мин все отлично влезло...реле,БП,схема и индикатор и даже пищалка :) Очень нужная вещь в хозяйстве ..
В планах в таком же корпусе сделать на МК + ACS712 приблуду за контролем работы канализационного насоса с настройками срабатывания на определенный ток. Сейчас все это работает на аналоге и таймере 555+ пищалка... насос работает пищалка пикает...знаю что все в порядке. :) было дело поплавок заклинил и насос молотил до выхода из строя ...да и то заметил когда счет за свет оплачивал...много намотал собака.. :shock:


Вложения:
IMG_20250313_164219_488.jpg [207.92 KiB]
Скачиваний: 878
Вернуться наверх
 
Не в сети
 Заголовок сообщения: Re: Радиоканал для котла отопления.
СообщениеДобавлено: Чт мар 13, 2025 18:12:42 
Открыл глаза

Зарегистрирован: Сб июн 18, 2011 02:15:28
Сообщений: 47
Рейтинг сообщения: 0
Глупый вопрос можно? А почему в передатчике нельзя применить ESP01? или они в паре не могут работать по протоколу ESP-NOW?

Можно, но
1. Придется городить питание 3.3 В, а тут сразу всё готово.
2. У меня просто нет второй 8266, не пользуюсь. Проверить не на чем.
Исходник же есть, переписать под 8266 не сложно.
Мельком пробежался в сетке по отзывам про ESP32 C3 Mini..что то 50\50 ...жалобы есть что это кривая пародия на ESP32...
А вы ее хвалите

Не пародия. Просто другой чип. Так можно сказать, что AVR Tiny - это пародия на Мегу.
Я не хвалю, хвалить можно людей. А тут железо. Оно или работает, или нет.
Как я понимаю канал связи постоянно в эфире...насколько это удобно покажут только реальные испытания...

Почему ? Я ж написал - раз в 5 секунд передатчик передаёт, при этом приёмник ему тут же шлёт подтверждение о приёме и всё.
PS: Адреса по каким шить три файла передатчика для флешера ( например flash_download_tool_3.9. 4) укажите..и настройки ESP..не все же Ванговать умеют )))) да кому то и в первый раз придется прошивать ESP..а там свои особенности...Обычно авторы своих проектов на ESP в паблик указывают в названии файла его адрес...bootloader_0x1000.bin.....firmware_0x10000.bin......partitions_0x8000.bin....и парамерты настроек самой ESP

У самой ESP настроек нет. Это не AVR, где ещё фьюзы надо правильно прошить. RSTDISBL в ноль выставить например, а потом бежать за новой Тини.
Изображение


Вернуться наверх
 
Не в сети
 Заголовок сообщения: Re: Радиоканал для котла отопления.
СообщениеДобавлено: Чт мар 13, 2025 20:17:04 
Прорезались зубы
Аватар пользователя

Карма: 1
Рейтинг сообщений: 7
Зарегистрирован: Пт фев 21, 2014 22:39:54
Сообщений: 216
Откуда: живу на крыше
Рейтинг сообщения: 0
Я и имел ввиду настройки SPI...speed и mode...
VNS Прошла проверка V2 в реальных условиях...расстояние 8м и 4 стены по 25см базальтовый утеплитель +дерево 20см..полет нормальный!


Вложения:
IMG_20250313_195448_2.jpg [189.97 KiB]
Скачиваний: 858
IMG_20250313_195441_451.jpg [163.89 KiB]
Скачиваний: 874
IMG_20250313_195414_133.jpg [194.34 KiB]
Скачиваний: 866
Вернуться наверх
 
Не в сети
 Заголовок сообщения: Re: Радиоканал для котла отопления.
СообщениеДобавлено: Чт мар 13, 2025 23:10:43 
Говорящий с текстолитом
Аватар пользователя

Карма: 18
Рейтинг сообщений: 236
Зарегистрирован: Пт дек 10, 2021 12:48:46
Сообщений: 1564
Откуда: Тюмень
Рейтинг сообщения: 0
[b]И самое главное не забываем у самой nRF24 по питанию прямо к пинам модуля вешать электролиты от 100мкф...

:)) Ничего подобного я не делаю и все мои устройства на данном модуле работают без замечаний (вот уже многие годы). Видел в сети, что кто-то так делает, но я больше доверяю даташиту… :tea:
Вложение:
1.png [11.31 KiB]
Скачиваний: 855


вы не поверите, но даже батарейки (АА) почти "высосанные в ноль" (с напряжением на каждой по 1 В на ХХ) питают без проблем устройство с таким модулем долгое время… :)


Вернуться наверх
 
Не в сети
 Заголовок сообщения: Re: Радиоканал для котла отопления.
СообщениеДобавлено: Чт мар 13, 2025 23:31:29 
Прорезались зубы
Аватар пользователя

Карма: 1
Рейтинг сообщений: 7
Зарегистрирован: Пт фев 21, 2014 22:39:54
Сообщений: 216
Откуда: живу на крыше
Рейтинг сообщения: 0
[b]И самое главное не забываем у самой nRF24 по питанию прямо к пинам модуля вешать электролиты от 100мкф...

:)) Ничего подобного я не делаю и все мои устройства на данном модуле работают без замечаний (вот уже многие годы). Видел в сети, что кто-то так делает, но я больше доверяю даташиту… :tea:
Вложение:
1.png


вы не поверите, но даже батарейки (АА) почти "высосанные в ноль" (с напряжением на каждой по 1 В на ХХ) питают без проблем устройство с таким модулем долгое время… :)

значит мои старички подпропали чуток :)) давно куплены ...на столе не хотели работать нормально..сейчас в реале работают как часы..


Вернуться наверх
 
Не в сети
 Заголовок сообщения: Re: Радиоканал для котла отопления.
СообщениеДобавлено: Пт мар 14, 2025 12:06:57 
Прорезались зубы
Аватар пользователя

Карма: 1
Рейтинг сообщений: 7
Зарегистрирован: Пт фев 21, 2014 22:39:54
Сообщений: 216
Откуда: живу на крыше
Рейтинг сообщения: 0
Выложу все ж на ESP, вдруг кому пригодится.

В качестве приёмника - вот такой модуль на ESP01:

Изображение

Уже готовое устройство, ничего паять не надо. Подаём питание от зарядки мобильника +5В. Выход реле - на клеммы термостата котла.

Глянул на цены ESP32 C3 мини..из-за популярности у нее цена дороже настоящей ESP32 WROOM... :shock: :dont_know:
А ESP01 можно 3 штуки купить вместо ESP32 C3....
Думаю справедливо будет в качестве передатчика переделать код под ESP01...Переделаете? ..да и проблема с 3.3в решается легко, в любом термостате есть эти 3.3в ...да и размер самого модуля если отпаять разъем позволяет его легко вставить в любой термостат..а не городить отдельный коробок...Ежели чего у меня есть пара ESP01...готов тестировать :))
В итоге ваш проект станет самым дешевым вариантом..


Вернуться наверх
 
Показать сообщения за:  Сортировать по:  Вернуться наверх
Начать новую тему Ответить на тему  [ Сообщений: 206 ]     ... , , , 9, ,  

Часовой пояс: UTC + 3 часа


Кто сейчас на форуме

Сейчас этот форум просматривают: нет зарегистрированных пользователей и гости: 12


Вы не можете начинать темы
Вы не можете отвечать на сообщения
Вы не можете редактировать свои сообщения
Вы не можете удалять свои сообщения
Вы не можете добавлять вложения

Найти:
Перейти:  


Powered by phpBB © 2000, 2002, 2005, 2007 phpBB Group
Русская поддержка phpBB
Extended by Karma MOD © 2007—2012 m157y
Extended by Topic Tags MOD © 2012 m157y