Например TDA7294

Форум РадиоКот • Просмотр темы - Помогите разобраться в небольшой плате/правильности выходов
Форум РадиоКот
Здесь можно немножко помяукать :)

Текущее время: Вт ноя 25, 2025 10:01:50

Часовой пояс: UTC + 3 часа


ПРЯМО СЕЙЧАС:



Начать новую тему Ответить на тему  [ Сообщений: 46 ]    , 2,  
Автор Сообщение
Не в сети
 Заголовок сообщения: Re: Помогите разобраться в небольшой плате/правильности выхо
СообщениеДобавлено: Чт апр 17, 2025 13:50:54 
Опытный кот

Зарегистрирован: Вс мар 23, 2025 14:56:55
Сообщений: 700
Рейтинг сообщения: 0
первый вывод (квадратная площадка)


а у вас нумерация с какого стороны идет?


Добавлено after 2 minutes 39 seconds:
Без прихода питания от стоп-сигнала логики в плате нет, иначе она просто и дальше будет пропускать напряжение
Почему? Зачем ей стоп-сигнал? Вы сами пишите: она не должна пропускать постоянный сигнал на поворотник, должна пропускать прерывистый. Каким боком тут стоп-сигнал? Он в обоих случаях может и быть, и не быть.


Вернуться наверх
 
Не в сети
 Заголовок сообщения: Re: Помогите разобраться в небольшой плате/правильности выхо
СообщениеДобавлено: Чт апр 17, 2025 13:59:50 
Друг Кота
Аватар пользователя

Карма: 52
Рейтинг сообщений: 2114
Зарегистрирован: Пт ноя 11, 2016 05:48:09
Сообщений: 7053
Откуда: Сердце Пармы
Рейтинг сообщения: 0
Медали: 2
Получил миской по аватаре (2)
скорее всего она отбрасывает сигнал с поворотника, если он пришел одновременно со стопаком.
проблема в том, что я не вижу тут транзистора, способного управлять лампой поворотов (способного выдержать ток её холодной спирали)

Добавлено after 4 minutes 51 second:
Re: Помогите разобраться в небольшой плате/правильности выходов
и, если честно - плата не похожа на исправную... например мощный резистор на 240 Ом одним выводом прицеплен к подложке, а вторым приходит к отсутствующему триоду... "сопротивление бесполезно!"©

_________________
Для тех, кто не учил магию мир полон физики :)
Безграмотно вопрошающим про силовую или высоковольтную электронику я не отвечаю, а то ещё посадят за участие в (само)убиении оболтуса...


Вернуться наверх
 
Не в сети
 Заголовок сообщения: Re: Помогите разобраться в небольшой плате/правильности выхо
СообщениеДобавлено: Чт апр 17, 2025 14:05:24 
Друг Кота
Аватар пользователя

Карма: 50
Рейтинг сообщений: 759
Зарегистрирован: Чт дек 29, 2005 00:18:30
Сообщений: 6568
Откуда: Москва
Рейтинг сообщения: 0
Загадочные черные детали внизу платы (их пять штук 4+1) кстати .. вроде не диоды (нет полосы) а если и диоды (например припаяли вверх ногами) то зачем последовательно по два...на 12/24 вольта любой диод вытянет рабочее напряжение в одиночку.
Резистор на 240 ом можно списать на опциональную цепь...если в полной комплектации паять. Транзисторов было жалко поставить сразу а резистор...ну пусть будет :) .

_________________
Ничто так не укрепляет взаимное доверие, как 100% предоплата! Дмитрий, ex-RK3AOR.


Вернуться наверх
 
Не в сети
 Заголовок сообщения: Re: Помогите разобраться в небольшой плате/правильности выхо
СообщениеДобавлено: Чт апр 17, 2025 14:08:54 
Опытный кот

Зарегистрирован: Вс мар 23, 2025 14:56:55
Сообщений: 700
Рейтинг сообщения: 0
Вот и я о том. Непохожа, лишние, отсутствующие детали... Даже если предположить, что это работало, то выглядит незаконченным проектом. Незакончены они бывают из-за отсутствия ответственного за них. Умер, уволили, неоплатили - что-то из этого


Вернуться наверх
 
Эиком - электронные компоненты и радиодетали
Не в сети
 Заголовок сообщения: Re: Помогите разобраться в небольшой плате/правильности выхо
СообщениеДобавлено: Чт апр 17, 2025 15:19:28 
Первый раз сказал Мяу!

Зарегистрирован: Вт апр 15, 2025 00:41:50
Сообщений: 23
Рейтинг сообщения: 0
Давайте так: вот у нас есть 4 клемы. Как бы вы распределили провода на эти клема (если считать 1,2,3,4 как у меня на картинке)? Вход и выход для поворотника, вход от стопа и землю (я ж думаю без земли плата не может работать)? Я просто попробую ваши варианты на практике, вдруг сработает:) Потому что у меня или пробовать и возможно палить платы, или тупо выкинуть их))) Для начала надо найти клемы, которые без проблем пропускают поворотник, когда он работает и на него подается прирывистое напряжение, а уже потом добавив на свободную клему сигнал со стопока - возможно оно тем самым не пустит сигнал на выход поворотника. Не будем уже сильно гадать про эту плату и почему у нее такая компоновка.

Кстати, вот еще пример похожей платы, которую тоже подключали. У нее действительно некоторые элементы отличаются (или есть или их нету) по сравнению с моей. Может это как-то тоже поможет и натолкнет на мысль? За качество извиняюсь, лучше нет, потому что это увеличенное с чужой старой фотки

Изображение

Добавлено after 3 minutes 56 seconds:
Загадочные черные детали внизу платы (их пять штук 4+1) кстати .. вроде не диоды (нет полосы) а если и диоды (например припаяли вверх ногами) то зачем последовательно по два...на 12/24 вольта любой диод вытянет рабочее напряжение в одиночку.
Резистор на 240 ом можно списать на опциональную цепь...если в полной комплектации паять. Транзисторов было жалко поставить сразу а резистор...ну пусть будет :) .


если что-то надо померить мультиметром - я готов. Каждую деталь, как я говорил можно прокликать по ссылке и по номеру понять что за она. Если я вас правильно понял, то вы говорите об этой детали с номером C2972760. По ней есть вся инфа тут https://jlcpcb.com/partdetail/3368026-1 ... 3/C2972760

Изображение


Вложения:
2025-04-17_15-17-50.png [81.45 KiB]
Скачиваний: 280
photo_2025-03-04_00-41-27.jpg [156.79 KiB]
Скачиваний: 265
Вернуться наверх
 
Не в сети
 Заголовок сообщения: Re: Помогите разобраться в небольшой плате/правильности выхо
СообщениеДобавлено: Пт апр 18, 2025 12:14:54 
Первый раз сказал Мяу!

Зарегистрирован: Вт апр 15, 2025 00:41:50
Сообщений: 23
Рейтинг сообщения: 0
Цитата:
Давайте так: вот у нас есть 4 клемы. Как бы вы распределили провода на эти клема (если считать 1,2,3,4 как у меня на картинке)? Вход и выход для поворотника, вход от стопа и землю (я ж думаю без земли плата не может работать)? Я просто попробую ваши варианты на практике, вдруг сработает:)


ну никаких вариантов ни у кого не будет? :shock: давайте просто коллективным разумом сделать 1-2 максимально рабочих варианта подключения и я проверю. Уже черт с ними, с платами...


Вернуться наверх
 
Не в сети
 Заголовок сообщения: Re: Помогите разобраться в небольшой плате/правильности выхо
СообщениеДобавлено: Пт апр 18, 2025 14:34:55 
Опытный кот

Зарегистрирован: Вс мар 23, 2025 14:56:55
Сообщений: 700
Рейтинг сообщения: 0
Вам уже сказали - деталей не хватает. Нет никаких вариантов, но Вы упорно хотите, чтобы были. И потом, один из них я предложил, даже не смотря на абсурдность, но у Вас "ну никаких вариантов ни у кого не будет?"

И зачем столько плат? Коммерческий проект? тогда обратитесь в раздел "Есть работа".


Вернуться наверх
 
Не в сети
 Заголовок сообщения: Re: Помогите разобраться в небольшой плате/правильности выхо
СообщениеДобавлено: Пт апр 18, 2025 16:41:46 
Первый раз сказал Мяу!

Зарегистрирован: Вт апр 15, 2025 00:41:50
Сообщений: 23
Рейтинг сообщения: 0
Вам уже сказали - деталей не хватает. Нет никаких вариантов, но Вы упорно хотите, чтобы были. И потом, один из них я предложил, даже не смотря на абсурдность, но у Вас "ну никаких вариантов ни у кого не будет?"

И зачем столько плат? Коммерческий проект? тогда обратитесь в раздел "Есть работа".


да никакой это не "коммерческий проект". Просто ребята сделали давно эти платы (в 2022 году), поставили на машины. И вот спустя 3 года 3 штуки досталось мне, а концов не найти, кроме заказа на jlcpcb.com и схемы расположение деталей на плате. Но блин, ставили же 3 года назад и работало...но концов кто ставил и у кого работало - не найти, к сожалению. Мне вот дали платы, а дальше уже сможешь разобраться - ОК, если нет - соррян. Вот и мучаюсь уже 2 месяца с ними, периодически приходит мысль где бы еще спросить совета.


Вернуться наверх
 
Не в сети
 Заголовок сообщения: Re: Помогите разобраться в небольшой плате/правильности выхо
СообщениеДобавлено: Пт апр 18, 2025 16:47:47 
Опытный кот

Зарегистрирован: Вс мар 23, 2025 14:56:55
Сообщений: 700
Рейтинг сообщения: 0
Значит, 3 года назад ставили платы, фото которых Вы показали позже - со всеми компонентами. А у Вас не все компоненты, увы.
И оно, конечно, не особо страшно: можно сделать реверс платы обратно в схему и догадаться, что надо допаять, тем более, что фото с маркировкой резисторов есть.
Но это надо делать, это работы минимум на целый день. Несколько выходит за рамки форума... Но, может кто и согласится.

если никто не согласится, тогда я сделаю Вам реверс схемы (основную часть, с учётом того, что полупроводники не очень известны) на выходных, но выбор компонентов не рискну, но это сможет любой другой.


Вернуться наверх
 
Не в сети
 Заголовок сообщения: Re: Помогите разобраться в небольшой плате/правильности выхо
СообщениеДобавлено: Пт апр 18, 2025 18:15:48 
Первый раз сказал Мяу!

Зарегистрирован: Вт апр 15, 2025 00:41:50
Сообщений: 23
Рейтинг сообщения: 0
Цитата:
Значит, 3 года назад ставили платы, фото которых Вы показали позже - со всеми компонентами. А у Вас не все компоненты, увы.


Как раз таки нет. Вот был заказ на 15, или сколько их там, плат, которые пришли из Китая и их ставили. И из этого заказа осталось 3 штуки, которые валялись и тут вдруг они меня нашли)) то есть именно эти платы и ставились. Но мне хотя бы примерно понять где какой выход, чтобы попробовать в цепь поместить и проверить.

Цитата:
если никто не согласится, тогда я сделаю Вам реверс схемы (основную часть, с учётом того, что полупроводники не очень известны) на выходных


если можете помочь - я ж писал, что готов финансово отблагодарить.


Вернуться наверх
 
Не в сети
 Заголовок сообщения: Re: Помогите разобраться в небольшой плате/правильности выхо
СообщениеДобавлено: Пт апр 18, 2025 19:00:08 
Опытный кот

Зарегистрирован: Вс мар 23, 2025 14:56:55
Сообщений: 700
Рейтинг сообщения: 0
я помогаю бесплатно. Брать деньги - означает нести ответственность, давать гарантию и т.д. и т.п. Перерисовать схему могу, а вот доводить проект до конца не особо хочется.


Вернуться наверх
 
Не в сети
 Заголовок сообщения: Re: Помогите разобраться в небольшой плате/правильности выхо
СообщениеДобавлено: Пт апр 18, 2025 19:49:54 
Первый раз сказал Мяу!

Зарегистрирован: Вт апр 15, 2025 00:41:50
Сообщений: 23
Рейтинг сообщения: 0
Цитата:
Перерисовать схему могу, а вот доводить проект до конца не особо хочется.


я может не совсем понимаю, а в чем разница между схемой и фото платой? по схеме можно будет понять где куда подключается? или точно также останется не ясным?


Вернуться наверх
 
Не в сети
 Заголовок сообщения: Re: Помогите разобраться в небольшой плате/правильности выхо
СообщениеДобавлено: Сб апр 19, 2025 03:00:57 
Опытный кот

Зарегистрирован: Вс мар 23, 2025 14:56:55
Сообщений: 700
Рейтинг сообщения: 1
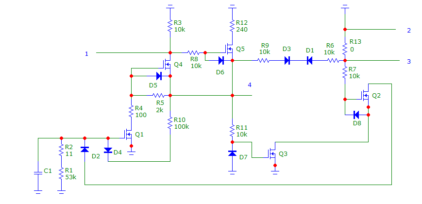
В общем, вот схема со всеми компонентами. Добавлены обозначения Q4, Q5 (эти транзисторы неизвестны, ну, временно поставил N-канал, как и первые три...), D5, D6, D7, D8 отсутствующих компонентов:
СпойлерИзображение
Изображение


а это схема, если с неустановленными Q4, Q5, D5, D6, D7, D8:
СпойлерИзображение


файлы микрокапа приложил

логики в некоторых цепях совершенно не вижу...


Вложения:
circuit_microcap.zip [8.29 KiB]
Скачиваний: 37
Вернуться наверх
 
Не в сети
 Заголовок сообщения: Re: Помогите разобраться в небольшой плате/правильности выхо
СообщениеДобавлено: Сб апр 19, 2025 10:57:07 
Первый раз сказал Мяу!

Зарегистрирован: Вт апр 15, 2025 00:41:50
Сообщений: 23
Рейтинг сообщения: 0
Спасибо большое за проделанную работу

Какие-то выводы можно с этого сделать? Если допустим основываться на первой схеме, где вы как я понимаю указали варианта, если бы были установлены транзисторы Q4, Q5 и элементы D5, D6, D7, D8? Хотя бы можно предположить где тут "земля", где сигнал который проходит на сквозь (имеется вход и выход), а где можно может быть управляющий сигнал от стопа?

P.S. и как я понимаю, если элемент отсутствует, то сигнал просто проходит по дорожке платы и все. Разве нет?


Вернуться наверх
 
Не в сети
 Заголовок сообщения: Re: Помогите разобраться в небольшой плате/правильности выхо
СообщениеДобавлено: Вт апр 22, 2025 14:15:25 
Первый раз сказал Мяу!

Зарегистрирован: Вт апр 15, 2025 00:41:50
Сообщений: 23
Рейтинг сообщения: 0
Уош, давайте попробуем добить вопрос:)))


Вернуться наверх
 
Не в сети
 Заголовок сообщения: Re: Помогите разобраться в небольшой плате/правильности выхо
СообщениеДобавлено: Вт апр 22, 2025 14:16:59 
Опытный кот

Зарегистрирован: Вс мар 23, 2025 14:56:55
Сообщений: 700
Рейтинг сообщения: 0
К сожалению, я не знаю ответа. В Вашем варианте с недопаянными деталями один провод вообще лишний.


Вернуться наверх
 
Не в сети
 Заголовок сообщения: Re: Помогите разобраться в небольшой плате/правильности выхо
СообщениеДобавлено: Вт апр 22, 2025 14:25:50 
Первый раз сказал Мяу!

Зарегистрирован: Вт апр 15, 2025 00:41:50
Сообщений: 23
Рейтинг сообщения: 0
К сожалению, я не знаю ответа. В Вашем варианте с недопаянными деталями один провод вообще лишний.


"провод" имеете ввиду контакт на колодке?

По каким контактам может прийти сигнал и выйти? и где по вашему "земля"? хотя бы так проверить


Вернуться наверх
 
Не в сети
 Заголовок сообщения: Re: Помогите разобраться в небольшой плате/правильности выхо
СообщениеДобавлено: Вт апр 22, 2025 15:05:05 
Опытный кот

Зарегистрирован: Вс мар 23, 2025 14:56:55
Сообщений: 700
Рейтинг сообщения: 0
Земля, вероятно, второй. На остальное я не знаю ответа. Не вижу логики работы.


Вернуться наверх
 
Не в сети
 Заголовок сообщения: Re: Помогите разобраться в небольшой плате/правильности выхо
СообщениеДобавлено: Вт апр 22, 2025 15:16:45 
Первый раз сказал Мяу!

Зарегистрирован: Вт апр 15, 2025 00:41:50
Сообщений: 23
Рейтинг сообщения: 0
Земля, вероятно, второй. На остальное я не знаю ответа. Не вижу логики работы.


второй это если смотреть вот в такой последовательности?

Изображение


Вернуться наверх
 
Не в сети
 Заголовок сообщения: Re: Помогите разобраться в небольшой плате/правильности выхо
СообщениеДобавлено: Вт апр 22, 2025 15:29:17 
Опытный кот

Зарегистрирован: Вс мар 23, 2025 14:56:55
Сообщений: 700
Рейтинг сообщения: 0
Выше дважды писал - нумерация идёт от квадратной контактной площадки. Её потому и сделали квадратной - это номер 1. Переверните плату и сразу увидите, откуда идёт нумерация.


Вернуться наверх
 
Показать сообщения за:  Сортировать по:  Вернуться наверх
Начать новую тему Ответить на тему  [ Сообщений: 46 ]    , 2,  

Часовой пояс: UTC + 3 часа


Кто сейчас на форуме

Сейчас этот форум просматривают: нет зарегистрированных пользователей и гости: 17


Вы не можете начинать темы
Вы не можете отвечать на сообщения
Вы не можете редактировать свои сообщения
Вы не можете удалять свои сообщения
Вы не можете добавлять вложения

Найти:
Перейти:  


Powered by phpBB © 2000, 2002, 2005, 2007 phpBB Group
Русская поддержка phpBB
Extended by Karma MOD © 2007—2012 m157y
Extended by Topic Tags MOD © 2012 m157y