Например TDA7294

Форум РадиоКот • Просмотр темы - Методика калибровки мультиметров
Форум РадиоКот
Здесь можно немножко помяукать :)

Текущее время: Ср янв 21, 2026 03:47:31

Часовой пояс: UTC + 3 часа


ПРЯМО СЕЙЧАС:



Начать новую тему Ответить на тему  [ Сообщений: 4050 ]     ... , , , 202,  
Автор Сообщение
Не в сети
 Заголовок сообщения: Re: Методика калибровки мультиметров
СообщениеДобавлено: Пн ноя 24, 2025 14:04:18 
Первый раз сказал Мяу!
Аватар пользователя

Карма: 1
Рейтинг сообщений: 17
Зарегистрирован: Пн янв 10, 2022 17:29:12
Сообщений: 39
Откуда: Белгород
Рейтинг сообщения: 0
Ещë поменял дисплей

Китайскую копию с Али поставили, или где-то удалось найти оригинальный?

С Али, думаю что оригинальный дисплей в наше время это миф, как бы там ни было дисплей великолепен в сравнении с родным.


Вернуться наверх
 
Не в сети
 Заголовок сообщения: Re: Методика калибровки мультиметров
СообщениеДобавлено: Пн ноя 24, 2025 14:40:07 
Открыл глаза

Зарегистрирован: Ср сен 13, 2023 09:16:35
Сообщений: 46
Рейтинг сообщения: 0
Коллеги, никто не заморачивался идеей создания источника опорного напряжения для высоковольтных измерителей напряжения? У меня есть два пробника для осциллографа от Tektronix и Rohde & Schwarz - оба x100 и оба 100 МОм. Но показывают сильно разное значение - например, первый показывает 2.51 кВ, второй - 2.32 кВ. Какому верить?

В связи с чем появилась идея каким-то образом отмасштабировать 7.184 вольта от опорника на LTZ1000 до 500, 1000 и, например, до 1500 вольт. Насколько я помню, у National Instruments были высоковольтные операционники до 2 кВ. Может, есть другой, более адекватный способ? Трансформатор без магнитопровода?


Вернуться наверх
 
Не в сети
 Заголовок сообщения: Re: Методика калибровки мультиметров
СообщениеДобавлено: Пн ноя 24, 2025 14:43:45 
Поставщик валерьянки для Кота

Карма: 77
Рейтинг сообщений: 3480
Зарегистрирован: Чт сен 09, 2010 07:32:24
Сообщений: 2319
Откуда: г. Рыбинск
Рейтинг сообщения: 1
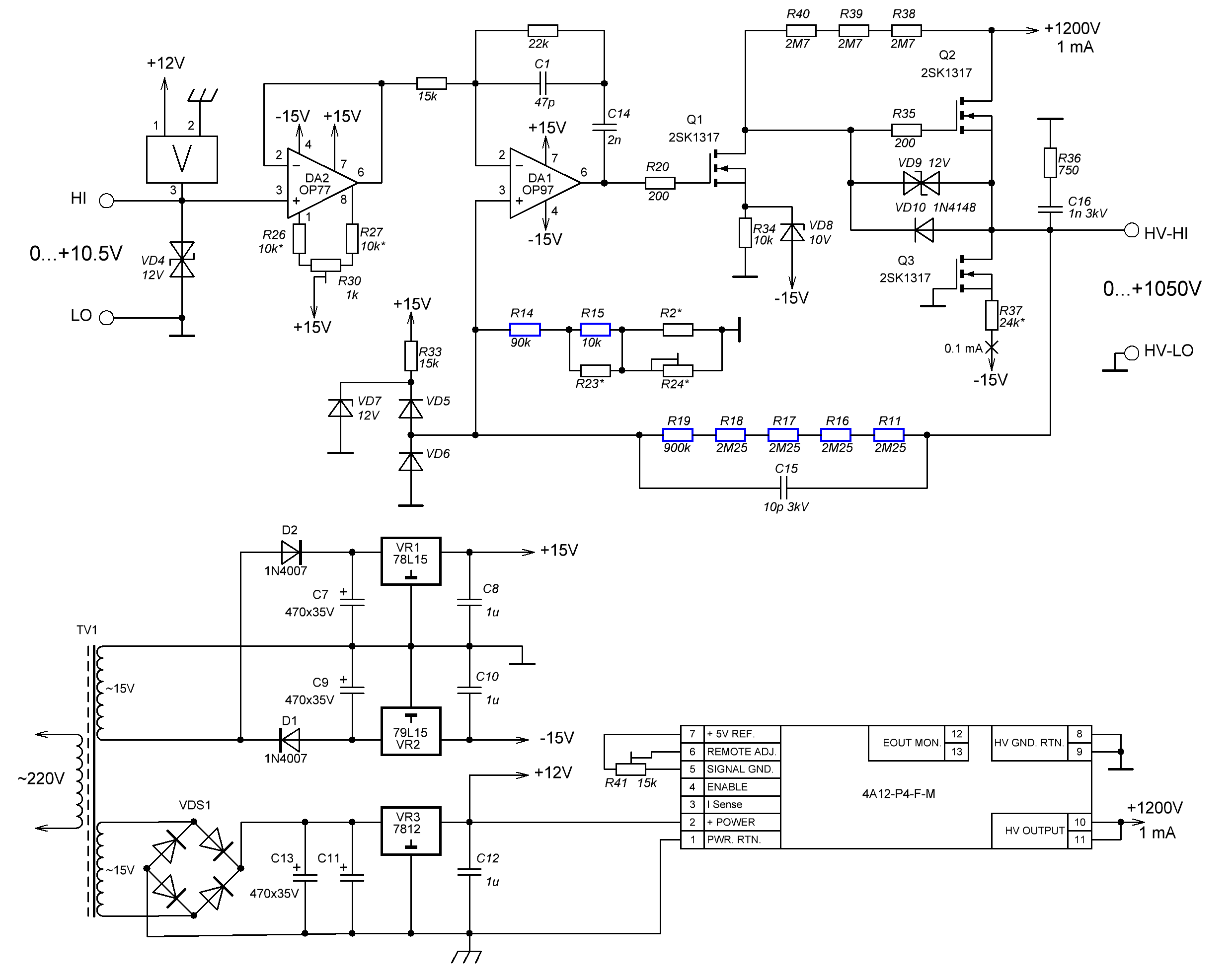
abessv писал(а):
создания источника опорного напряжения для высоковольтных измерителей напряжения?

Изображение


Вернуться наверх
 
Не в сети
 Заголовок сообщения: Re: Методика калибровки мультиметров
СообщениеДобавлено: Пн ноя 24, 2025 14:48:14 
Родился

Зарегистрирован: Пн фев 01, 2016 08:50:19
Сообщений: 12
Откуда: Самара
Рейтинг сообщения: 0
Почему бы не померить более низкое напряжение и не сравнить показания с мультиметром?


Вернуться наверх
 
Эиком - электронные компоненты и радиодетали
Не в сети
 Заголовок сообщения: Re: Методика калибровки мультиметров
СообщениеДобавлено: Пн ноя 24, 2025 15:00:20 
Электрический кот

Карма: 1
Рейтинг сообщений: 214
Зарегистрирован: Сб сен 12, 2009 15:43:19
Сообщений: 1012
Рейтинг сообщения: 0
Почему бы не померить более низкое напряжение и не сравнить показания с мультиметром?

Высоковольтные резистивные делители бывают очень нелинейные на высоких напряжениях. Т.е коэффициент деления для 200В совершенно не совпадает с коэффициентом деления для 2 кВ например. Физических причин может быть много. Калибровали такие делители в основном блоками питания для ФЭУ с декадными переключателями в цепи ОС. Там падение на резисторах ОС практически неизменно и эффектов нелинейных нет. Попытка собрать ВВ калибратор на резистивном делителе постоянном приводила к чудесам. Намного надежнее тогда делать емкостной делитель и ОС по принципу модулятор-демодулятор или конденсатор переменной емкости вибрирующий или вращающийся. с синхронным детектором.


Вернуться наверх
 
Не в сети
 Заголовок сообщения: Re: Методика калибровки мультиметров
СообщениеДобавлено: Пн ноя 24, 2025 15:40:01 
Родился

Зарегистрирован: Пн фев 01, 2016 08:50:19
Сообщений: 12
Откуда: Самара
Рейтинг сообщения: 0
Тут вот тектрониксы пробник на 2,5 КВ проверяют напряжением от трёх вольт
https://docs.rs-online.com/b640/A700000011989817.pdf


Вернуться наверх
 
Не в сети
 Заголовок сообщения: Re: Методика калибровки мультиметров
СообщениеДобавлено: Пн ноя 24, 2025 15:58:45 
Открыл глаза

Зарегистрирован: Ср сен 13, 2023 09:16:35
Сообщений: 46
Рейтинг сообщения: 0
abessv писал(а):
создания источника опорного напряжения для высоковольтных измерителей напряжения?

Изображение



Почему-то я не подумал про буферизацию обычного ОУ транзисторами вместо поиска HV-ОУ, хотя сам ни раз эту схему применял. Спасибо за идею!


Вернуться наверх
 
Не в сети
 Заголовок сообщения: Re: Методика калибровки мультиметров
СообщениеДобавлено: Чт дек 04, 2025 16:16:17 
Открыл глаза

Зарегистрирован: Пт сен 26, 2025 17:42:49
Сообщений: 74
Откуда: Пушкино
Рейтинг сообщения: 4
Медали: 2
Получил миской по аватаре (2)
Купил недавно Agilent 34401A 1994 г.в. Имеются сомнения в его точности на переменном токе (напряжение и ток), т.е. планирую отдать на калибровку. Но калибровка - не дешёвое удовольствие для домашнего использования, сравнима со стоимостью 34401A. Поэтому хотелось бы вначале убедиться, что она проходит (в этом также имеются сомнения). А то получится, что заплаченные деньги за калибровку будут фактически не за саму калибровку, а за заключение о том, что прибор неисправен. Хотелось бы это выяснить самостоятельно.

Из источников переменного напряжения имеется только Rigol DG852 Pro. Теоретически им можно откалибровать диапазоны 100мВ и 1В на 1кГц и 50кГц. Т.е. установить значение калибровки, которое измерено 34401A, тогда калибровка не собьётся, но будет понятно, проходит или нет. Если калибровка немного собьётся, то ничего страшного, всё равно калибровать планирую.

Посмотрел стабильность выходного напряжения с генератора (синус, RMS 100мВ), результат не очень, значения немного (10-20 мкВ на установленных 100 мВ) меняются в течение нескольких секунд, точно виноват генератор, т.к. на другом мультиметре тоже видно изменение. У генератора действие сертификата калибровки на заводе ещё не окончено, т.е. должен быть точным в заявленных характеристиках.


Вариант рабочий. Проверил успешность прохождение калибровки по переменному току на своём 34401A.
По факту даже точность на переменке улучшил, но это уже с помощью поверенного DMM7510. Без другого точного вольтметра не получится. :))

Т.е. проходит калибровка или нет проверить раза два-три (успешных) можно и по показаниям самого 34401A. При ошибке калибровки она не меняется. Если сделать больше, то из-за нестабильности генератора показания заметно "убегут", при наличии другого точного вольтметра такой проблемы нет, конечно.
Таким способом выявил проблему калибровки по переменному току 10мА (у 34401A есть такой вариант калибровки), по напряжению 100мВ и 1В на 1кГц и 50кГц проходила сразу, а по току 10мА 1кГ - нет. Rigol DG852 Pro может выдать ток 10мА. Замена одного операционного усилителя решила проблему, калибровка стала проходить ... а так и не знал бы, а чтобы узнать пришлось бы оплатить стоимость калибровки в лаборатории, т.е. сэкономил много денег себе.

Также можно использовать другие генераторы, даже те, что есть в LCR-пинцетах, например, у моего ZOYI MD2 временная стабильность переменного напряжения (RMS) оказалась даже лучше, чем у Rigol DG852 Pro. У MD2 хуже другие параметры сигнала, но они неважны в данном случае. Правда он 10мА выдать не может.

Т.е. можно пользоваться таким методом. Мне помог.


Вернуться наверх
 
Не в сети
 Заголовок сообщения: Re: Методика калибровки мультиметров
СообщениеДобавлено: Пт дек 12, 2025 09:57:33 
Открыл глаза

Зарегистрирован: Пт сен 26, 2025 17:42:49
Сообщений: 74
Откуда: Пушкино
Рейтинг сообщения: 0
Медали: 2
Получил миской по аватаре (2)
......

вы хотите проверить на сколько он у вас врет? ну приходите и смотрите, как уже в нашу метрологическую службу приходил не один десяток котов
вы ходите перезаписать поправочные коэффициенты? ну приходите и вам их перезапишут
вы хотите получить протокол измерений? ну приходите и вам его распечатают

.....

денег с вас не возьмут, как не брали ни с одного кота и не надо пытаться совать 100 рублей нашим инженерам - им жопу надерут, а вас выгонят взашей

.....


Добрый день. Данное предложение актуально?


Вернуться наверх
 
Не в сети
 Заголовок сообщения: Re: Методика калибровки мультиметров
СообщениеДобавлено: Пт дек 12, 2025 13:26:56 
Говорящий с текстолитом

Карма: 13
Рейтинг сообщений: 279
Зарегистрирован: Вт май 18, 2010 20:53:45
Сообщений: 1641
Рейтинг сообщения: 5
Добрый день. Данное предложение актуально?

да
только согласуйте дату и время с нашим Главным метрологом
и что бы это не занимало больше одного часа


Вернуться наверх
 
Не в сети
 Заголовок сообщения: Re: Методика калибровки мультиметров
СообщениеДобавлено: Пт дек 12, 2025 13:45:26 
Открыл глаза

Зарегистрирован: Пт сен 26, 2025 17:42:49
Сообщений: 74
Откуда: Пушкино
Рейтинг сообщения: 0
Медали: 2
Получил миской по аватаре (2)
....только согласуйте дату и время с нашим Главным метрологом
и что бы это не занимало больше одного часа


Спасибо!!! :)

1. К сожалению, не очень понятна процедура согласования с Главным метрологом. Мне нужно по почте написать или позвонить в Прист? Просто сослаться на данный диалог?

2. Правильно понимаю, что желательно подготовить процедуру калибровки 34401A, чтобы сократить время? ... мне необязательные калибровки тоже нужно сделать, например, по переменному току 10мА.

Спросил заранее, т.к. на текущий момент ещё жду кое-какие детали для замены. Ещё планирую проверить работоспособность калибровки на диапазоне 100мВ, т.к. заметно врёт, хотя на остальных диапазонах постоянного напряжения всё очень хорошо в сравнении с поверенным DMM7510.


Вернуться наверх
 
Не в сети
 Заголовок сообщения: Re: Методика калибровки мультиметров
СообщениеДобавлено: Пт дек 12, 2025 14:36:43 
Говорящий с текстолитом

Карма: 13
Рейтинг сообщений: 279
Зарегистрирован: Вт май 18, 2010 20:53:45
Сообщений: 1641
Рейтинг сообщения: 1
1. К сожалению, не очень понятна процедура согласования с Главным метрологом. Мне нужно по почте написать или позвонить в Прист? Просто сослаться на данный диалог?

без разницы - звоните , пишите; он в курсе

2. Правильно понимаю, что желательно подготовить процедуру калибровки 34401A, чтобы сократить время? ... мне необязательные калибровки тоже нужно сделать, например, по переменному току 10мА.
она готова, нужно что бы рабочее место и люди были свободны (НГ на носу , они работают как кролики )


Вернуться наверх
 
Не в сети
 Заголовок сообщения: Re: Методика калибровки мультиметров
СообщениеДобавлено: Пт дек 12, 2025 15:07:50 
Открыл глаза

Зарегистрирован: Пт сен 26, 2025 17:42:49
Сообщений: 74
Откуда: Пушкино
Рейтинг сообщения: 0
Медали: 2
Получил миской по аватаре (2)
.....нужно что бы рабочее место и люди были свободны (НГ на носу , они работают как кролики )


Спасибо ещё раз!!!

Тогда скорее всего буду договариваться на январь 2026, когда загрузка будет меньше.

У меня категорической срочности нет. Больше эмоционально хочется быстрее результат получить, но с другой стороны необоснованно эксплуатировать Ваше желание помогать радиолюбителям тоже не хочется. Всё-таки рамки приличия должны быть. :)

У меня по планам на январь-февраль кое-что купить из оборудования, думал брать б/у, чтобы сэкономить, раз такое дело, изучу предложение от Прист, возможно, и новое будет приемлемо ... чтобы два раза не ездить. :))


Вернуться наверх
 
Не в сети
 Заголовок сообщения: Re: Методика калибровки мультиметров
СообщениеДобавлено: Пн дек 15, 2025 17:58:50 
Открыл глаза

Зарегистрирован: Пт сен 26, 2025 17:42:49
Сообщений: 74
Откуда: Пушкино
Рейтинг сообщения: 4
Медали: 2
Получил миской по аватаре (2)
Имеется инженерная калибровка мультиметра Owon XDM1241.

На свой страх и риск можно ей воспользоваться (полный отказ от ответственности). :))

Действия, перечисленные ниже, могут привести к неработоспособности мультиметра. Для выполнения калибровок требуются соответствующие источники напряжения, тока, ... Возможна калибровка по более точному мультиметру. Поэтому перед началом стоит оценить свои возможности выполнить калибровку Owon XDM1241.

Для входа в режим нужно нажать: Utility, Math, Up, Range, Down, Debug (softkey). Появятся значения коэффициентов для нуля и значения (zero и coef).
Переключение между zero и coef - кнопка Range
Передвижение между разрядами чисел - кнопка Dual
Увеличение / уменьшение цифр - кнопки Up / Down
Выход с сохранением (а другой вариант и не известен) - кнопка Math

В режиме калибровки можно переключать диапазоны и измерения, чтобы откалибровать их все.

Калибровка осуществляется подбором коэффициента (coef). В некоторых диапазонах - и значения нуля (zero). То что "zero" присутствует на всех диапазонах, не означает, что это число как-то влияет. При изменении коэффициента показания сразу меняются, поэтому подобрать не сложно.

ВАЖНО:
Никогда не нажимайте: UTILITY-DUAL-UP-RANGE-DOWN . Такая последовательность сотрёт все калибровочные значения, затем мультиметр будет ждать их записи от внешнего специализированного оборудования.

Желательно при первом входе пройтись по всем измерениям и диапазонам и записать (сфотографировать) все заводские коэффициенты.

На этом диапазоне число "zero" влияния на значения показаний не оказывает:
Изображение

А на этом - влияет:
Изображение

Добавлено after 14 minutes 37 seconds:

Информация найдена на просторах интернета и опробована лично.
Пункт со стиранием калибровочных значений, конечно, не пробовал, и всем не советую! :))


Вернуться наверх
 
Не в сети
 Заголовок сообщения: Re: Методика калибровки мультиметров
СообщениеДобавлено: Вт дек 16, 2025 23:45:21 
Опытный кот

Карма: 3
Рейтинг сообщений: 141
Зарегистрирован: Пн июн 07, 2010 22:56:01
Сообщений: 874
Откуда: SU
Рейтинг сообщения: 0
Эдуард В.,
Подскажите, эта методика на какой версии прошивки и железа работает ?
скорее всего эта методика должна работать и на XDM1041
XDM1041 были сразным железом, разные мк использовались


Вернуться наверх
 
Не в сети
 Заголовок сообщения: Re: Методика калибровки мультиметров
СообщениеДобавлено: Ср дек 17, 2025 12:48:16 
Открыл глаза

Зарегистрирован: Пт сен 26, 2025 17:42:49
Сообщений: 74
Откуда: Пушкино
Рейтинг сообщения: 0
Медали: 2
Получил миской по аватаре (2)
... Подскажите, эта методика на какой версии прошивки и железа работает ? .... XDM1041 были сразным железом, разные мк использовались

XDM1241 покупал в октябре 2024. По кнопке Utility имеется: модель XDM1241, версия V 4.2.0. Сзади на стикере: XDM1241-EU-U.
Этих данных достаточно или нужно разобрать и посмотреть, что на плате?

....скорее всего эта методика должна работать и на XDM1041 ....

Предполагаю, что должна работать на XDM1041. Проверить возможности нет. Эта методика добыта анализом прошивки (не мной).
Тут обсуждали:
https://www.eevblog.com/forum/testgear/ ... meter/175/


Вернуться наверх
 
Не в сети
 Заголовок сообщения: Re: Методика калибровки мультиметров
СообщениеДобавлено: Пн янв 19, 2026 17:39:01 
Открыл глаза

Зарегистрирован: Пт сен 26, 2025 17:42:49
Сообщений: 74
Откуда: Пушкино
Рейтинг сообщения: 0
Медали: 2
Получил миской по аватаре (2)
без разницы - звоните , пишите; он в курсе

Праздники закончились, возвращаюсь к вопросу калибровки (перезапись поправочных коэффициентов) 34401A. Позвонил, главный метролог оказался не в курсе. :)
Сказал, что услуга ("закрытая калибровка") стоит по цене поверки. Озвученная по телефону цена мне подходит. Конечно, акция бесплатной калибровки участникам форума была бы ещё интереснее, но как есть. :))
Всё равно на сэкономленную сумму по акции планировал "покормить Кота", т.к. акция благодаря этому сайту. :)

В связи с новыми обстоятельствами возникли уточняющие вопросы:
1. Действительно будет перезапись калибровочных (поправочных) коэффициентов мультиметра даже, если показания в допуске?
2. Будет протокол замеров после калибровки? 500 руб. дополнительно стоит?
3. Будет указано оборудование, которым калибровали, чтобы смог найти а Аршине данные для расчёта погрешности?


Вернуться наверх
 
Не в сети
 Заголовок сообщения: Re: Методика калибровки мультиметров
СообщениеДобавлено: Пн янв 19, 2026 21:21:04 
Первый раз сказал Мяу!
Аватар пользователя

Карма: 1
Рейтинг сообщений: 17
Зарегистрирован: Пн янв 10, 2022 17:29:12
Сообщений: 39
Откуда: Белгород
Рейтинг сообщения: 0
без разницы - звоните , пишите; он в курсе


3. Будет указано оборудование, которым калибровали, чтобы смог найти а Аршине данные для расчёта погрешности?

Если мне не изменяет память, в Аршине написано только годен/не годен, поверочное оборудование, без цифр.


Вернуться наверх
 
Не в сети
 Заголовок сообщения: Re: Методика калибровки мультиметров
СообщениеДобавлено: Вт янв 20, 2026 10:44:19 
Вымогатель припоя

Зарегистрирован: Ср ноя 24, 2010 07:34:47
Сообщений: 596
Рейтинг сообщения: 2
Цитата:
в Аршине написано только годен/не годен, поверочное оборудование, без цифр.

То не совсем так. :P
На эталоны обязательно оформляется протокол поверки. Который "пристегнут" к странице результата в Аршине. С цифрами и прочим, что полагается.
Я так понимаю, что коллега хочет по номерам эталонов, которые будут использоваться при калибровке его вольтметра, получить нужные ему цифры из протокола. :roll:


Вернуться наверх
 
Не в сети
 Заголовок сообщения: Re: Методика калибровки мультиметров
СообщениеДобавлено: Вт янв 20, 2026 11:17:32 
Открыл глаза

Зарегистрирован: Пт сен 26, 2025 17:42:49
Сообщений: 74
Откуда: Пушкино
Рейтинг сообщения: 0
Медали: 2
Получил миской по аватаре (2)
коллега хочет по номерам эталонов, которые будут использоваться при калибровке его вольтметра, получить нужные ему цифры из протокола.

Да. Поверка не предполагается, поэтому серийники и наименования оборудования, которым калибровка делалась, требуются. При поверке они в Аршине имеются, но там тоже лаборатории могут так указать, что не понятно, чем конкретно калибровали, например, 1 В постоянного тока. У меня по DMM7510 большой список оборудования выводится, а что чем калибровали, не совсем однозначно. :)


Последний раз редактировалось Эдуард В. Вт янв 20, 2026 11:49:10, всего редактировалось 1 раз.

Вернуться наверх
 
Показать сообщения за:  Сортировать по:  Вернуться наверх
Начать новую тему Ответить на тему  [ Сообщений: 4050 ]     ... , , , 202,  

Часовой пояс: UTC + 3 часа


Кто сейчас на форуме

Сейчас этот форум просматривают: нет зарегистрированных пользователей и гости: 20


Вы не можете начинать темы
Вы не можете отвечать на сообщения
Вы не можете редактировать свои сообщения
Вы не можете удалять свои сообщения
Вы не можете добавлять вложения

Найти:
Перейти:  


Powered by phpBB © 2000, 2002, 2005, 2007 phpBB Group
Русская поддержка phpBB
Extended by Karma MOD © 2007—2012 m157y
Extended by Topic Tags MOD © 2012 m157y