Например TDA7294

Форум РадиоКот • Просмотр темы - Мелкие вопросы по питанию.
Форум РадиоКот
Здесь можно немножко помяукать :)

Текущее время: Вт мар 31, 2026 11:54:25

Часовой пояс: UTC + 3 часа


ПРЯМО СЕЙЧАС:



Начать новую тему Ответить на тему  [ Сообщений: 48066 ]     ... , , , 2403,  
Автор Сообщение
 Заголовок сообщения: Re: Мелкие вопросы по питанию.
СообщениеДобавлено: Чт мар 12, 2026 18:26:08 
Электрический кот
Аватар пользователя

Карма: 1
Рейтинг сообщений: 25
Зарегистрирован: Вт июн 16, 2020 22:43:47
Сообщений: 1018
Рейтинг сообщения: 0
~Dimon~ писал(а):
ДП-5/ДП5В, там есть стабилитрон - СГ301, он газовый, коронного разряда. Блокинг качает просто "со всеми запасами", а стабилитрон ограничивает.

это и имел в виду, как в дп5 :))


Вернуться наверх
 
 Заголовок сообщения: Re: Мелкие вопросы по питанию.
СообщениеДобавлено: Чт мар 12, 2026 18:54:17 
Мучитель микросхем

Зарегистрирован: Пт окт 28, 2011 16:01:18
Сообщений: 417
Рейтинг сообщения: 0
Так он там больше управляет режимом блокинга, чем работает шут-регулятором.
Пересмотрел сейчас инструкцию, ток того стабилитрона, должен быть выставлен 28...32 мкА.
Ток делителя напряжения ОС с верхним резистором 10МОм - 40мкА. Но можно и чуть больше резистор сделать.
Не вижу выигрыша.
Если только повторять схему ДП-5 как есть, она уже готовая, рабочая, надежная, только стабилитрон этот где сейчас найти? И там еще транзистор германиевый.


Вернуться наверх
 
 Заголовок сообщения: Re: Мелкие вопросы по питанию.
СообщениеДобавлено: Чт мар 12, 2026 19:09:20 
Друг Кота
Аватар пользователя

Карма: 32
Рейтинг сообщений: 976
Зарегистрирован: Пт сен 10, 2021 15:19:36
Сообщений: 6614
Откуда: Протвино
Рейтинг сообщения: 0
~Dimon~ писал(а):
А во вторых, кремниевый стабилитрон, там даже работать не будет, если КПД схемы хоть сколько нибудь интересует.

стабилитрон совсем не обязательно использовать на номинальном токе жеж!!!
он отлично будет работать и на микротоках, только напряжение стабилизации будет ниже на несколько вольт и диф сопротивление выше на 1-2 порядка. но для нашей задачи это совсем небеда !!!

вот например. это не моя, но выглядит очень продуманной, дже о быстром закрытии насыщенного bjt позаботились, видна рука мастера. 8)
Изображение
впринципе почти без изменений можно применить мелкий fet 500+V c затвором до ~1nF .
защиту по току думаю можно выкинуть
можно переделать фидбек автогенератора по току на r2r оу или токовое зеркало, чтоб не жечь батарейку нагревая шунт.


зенер можно из бОльшего количества составить, и для 400..410V скорее всего нужно 2 c 200V номиналом + 1 на 12..20V.

мерить напряжение на таком преобразователе можно измеряя ток через 91..510GOhm резистор (мультиком 10M на пределе 4..40V), предварительно поверив такой самодельный вольтметр по источнику DC100..500V и пересчитав на нужные показания..
или можно хороший электролит ~10uF 400+V зарядить и коротким подключением 10M вольтметра померить быстренько.


Последний раз редактировалось AlexS4 Чт мар 12, 2026 22:20:12, всего редактировалось 2 раз(а).

Вернуться наверх
 
 Заголовок сообщения: Re: Мелкие вопросы по питанию.
СообщениеДобавлено: Чт мар 12, 2026 20:54:50 
Мучитель микросхем

Зарегистрирован: Пт окт 28, 2011 16:01:18
Сообщений: 417
Рейтинг сообщения: 0
Я экспериментировал со схемами "3->400в одним дросселем", результат крайне дрянной по КПД, при такой кратности напряжений.
Умножитель на 2...4 после дросселя, существенно улучшит ситуацию, и такие схемы я встречал, но они меня не очень устроили габаритом.
Сам делал 12->500в с доумножением до 2500, ~200мкА, как то более-менее уже, но этот источник не автономный, он для испытаний изоляции трансформаторов.


Вернуться наверх
 
Эиком - электронные компоненты и радиодетали
 Заголовок сообщения: Re: Мелкие вопросы по питанию.
СообщениеДобавлено: Чт мар 12, 2026 21:35:52 
Друг Кота
Аватар пользователя

Карма: 32
Рейтинг сообщений: 976
Зарегистрирован: Пт сен 10, 2021 15:19:36
Сообщений: 6614
Откуда: Протвино
Рейтинг сообщения: 0
дряной кпд вероятнее всего из-за больших транзишн потерь. транзистор и диод должны быть достаточно быстрыми и транзистор должен еще и быстро запираться драйвером!

по этой же схеме можно сделать флайбек с трансформатором 1:5..1:20 , тогда требования к скорости ключа существенно ослабнут.

диод fast recovery <100nS для ~30+kHz преобразователей, чтото вроде ES1JW с дросселем (и с трансформатором такой желательно).


и умножитель скажем x3..x4 кстати тоже можно прямо на эту же схему накошачить.
тогда можно чтото массовое вроде 5551 пойдет в качестве ключа. ну и мелкие диоды на 200V какието ~10pF fr153, bav21 итп .


Последний раз редактировалось AlexS4 Чт мар 12, 2026 22:40:09, всего редактировалось 1 раз.

Вернуться наверх
 
 Заголовок сообщения: Re: Мелкие вопросы по питанию.
СообщениеДобавлено: Чт мар 12, 2026 22:33:44 
Мучитель микросхем

Зарегистрирован: Пт окт 28, 2011 16:01:18
Сообщений: 417
Рейтинг сообщения: 0
Флайбек пробовал, дроссель ДМ-0,5 470мкГ, доматывал сверху несколько витков первички.
Диод - HER108, ключи FDN337N, IRLML2502, Тини/Мега прекрасно дергают их без всяких драйверов.
Этот вариант работоспособен при самых низких напряжениях, до 2в по моему тянуло, МК в эксперименте питался отдельно.
Не понравилось слишком низкой индуктивностью первички, надо очень короткие импульсы, с очень большим током, это конские пульсации в шину питания.
Вообще, условием было - ни чего не мотать, ну максимум десяток витков.
Но думаю, эта проблема принципиально неустранима, так как Ton/Toff зависит от Uin/uOut, ни куда не денешься.


Вернуться наверх
 
 Заголовок сообщения: Re: Мелкие вопросы по питанию.
СообщениеДобавлено: Чт мар 12, 2026 22:49:48 
Друг Кота
Аватар пользователя

Карма: 32
Рейтинг сообщений: 976
Зарегистрирован: Пт сен 10, 2021 15:19:36
Сообщений: 6614
Откуда: Протвино
Рейтинг сообщения: 0
Цитата:
FDN337N, IRLML2502
это полумост был? а зачем он флайбеку :?
или таки прямоход ?

но да, полюбому длительность жестко завязана на напряжение и индуктивность :dont_know:


Вернуться наверх
 
 Заголовок сообщения: Re: Мелкие вопросы по питанию.
СообщениеДобавлено: Чт мар 12, 2026 22:56:38 
Мучитель микросхем

Зарегистрирован: Пт окт 28, 2011 16:01:18
Сообщений: 417
Рейтинг сообщения: 0
Просто оба эти полевика использовал, в разных экспериментах, не вспомню точно где-когда-какой.

В итоге всех экспериментов, остановился на прямоходе.
Трансформатор готовый, от накачки вспышки "фотомыльницы", они бывают на 1,5в и 3в, нужно брать на 3в.
Витки 12:1750 (обмотка базы 15), что требует не менее 2,74в на выводах первички, для 400в на выходе.
Дальше возможны варианты. Неуправляемый или управляемый блокинг, ШИМ/ЧИМ-контроллер, управление от МК, тут уже по вкусу и возможностям.

Добавлено after 4 minutes 56 seconds:
Прямоход однотактный конечно, этого достаточно.


Вернуться наверх
 
 Заголовок сообщения: Re: Мелкие вопросы по питанию.
СообщениеДобавлено: Чт мар 12, 2026 23:02:22 
Электрический кот
Аватар пользователя

Карма: 1
Рейтинг сообщений: 25
Зарегистрирован: Вт июн 16, 2020 22:43:47
Сообщений: 1018
Рейтинг сообщения: 0
~Dimon~ писал(а):
Если только повторять схему ДП-5 как есть, она уже готовая, рабочая, надежная, только стабилитрон этот где сейчас найти? И там еще транзистор германиевый.

Дп5а и так есть :)) в дополнение к нему вот цифровой собрать, благо 1спп и без сильной мелочи.
Найти не проблема сг301с, просто в местное место сходить, и заявку в отделе заказов оставить)


Вернуться наверх
 
 Заголовок сообщения: Re: Мелкие вопросы по питанию.
СообщениеДобавлено: Вт мар 17, 2026 23:20:40 
Первый раз сказал Мяу!

Зарегистрирован: Ср фев 18, 2026 19:49:11
Сообщений: 20
Рейтинг сообщения: 0
Не подскажете, есть ли в природе готовые электронные нагрузки с режимом постоянной мощности и приемлемой точностью в диапазоне 100...2000 мВт? Напряжение нужно от 500 до 10000 мВ примерно.


Вернуться наверх
 
 Заголовок сообщения: Re: Мелкие вопросы по питанию.
СообщениеДобавлено: Ср мар 18, 2026 07:45:48 
Друг Кота
Аватар пользователя

Карма: 67
Рейтинг сообщений: 1071
Зарегистрирован: Чт сен 18, 2008 12:27:21
Сообщений: 20090
Откуда: Столица Мира Санкт-Петербург
Рейтинг сообщения: 0
Медали: 1
Получил миской по аватаре (1)
Отчего же нету? Есть.
Только сейчас без глобального интернета не могу даже пример привести.

_________________
[ Всё дело не столько в вашей глупости, сколько в моей гениальности ] [ Правильно заданный вопрос содержит в себе половину ответа ]


Вернуться наверх
 
 Заголовок сообщения: Re: Мелкие вопросы по питанию.
СообщениеДобавлено: Чт мар 19, 2026 12:47:10 
Мучитель микросхем

Зарегистрирован: Пт окт 28, 2011 16:01:18
Сообщений: 417
Рейтинг сообщения: 0
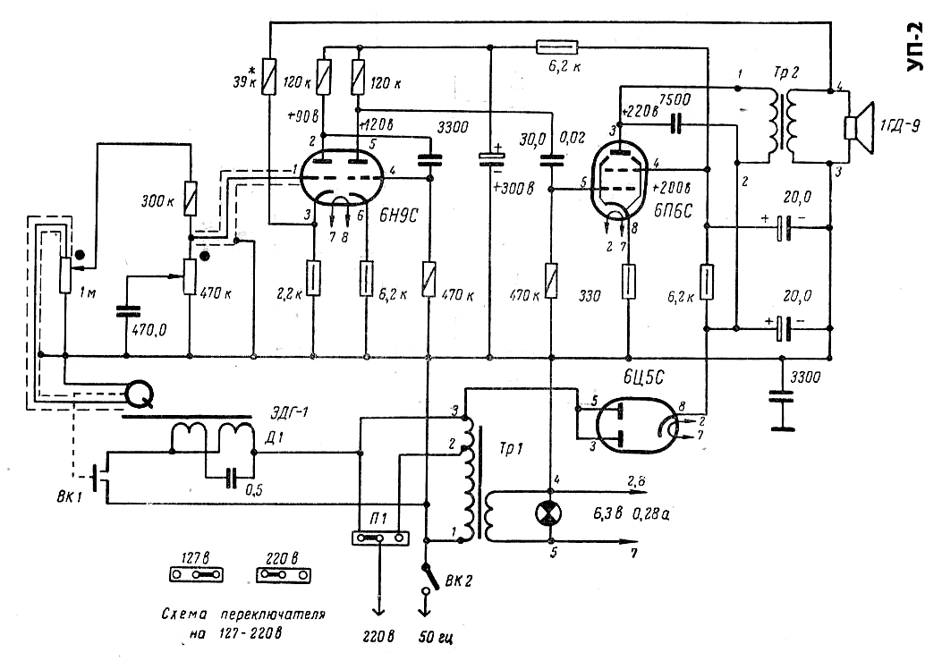
Изображение

Схема 1, часто встречается в двтвшитах на PWM микры, как "инвертор напряжения", что бы из (+) сделать (-).
Но это же еще и Buck-Boost! К тому же, с возможностью полного отключения. И ему в отличии от SEPIC, не нужен второй дроссель и второй кондер.
Схема 2, вроде то же должна работать, если в каком то случае будет применима и выгодна.
Схема 3 - APFC со сквозной нейтралью, который так же допускает полное отключение, для которого в ином случае нужно ставить еще и реле.

Кто то пробовал сам / видел работающие, именно в качестве Buck-Boost, или такого APFC?
Оно нормально применимо, или есть серьезные недостатки, подводные грабли?

Добавлено after 11 minutes 17 seconds:
* Третья схема подразумевает самый простой инвертор на выходе, прямоугольная аппроксимация синуса из стабилизированной постоянки 310.
Но APFC для этого должен уметь как повышать, так и понижать, что 3-я схема по идее обеспечивает?


Вернуться наверх
 
 Заголовок сообщения: Re: Мелкие вопросы по питанию.
СообщениеДобавлено: Пт мар 27, 2026 23:45:13 
Родился

Зарегистрирован: Ср авг 10, 2016 10:00:17
Сообщений: 9
Рейтинг сообщения: 0
Не нашел, куда приткнуть, вроде - по питанию...
Суть вопроса - Существует ли в природе и как называется чтобы купить....
Преобразователь - 220v 50Hz 220v 400 Hz - ватт 400-500...
Спасибо!


Вернуться наверх
 
 Заголовок сообщения: Re: Мелкие вопросы по питанию.
СообщениеДобавлено: Сб мар 28, 2026 06:23:34 
Друг Кота

Карма: 50
Рейтинг сообщений: 321
Зарегистрирован: Вс апр 13, 2014 13:49:55
Сообщений: 3386
Откуда: Краснодон, РФ
Рейтинг сообщения: 0
Нужен однофазный частотник? Умформер?
На том же озоне встречал однофазные ПЧ на 400 Гц.

_________________
Non progredi est regredi...


Вернуться наверх
 
 Заголовок сообщения: Re: Мелкие вопросы по питанию.
СообщениеДобавлено: Сб мар 28, 2026 10:34:45 
Нашел транзистор. Понюхал.

Карма: 2
Рейтинг сообщений: 33
Зарегистрирован: Вс июл 28, 2013 18:47:59
Сообщений: 160
Рейтинг сообщения: 0
dumbldor,
https://www.ozon.ru/product/peremennyy- ... gE8tp0GEWW


Вернуться наверх
 
 Заголовок сообщения: Re: Мелкие вопросы по питанию.
СообщениеДобавлено: Сб мар 28, 2026 11:01:17 
Сверлит текстолит когтями
Аватар пользователя

Карма: 13
Рейтинг сообщений: 328
Зарегистрирован: Сб мар 27, 2010 13:19:45
Сообщений: 1108
Откуда: Moskau
Рейтинг сообщения: 0
Существует ли в природе и как называется чтобы купить....
Преобразователь - 220v 50Hz 220v 400 Hz - ватт 400-500...
Существует ли готовый... наверно, существует. Про купить не знаю.
Вот преобразователь 230v 50Hz в 120v 60Hz, 60Hz - кварцованные

Изображение

Изображение

Правда, мощность, если по хорошему, Ватт пятьдесят...
На вон той маленькой платочке К176ИЕ12 с кварцем неканонiчьной частоты. Но всё работало.
Если для что-то проверить на коленке, то щас усилитель класса D для объявлять воздушную тревогу, Ватт на семьсот, в общем, стоит недорого. Получить кварцованный меандр 400 Герц тоже много ума не надо. И отфильтровать его RC вторым порядком, а то и чемнть резонансным. Остальное очевидно.
Не факт, конечно, что это лучшее решение


Вложения:
SDC14363.JPG [241.89 KiB]
Скачиваний: 124
60_Herz.JPG [114.78 KiB]
Скачиваний: 119

_________________
У кошки четыре ноги - вход, выход, земля и питание.
Вернуться наверх
 
 Заголовок сообщения: Re: Мелкие вопросы по питанию.
СообщениеДобавлено: Сб мар 28, 2026 13:13:23 
Друг Кота
Аватар пользователя

Карма: 25
Рейтинг сообщений: 601
Зарегистрирован: Чт окт 24, 2013 13:57:53
Сообщений: 3834
Откуда: Пермский край
Рейтинг сообщения: 0
У нас на ррс РАДАН стояли два преобразователя 60 вольт в 220 вольт 400герц.

_________________
Большинство задач решаются удивительно просто - надо взять и сделать


Вернуться наверх
 
 Заголовок сообщения: Re: Мелкие вопросы по питанию.
СообщениеДобавлено: Сб мар 28, 2026 14:38:56 
Друг Кота
Аватар пользователя

Карма: 50
Рейтинг сообщений: 769
Зарегистрирован: Чт дек 29, 2005 00:18:30
Сообщений: 6617
Откуда: Москва
Рейтинг сообщения: 0
На 36 вольт 400 гц серийные были, для ножниц под стрижку овец. И сейчас продаются, заводские. Привозили чинить. В теории на выход трансформатор 36/220 на 400 гц авиационные и будет 220.

_________________
Ничто так не укрепляет взаимное доверие, как 100% предоплата! Дмитрий, ex-RK3AOR.


Вернуться наверх
 
 Заголовок сообщения: Re: Мелкие вопросы по питанию.
СообщениеДобавлено: Сб мар 28, 2026 17:30:32 
Это не хвост, это антенна
Аватар пользователя

Карма: -13
Рейтинг сообщений: -131
Зарегистрирован: Вс янв 17, 2021 16:38:49
Сообщений: 1330
Откуда: Оттуда
Рейтинг сообщения: 0
Медали: 1
Получил миской по аватаре (1)
Насколько опасно делать такое бестрансформаторное питание на кенотроне напрямую от сети? Если провод питания сфазирован правильно, конечно.
Потому что, насколько понимаю, раньше подобные аппараты делали в пластике/дереве, и никакого контакта с металлическими частями не было. Но даже если есть контакт, то при правильной фазировке на корпусе будет ноль сети, и ничего, получается?
Изображение Изображение

Добавлено after 31 minute 50 seconds:
ещё такой вопрос. Какова реальная негативная нагрузка, создаваемая на сеть однополупериодным выпрямителем без трансформатора? Или для заметного влияния нужна мощность с 1квт где-то?

Просто где-то читала, что по ПУЭ использование ОППВ без трансформатора запрещено

_________________
Тот, кого любит душа моя - прекрасный рыцарь, который сам не знает, насколько сильно я могу его любить.
...wenn es weniger als unendlich ist, fügen sie einfach eine weitere hinzu...
ᚾᛇᛞᛇᛚᛁᛗᚨᛃ


Вернуться наверх
 
 Заголовок сообщения: Re: Мелкие вопросы по питанию.
СообщениеДобавлено: Пн мар 30, 2026 12:22:17 
Нашел транзистор. Понюхал.

Карма: -2
Рейтинг сообщений: -5
Зарегистрирован: Ср фев 04, 2026 21:29:19
Сообщений: 192
Откуда: Из норки где-то в России
Рейтинг сообщения: 0
Нужна микросхема линейный стабилизатор 5 вольт но со встроенным контролем входного напряжения. Пока на входе не будет достаточное для корректной работы и корректных 5 вольт выхода напряжение , то на выходе ноль. А когда вход достигнет необходимого уровня, то сразу резко 5 вольт. А то питание нарастает плавно, а кое какая микросхема от этого вешается. Время нарастание 0,5 секунды от 0 до 5 вольт уже критично.

Обычные 78L05 если на входе напряжение меньше 5 вольт пропускают его на выход.

Ток потребления 100 мА Максимальное входное напряжение 18 вольт, обычно 15 вольт. От нуля нарастает примерно 10 секунд.


Вернуться наверх
 
Показать сообщения за:  Сортировать по:  Вернуться наверх
Начать новую тему Ответить на тему  [ Сообщений: 48066 ]     ... , , , 2403,  

Часовой пояс: UTC + 3 часа


Вы не можете начинать темы
Вы не можете отвечать на сообщения
Вы не можете редактировать свои сообщения
Вы не можете удалять свои сообщения
Вы не можете добавлять вложения

Найти:
Перейти:  


Powered by phpBB © 2000, 2002, 2005, 2007 phpBB Group
Русская поддержка phpBB
Extended by Karma MOD © 2007—2012 m157y
Extended by Topic Tags MOD © 2012 m157y