Цифровая паяльная станция (от михи-псков)
- 777Andrej
- Встал на лапы
- Сообщения: 120
- Зарегистрирован: Вт мар 31, 2009 00:27:33
- Откуда: Херсон
- Контактная информация:
Re: Цифровая паяльная станция (от михи-псков)
Spruts80
Спасибо.
А может кто занимался переходником с 25мм на 22мм?
Спасибо.
А может кто занимался переходником с 25мм на 22мм?
Re: Цифровая паяльная станция (от михи-псков)
Nimnul писал(а):Вот и не правда...я понимаю что ЖКИ информативный, но у него есть еще одна особенность...углы обзора у него хромают
У меня пока не возникало необходимости смотреть на станцию под большим углом. Особенно во время настроек.
- 777Andrej
- Встал на лапы
- Сообщения: 120
- Зарегистрирован: Вт мар 31, 2009 00:27:33
- Откуда: Херсон
- Контактная информация:
Re: Цифровая паяльная станция (от михи-псков)
Вот сделал себе насадку
http://visualbooster.com/share/20100628153946703.png
теперь её довести до хорошего вида и пробовать. может чуть укоротить.
Вот доделанная и готовая конструкция http://visualbooster.com/share/20100628160133640.png
http://visualbooster.com/share/20100628153946703.png
теперь её довести до хорошего вида и пробовать. может чуть укоротить.
Вот доделанная и готовая конструкция http://visualbooster.com/share/20100628160133640.png
- Вложения
-
- 20100628153946703.png
- (105.64 КБ) 1859 скачиваний
- Spruts80
- Вымогатель припоя
- Сообщения: 615
- Зарегистрирован: Чт фев 19, 2009 23:41:27
- Откуда: Беларусь, Барановичи
- Контактная информация:
Re: Цифровая паяльная станция (от михи-псков)
777Andrej писал(а):Вот сделал себе насадку
http://visualbooster.com/share/20100628153946703.png
теперь её довести до хорошего вида и пробовать. может чуть укоротить.
Вот доделанная и готовая конструкция http://visualbooster.com/share/20100628160133640.png
У нас таких конденсаторов не сыскать уже, но задумка хорошая
Я пошёл чуть по другому пути, выколачивал в оправке бочёнки и вчеканивал туда медную трубку (длина 20 мм).
Фиксируеться как и заводские насадки.
-
wonderful
- Первый раз сказал Мяу!
- Сообщения: 33
- Зарегистрирован: Чт ноя 05, 2009 16:35:24
- Откуда: Старый Оскол
Re: Цифровая паяльная станция (от михи-псков)
Я как узнал что у нас 1 насадку продают по 250р, для пробы сделал из пищевой жести (сгущёнка).
вот какой получился тестовый экземпляр:

Болтиком затягиваю крепление насадки.

Серое - автоцемент ABRO для глушилей, насадка состоит из 2 трубок внешняя трубка формируется на корпусе фена, а внутренняя на подходящем по размеру сердечнике(квадрат, отвертка) при некотором фанатизме легко повторить почти любую магазинскую насадку, затем надрезаю лепестки на внешней и внутрей трубке - пару капелек припоя для того чтобы они между собой схватились и не развалились, и наконец всё пространство между трубками намазываю автоцементом.

И изнутри тоже намазываю. После просушки где-то 30 минут начиная обжиг с 50 градусов и постепенно поднимаю до 400 градусов с шагом 50 гр и выдержкой 1 минута, на 250-300 цемент начинает немного пузыриться и затвердевает окончательно.
Подобным способом на заказ сделал 6 насадок различной конфигурации, процесс довёл до сборки из 3 деталей - внешняя трубка - колечко переходное с внешней трубки(крепление на лепестках) на необходимый профиль - и сам профиль.
вот какой получился тестовый экземпляр:
Болтиком затягиваю крепление насадки.
Серое - автоцемент ABRO для глушилей, насадка состоит из 2 трубок внешняя трубка формируется на корпусе фена, а внутренняя на подходящем по размеру сердечнике(квадрат, отвертка) при некотором фанатизме легко повторить почти любую магазинскую насадку, затем надрезаю лепестки на внешней и внутрей трубке - пару капелек припоя для того чтобы они между собой схватились и не развалились, и наконец всё пространство между трубками намазываю автоцементом.
И изнутри тоже намазываю. После просушки где-то 30 минут начиная обжиг с 50 градусов и постепенно поднимаю до 400 градусов с шагом 50 гр и выдержкой 1 минута, на 250-300 цемент начинает немного пузыриться и затвердевает окончательно.
Подобным способом на заказ сделал 6 насадок различной конфигурации, процесс довёл до сборки из 3 деталей - внешняя трубка - колечко переходное с внешней трубки(крепление на лепестках) на необходимый профиль - и сам профиль.
- 777Andrej
- Встал на лапы
- Сообщения: 120
- Зарегистрирован: Вт мар 31, 2009 00:27:33
- Откуда: Херсон
- Контактная информация:
Re: Цифровая паяльная станция (от михи-псков)
Тоже отлично!
ну я взял переднию часть кондёра К50-31 обрезал 1см где то
потом взял другой кондёр К50-6 200*16в
так вот кондер К50-31 вставляем в кондер К50-16., и всё щас выложу фото как внутри и с переди выглядит это.
Вид спереди http://visualbooster.com/share/20100628181052859.png
Из нутри http://visualbooster.com/share/20100628181135109.png
http://visualbooster.com/share/20100628181229921.png диаметр отверстия 4мм можно так же сделать другие по 6мм и 11мм.
Кондёры не проблема. у каждого продовца что на блошином рынке или в каждом старом ТВ имеються они.
ну я взял переднию часть кондёра К50-31 обрезал 1см где то
потом взял другой кондёр К50-6 200*16в
так вот кондер К50-31 вставляем в кондер К50-16., и всё щас выложу фото как внутри и с переди выглядит это.
Вид спереди http://visualbooster.com/share/20100628181052859.png
Из нутри http://visualbooster.com/share/20100628181135109.png
http://visualbooster.com/share/20100628181229921.png диаметр отверстия 4мм можно так же сделать другие по 6мм и 11мм.
Кондёры не проблема. у каждого продовца что на блошином рынке или в каждом старом ТВ имеються они.
- Spruts80
- Вымогатель припоя
- Сообщения: 615
- Зарегистрирован: Чт фев 19, 2009 23:41:27
- Откуда: Беларусь, Барановичи
- Контактная информация:
Re: Цифровая паяльная станция (от михи-псков)
wonderful идея хорошая насчёт замазки, поищу у себя в авто магазинах, пробовал холодную сварку она не выдерживает таких температур.
777Andrej у нас нет почти старых телевизоров, даже ламповые уже редкость, а блошиный рынок власти закрыли.
Да и по роду основной деятельности работаю с листовой жестью так что с неё сделать бочонок мне проще, а вообще если взять банку с под кофе то на базе ёё (там жесть 0,3 мм толщиной) можно много насадок наделать по технологии изложенной .
Видно пора в другой части форума заводить тему об изготовлении насадок под термофен своими руками из подручных материалов
777Andrej у нас нет почти старых телевизоров, даже ламповые уже редкость, а блошиный рынок власти закрыли.
Да и по роду основной деятельности работаю с листовой жестью так что с неё сделать бочонок мне проще, а вообще если взять банку с под кофе то на базе ёё (там жесть 0,3 мм толщиной) можно много насадок наделать по технологии изложенной .
Видно пора в другой части форума заводить тему об изготовлении насадок под термофен своими руками из подручных материалов
- 777Andrej
- Встал на лапы
- Сообщения: 120
- Зарегистрирован: Вт мар 31, 2009 00:27:33
- Откуда: Херсон
- Контактная информация:
Re: Цифровая паяльная станция (от михи-псков)
Да согласен про тему. ибо как перерыл все инет магазины на Украины насадок 25мм просто нет!
А пользоваться феном без насадок? хотя уверен что многие так и делают. разогревая детали до 400 500 градусов
Подумал вот ещё над чем что если сделать переходник. под заводские насадки.
С жестью хороший вариант. попробую выйдя на работу.
http://visualbooster.com/share/20100629005605031.png
Из жести я думаю не пойдёт. нужно из чего то прочнее.
А пользоваться феном без насадок? хотя уверен что многие так и делают. разогревая детали до 400 500 градусов
Подумал вот ещё над чем что если сделать переходник. под заводские насадки.
С жестью хороший вариант. попробую выйдя на работу.
http://visualbooster.com/share/20100629005605031.png
Из жести я думаю не пойдёт. нужно из чего то прочнее.
- Вложения
-
- 20100629005605031.png
- (3.19 КБ) 1745 скачиваний
Re: Цифровая паяльная станция (от михи-псков)
Может я что-то упустил, но не могли бы вы выложить оригинал мега 8 прошивки ? Т.к. собираюсь покупать лукей 702.
- Liv
- Вымогатель припоя
- Сообщения: 525
- Зарегистрирован: Сб сен 20, 2008 12:12:30
- Откуда: Minsk
- Контактная информация:
Re: Цифровая паяльная станция (от михи-псков)
Spruts80 писал(а):у нас нет почти старых телевизоров, даже ламповые уже редкость, а блошиный рынок власти закрыли.
Что, правда закрыли? Дней 5 назад еще был.
- 777Andrej
- Встал на лапы
- Сообщения: 120
- Зарегистрирован: Вт мар 31, 2009 00:27:33
- Откуда: Херсон
- Контактная информация:
Re: Цифровая паяльная станция (от михи-псков)
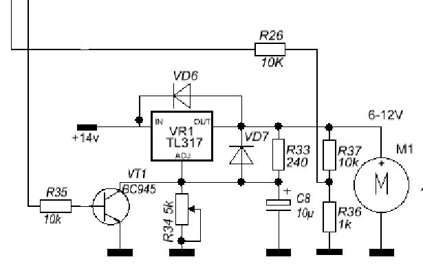
в этой схеме если мотор фена 24в то будут какие изменения?
R34 меняю на 10к и R33 470 Ом.
а цепочка делителя R37 R36 что с ними?
R34 меняю на 10к и R33 470 Ом.
а цепочка делителя R37 R36 что с ними?
- Spruts80
- Вымогатель припоя
- Сообщения: 615
- Зарегистрирован: Чт фев 19, 2009 23:41:27
- Откуда: Беларусь, Барановичи
- Контактная информация:
Re: Цифровая паяльная станция (от михи-псков)
Андрей_Р оригинальной нету, есть только та что сделал Volly? за ними ко мне в подпись
777Andrej Обсуждали с страницы 112, на делителе не чего не меняли, главное это напряжение на ноге Атмеги должно быть от 0,4V до 0,9V (но это и от версии прошивки тоже зависит),почитай там всё изложено. Но если что пересчитаться делитель не трудно будет.
Liv Я живу не в том городе про который вы думаете.
Мои насадки

777Andrej Обсуждали с страницы 112, на делителе не чего не меняли, главное это напряжение на ноге Атмеги должно быть от 0,4V до 0,9V (но это и от версии прошивки тоже зависит),почитай там всё изложено. Но если что пересчитаться делитель не трудно будет.
Liv Я живу не в том городе про который вы думаете.
Мои насадки

Re: Цифровая паяльная станция (от михи-псков)
Вопрос по поводу Lukey 702. Насколько похожа на её Lukey 898, стоит ли покупать? Вижу разницу в ручках, а что внутри?
Где можно купить ATmega8-16PU в Киеве? Устал искать
Где можно купить ATmega8-16PU в Киеве? Устал искать
Re: Цифровая паяльная станция (от михи-псков)
Maksi88 писал(а):Вопрос по поводу Lukey 702. Насколько похожа на её Lukey 898, стоит ли покупать? Вижу разницу в ручках, а что внутри?
Только не 898, а наверное 868? Просто у меня именно 868 станция. Отличие от 702 в применнении в паяльнике и в фене "японских" нагревателей. Фен я не разбирал и не сравнивал с 702, а вот за паяльник могу сказать, что в 702 стоит нагреватель с термопарой, а в 868 керамический нагреватель HAKKO 003 с термосопротивлением. Он мощнее нагревателя, установленного в 702 станции. Но разница там не более 10Вт
Паяльники для 702 и 868 станции несовместимы. Хотя разъем одинаковый
"Чтобы правильно задать вопрос, нужно знать бо́льшую часть ответа." Ро́берт Ше́кли
Я правильных ответов знаю мало, поэтому не стесняюсь и много спрашиваю.
Я правильных ответов знаю мало, поэтому не стесняюсь и много спрашиваю.
- 777Andrej
- Встал на лапы
- Сообщения: 120
- Зарегистрирован: Вт мар 31, 2009 00:27:33
- Откуда: Херсон
- Контактная информация:
Re: Цифровая паяльная станция (от михи-псков)
Spruts80 Спасибо помогло!
Что касаемо выбора паяла, то лучше тот паяльник где термодатчик стоит прям возле жала, а не в другом месте.
Чем покупать лучше собрать свою
намного лучше и дешевле!
Lukey 702 кнопочное управление http://visualbooster.com/share/20100630152107031.png
LUKEY 898 не кнопочное крутёлки http://visualbooster.com/share/20100630152123843.png
Что касаемо выбора паяла, то лучше тот паяльник где термодатчик стоит прям возле жала, а не в другом месте.
Чем покупать лучше собрать свою
Lukey 702 кнопочное управление http://visualbooster.com/share/20100630152107031.png
LUKEY 898 не кнопочное крутёлки http://visualbooster.com/share/20100630152123843.png
Re: Цифровая паяльная станция (от михи-псков)
Нет именно 898. Интересует, применимы ли для неё выложенные здесь прошивки?
Это какая?
777Andrej писал(а):Spruts80 Спасибо помогло!
Что касаемо выбора паяла, то лучше тот паяльник где термодатчик стоит прям возле жала, а не в другом месте.
Это какая?
- 777Andrej
- Встал на лапы
- Сообщения: 120
- Зарегистрирован: Вт мар 31, 2009 00:27:33
- Откуда: Херсон
- Контактная информация:
Re: Цифровая паяльная станция (от михи-псков)
Это только экспериментальным путём. водить паялом по нагревателю.
просто если датчик на конце нагревателя. то изменения температуры будут лучше проявляться. инерционность лучше.
просто если датчик на конце нагревателя. то изменения температуры будут лучше проявляться. инерционность лучше.
- Spruts80
- Вымогатель припоя
- Сообщения: 615
- Зарегистрирован: Чт фев 19, 2009 23:41:27
- Откуда: Беларусь, Барановичи
- Контактная информация:
Re: Цифровая паяльная станция (от михи-псков)
В китайских нагревательных элементах (паяльные станции Lykey 702 и др) стоит термопара и она находиться на самом конце нагревателя под замазкой, сам нагреватель представляет собой нихромовый провод навитый на керамический стержень, всё это помещено в керамическую трубку замазанную с одной стороны замазкой с другой стороны надета стекло волоконный кембрик и также замазано замазкой.
В японский нагревательных элементах (Lykey 868) нагреватель сделан по плёночной технологии как и термистор, раположение идентичное китайскому, термистор на конце а нагреватель следует за ним.
Фотографии если нужно выложу завтра
Моё мнение без доработки паяльника, паяльная станция будет врать.
Maksi88 Определи типе своего индикатора, прошей Атмегу и попробуй.
В японский нагревательных элементах (Lykey 868) нагреватель сделан по плёночной технологии как и термистор, раположение идентичное китайскому, термистор на конце а нагреватель следует за ним.
Фотографии если нужно выложу завтра
Моё мнение без доработки паяльника, паяльная станция будет врать.
Maksi88 Определи типе своего индикатора, прошей Атмегу и попробуй.
Re: Цифровая паяльная станция (от михи-псков)
Есть такая мысль (по схеме из статьи): подключить полевик к микроконтроллеру через оптрон светодиод-транзистор рублей за 10 чтобы не сжечь проц при сгорании полевика. К тому же при этом можно полностью изолировать силовую землю от электроники - может меньше помехи будут. Насколько это резонно? Какая максимальная частота переключения полевика? (чтобы правильно оптрон выбрать)
- Spruts80
- Вымогатель припоя
- Сообщения: 615
- Зарегистрирован: Чт фев 19, 2009 23:41:27
- Откуда: Беларусь, Барановичи
- Контактная информация:
Re: Цифровая паяльная станция (от михи-псков)
aam писал(а):Есть такая мысль (по схеме из статьи): подключить полевик к микроконтроллеру через оптрон светодиод-транзистор рублей за 10 чтобы не сжечь проц при сгорании полевика. К тому же при этом можно полностью изолировать силовую землю от электроники - может меньше помехи будут. Насколько это резонно? Какая максимальная частота переключения полевика? (чтобы правильно оптрон выбрать)
Гляньте на реализацию управления нагревом фена, там оптопара и симистор. Оптимальный вариант для защиты. И питание на паяльник можно подавать переменное