Например TDA7294

Форум РадиоКот • Просмотр темы - Преобразователь 12/220В с синусом на выходе
Форум РадиоКот
Здесь можно немножко помяукать :)

Текущее время: Чт фев 05, 2026 05:32:18

Часовой пояс: UTC + 3 часа


ПРЯМО СЕЙЧАС:



Начать новую тему Ответить на тему  [ Сообщений: 4597 ]    , 2, , , ...  
Автор Сообщение
Не в сети
 Заголовок сообщения: Re: Преобразователь 12/220В с синусом на выходе
СообщениеДобавлено: Пт авг 13, 2010 19:00:47 
Говорящий с текстолитом
Аватар пользователя

Карма: 12
Рейтинг сообщений: 81
Зарегистрирован: Чт май 07, 2009 18:23:00
Сообщений: 1668
Откуда: Польша, Бытом.
Рейтинг сообщения: 0
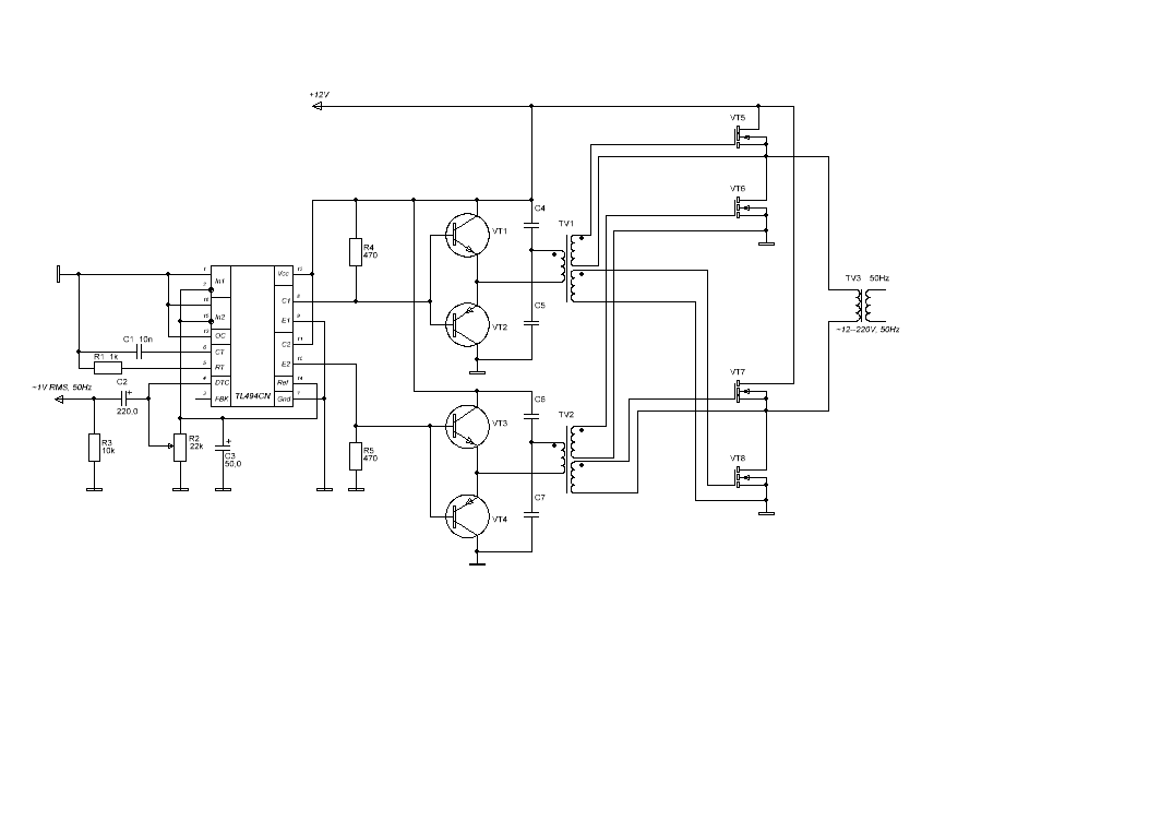
Эта схема не претендует на оригинальность, и возможно не является правильной. Это так сказать, были мысли в слух, тьфу... на клаве. Но общий принцип я думаю понятен.


Вложения:
TL494 мост 50Hz.GIF [22.04 KiB]
Скачиваний: 7692

_________________
Мой канал на ТыТрубе
Вернуться наверх
 
Не в сети
 Заголовок сообщения: Re: Преобразователь 12/220В с синусом на выходе
СообщениеДобавлено: Пт авг 13, 2010 21:53:14 
Опытный кот

Зарегистрирован: Чт фев 18, 2010 13:51:56
Сообщений: 877
Рейтинг сообщения: 0
Покажи на этой схеме фильтры выходных преобразователей.

В этой схеме на сколько я понимаю целых три мощных преобразователя напряжения - 12->310 и два канала понижающих преобразователей. Итого один силовой трансформатор, один или два сигнальных, два силовых дросселя, один или два мощных низковольтных транзистора, четыре высоковольтных а так же один или четыре высоковольтных ультрабыстрых диодов.
И если использовать понижающие преобразователи без обратной связи, не возникнет ли каких-либо проблем с влиянием нагрузки?

Вообще как раз в этой схеме целесообразно заменить TL494 и генератор 50Гц на мелкий микроконтроллер, который будет генерировать ШИМ.


Вернуться наверх
 
Не в сети
 Заголовок сообщения: Re: Преобразователь 12/220В с синусом на выходе
СообщениеДобавлено: Сб авг 14, 2010 06:42:11 
Говорящий с текстолитом
Аватар пользователя

Карма: 12
Рейтинг сообщений: 81
Зарегистрирован: Чт май 07, 2009 18:23:00
Сообщений: 1668
Откуда: Польша, Бытом.
Рейтинг сообщения: 0
Murav писал(а):
Покажи на этой схеме фильтры выходных преобразователей.

В этой схеме на сколько я понимаю целых три мощных преобразователя напряжения - 12->310 и два канала понижающих преобразователей. Итого один силовой трансформатор, один или два сигнальных, два силовых дросселя, один или два мощных низковольтных транзистора, четыре высоковольтных а так же один или четыре высоковольтных ультрабыстрых диодов.
И если использовать понижающие преобразователи без обратной связи, не возникнет ли каких-либо проблем с влиянием нагрузки?

Вообще как раз в этой схеме целесообразно заменить TL494 и генератор 50Гц на мелкий микроконтроллер, который будет генерировать ШИМ.


Я же говорю, что это была только мысля, до ума данный проект не доводился. Но если есть желание то можно совместными усилиями дать жизнь данной конструкции

_________________
Мой канал на ТыТрубе


Вернуться наверх
 
Не в сети
 Заголовок сообщения: Re: Преобразователь 12/220В с синусом на выходе
СообщениеДобавлено: Сб авг 21, 2010 15:14:34 
Открыл глаза

Карма: 1
Рейтинг сообщений: 12
Зарегистрирован: Чт мар 18, 2010 23:31:57
Сообщений: 71
Откуда: Домодедово
Рейтинг сообщения: 0
Кот_Баюн писал(а):
Котел состоит из двух частей:
- нагреватель,
- двигатель насоса.

О каком котле идет речь? О газовом с электрическим управлением или полностью электрическом с электрическим теном?

Если полностью электрический, то забудьте об этой идее!
Тена минимум 1 кВт и там есть возможность подключения впараллель второго тена(переключателем)! Минимальная мощность тена 1 кВт + мощность насоса 120Вт!

Если газовый, тогда другое дело! Надо запитать только насос, что ганяет воду по отопительной системе!
Идете на рынок и ищите китайский инвертор на 750-1000Вт по цене 1000-2000рублей!
Один минус - насос будет греться, так как форма импульсов прямоугольная!

Внимательнее читайте первый пост! Инвертор китайский на киловатт есть но от него котел запускается, тут же гаснет, так три раза и на дисплее выскакивает ошибка ! Ионизационный датчик пламени не хочет работать когда котел питается от бесперебойника с "нечистой синусоидой" да и насос в нем трещит ужасно. Мощность потребляемая от сети порядка 250 ватт


Вернуться наверх
 
Эиком - электронные компоненты и радиодетали
Не в сети
 Заголовок сообщения: Re: Преобразователь 12/220В с синусом на выходе
СообщениеДобавлено: Сб авг 21, 2010 15:19:36 
Открыл глаза

Карма: 1
Рейтинг сообщений: 12
Зарегистрирован: Чт мар 18, 2010 23:31:57
Сообщений: 71
Откуда: Домодедово
Рейтинг сообщения: 0
А я все таки думаю в этой схеме: http://radiokot.ru/circuit/power/converter/19/ заменить драйверы на более высоковольтные а ключи запитать постоянкой 310в. Ну и соответственно викинуть трансформатор. Вот только интересно не будет ли много постоянки на выходе...


Вернуться наверх
 
Не в сети
 Заголовок сообщения: Re: Преобразователь 12/220В с синусом на выходе
СообщениеДобавлено: Вт сен 07, 2010 08:54:24 
Прорезались зубы

Зарегистрирован: Пн дек 01, 2008 10:14:10
Сообщений: 246
Рейтинг сообщения: 0
Попробуйте, Василий Викторович. Хотя, разработка Высоковольтного усилителя D-класса задача непростая. Ведь ФНЧ, на выходе ключей должен быть не только высокочастотный, но и высоковольтный. Помимо этого здесь может всплыть один подводный камень, а именно фазовый набег в цепи обратной связи D-усилителя, из-за чего усилитель может потерять устойчивость. А, потенциально устойчивый усилитель будет плохо справляться с реактивными нагрузками. Впрочем, попробуйте…попробуйте…


Вернуться наверх
 
Не в сети
 Заголовок сообщения: Re: Преобразователь 12/220В с синусом на выходе
СообщениеДобавлено: Сб сен 11, 2010 17:25:13 
Нашел транзистор. Понюхал.

Карма: 4
Рейтинг сообщений: 26
Зарегистрирован: Сб сен 11, 2010 17:07:22
Сообщений: 157
Рейтинг сообщения: 0
uyra писал(а):
Выкладываю улучшенную версию печатки.

Пожалуйста выложите печатку ещё раз.
Ни одна версия diptrace её не берёт
Я так и не понял схема работает вообще или нет?
Автора схемы обидили на форуме и он никаких коментариев не даёт.
Одна пустая болтавня, а не обсуждение схемы.


Вернуться наверх
 
Не в сети
 Заголовок сообщения: Re: Преобразователь 12/220В с синусом на выходе
СообщениеДобавлено: Сб сен 11, 2010 18:14:16 
Открыл глаза

Карма: 1
Рейтинг сообщений: 12
Зарегистрирован: Чт мар 18, 2010 23:31:57
Сообщений: 71
Откуда: Домодедово
Рейтинг сообщения: 0
Да, действительно не открываются ни одной из версий...


Вернуться наверх
 
Не в сети
 Заголовок сообщения: Re: Преобразователь 12/220В с синусом на выходе
СообщениеДобавлено: Сб сен 11, 2010 21:31:45 
Прорезались зубы

Зарегистрирован: Пн дек 01, 2008 10:14:10
Сообщений: 246
Рейтинг сообщения: 0
И вовсе я не обиделся. С чего бы? Просто, давно сюда не заходил, а тут зашёл, смотрю движение… А, что Вы rewq, собственно хотите обсудить?


Вернуться наверх
 
Не в сети
 Заголовок сообщения: Re: Преобразователь 12/220В с синусом на выходе
СообщениеДобавлено: Вс сен 12, 2010 06:50:16 
Модератор
Аватар пользователя

Карма: 159
Рейтинг сообщений: 4079
Зарегистрирован: Пт янв 23, 2009 19:20:05
Сообщений: 45573
Рейтинг сообщения: 0
Медали: 1
Получил миской по аватаре (1)
Интересно, почему на страницах форума ни разу не встречался "преобразователь Чука"? Для того же инвертора 12/220 достаточно собрать пару, выходы включить встречно-последовательно, и сделать схемку управления, формирующую одну полуволну синуса на одном плече, вторую - на другом... И не нужна сложная гальваническая развязка, фильтры для выходного напряжения... Жаль, мало в Сети информации и рассчётов...


Вернуться наверх
 
Не в сети
 Заголовок сообщения: Re: Преобразователь 12/220В с синусом на выходе
СообщениеДобавлено: Вс сен 12, 2010 08:48:17 
Говорящий с текстолитом
Аватар пользователя

Карма: 12
Рейтинг сообщений: 81
Зарегистрирован: Чт май 07, 2009 18:23:00
Сообщений: 1668
Откуда: Польша, Бытом.
Рейтинг сообщения: 0
As писал(а):
Интересно, почему на страницах форума ни разу не встречался "преобразователь Чука"?

Так ты покажи данную схему.

_________________
Мой канал на ТыТрубе


Вернуться наверх
 
Не в сети
 Заголовок сообщения: Re: Преобразователь 12/220В с синусом на выходе
СообщениеДобавлено: Вс сен 12, 2010 08:51:23 
Прорезались зубы

Зарегистрирован: Пн дек 01, 2008 10:14:10
Сообщений: 246
Рейтинг сообщения: 0
Показывать не надо As, лучше сделайте и поделитесь.


Вернуться наверх
 
Не в сети
 Заголовок сообщения: Re: Преобразователь 12/220В с синусом на выходе
СообщениеДобавлено: Вс сен 12, 2010 12:35:46 
Открыл глаза

Карма: 1
Рейтинг сообщений: 12
Зарегистрирован: Чт мар 18, 2010 23:31:57
Сообщений: 71
Откуда: Домодедово
Рейтинг сообщения: 0
As писал(а):
и сделать схемку управления, формирующую одну полуволну синуса на одном плече, вторую - на другом...


Вот тут как раз наибольший инетерес представляют варианты таких схемок управления формирующих синус


Вернуться наверх
 
Не в сети
 Заголовок сообщения: Re: Преобразователь 12/220В с синусом на выходе
СообщениеДобавлено: Вс сен 12, 2010 13:34:18 
Говорящий с текстолитом
Аватар пользователя

Карма: 12
Рейтинг сообщений: 81
Зарегистрирован: Чт май 07, 2009 18:23:00
Сообщений: 1668
Откуда: Польша, Бытом.
Рейтинг сообщения: 0
Вот зацените.
Это просто изыскания, до практики так и не дошло.


Вложения:
TL494 мост 50Hz.GIF [11.92 KiB]
Скачиваний: 4819

_________________
Мой канал на ТыТрубе
Вернуться наверх
 
Не в сети
 Заголовок сообщения: Re: Преобразователь 12/220В с синусом на выходе
СообщениеДобавлено: Вс сен 12, 2010 14:03:32 
Прорезались зубы

Зарегистрирован: Пн дек 01, 2008 10:14:10
Сообщений: 246
Рейтинг сообщения: 0
Что-то я у Вас badr555, ФНЧ не вижу. Это Вы что, собираетесь ВЧ-ШИМ на повышающий 50-ти герцОвый трансформатор подавать? Ну и ООС не вижу тоже, стабилизировать амплитуду как собираетесь?


Вернуться наверх
 
Не в сети
 Заголовок сообщения: Re: Преобразователь 12/220В с синусом на выходе
СообщениеДобавлено: Вс сен 12, 2010 14:07:04 
Говорящий с текстолитом
Аватар пользователя

Карма: 12
Рейтинг сообщений: 81
Зарегистрирован: Чт май 07, 2009 18:23:00
Сообщений: 1668
Откуда: Польша, Бытом.
Рейтинг сообщения: 0
Трансформатор можно (нужно) убрать если мост запитать +310V. Включить после моста LC-фильтр, и получить ~220V на выходе.
В этой схеме стабилизировать амплитуду не получится.

_________________
Мой канал на ТыТрубе


Вернуться наверх
 
Не в сети
 Заголовок сообщения: Re: Преобразователь 12/220В с синусом на выходе
СообщениеДобавлено: Вс сен 12, 2010 14:08:56 
Прорезались зубы

Зарегистрирован: Пн дек 01, 2008 10:14:10
Сообщений: 246
Рейтинг сообщения: 0
О, вижу Murav тоже самое писал... Пардон муа. В прочем, Вас badr555 это не наводит на некие размышления?


Вернуться наверх
 
Не в сети
 Заголовок сообщения: Re: Преобразователь 12/220В с синусом на выходе
СообщениеДобавлено: Вс сен 12, 2010 14:15:47 
Прорезались зубы

Зарегистрирован: Пн дек 01, 2008 10:14:10
Сообщений: 246
Рейтинг сообщения: 0
Немного не та формулировка badr555. В этой схеме не получиться не стабилизировать амплитуду, поскольку стабилизировать её необходимо. Если её не стабилизировать Вы можете получить массу «забавных» эффектов. Например, очень большой рост напряжения на выходе ФНЧ, из-за чего может начаться маленький высокочастотный разряд в дросселе… Со всеми вытекающими…


Вернуться наверх
 
Не в сети
 Заголовок сообщения: Re: Преобразователь 12/220В с синусом на выходе
СообщениеДобавлено: Вс сен 12, 2010 14:18:22 
Говорящий с текстолитом
Аватар пользователя

Карма: 12
Рейтинг сообщений: 81
Зарегистрирован: Чт май 07, 2009 18:23:00
Сообщений: 1668
Откуда: Польша, Бытом.
Рейтинг сообщения: 0
Я же сказал, что до воплощения в железе проект не дошел. А стабилизировать амплитуду можно через первичный преобразователь 12V=310V.

_________________
Мой канал на ТыТрубе


Вернуться наверх
 
Не в сети
 Заголовок сообщения: Re: Преобразователь 12/220В с синусом на выходе
СообщениеДобавлено: Вс сен 12, 2010 14:21:29 
Прорезались зубы

Зарегистрирован: Пн дек 01, 2008 10:14:10
Сообщений: 246
Рейтинг сообщения: 0
Ну что ж, спорить не буду. Попробуйте… попробуйте…


Вернуться наверх
 
Показать сообщения за:  Сортировать по:  Вернуться наверх
Начать новую тему Ответить на тему  [ Сообщений: 4597 ]    , 2, , , ...  

Часовой пояс: UTC + 3 часа


Кто сейчас на форуме

Сейчас этот форум просматривают: нет зарегистрированных пользователей и гости: 31


Вы не можете начинать темы
Вы не можете отвечать на сообщения
Вы не можете редактировать свои сообщения
Вы не можете удалять свои сообщения
Вы не можете добавлять вложения

Найти:
Перейти:  


Powered by phpBB © 2000, 2002, 2005, 2007 phpBB Group
Русская поддержка phpBB
Extended by Karma MOD © 2007—2012 m157y
Extended by Topic Tags MOD © 2012 m157y