Например TDA7294

Форум РадиоКот • Просмотр темы - ВСЁ по прошивке и программированию AT90S2313/ATTiny2313
Форум РадиоКот
Здесь можно немножко помяукать :)

Текущее время: Вс янв 11, 2026 09:53:59

Часовой пояс: UTC + 3 часа


ПРЯМО СЕЙЧАС:



Начать новую тему Ответить на тему  [ Сообщений: 2636 ]     ... , , , 79, , , ...  
Автор Сообщение
Не в сети
 Заголовок сообщения: Re: ВСЁ по прошивке и программированию AT90S2313/ATTiny2313
СообщениеДобавлено: Ср мар 23, 2011 00:01:20 
Поставщик валерьянки для Кота
Аватар пользователя

Карма: 2
Рейтинг сообщений: 15
Зарегистрирован: Чт янв 20, 2011 16:47:18
Сообщений: 1954
Откуда: Старый Оскол
Рейтинг сообщения: 0
Сериг писал(а):
да блин не мк не видит стк 500в2 программа не видит прошивку не открывает ее авр студиа видит но не знаю как прошить!

попробуйте сvаvr обновить, или поставить последнюю версию... По поводу аvr studio поищите есть инструкции.... :)

_________________
Быстро, Качественно, Недорого.
Выбрать можно только 2 варианта.


Вернуться наверх
 
Не в сети
 Заголовок сообщения: Re: ВСЁ по прошивке и программированию AT90S2313/ATTiny2313
СообщениеДобавлено: Чт мар 24, 2011 00:58:11 
Это не хвост, это антенна
Аватар пользователя

Карма: 11
Рейтинг сообщений: 1
Зарегистрирован: Пт фев 19, 2010 19:39:28
Сообщений: 1451
Откуда: Москва
Рейтинг сообщения: 0
авр студио не работает прошиватель(
а как обновить квавр?)


Вернуться наверх
 
Не в сети
 Заголовок сообщения: Re: ВСЁ по прошивке и программированию AT90S2313/ATTiny2313
СообщениеДобавлено: Чт мар 24, 2011 08:10:47 
Поставщик валерьянки для Кота
Аватар пользователя

Карма: 2
Рейтинг сообщений: 15
Зарегистрирован: Чт янв 20, 2011 16:47:18
Сообщений: 1954
Откуда: Старый Оскол
Рейтинг сообщения: 0
Сериг писал(а):
авр студио не работает прошиватель(
а как обновить квавр?)

удалить старую и поставить новую.

_________________
Быстро, Качественно, Недорого.
Выбрать можно только 2 варианта.


Вернуться наверх
 
Не в сети
 Заголовок сообщения: Re: ВСЁ по прошивке и программированию AT90S2313/ATTiny2313
СообщениеДобавлено: Пт мар 25, 2011 17:41:58 
Говорящий с текстолитом
Аватар пользователя

Карма: 15
Рейтинг сообщений: 48
Зарегистрирован: Ср июн 30, 2010 18:54:47
Сообщений: 1562
Откуда: NO14MU
Рейтинг сообщения: 0
если поставить в программатор USBTiny вместо attiny2313 90s2313 оно заработает?

_________________
Изображение
Изображение
Изображение
Сам себе Гилмор


Вернуться наверх
 
Эиком - электронные компоненты и радиодетали
Не в сети
 Заголовок сообщения: Re: ВСЁ по прошивке и программированию AT90S2313/ATTiny2313
СообщениеДобавлено: Вс мар 27, 2011 00:14:16 
Открыл глаза
Аватар пользователя

Зарегистрирован: Пт мар 11, 2011 13:46:30
Сообщений: 57
Рейтинг сообщения: 0
Собрал рограмматор из учебной статьи, долго возился до тех пор пока он не стал определяться. Но зашить 90S2313 так и не выходит.
Вот что выходит:
+90s2313 -! -p1 -ab -10Mhz -ew D:\........\asd.hex -n
Can't resync
Reset pin released
Вместо 74НС24 я поставил русскую кр1533ап5, искал инфу по ней - не нашел, мб по питанию проблема?
Питаю от новой квадратной баратейки, дает 5.05в
При включении питания у меня загорается диод HL3 (делаю бегущий огонек) диоды какие то тоже древние 1к 88 50, по ним тоже ничего не нашел.


Последний раз редактировалось Semen2 Вс мар 27, 2011 21:18:21, всего редактировалось 1 раз.

Вернуться наверх
 
Не в сети
 Заголовок сообщения: Re: ВСЁ по прошивке и программированию AT90S2313/ATTiny2313
СообщениеДобавлено: Вс мар 27, 2011 01:27:35 
Это не хвост, это антенна
Аватар пользователя

Карма: 11
Рейтинг сообщений: 1
Зарегистрирован: Пт фев 19, 2010 19:39:28
Сообщений: 1451
Откуда: Москва
Рейтинг сообщения: 0
Rinon Ninqueon писал(а):
если поставить в программатор USBTiny вместо attiny2313 90s2313 оно заработает?

да .


Вернуться наверх
 
Не в сети
 Заголовок сообщения: Re: ВСЁ по прошивке и программированию AT90S2313/ATTiny2313
СообщениеДобавлено: Вс мар 27, 2011 01:27:38 
Это не хвост, это антенна
Аватар пользователя

Карма: 11
Рейтинг сообщений: 1
Зарегистрирован: Пт фев 19, 2010 19:39:28
Сообщений: 1451
Откуда: Москва
Рейтинг сообщения: 0
Rinon Ninqueon писал(а):
если поставить в программатор USBTiny вместо attiny2313 90s2313 оно заработает?

да .


Вернуться наверх
 
Не в сети
 Заголовок сообщения: Re: ВСЁ по прошивке и программированию AT90S2313/ATTiny2313
СообщениеДобавлено: Вс мар 27, 2011 01:27:39 
Это не хвост, это антенна
Аватар пользователя

Карма: 11
Рейтинг сообщений: 1
Зарегистрирован: Пт фев 19, 2010 19:39:28
Сообщений: 1451
Откуда: Москва
Рейтинг сообщения: 0
Rinon Ninqueon писал(а):
если поставить в программатор USBTiny вместо attiny2313 90s2313 оно заработает?

да .


Вернуться наверх
 
Не в сети
 Заголовок сообщения: Re: ВСЁ по прошивке и программированию AT90S2313/ATTiny2313
СообщениеДобавлено: Вс мар 27, 2011 01:40:48 
Это не хвост, это антенна
Аватар пользователя

Карма: 11
Рейтинг сообщений: 1
Зарегистрирован: Пт фев 19, 2010 19:39:28
Сообщений: 1451
Откуда: Москва
Рейтинг сообщения: 0
простите за многократность сообщений просто интернет сглючил :o :cry:


Вернуться наверх
 
Не в сети
 Заголовок сообщения: Re: ВСЁ по прошивке и программированию AT90S2313/ATTiny2313
СообщениеДобавлено: Вс мар 27, 2011 20:49:03 
Открыл глаза
Аватар пользователя

Зарегистрирован: Пт мар 11, 2011 13:46:30
Сообщений: 57
Рейтинг сообщения: 0
Купил 74НС244, запаял, все тоже самое(
Установил аврасм 1.27р5, пишет немног опо другому - адаптер включен, не могу засинхронизироваться, адаптер выключен.
Помогите пожалста(


Вернуться наверх
 
Не в сети
 Заголовок сообщения: Re: ВСЁ по прошивке и программированию AT90S2313/ATTiny2313
СообщениеДобавлено: Вс мар 27, 2011 21:05:15 
Говорящий с текстолитом
Аватар пользователя

Карма: 1
Рейтинг сообщений: -1
Зарегистрирован: Сб окт 09, 2010 12:33:48
Сообщений: 1573
Откуда: Незалежная
Рейтинг сообщения: 0
Semen2 писал(а):
Купил 74НС244, запаял, все тоже самое(
Установил аврасм 1.27р5, пишет немног опо другому - адаптер включен, не могу засинхронизироваться, адаптер выключен.
Помогите пожалста(

Do you speak rassa?Если да то опиши проблему по русски.

_________________
У кошки 4 ноги и хвост-плюс,минус,вход,выход,а хвост-земля.....Надо переходить с китайской бурды на канифоль.......Изображение


Вернуться наверх
 
Не в сети
 Заголовок сообщения: Re: ВСЁ по прошивке и программированию AT90S2313/ATTiny2313
СообщениеДобавлено: Вс мар 27, 2011 21:17:26 
Открыл глаза
Аватар пользователя

Зарегистрирован: Пт мар 11, 2011 13:46:30
Сообщений: 57
Рейтинг сообщения: 0
писал все в прошлом посте, что непонятного? :shock:


Вернуться наверх
 
Не в сети
 Заголовок сообщения: Re: ВСЁ по прошивке и программированию AT90S2313/ATTiny2313
СообщениеДобавлено: Вс мар 27, 2011 21:21:53 
Говорящий с текстолитом
Аватар пользователя

Карма: 1
Рейтинг сообщений: -1
Зарегистрирован: Сб окт 09, 2010 12:33:48
Сообщений: 1573
Откуда: Незалежная
Рейтинг сообщения: 0
Semen2 писал(а):
писал все в прошлом посте, что непонятного? :shock:

Переведи на руский тот пост,про который спросил.
Semen2 писал(а):
Купил 74НС244, запаял, все тоже самое(
Установил аврасм 1.27р5, пишет немног опо другому - адаптер включен, не могу засинхронизироваться, адаптер выключен.
Помогите пожалста(

Do you speak rassa?Если да то опиши проблему по русски....ато опа Включен выключен....

_________________
У кошки 4 ноги и хвост-плюс,минус,вход,выход,а хвост-земля.....Надо переходить с китайской бурды на канифоль.......Изображение


Вернуться наверх
 
Не в сети
 Заголовок сообщения: Re: ВСЁ по прошивке и программированию AT90S2313/ATTiny2313
СообщениеДобавлено: Вс мар 27, 2011 21:27:59 
Открыл глаза
Аватар пользователя

Зарегистрирован: Пт мар 11, 2011 13:46:30
Сообщений: 57
Рейтинг сообщения: 0
Semen2 писал(а):
Собрал рограмматор из учебной статьи, долго возился до тех пор пока он не стал определяться. Но зашить 90S2313 так и не выходит.
Вот что выходит:
+90s2313 -! -p1 -ab -10Mhz -ew D:\........\asd.hex -n
Can't resync
Reset pin released
Вместо 74НС24 я поставил русскую кр1533ап5, искал инфу по ней - не нашел, мб по питанию проблема?
Питаю от новой квадратной баратейки, дает 5.05в
При включении питания у меня загорается диод HL3 (делаю бегущий огонек) диоды какие то тоже древние 1к 88 50, по ним тоже ничего не нашел.

а опо это просто опечатка: "немног опо другому"
Сейчас питаю от КРЕН - 5в стабильно.
Пробовал подтягивать резистор на 14ю ногу - не помогает.

Прочитал в инете что в моем случае (Can't resync. Reset pin released): Автор перевел выходы программатора в высокоимпедансное состояние.
Как сделать что бы было нормально? :write: :))) Убрать резисторы? Какие?


Вернуться наверх
 
Не в сети
 Заголовок сообщения: Re: ВСЁ по прошивке и программированию AT90S2313/ATTiny2313
СообщениеДобавлено: Сб апр 02, 2011 19:05:46 
Нашел транзистор. Понюхал.

Карма: 6
Рейтинг сообщений: 14
Зарегистрирован: Пт апр 01, 2011 21:53:28
Сообщений: 187
Рейтинг сообщения: 0
Нужна помощь !!
Собрал я устройство на Tiny2313, прошил. Но работает оно только при подключенном программаторе !!! Вытаскиваю разъем программатора работа устройства останавливается!
Нога №1 Tiny2313 на питание через 10 КОм. Замыкал на питание - не работает.
На выводах Mosi, Miso, Csk ни чего не висит, в работе устройства не используются!
Тактирование - внутреннее.
Программатор - упрщенный для AVR - Extra-PIC+ (MAX232 + 155ЛА3). Питание от устройства. + PonyProg

_________________
Одни хотели бы понимать то, во что верят, другие - поверить в то, что пнимают.


Вернуться наверх
 
Не в сети
 Заголовок сообщения: Re: ВСЁ по прошивке и программированию AT90S2313/ATTiny2313
СообщениеДобавлено: Сб апр 02, 2011 20:11:18 
Друг Кота
Аватар пользователя

Карма: 81
Рейтинг сообщений: 1378
Зарегистрирован: Пн май 11, 2009 14:15:00
Сообщений: 3059
Откуда: СПб
Рейтинг сообщения: 0
Медали: 1
Мявтор 3-й степени (1)
А после отключения программатора питание на МК имеется?

_________________
Этот пост оказался полезен? Не поленись, нажми Изображение слева!
:) :)) :)))
Куплю индикаторы ИТС-1А, ИТС-1Б, ИГВ1-8х5Л, ИГПС1-222/7, ИГПС1-111/7 и подобные.


Вернуться наверх
 
Не в сети
 Заголовок сообщения: Re: ВСЁ по прошивке и программированию AT90S2313/ATTiny2313
СообщениеДобавлено: Сб апр 02, 2011 20:18:30 
Говорящий с текстолитом
Аватар пользователя

Карма: 1
Рейтинг сообщений: -1
Зарегистрирован: Сб окт 09, 2010 12:33:48
Сообщений: 1573
Откуда: Незалежная
Рейтинг сообщения: 0
SV12 писал(а):
Нужна помощь !!
Собрал я устройство на Tiny2313, прошил.

Молодец что собрал и прошил.А схему показать религия не позволяет?Экстрасенсы к битве готовятса!

_________________
У кошки 4 ноги и хвост-плюс,минус,вход,выход,а хвост-земля.....Надо переходить с китайской бурды на канифоль.......Изображение


Вернуться наверх
 
Не в сети
 Заголовок сообщения: Re: ВСЁ по прошивке и программированию AT90S2313/ATTiny2313
СообщениеДобавлено: Сб апр 02, 2011 21:15:40 
Нашел транзистор. Понюхал.

Карма: 6
Рейтинг сообщений: 14
Зарегистрирован: Пт апр 01, 2011 21:53:28
Сообщений: 187
Рейтинг сообщения: 0
*Trigger* писал(а):
А после отключения программатора питание на МК имеется?

Конечно, Программатор от устройства питается.

К@Т писал(а):
SV12 писал(а):
Нужна помощь !!
Собрал я устройство на Tiny2313, прошил.

Молодец что собрал и прошил.А схему показать религия не позволяет?Экстрасенсы к битве готовятса!


Щас попробую.
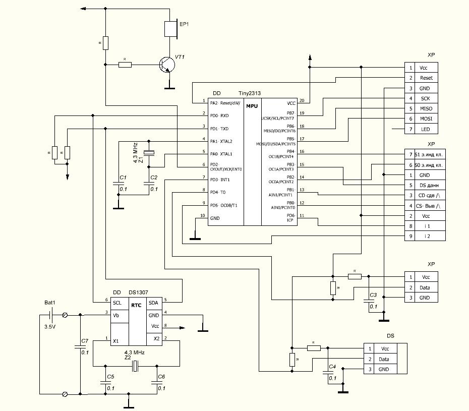
Все это только проект для проб-испытаний. Первый на AVR. Часы-термометр на индикаторе от автомагнитолы. Валется пара таких без дела.
Часть 1 - Из всего нарисованного есть только Tiny2313. Не нарисован резистор 10Ком от выв1 к питанию.
Часть 2 - Индикатор. Как оказалось индикатор с двойным мультиплекстированием- надо немного переделать. (провожу опыты). Мож чего и получится.

В том виде как щас на идикаторе мигают по очереди половины всех сегментов. Но вопрос был не об этом.


Вложения:
Комментарий к файлу: Часть 2 - индикатор
t1_1.JPG [108.05 KiB]
Скачиваний: 400
Комментарий к файлу: Часть 1 - Процессор
t1_0.JPG [75.01 KiB]
Скачиваний: 413

_________________
Одни хотели бы понимать то, во что верят, другие - поверить в то, что пнимают.
Вернуться наверх
 
Не в сети
 Заголовок сообщения: Re: ВСЁ по прошивке и программированию AT90S2313/ATTiny2313
СообщениеДобавлено: Сб апр 02, 2011 21:57:02 
Друг Кота
Аватар пользователя

Карма: 81
Рейтинг сообщений: 1378
Зарегистрирован: Пн май 11, 2009 14:15:00
Сообщений: 3059
Откуда: СПб
Рейтинг сообщения: 0
Медали: 1
Мявтор 3-й степени (1)
Попробуй притянуть входы программирования к земле через резисторы 10К.

_________________
Этот пост оказался полезен? Не поленись, нажми Изображение слева!
:) :)) :)))
Куплю индикаторы ИТС-1А, ИТС-1Б, ИГВ1-8х5Л, ИГПС1-222/7, ИГПС1-111/7 и подобные.


Вернуться наверх
 
Не в сети
 Заголовок сообщения: Re: ВСЁ по прошивке и программированию AT90S2313/ATTiny2313
СообщениеДобавлено: Сб апр 02, 2011 22:02:48 
Открыл глаза
Аватар пользователя

Зарегистрирован: Пт мар 11, 2011 13:46:30
Сообщений: 57
Рейтинг сообщения: 0
Народ, ну помогите пожалуйста, уже неделю колдую, аж 3 штуки собрал с полной переделкой разводки, заменой микрух. :cry:
Вот что пишет авреал на всех попытках


Вложения:
123.JPG [43.29 KiB]
Скачиваний: 406
Вернуться наверх
 
Показать сообщения за:  Сортировать по:  Вернуться наверх
Начать новую тему Ответить на тему  [ Сообщений: 2636 ]     ... , , , 79, , , ...  

Часовой пояс: UTC + 3 часа


Кто сейчас на форуме

Сейчас этот форум просматривают: нет зарегистрированных пользователей и гости: 18


Вы не можете начинать темы
Вы не можете отвечать на сообщения
Вы не можете редактировать свои сообщения
Вы не можете удалять свои сообщения
Вы не можете добавлять вложения

Найти:
Перейти:  


Powered by phpBB © 2000, 2002, 2005, 2007 phpBB Group
Русская поддержка phpBB
Extended by Karma MOD © 2007—2012 m157y
Extended by Topic Tags MOD © 2012 m157y