Например TDA7294

Форум РадиоКот • Просмотр темы - Нужна схема сетевого ИБП на UC3842 с ОС на РС817
Форум РадиоКот
Здесь можно немножко помяукать :)

Текущее время: Пн дек 22, 2025 05:20:05

Часовой пояс: UTC + 3 часа


ПРЯМО СЕЙЧАС:



Начать новую тему Ответить на тему  [ Сообщений: 172 ]     ... , , , 6, , ,  
Автор Сообщение
Не в сети
 Заголовок сообщения: Re: Нужна схема сетевого ИБП на UC3842 с ОС на РС817
СообщениеДобавлено: Пт апр 29, 2011 15:53:08 
Мучитель микросхем
Аватар пользователя

Карма: 8
Рейтинг сообщений: 16
Зарегистрирован: Пт апр 29, 2011 14:09:13
Сообщений: 467
Откуда: Донбасс
Рейтинг сообщения: 0
Трансформатор расчитывал на частоту 50кГц. но так как это UC3845 соответственно номиналы деталей на 100кГц.
За основу брал это
Первый раз включал через лампу 100Вт, но она чуть мигнула и сразу "стрельнул" резистор R4, ну и всё остальное сгорело.

2 FOLKSDOICH
Не подскажете правильную фазировку обмоток ?
Не совсем понятно, у меня все обмотки намотаны по часовой стрелке.

P.S.
При питании 30 Вольт на выходе +25В - были примерно вот такие импульсы
Изображение


Вложения:
Комментарий к файлу: Печатка
IBP_70W.zip [71.54 KiB]
Скачиваний: 712

_________________
Всё знать невозможно, но ужасно интересно !
DSS-3.2 (обновлено 22.03.2016).
Вернуться наверх
 
Не в сети
 Заголовок сообщения: Re: Нужна схема сетевого ИБП на UC3842 с ОС на РС817
СообщениеДобавлено: Пт апр 29, 2011 16:33:43 
Мучитель микросхем

Зарегистрирован: Вс янв 24, 2010 01:51:44
Сообщений: 402
Рейтинг сообщения: 0
MakSVs писал(а):
ТНе подскажете правильную фазировку обмоток ?Не совсем понятно, у меня все обмотки намотаны по часовой стрелке.

Концы первички поменяйте


Последний раз редактировалось Juri000 Пт апр 29, 2011 16:43:48, всего редактировалось 2 раз(а).

Вернуться наверх
 
Не в сети
 Заголовок сообщения: Re: Нужна схема сетевого ИБП на UC3842 с ОС на РС817
СообщениеДобавлено: Пт апр 29, 2011 16:34:48 
Говорящий с текстолитом
Аватар пользователя

Карма: 9
Рейтинг сообщений: 51
Зарегистрирован: Ср окт 04, 2006 22:33:56
Сообщений: 1573
Откуда: М.о.
Рейтинг сообщения: 0
Вторичку наоборот. И оптрон у тебя на плате зеркально разведён, т.е. впаивать надо вверх ногами.


Вложения:
64ad082598e8.jpg [132.28 KiB]
Скачиваний: 1163

_________________
Всё придумано до и для нас.
Вернуться наверх
 
Не в сети
 Заголовок сообщения: Re: Нужна схема сетевого ИБП на UC3842 с ОС на РС817
СообщениеДобавлено: Пт апр 29, 2011 16:45:55 
Мучитель микросхем

Зарегистрирован: Вс янв 24, 2010 01:51:44
Сообщений: 402
Рейтинг сообщения: 0
FOLKSDOICH писал(а):
Вторичку наоборот. И оптрон у тебя на плате зеркально разведён, т.е. впаивать надо вверх ногами.

Блин, точно.
Неправильно впаянного оптрона достаточно для того, чтобы ваш БП выгорал. Если не работает обратная связь, лампа не поможет. MakSVs, В трансе зазор есть? Индуктивность первички сколько?


Вернуться наверх
 
Эиком - электронные компоненты и радиодетали
Не в сети
 Заголовок сообщения: Re: Нужна схема сетевого ИБП на UC3842 с ОС на РС817
СообщениеДобавлено: Пт апр 29, 2011 16:49:03 
Говорящий с текстолитом
Аватар пользователя

Карма: 9
Рейтинг сообщений: 51
Зарегистрирован: Ср окт 04, 2006 22:33:56
Сообщений: 1573
Откуда: М.о.
Рейтинг сообщения: 0
На предыдущей странице.


Вложения:
Тр.jpg [12.4 KiB]
Скачиваний: 1174

_________________
Всё придумано до и для нас.
Вернуться наверх
 
Не в сети
 Заголовок сообщения: Re: Нужна схема сетевого ИБП на UC3842 с ОС на РС817
СообщениеДобавлено: Пт апр 29, 2011 16:58:52 
Мучитель микросхем

Зарегистрирован: Вс янв 24, 2010 01:51:44
Сообщений: 402
Рейтинг сообщения: 0
FOLKSDOICH писал(а):
На предыдущей странице.

Извините, явно сегодня торможу. Судя по симптомам причина, скорее всего, в этом
FOLKSDOICH писал(а):
... И оптрон у тебя на плате зеркально разведён, т.е. впаивать надо вверх ногами.
Если есть регулируемый БП, проверить обратную связь легче легкого. И не надо палить транзисторы.


Вернуться наверх
 
Не в сети
 Заголовок сообщения: Re: Нужна схема сетевого ИБП на UC3842 с ОС на РС817
СообщениеДобавлено: Пт апр 29, 2011 17:36:34 
Мучитель микросхем
Аватар пользователя

Карма: 8
Рейтинг сообщений: 16
Зарегистрирован: Пт апр 29, 2011 14:09:13
Сообщений: 467
Откуда: Донбасс
Рейтинг сообщения: 0
За оптрон знаю, я его изначально припаял правильно (с обратной стороны).
Какая индуктивность первички я не знаю. Нечем померять

Считал по этой программе
Изображение

_________________
Всё знать невозможно, но ужасно интересно !
DSS-3.2 (обновлено 22.03.2016).


Последний раз редактировалось MakSVs Пт апр 29, 2011 17:41:56, всего редактировалось 1 раз.

Вернуться наверх
 
Не в сети
 Заголовок сообщения: Re: Нужна схема сетевого ИБП на UC3842 с ОС на РС817
СообщениеДобавлено: Пт апр 29, 2011 17:40:48 
Мучитель микросхем

Зарегистрирован: Вс янв 24, 2010 01:51:44
Сообщений: 402
Рейтинг сообщения: 0
Индуктивность транса измеряли?


Вернуться наверх
 
Не в сети
 Заголовок сообщения: Re: Нужна схема сетевого ИБП на UC3842 с ОС на РС817
СообщениеДобавлено: Пт апр 29, 2011 18:35:43 
Модератор
Аватар пользователя

Карма: 153
Рейтинг сообщений: 2926
Зарегистрирован: Сб авг 14, 2010 15:05:51
Сообщений: 18892
Откуда: г. Озерск, Челябинская обл.
Рейтинг сообщения: 0
Медали: 1
Лучший человек Форума 2017 (1)
MakSVs,
а почему ты в обмотку управления намотал 3 витка, если в программе ясно указано 6 витков для получения 15 Вольт.
у тебя микросхема не получает нужное питание. может, поэтому все и горит.
и как ты выполнил зазор? в программе указывается полный зазор, то есть, ты должен был сделать прокладку толщиной 0,2 мм.

_________________
Мудрость приходит вместе с импотенцией...
Когда на русском форуме переходят на Вы, в реальной жизни начинают бить морду.


Вернуться наверх
 
Не в сети
 Заголовок сообщения: Re: Нужна схема сетевого ИБП на UC3842 с ОС на РС817
СообщениеДобавлено: Пт апр 29, 2011 22:17:47 
Мучитель микросхем
Аватар пользователя

Карма: 8
Рейтинг сообщений: 16
Зарегистрирован: Пт апр 29, 2011 14:09:13
Сообщений: 467
Откуда: Донбасс
Рейтинг сообщения: 0
Starichok51,
прошу прощения, обмотка питания микросхемы намотана 6-ю витками.
Зазор делал так: сначала грубо сточил дрингером (не знаю как правильно сказать, дрелькой что ли) с круглой насадкой с алмазным напылением, потом надфилем подровнял. Не совсем идеально, но ровненько.

Juri000 писал(а):
Если есть регулируемый БП, проверить обратную связь легче легкого.

Проверял. При напряжении около 25В и более сопротивление транзистора оптопары падает до нескольких кОм.

_________________
Всё знать невозможно, но ужасно интересно !
DSS-3.2 (обновлено 22.03.2016).


Вернуться наверх
 
Не в сети
 Заголовок сообщения: Re: Нужна схема сетевого ИБП на UC3842 с ОС на РС817
СообщениеДобавлено: Пт апр 29, 2011 22:48:33 
Мучитель микросхем

Зарегистрирован: Вс янв 24, 2010 01:51:44
Сообщений: 402
Рейтинг сообщения: 0
Я вас спрашивал про индуктивность вот по какой причине. Само по себе, даже значительное отклонение индуктивности от расчетной к бабаху не приведет. Однако, если в трансе короткозамкнутый виток, индуктивность обмотки будет близка к нулю. А для проверки рекомендую сделать следующее. Выпаяйте выходные диоды и транзистор. Подайте питание на микросхему и на выход БП. Смотрите импульсы на шимке осциллом и постепенно увеличивайте напряжение на выходе. При достижении напряжения стабилизации ШИМ заткнется. Это если все работает.


Вернуться наверх
 
Не в сети
 Заголовок сообщения: Re: Нужна схема сетевого ИБП на UC3842 с ОС на РС817
СообщениеДобавлено: Пт апр 29, 2011 22:57:06 
Мучитель микросхем
Аватар пользователя

Карма: 8
Рейтинг сообщений: 16
Зарегистрирован: Пт апр 29, 2011 14:09:13
Сообщений: 467
Откуда: Донбасс
Рейтинг сообщения: 0
Juri000,
Обязательно сделаю как Вы сказали. Только не раньше вторника, т.к. нужно ехать на рынок за новыми деталями.
Трансформатор наверное перемотаю. Получается нужно (например) высоковольтную обмотку мотаем по часовой стрелке, а остальные против ? Или можно мотать, скажем, все по часовой, но подключаться наоборот ?

_________________
Всё знать невозможно, но ужасно интересно !
DSS-3.2 (обновлено 22.03.2016).


Вернуться наверх
 
Не в сети
 Заголовок сообщения: Re: Нужна схема сетевого ИБП на UC3842 с ОС на РС817
СообщениеДобавлено: Пт апр 29, 2011 23:00:26 
Мучитель микросхем

Зарегистрирован: Вс янв 24, 2010 01:51:44
Сообщений: 402
Рейтинг сообщения: 0
MakSVs писал(а):
Juri000,Трансформатор наверное перемотаю. Получается нужно (например) высоковольтную обмотку мотаем по часовой стрелке, а остальные против ? Или можно мотать, скажем, все по часовой, но подключаться наоборот ?

Мотать лучше все в одну сторону, чтобы не запутаться. И сразу при намотке подключать выводы как надо. Первичная обмотка должна быть в противофазе с остальными. Вообще, начала и концы обмоток - вещь условная, но лучше не лезть в дебри.


Вернуться наверх
 
Не в сети
 Заголовок сообщения: Re: Нужна схема сетевого ИБП на UC3842 с ОС на РС817
СообщениеДобавлено: Пт апр 29, 2011 23:05:49 
Модератор
Аватар пользователя

Карма: 153
Рейтинг сообщений: 2926
Зарегистрирован: Сб авг 14, 2010 15:05:51
Сообщений: 18892
Откуда: г. Озерск, Челябинская обл.
Рейтинг сообщения: 0
Медали: 1
Лучший человек Форума 2017 (1)
мотай для верности все по часовой или все против часовой.
а концы и начала разведи на каркас так, чтобы было удобно на плате коммутировать.

_________________
Мудрость приходит вместе с импотенцией...
Когда на русском форуме переходят на Вы, в реальной жизни начинают бить морду.


Вернуться наверх
 
Не в сети
 Заголовок сообщения: Re: Нужна схема сетевого ИБП на UC3842 с ОС на РС817
СообщениеДобавлено: Пт апр 29, 2011 23:24:31 
Мучитель микросхем
Аватар пользователя

Карма: 8
Рейтинг сообщений: 16
Зарегистрирован: Пт апр 29, 2011 14:09:13
Сообщений: 467
Откуда: Донбасс
Рейтинг сообщения: 0
Juri000, Starichok51 Спасибо что ткнули носом !
У меня еще вопрос, нужен ли резистор 1МОм с +310V на 3 ногу микросхемы ? В некоторых схемах он есть, а бывает и нет.
Правильно ли я понимаю как работает обратная связь ?
При достижении некоторого напряжения на выходе, увеличивается ток через светодиод оптопары, что в свою очередь ведет к открыванию транзистора, который отключает ШИМ микросхемы. После падения напряжения на выходе, происходит обратный процесс и микросхема снова заводится ? Т.е. получается она работает пачками, так ?
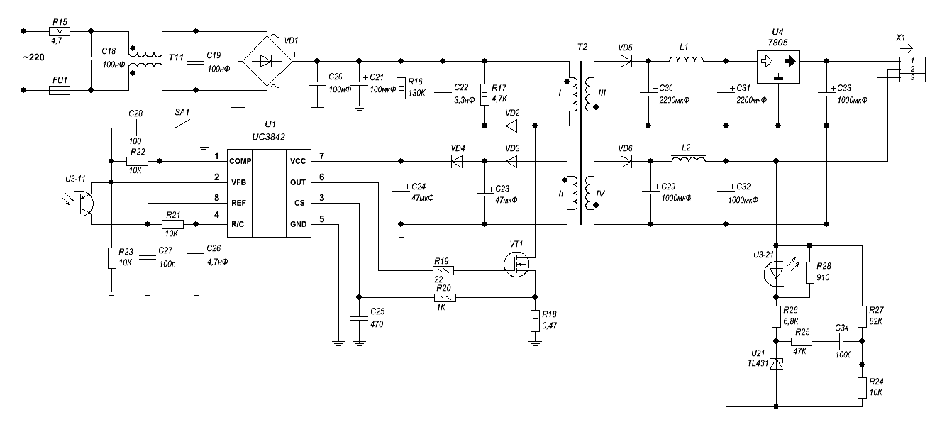
Вот в схеме с первой страницы http://radiokot.ru/forum/download/file.php?id=36120 обратная связь реализована как-то по-другому. И первая и вторая обмотки включены синфазно, а выходные в противофазе. Не понятно, что у кого правильно ?

_________________
Всё знать невозможно, но ужасно интересно !
DSS-3.2 (обновлено 22.03.2016).


Вернуться наверх
 
Не в сети
 Заголовок сообщения: Re: Нужна схема сетевого ИБП на UC3842 с ОС на РС817
СообщениеДобавлено: Пт апр 29, 2011 23:29:06 
Мучитель микросхем

Зарегистрирован: Вс янв 24, 2010 01:51:44
Сообщений: 402
Рейтинг сообщения: 0
MakSVs писал(а):
Правильно ли я понимаю как работает обратная связь ?
При достижении некоторого напряжения на выходе, увеличивается ток через светодиод оптопары, что в свою очередь ведет к открыванию транзистора, который отключает ШИМ микросхемы. После падения напряжения на выходе, происходит обратный процесс и микросхема снова заводится ? Т.е. получается она работает пачками, так ?
Все правильно
MakSVs писал(а):
Вот в схеме с первой страницы http://radiokot.ru/forum/download/file.php?id=36120 обратная связь реализована как-то по-другому. И первая и вторая обмотки включены синфазно, а выходные в противофазе. Не понятно, что у кого правильно ?

В этой схеме ошибка. Все обмотки должны быть в противофазе по отношению к первичке. А есть еще вариант вообще без оптрона.


Вернуться наверх
 
Не в сети
 Заголовок сообщения: Re: Нужна схема сетевого ИБП на UC3842 с ОС на РС817
СообщениеДобавлено: Пт апр 29, 2011 23:38:15 
Модератор
Аватар пользователя

Карма: 153
Рейтинг сообщений: 2926
Зарегистрирован: Сб авг 14, 2010 15:05:51
Сообщений: 18892
Откуда: г. Озерск, Челябинская обл.
Рейтинг сообщения: 0
Медали: 1
Лучший человек Форума 2017 (1)
2-я обмотка для питания микросхемы может быть включена по разному. можно делать питание и на обратном ходе, а можно делать и на прямом ходе, поскольку управление потребляет мало.
соответственно, и число витков в обмотке управления рассчитывается по разному.
чаще используют питание на обратном ходе.
так что явной ошибки в схеме нет. по фазировке получается, что питание формируется на прямом ходе.
а вот вторичные обмотки должны всегда работать на обратном ходе, потому преобразователь и называется обратноходовый.

_________________
Мудрость приходит вместе с импотенцией...
Когда на русском форуме переходят на Вы, в реальной жизни начинают бить морду.


Вернуться наверх
 
Не в сети
 Заголовок сообщения: Re: Нужна схема сетевого ИБП на UC3842 с ОС на РС817
СообщениеДобавлено: Пт апр 29, 2011 23:52:52 
Мучитель микросхем
Аватар пользователя

Карма: 8
Рейтинг сообщений: 16
Зарегистрирован: Пт апр 29, 2011 14:09:13
Сообщений: 467
Откуда: Донбасс
Рейтинг сообщения: 0
Значит при отсутствии короткозамкнутых витков и замыканий между обмотками, с "правильным" включением обмоток и указанных номиналах моя схема роботоспособна ?
Обязательно ли соединять конденсатором высоковольтную землю и низковольтную ? Меня током не ударит, если я возьмусь за минусовой или плюсовой провод вторичной обмотки ?
Где-то здесь еще было написано о каких-то нюансах если сопротивление частотозадающего резистора больше 5кОм (у меня получилось 7,8кОм) Я подбирал его исходя из приведенной здесь формулы
Частота в кГц=(1,72/(7,8kOm * 0.0022uF))/2)
брал резистор на 6,8кОм и мелкой наждачкой подчищал покрытие резистора.

_________________
Всё знать невозможно, но ужасно интересно !
DSS-3.2 (обновлено 22.03.2016).


Вернуться наверх
 
Не в сети
 Заголовок сообщения: Re: Нужна схема сетевого ИБП на UC3842 с ОС на РС817
СообщениеДобавлено: Сб апр 30, 2011 00:55:14 
Модератор
Аватар пользователя

Карма: 153
Рейтинг сообщений: 2926
Зарегистрирован: Сб авг 14, 2010 15:05:51
Сообщений: 18892
Откуда: г. Озерск, Челябинская обл.
Рейтинг сообщения: 0
Медали: 1
Лучший человек Форума 2017 (1)
а у тебя с резисторами дефицит?
нельзя разве было взять на 7,5 кОм или 8,2 кОм?
делаешь на резисторе без подгонки. потом измеряешь получившуюся частоту, и под нее рассчитываешь транс.
никому не нужно ловить точное значение килогерц.
и к тому же, эта формула приближенная. да еще есть разброс внутренних параметров микросхемы. по этой формуле, с учетом разброса, никогда не получишь точного значения.
у меня тл494 от разных производителей и разного времени приобретения с одними и теми же деталями дают разную частоту. специально пропустил все имеющиеся через панельку.

_________________
Мудрость приходит вместе с импотенцией...
Когда на русском форуме переходят на Вы, в реальной жизни начинают бить морду.


Вернуться наверх
 
Не в сети
 Заголовок сообщения: Re: Нужна схема сетевого ИБП на UC3842 с ОС на РС817
СообщениеДобавлено: Сб апр 30, 2011 00:56:23 
Мучитель микросхем

Зарегистрирован: Вс янв 24, 2010 01:51:44
Сообщений: 402
Рейтинг сообщения: 0
Starichok51 писал(а):
так что явной ошибки в схеме нет. по фазировке получается, что питание формируется на прямом ходе.

Не,так не пойдет. Если на прямом ходе, тогда нужен еще замыкающий диод и дроссель. Типа как здесь http://www.fairchildsemi.com/an/AN/AN-9015.pdf на Figure 3. Иначе будут большие пульсации напряжения. Так что в схеме все же ошибка.


Вернуться наверх
 
Показать сообщения за:  Сортировать по:  Вернуться наверх
Начать новую тему Ответить на тему  [ Сообщений: 172 ]     ... , , , 6, , ,  

Часовой пояс: UTC + 3 часа


Кто сейчас на форуме

Сейчас этот форум просматривают: нет зарегистрированных пользователей и гости: 40


Вы не можете начинать темы
Вы не можете отвечать на сообщения
Вы не можете редактировать свои сообщения
Вы не можете удалять свои сообщения
Вы не можете добавлять вложения

Найти:
Перейти:  


Powered by phpBB © 2000, 2002, 2005, 2007 phpBB Group
Русская поддержка phpBB
Extended by Karma MOD © 2007—2012 m157y
Extended by Topic Tags MOD © 2012 m157y