Например TDA7294

Форум РадиоКот • Просмотр темы - Защита USB порта
Форум РадиоКот
Здесь можно немножко помяукать :)

Текущее время: Пт фев 06, 2026 01:16:10

Часовой пояс: UTC + 3 часа


ПРЯМО СЕЙЧАС:



Начать новую тему Ответить на тему  [ Сообщений: 19 ] 
Автор Сообщение
Не в сети
 Заголовок сообщения: Защита USB порта
СообщениеДобавлено: Пн янв 14, 2008 22:20:19 
Прорезались зубы
Аватар пользователя

Зарегистрирован: Вт сен 18, 2007 16:41:16
Сообщений: 219
Откуда: Украина, г. Запорожье
Рейтинг сообщения: 0
Нуждаюсь в вашей помощи. Очень нужно придумать устройство, которое бы защитило южный мост от КЗ и статики на ЮСБ портах. Как по питанию так и по сигнальным линиям.
На форуме вроде таких тем не встречалось... у меня уже валяется штук 5 мамок с выгоревшими ЮМ при подключении разных USB устройств.
Да еще...через предполагаемый адаптер будут подключаться только флешки.


Вернуться наверх
 
Не в сети
 Заголовок сообщения:
СообщениеДобавлено: Вт янв 15, 2008 01:15:02 
Встал на лапы
Аватар пользователя

Зарегистрирован: Пт июн 15, 2007 23:21:26
Сообщений: 93
Откуда: Орск
Рейтинг сообщения: 0
Медали: 1
Получил миской по аватаре (1)
Вы так не спасётесь от неприятностей с юж. мостом. Мосты умирали даже у тех, кто никогда в жизни USB-устройства не видел и соответственно не подсоединял их.
Если не верится, купите плату контроллера PCI to USB , а родные порты скотчем заклейте. Цена вопроса - 150 рублей.


Вернуться наверх
 
Не в сети
 Заголовок сообщения:
СообщениеДобавлено: Вт янв 15, 2008 05:37:43 
Нашел транзистор. Понюхал.

Зарегистрирован: Чт сен 06, 2007 22:36:09
Сообщений: 185
Откуда: Санкт-Петербург
Рейтинг сообщения: 0
А я б стабилитрончики повесил...После того, как спалил несколько микросхем в своем программаторе, сделал к нему кабель со стабилитрончиками и резисторами...Теперь живет....Правда летели м/сх не от статики, а от КЗ или повышенного напряжения... В принципе, статический разряд достаточно быстр..Успеет ли стабилитрон.?


Вернуться наверх
 
Не в сети
 Заголовок сообщения:
СообщениеДобавлено: Вт янв 15, 2008 10:42:28 
Прорезались зубы
Аватар пользователя

Зарегистрирован: Вт сен 18, 2007 16:41:16
Сообщений: 219
Откуда: Украина, г. Запорожье
Рейтинг сообщения: 0
Nobody, информация противоречивая насчет ЮМ и ЮСБ. В сети много мнений по этому поводу. Давайте не будем тут дискутировать на эту тему :) PCI USB купить не получится. Нужно использовать те порты что есть на мамке.
Skrrmrchoh, стабилитрончики откуда и на что вешали? и на какое напряжение? Если не трудно набросайте схемку!
Статику впринципе уберу заземлением компьютера, вроде у нас контур везде есть...
По питанию думаю может самовостанавливающийся предохранитель поставить? Интересно сколько флешка кушает тока?

ЗЫ: устройство вообще типа от диверсии "запаял на флешке накоротко питание и пришел со словами "а ну ка перекинь мне вот это"", ну или просто некоторые личности умудряются наоборот ЮСБ втыкнуть...тоже коротит тогда...


Вернуться наверх
 
Эиком - электронные компоненты и радиодетали
Не в сети
 Заголовок сообщения:
СообщениеДобавлено: Вт янв 15, 2008 14:54:13 
Модератор
Аватар пользователя

Карма: 10
Рейтинг сообщений: 7
Зарегистрирован: Пт июл 21, 2006 03:08:05
Сообщений: 3174
Откуда: Пенза
Рейтинг сообщения: 0
По питанию ЮСБ выдает 0,5 А, вот по сигнальным линиям - вопрос...

_________________
Если долго мучиться, что-нибудь... сломается.


Вернуться наверх
 
Не в сети
 Заголовок сообщения:
СообщениеДобавлено: Вт янв 15, 2008 18:18:42 
Прорезались зубы
Аватар пользователя

Зарегистрирован: Вт сен 18, 2007 16:41:16
Сообщений: 219
Откуда: Украина, г. Запорожье
Рейтинг сообщения: 0
Вот разобрал гнилобайтовскую материнку. Там есть простенькая защита передних ЮСБ портов (а задние напрямую в южник шуруют).
А как все-таки быть с сигнальными линиями?


Вложения:
Комментарий к файлу: защита от КЗ по питанию. Номиналы предохранителя и индуктивности с потолка.
usb.GIF [1.11 KiB]
Скачиваний: 2537
Вернуться наверх
 
Не в сети
 Заголовок сообщения:
СообщениеДобавлено: Вт янв 15, 2008 20:39:52 
Нашел транзистор. Понюхал.

Зарегистрирован: Чт сен 06, 2007 22:36:09
Сообщений: 185
Откуда: Санкт-Петербург
Рейтинг сообщения: 0
Я бы параллельно линиям порта повесил бы стабилитроны типа кс156 или импортные на 5,1В(только их подобрать лучше, если напряжение стабилизации будет меньше 5В он будет открыт...греться будет, наверное..: ) ) Между линиями порта D+ и D-и разъемом куда флешку втыкать резисторы Ом 100 или 50 (в программаторе у меня 270 стоит...), по питанию резистор не надо...Я бы так попробовал...


Вложения:
Стабилитрончики.JPG [13.41 KiB]
Скачиваний: 1474
Вернуться наверх
 
Не в сети
 Заголовок сообщения:
СообщениеДобавлено: Вт янв 15, 2008 21:20:59 
Прорезались зубы
Аватар пользователя

Зарегистрирован: Вт сен 18, 2007 16:41:16
Сообщений: 219
Откуда: Украина, г. Запорожье
Рейтинг сообщения: 0
Skrrmrchoh,может резисторы лучше поставить до стабилитронов?


Вернуться наверх
 
Не в сети
 Заголовок сообщения:
СообщениеДобавлено: Вт янв 15, 2008 22:38:12 
Нашел транзистор. Понюхал.

Зарегистрирован: Чт сен 06, 2007 22:36:09
Сообщений: 185
Откуда: Санкт-Петербург
Рейтинг сообщения: 0
А вы что от чего защищаете ? Если устройство от порта- то до, а если порт от устройства- то после...


Вернуться наверх
 
Не в сети
 Заголовок сообщения:
СообщениеДобавлено: Вт янв 15, 2008 23:22:52 
Прорезались зубы
Аватар пользователя

Зарегистрирован: Вт сен 18, 2007 16:41:16
Сообщений: 219
Откуда: Украина, г. Запорожье
Рейтинг сообщения: 0
Skrrmrchoh, так стабилитрон же и порт на землю посадит...или как?


Вернуться наверх
 
Не в сети
 Заголовок сообщения:
СообщениеДобавлено: Ср янв 16, 2008 00:36:49 
Нашел транзистор. Понюхал.

Зарегистрирован: Чт сен 06, 2007 22:36:09
Сообщений: 185
Откуда: Санкт-Петербург
Рейтинг сообщения: 0
Стабилитрон не откроется, если напряжение на нем меньше, чем его напряжение стаблизации. Напряжение стабилизации стабилитрона кс156 составляет 5,6В (-+какое- то отклонение), и он будет закрыт до тех пор, пока напряжение ниже 5,6В (-+ какое- то отклонение). Если напряжение по каким- то причинам повышается, стабилитрон открывается, ток течет через него, излишнее напряжение падает на балластном резисторе и напряжение, приложенное к выводу порта не превысит напряжение стабилизации стабилитрона (в случае с кс156- 5,6В).

Можно использовать импортные стабилитроны, у них есть номинал 5,1В, но в этом случае возможна ситуация, когда отклонение от номинала (нельзя изготоить идеально на 5,1В) скажем на 0,15В (5,1-0,15=4,95<5)приведет к тому, что стабилитрон будет всегда открыт, через него всегда будет течь ток. Это нам совершенно не нужно (нужно чтобы он открывался только в аварийной ситуации), поэтому стабилитроны придется подобрать (только если будете использовать импортные, на 5,1В). Кроме того, напряжение +5В в компутере тоже может быть несколько завышено, что также приведет к открыванию стабилитрона в неаварийном режиме. Так что, если хотите, чтобы ваша защита срабатывала точно при превышении напряжения в 5В придется померить напряжение на выводах порта и под него подбирать стабилитроны. Для КС156 такие манипуляции будут не нужны, но защищать они будут не хуже, чем при использовании стабилитронов 5,1В. Кроме того, наши радиодетали отличаются лучшей стойкостью к перегрузкам, нежели импортные.


Вернуться наверх
 
Не в сети
 Заголовок сообщения:
СообщениеДобавлено: Ср янв 16, 2008 00:41:02 
Нашел транзистор. Понюхал.

Зарегистрирован: Чт сен 06, 2007 22:36:09
Сообщений: 185
Откуда: Санкт-Петербург
Рейтинг сообщения: 0
Так что "порт на землю" он не посадит.

Единственное НО заключается в том, что я не знаю, насколько они (стабилитроны) быстродействующие. Успеет ли он открыться при статическом разряде ? С другой стороны первые серии кмоп микросхем очень боялись статики, но потом, когда в них стали савить защитные диоды, проблема отпала...В принципе, если диоды успевают, то и стабилитроны должны....


Вернуться наверх
 
Не в сети
 Заголовок сообщения:
СообщениеДобавлено: Ср янв 16, 2008 09:46:23 
Прорезались зубы
Аватар пользователя

Зарегистрирован: Вт сен 18, 2007 16:41:16
Сообщений: 219
Откуда: Украина, г. Запорожье
Рейтинг сообщения: 0
Спасибо за подробный ответ :)
В общем по питанию ставлю схемку что я выше рисовал (из Гигабайтовской мамки), а по сигнальным линиям ставлю стабилитроны на 5,1В с резисторами (кстати если мне не изменяет память, то на сигнальных линиях 3,3В а не 5...я прав?)


Вернуться наверх
 
Не в сети
 Заголовок сообщения:
СообщениеДобавлено: Ср янв 16, 2008 11:45:39 
Прорезались зубы
Аватар пользователя

Зарегистрирован: Вт сен 18, 2007 16:41:16
Сообщений: 219
Откуда: Украина, г. Запорожье
Рейтинг сообщения: 0
Вот такую схемку еще накидал...


Вложения:
Комментарий к файлу: схемка
usb.GIF [3.79 KiB]
Скачиваний: 2076
Вернуться наверх
 
Не в сети
 Заголовок сообщения:
СообщениеДобавлено: Чт янв 17, 2008 04:25:30 
Нашел транзистор. Понюхал.

Зарегистрирован: Чт сен 06, 2007 22:36:09
Сообщений: 185
Откуда: Санкт-Петербург
Рейтинг сообщения: 0
Нет, так нельзя. Светодиод включен не правильно. Сделаете так- сгорит светодиод.

И еще: я бы себе делал бы такую защиту- поставил бы 5,6В стабилитроны. Чтоб не подбирать :)
Еще раз повторяю, подобрать стабилитроны Вам в Вашем случае придется ! От отдельного источника питания. Подбирать в схеме не стоит.

Вот схема для подбора стабилитрона. Uп-напряжение питания схемы, должно быть больше напряжения стабилизации стабилитрона (хотя бы на полвольта-вольт, а то резистор тяжело подобрать будет), Ucт- напряжение стабилизации стабилитрона, 20мА- ток стабилизации в миллиамперах. В формуле сопротивление получается в килоомах!. Вольтмером измеряете напряжение стабилизации, оно должно быть на 0,1...0,2В Больше вашего напряжения питания.


Вложения:
Стабилитрончики.JPG [13.81 KiB]
Скачиваний: 1510
Вернуться наверх
 
Не в сети
 Заголовок сообщения:
СообщениеДобавлено: Чт янв 17, 2008 11:07:30 
Прорезались зубы
Аватар пользователя

Зарегистрирован: Вт сен 18, 2007 16:41:16
Сообщений: 219
Откуда: Украина, г. Запорожье
Рейтинг сообщения: 0
Skrrmrchoh, светодиод просто забыл удалить :)
не понимаю почему стабилитроны нужно будет подбирать? на D+ D-вроде не должно быть больше 3,6В...


Вернуться наверх
 
Не в сети
 Заголовок сообщения:
СообщениеДобавлено: Чт янв 17, 2008 20:46:31 
Нашел транзистор. Понюхал.

Зарегистрирован: Чт сен 06, 2007 22:36:09
Сообщений: 185
Откуда: Санкт-Петербург
Рейтинг сообщения: 0
Точно? Если точно, то не надо...


Вернуться наверх
 
Не в сети
 Заголовок сообщения: Re: Защита USB порта
СообщениеДобавлено: Пн июн 02, 2014 18:04:38 
Родился

Зарегистрирован: Вт мар 18, 2014 17:46:16
Сообщений: 2
Рейтинг сообщения: 0
Электростатическая защита USB устройств: http://www.mirpu.ru/interface/86-usb/179-xaschita-usb.html
При использовании шунтирующих элементов необходимо учитывать их ёмкость. USB-порт ведь работает на довольно высоких частотах и ёмкость подключенной деталюшки может посадить DATA-линию.
А так, к примеру, взять схему ноутбука и глянуть там.

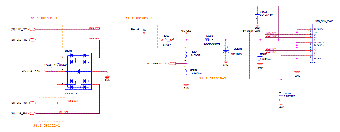
Схема подключения USB №1.
На схеме двухвходовая розетка USB - J5205. По питанию стоит предохранитель F5202 (элементы R5201 и R5202 нам не нужны), за ним дроссель L5202, далее сглаживающие/фильтрующие конденсаторы CE5201, C5207, C5208, C5209. DATA-линии, а так же питающая защищены сборкой из диодов и супрессора D5201 (на схеме линии USB_PP0, USB_PN0, USB_PN1, USB_PP1 попарно соединены с соответствующими линиями на розетке USB).

Так же может стоять ещё и дроссель на сигнальных линиях USB-порта для подавления синфазных помех. (Схема подключения USB №2).


Вложения:
Комментарий к файлу: Схема подключения USB №2.
Sch2.GIF [21.31 KiB]
Скачиваний: 1162
Комментарий к файлу: Схема подключения USB №1.
Sch.GIF [22.24 KiB]
Скачиваний: 946
Вернуться наверх
 
Не в сети
 Заголовок сообщения: Re: Защита USB порта
СообщениеДобавлено: Вт июн 03, 2014 15:13:54 
Друг Кота

Карма: 28
Рейтинг сообщений: 568
Зарегистрирован: Чт май 05, 2011 21:26:34
Сообщений: 4550
Откуда: Украина, Славутич
Рейтинг сообщения: 2
Да, защита порта стабилитроном это мертвому припарка. Многие платы горят когда на линии данных напряжение выше 4В, а стабилитрон это такая штука... у него динамическое сопротивление слишком высоко, в импульсе тока напряжение на нем может многократно превышать номинал, да и открывается он задолго до порогового - это вам не триггер.

Супрессоры как раз предназначены для поглощения огромных токов в короткие промежутки времени - от пикосекунд до наносекунд, напряжение на них в эти моменты тоже растет - в 1.5-2 раза больше номинала. И они обладают огромной емкостью перехода, что не позволяет их включать прямо в защищаемые высокочастотные линии, иначе они просто зашунтируют их. При этом надо еще думать о каждом миллиметре дорожки по которой будет проходить импульс тока - ведь это дополнительное сопротивление и индуктивность, а значит дополнительное напряжение при протекании тока возникающего в следствие срабатывания защиты.

Подумайте только, какие импульсы тока возникают при обычном пользовании когда обычный электростатический потенциал человека принимается за 100В - это напряжение статики которая имеется на теле человека практически всегда, при разряде это напряжение создает импульсные токи, а когда накапливается 1000В(очень маленькая незаметная искра статики) и даже 10000В(когда искры уже видно) какие мгновенные токи возникают в цепях защиты от статики? Любое малейшее сопротивление в цепи защиты - дополнительные вольты...


Вернуться наверх
 
Показать сообщения за:  Сортировать по:  Вернуться наверх
Начать новую тему Ответить на тему  [ Сообщений: 19 ] 

Часовой пояс: UTC + 3 часа


Кто сейчас на форуме

Сейчас этот форум просматривают: нет зарегистрированных пользователей и гости: 3


Вы не можете начинать темы
Вы не можете отвечать на сообщения
Вы не можете редактировать свои сообщения
Вы не можете удалять свои сообщения
Вы не можете добавлять вложения

Найти:
Перейти:  


Powered by phpBB © 2000, 2002, 2005, 2007 phpBB Group
Русская поддержка phpBB
Extended by Karma MOD © 2007—2012 m157y
Extended by Topic Tags MOD © 2012 m157y