Защита USB порта
- alex2103
- Прорезались зубы
- Сообщения: 219
- Зарегистрирован: Вт сен 18, 2007 16:41:16
- Откуда: Украина, г. Запорожье
- Контактная информация:
Защита USB порта
Нуждаюсь в вашей помощи. Очень нужно придумать устройство, которое бы защитило южный мост от КЗ и статики на ЮСБ портах. Как по питанию так и по сигнальным линиям.
На форуме вроде таких тем не встречалось... у меня уже валяется штук 5 мамок с выгоревшими ЮМ при подключении разных USB устройств.
Да еще...через предполагаемый адаптер будут подключаться только флешки.
На форуме вроде таких тем не встречалось... у меня уже валяется штук 5 мамок с выгоревшими ЮМ при подключении разных USB устройств.
Да еще...через предполагаемый адаптер будут подключаться только флешки.
-
Skrrmrchoh
- Нашел транзистор. Понюхал.
- Сообщения: 185
- Зарегистрирован: Чт сен 06, 2007 22:36:09
- Откуда: Санкт-Петербург
А я б стабилитрончики повесил...После того, как спалил несколько микросхем в своем программаторе, сделал к нему кабель со стабилитрончиками и резисторами...Теперь живет....Правда летели м/сх не от статики, а от КЗ или повышенного напряжения... В принципе, статический разряд достаточно быстр..Успеет ли стабилитрон.?
- alex2103
- Прорезались зубы
- Сообщения: 219
- Зарегистрирован: Вт сен 18, 2007 16:41:16
- Откуда: Украина, г. Запорожье
- Контактная информация:
Nobody, информация противоречивая насчет ЮМ и ЮСБ. В сети много мнений по этому поводу. Давайте не будем тут дискутировать на эту тему
PCI USB купить не получится. Нужно использовать те порты что есть на мамке.
Skrrmrchoh, стабилитрончики откуда и на что вешали? и на какое напряжение? Если не трудно набросайте схемку!
Статику впринципе уберу заземлением компьютера, вроде у нас контур везде есть...
По питанию думаю может самовостанавливающийся предохранитель поставить? Интересно сколько флешка кушает тока?
ЗЫ: устройство вообще типа от диверсии "запаял на флешке накоротко питание и пришел со словами "а ну ка перекинь мне вот это"", ну или просто некоторые личности умудряются наоборот ЮСБ втыкнуть...тоже коротит тогда...
Skrrmrchoh, стабилитрончики откуда и на что вешали? и на какое напряжение? Если не трудно набросайте схемку!
Статику впринципе уберу заземлением компьютера, вроде у нас контур везде есть...
По питанию думаю может самовостанавливающийся предохранитель поставить? Интересно сколько флешка кушает тока?
ЗЫ: устройство вообще типа от диверсии "запаял на флешке накоротко питание и пришел со словами "а ну ка перекинь мне вот это"", ну или просто некоторые личности умудряются наоборот ЮСБ втыкнуть...тоже коротит тогда...
- alex2103
- Прорезались зубы
- Сообщения: 219
- Зарегистрирован: Вт сен 18, 2007 16:41:16
- Откуда: Украина, г. Запорожье
- Контактная информация:
Вот разобрал гнилобайтовскую материнку. Там есть простенькая защита передних ЮСБ портов (а задние напрямую в южник шуруют).
А как все-таки быть с сигнальными линиями?
А как все-таки быть с сигнальными линиями?
- Вложения
-
- usb.GIF
- защита от КЗ по питанию. Номиналы предохранителя и индуктивности с потолка.
- (1.11 КБ) 2647 скачиваний
-
Skrrmrchoh
- Нашел транзистор. Понюхал.
- Сообщения: 185
- Зарегистрирован: Чт сен 06, 2007 22:36:09
- Откуда: Санкт-Петербург
Я бы параллельно линиям порта повесил бы стабилитроны типа кс156 или импортные на 5,1В(только их подобрать лучше, если напряжение стабилизации будет меньше 5В он будет открыт...греться будет, наверное..: ) ) Между линиями порта D+ и D-и разъемом куда флешку втыкать резисторы Ом 100 или 50 (в программаторе у меня 270 стоит...), по питанию резистор не надо...Я бы так попробовал...
- Вложения
-
- Стабилитрончики.JPG
- (13.41 КБ) 1482 скачивания
-
Skrrmrchoh
- Нашел транзистор. Понюхал.
- Сообщения: 185
- Зарегистрирован: Чт сен 06, 2007 22:36:09
- Откуда: Санкт-Петербург
-
Skrrmrchoh
- Нашел транзистор. Понюхал.
- Сообщения: 185
- Зарегистрирован: Чт сен 06, 2007 22:36:09
- Откуда: Санкт-Петербург
Стабилитрон не откроется, если напряжение на нем меньше, чем его напряжение стаблизации. Напряжение стабилизации стабилитрона кс156 составляет 5,6В (-+какое- то отклонение), и он будет закрыт до тех пор, пока напряжение ниже 5,6В (-+ какое- то отклонение). Если напряжение по каким- то причинам повышается, стабилитрон открывается, ток течет через него, излишнее напряжение падает на балластном резисторе и напряжение, приложенное к выводу порта не превысит напряжение стабилизации стабилитрона (в случае с кс156- 5,6В).
Можно использовать импортные стабилитроны, у них есть номинал 5,1В, но в этом случае возможна ситуация, когда отклонение от номинала (нельзя изготоить идеально на 5,1В) скажем на 0,15В (5,1-0,15=4,95<5)приведет к тому, что стабилитрон будет всегда открыт, через него всегда будет течь ток. Это нам совершенно не нужно (нужно чтобы он открывался только в аварийной ситуации), поэтому стабилитроны придется подобрать (только если будете использовать импортные, на 5,1В). Кроме того, напряжение +5В в компутере тоже может быть несколько завышено, что также приведет к открыванию стабилитрона в неаварийном режиме. Так что, если хотите, чтобы ваша защита срабатывала точно при превышении напряжения в 5В придется померить напряжение на выводах порта и под него подбирать стабилитроны. Для КС156 такие манипуляции будут не нужны, но защищать они будут не хуже, чем при использовании стабилитронов 5,1В. Кроме того, наши радиодетали отличаются лучшей стойкостью к перегрузкам, нежели импортные.
Можно использовать импортные стабилитроны, у них есть номинал 5,1В, но в этом случае возможна ситуация, когда отклонение от номинала (нельзя изготоить идеально на 5,1В) скажем на 0,15В (5,1-0,15=4,95<5)приведет к тому, что стабилитрон будет всегда открыт, через него всегда будет течь ток. Это нам совершенно не нужно (нужно чтобы он открывался только в аварийной ситуации), поэтому стабилитроны придется подобрать (только если будете использовать импортные, на 5,1В). Кроме того, напряжение +5В в компутере тоже может быть несколько завышено, что также приведет к открыванию стабилитрона в неаварийном режиме. Так что, если хотите, чтобы ваша защита срабатывала точно при превышении напряжения в 5В придется померить напряжение на выводах порта и под него подбирать стабилитроны. Для КС156 такие манипуляции будут не нужны, но защищать они будут не хуже, чем при использовании стабилитронов 5,1В. Кроме того, наши радиодетали отличаются лучшей стойкостью к перегрузкам, нежели импортные.
-
Skrrmrchoh
- Нашел транзистор. Понюхал.
- Сообщения: 185
- Зарегистрирован: Чт сен 06, 2007 22:36:09
- Откуда: Санкт-Петербург
Так что "порт на землю" он не посадит.
Единственное НО заключается в том, что я не знаю, насколько они (стабилитроны) быстродействующие. Успеет ли он открыться при статическом разряде ? С другой стороны первые серии кмоп микросхем очень боялись статики, но потом, когда в них стали савить защитные диоды, проблема отпала...В принципе, если диоды успевают, то и стабилитроны должны....
Единственное НО заключается в том, что я не знаю, насколько они (стабилитроны) быстродействующие. Успеет ли он открыться при статическом разряде ? С другой стороны первые серии кмоп микросхем очень боялись статики, но потом, когда в них стали савить защитные диоды, проблема отпала...В принципе, если диоды успевают, то и стабилитроны должны....
-
Skrrmrchoh
- Нашел транзистор. Понюхал.
- Сообщения: 185
- Зарегистрирован: Чт сен 06, 2007 22:36:09
- Откуда: Санкт-Петербург
Нет, так нельзя. Светодиод включен не правильно. Сделаете так- сгорит светодиод.
И еще: я бы себе делал бы такую защиту- поставил бы 5,6В стабилитроны. Чтоб не подбирать
Еще раз повторяю, подобрать стабилитроны Вам в Вашем случае придется ! От отдельного источника питания. Подбирать в схеме не стоит.
Вот схема для подбора стабилитрона. Uп-напряжение питания схемы, должно быть больше напряжения стабилизации стабилитрона (хотя бы на полвольта-вольт, а то резистор тяжело подобрать будет), Ucт- напряжение стабилизации стабилитрона, 20мА- ток стабилизации в миллиамперах. В формуле сопротивление получается в килоомах!. Вольтмером измеряете напряжение стабилизации, оно должно быть на 0,1...0,2В Больше вашего напряжения питания.
И еще: я бы себе делал бы такую защиту- поставил бы 5,6В стабилитроны. Чтоб не подбирать
Еще раз повторяю, подобрать стабилитроны Вам в Вашем случае придется ! От отдельного источника питания. Подбирать в схеме не стоит.
Вот схема для подбора стабилитрона. Uп-напряжение питания схемы, должно быть больше напряжения стабилизации стабилитрона (хотя бы на полвольта-вольт, а то резистор тяжело подобрать будет), Ucт- напряжение стабилизации стабилитрона, 20мА- ток стабилизации в миллиамперах. В формуле сопротивление получается в килоомах!. Вольтмером измеряете напряжение стабилизации, оно должно быть на 0,1...0,2В Больше вашего напряжения питания.
- Вложения
-
- Стабилитрончики.JPG
- (13.81 КБ) 1519 скачиваний
-
Skrrmrchoh
- Нашел транзистор. Понюхал.
- Сообщения: 185
- Зарегистрирован: Чт сен 06, 2007 22:36:09
- Откуда: Санкт-Петербург
Re: Защита USB порта
Электростатическая защита USB устройств: http://www.mirpu.ru/interface/86-usb/179-xaschita-usb.html
При использовании шунтирующих элементов необходимо учитывать их ёмкость. USB-порт ведь работает на довольно высоких частотах и ёмкость подключенной деталюшки может посадить DATA-линию.
А так, к примеру, взять схему ноутбука и глянуть там.
Схема подключения USB №1.
На схеме двухвходовая розетка USB - J5205. По питанию стоит предохранитель F5202 (элементы R5201 и R5202 нам не нужны), за ним дроссель L5202, далее сглаживающие/фильтрующие конденсаторы CE5201, C5207, C5208, C5209. DATA-линии, а так же питающая защищены сборкой из диодов и супрессора D5201 (на схеме линии USB_PP0, USB_PN0, USB_PN1, USB_PP1 попарно соединены с соответствующими линиями на розетке USB).
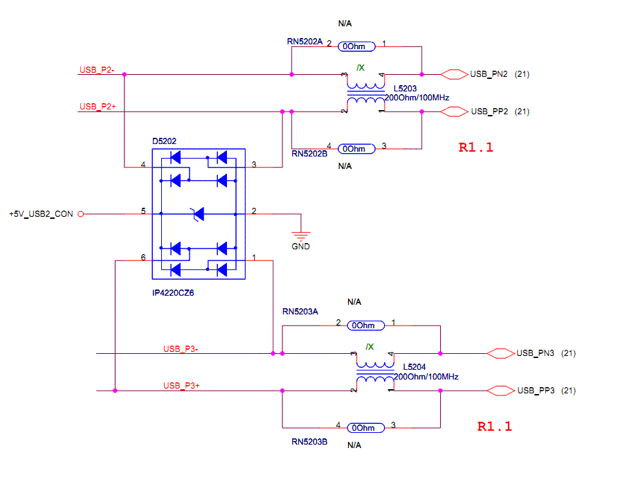
Так же может стоять ещё и дроссель на сигнальных линиях USB-порта для подавления синфазных помех. (Схема подключения USB №2).
При использовании шунтирующих элементов необходимо учитывать их ёмкость. USB-порт ведь работает на довольно высоких частотах и ёмкость подключенной деталюшки может посадить DATA-линию.
А так, к примеру, взять схему ноутбука и глянуть там.
Схема подключения USB №1.
На схеме двухвходовая розетка USB - J5205. По питанию стоит предохранитель F5202 (элементы R5201 и R5202 нам не нужны), за ним дроссель L5202, далее сглаживающие/фильтрующие конденсаторы CE5201, C5207, C5208, C5209. DATA-линии, а так же питающая защищены сборкой из диодов и супрессора D5201 (на схеме линии USB_PP0, USB_PN0, USB_PN1, USB_PP1 попарно соединены с соответствующими линиями на розетке USB).
Так же может стоять ещё и дроссель на сигнальных линиях USB-порта для подавления синфазных помех. (Схема подключения USB №2).
-
Alexeyslav
- Друг Кота
- Сообщения: 4550
- Зарегистрирован: Чт май 05, 2011 21:26:34
- Откуда: Украина, Славутич
- Контактная информация:
Re: Защита USB порта
Да, защита порта стабилитроном это мертвому припарка. Многие платы горят когда на линии данных напряжение выше 4В, а стабилитрон это такая штука... у него динамическое сопротивление слишком высоко, в импульсе тока напряжение на нем может многократно превышать номинал, да и открывается он задолго до порогового - это вам не триггер.
Супрессоры как раз предназначены для поглощения огромных токов в короткие промежутки времени - от пикосекунд до наносекунд, напряжение на них в эти моменты тоже растет - в 1.5-2 раза больше номинала. И они обладают огромной емкостью перехода, что не позволяет их включать прямо в защищаемые высокочастотные линии, иначе они просто зашунтируют их. При этом надо еще думать о каждом миллиметре дорожки по которой будет проходить импульс тока - ведь это дополнительное сопротивление и индуктивность, а значит дополнительное напряжение при протекании тока возникающего в следствие срабатывания защиты.
Подумайте только, какие импульсы тока возникают при обычном пользовании когда обычный электростатический потенциал человека принимается за 100В - это напряжение статики которая имеется на теле человека практически всегда, при разряде это напряжение создает импульсные токи, а когда накапливается 1000В(очень маленькая незаметная искра статики) и даже 10000В(когда искры уже видно) какие мгновенные токи возникают в цепях защиты от статики? Любое малейшее сопротивление в цепи защиты - дополнительные вольты...
Супрессоры как раз предназначены для поглощения огромных токов в короткие промежутки времени - от пикосекунд до наносекунд, напряжение на них в эти моменты тоже растет - в 1.5-2 раза больше номинала. И они обладают огромной емкостью перехода, что не позволяет их включать прямо в защищаемые высокочастотные линии, иначе они просто зашунтируют их. При этом надо еще думать о каждом миллиметре дорожки по которой будет проходить импульс тока - ведь это дополнительное сопротивление и индуктивность, а значит дополнительное напряжение при протекании тока возникающего в следствие срабатывания защиты.
Подумайте только, какие импульсы тока возникают при обычном пользовании когда обычный электростатический потенциал человека принимается за 100В - это напряжение статики которая имеется на теле человека практически всегда, при разряде это напряжение создает импульсные токи, а когда накапливается 1000В(очень маленькая незаметная искра статики) и даже 10000В(когда искры уже видно) какие мгновенные токи возникают в цепях защиты от статики? Любое малейшее сопротивление в цепи защиты - дополнительные вольты...