Например TDA7294

Форум РадиоКот • Просмотр темы - Генератор Клаппа.
Форум РадиоКот
Здесь можно немножко помяукать :)

Текущее время: Вс ноя 02, 2025 12:33:43

Часовой пояс: UTC + 3 часа


ПРЯМО СЕЙЧАС:



Начать новую тему Ответить на тему  [ Сообщений: 159 ]  1, , , , ...  
Автор Сообщение
Не в сети
 Заголовок сообщения: Генератор Клаппа.
СообщениеДобавлено: Ср июн 15, 2011 20:19:10 
Первый раз сказал Мяу!

Зарегистрирован: Вт дек 29, 2009 21:12:29
Сообщений: 36
Рейтинг сообщения: 0
Добрый день.
Собираю генератор по такой схеме:
Изображение

Проблема в том что частота сильно не совпадает с частотой по формуле 1/(2*pi*sqrt(L*c).
Вместо катушки я запаивал разные индуктивности и замерял частоту.Вот что получилось:

Индуктивность Частота Теоретическая
100uH 2,5MHz 7MHz
15uH 5MHz 18MHz
10uH 6.5MHz 23MHz
1uH 22MHz 71uH

Здесь я не брал в расчет емкость транзистора. (А какая она?)
Я так понимаю что дополнительно надо учесть емкость перехода база-эмиттер а она прибавляется к С1 а поскольку С1 последователен с С2 и С2=10pf то суммарная емкость контура не может превзойти 10pF.
Тогда все равно расхождение велико.
Питание должно быть 9V. У меня 7,5. Может поэтому?


Вернуться наверх
 
Не в сети
 Заголовок сообщения: Re: Генератор Колпитца с общим эммитером
СообщениеДобавлено: Ср июн 15, 2011 20:30:29 
Модератор
Аватар пользователя

Карма: 158
Рейтинг сообщений: 1600
Зарегистрирован: Пт апр 28, 2006 15:26:07
Сообщений: 11940
Откуда: Россия.
Рейтинг сообщения: 1
Медали: 2
Мявтор 3-й степени (1) Лучший человек Форума 2017 (1)
Схема генератора должна выглядеть так и называться будет генератор Клаппа.
Генератор Колпица по такой схеме на практике очень плохо работает.
Емкости в нем нужно будет ставить намного больше межэлектродных емкостей, что выливается в несколько десятков, а то и сотен пикофарад. Что кстати у Вас и произошло. Конденсаторы Вы поставили маленькие и отсюда результат.
В генераторе Клаппа мы спокойно можем эти емкости сделать большими.

Изображение


Вложения:
1.JPG [13.92 KiB]
Скачиваний: 8825
Вернуться наверх
 
Не в сети
 Заголовок сообщения: Re: Генератор Колпитца с общим эммитером
СообщениеДобавлено: Ср июн 15, 2011 22:50:24 
Первый раз сказал Мяу!

Зарегистрирован: Вт дек 29, 2009 21:12:29
Сообщений: 36
Рейтинг сообщения: 0
Спасибо.
Завтра спаяю и подключу.
Вот только вопрос один.Можно ли кондер на 5pf и кутушку поменять местами? Просто у меня под эту схему плата разведена.Я вместо своего 1nf поставлю 5pf?


Вернуться наверх
 
Не в сети
 Заголовок сообщения: Re: Генератор Колпитца с общим эммитером
СообщениеДобавлено: Ср июн 15, 2011 22:53:34 
Модератор
Аватар пользователя

Карма: 158
Рейтинг сообщений: 1600
Зарегистрирован: Пт апр 28, 2006 15:26:07
Сообщений: 11940
Откуда: Россия.
Рейтинг сообщения: 0
Медали: 2
Мявтор 3-й степени (1) Лучший человек Форума 2017 (1)
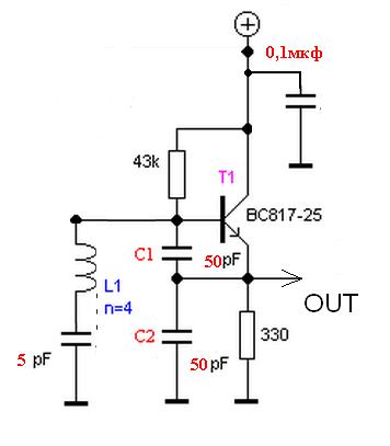
Можно конечно.

Вот в качестве примера гетеродин связного любительского приемника по такой схеме.

Изображение


Вложения:
2.JPG [31.46 KiB]
Скачиваний: 9009
Вернуться наверх
 
Эиком - электронные компоненты и радиодетали
Не в сети
 Заголовок сообщения: Re: Генератор Колпитца с общим эммитером
СообщениеДобавлено: Пт июн 17, 2011 20:25:52 
Первый раз сказал Мяу!

Зарегистрирован: Вт дек 29, 2009 21:12:29
Сообщений: 36
Рейтинг сообщения: 0
Проверил сегодня схему.
Поставил индуктивность 1uH. Частота расчетная 77 MHz. Выдает 60MHz.
Непонятно вот что. Сигнал сматрю осциллографом c входом 1 мегаом. На выходе out нет сигнала а на коллекторе транзистора синус с частотой 60Mhz. На базе тоже синус. Тоесть транзистор открывается. А вот почему на эмиттере сигнала нет не пойму. Питание у меня 7,3 вольт.


Вернуться наверх
 
Не в сети
 Заголовок сообщения: Re: Генератор Колпитца с общим эммитером
СообщениеДобавлено: Пт июн 17, 2011 20:32:58 
Модератор
Аватар пользователя

Карма: 158
Рейтинг сообщений: 1600
Зарегистрирован: Пт апр 28, 2006 15:26:07
Сообщений: 11940
Откуда: Россия.
Рейтинг сообщения: 0
Медали: 2
Мявтор 3-й степени (1) Лучший человек Форума 2017 (1)
Sh@dow писал(а):
Сигнал сматрю осциллографом c входом 1 мегаом
А емкость входная какая у осциллографа?


Вернуться наверх
 
Не в сети
 Заголовок сообщения: Re: Генератор Колпитца с общим эммитером
СообщениеДобавлено: Пт июн 17, 2011 20:58:02 
Первый раз сказал Мяу!

Зарегистрирован: Вт дек 29, 2009 21:12:29
Сообщений: 36
Рейтинг сообщения: 0
11pF осциллограф

Щуп:
Attenuation Ratio: x10
Input Impedance: 10 MΩ, 15,5 pF
Bandwidth: 150 MHz

А как для такой схемы расчитать питание? Насколько помню для запуска нужно достаточное усиление.


Вернуться наверх
 
Не в сети
 Заголовок сообщения: Re: Генератор Колпитца с общим эммитером
СообщениеДобавлено: Сб июн 18, 2011 12:33:15 
Друг Кота
Аватар пользователя

Карма: 64
Рейтинг сообщений: 1099
Зарегистрирован: Ср ноя 17, 2010 23:10:55
Сообщений: 5837
Откуда: Ижевск LO66NU
Рейтинг сообщения: 0
Sh@dow писал(а):
На выходе out нет сигнала а на коллекторе транзистора синус с частотой 60Mhz. На базе тоже синус.
Коллектор на землю через 1Н-100Н - обязательно! Не должно быть там ни какого синуса. Генерит у вас на питающих проводах, потому и частота какая попало. Кончик щупа осциллографа подключайте через резистор 1К-100К, будет чуток врать, зато на схему воздействие снизите.

_________________
В начале жизнь мучает вопросами, в конце - ответами...


Вернуться наверх
 
Не в сети
 Заголовок сообщения: Re: Генератор Колпитца с общим эммитером
СообщениеДобавлено: Сб июн 18, 2011 23:25:22 
Открыл глаза

Карма: 3
Рейтинг сообщений: 0
Зарегистрирован: Ср янв 05, 2011 09:00:33
Сообщений: 40
Рейтинг сообщения: 0
кончик щупа осциллографа лучше не через резистор, а через маленькую емкость 3-5пф, меньше влиять будет. Потом на частотах в сотни мегагерц очень сильно влияет емкость монтажа и игдуктивность выводов деталейю Так что если против расчета попал в 30% то еще повезло. 8)

_________________
Лень- двигатель прогресса!


Вернуться наверх
 
Не в сети
 Заголовок сообщения: Re: Генератор Колпитца с общим эммитером
СообщениеДобавлено: Пн июн 20, 2011 21:40:02 
Первый раз сказал Мяу!

Зарегистрирован: Вт дек 29, 2009 21:12:29
Сообщений: 36
Рейтинг сообщения: 0
При индуктивности 1uH частота 60MHz. Ставлю 10uH вобще колебяния отстутствуют и при 10 и при 100. В меньшую сторону при 100nH тоже отсутствуют.
Можен нарушается условие равенства коэффициентов усиления и фаз?


Вернуться наверх
 
Не в сети
 Заголовок сообщения: Re: Генератор Колпитца с общим эммитером
СообщениеДобавлено: Вт июн 21, 2011 11:09:09 
Модератор
Аватар пользователя

Карма: 158
Рейтинг сообщений: 1600
Зарегистрирован: Пт апр 28, 2006 15:26:07
Сообщений: 11940
Откуда: Россия.
Рейтинг сообщения: 0
Медали: 2
Мявтор 3-й степени (1) Лучший человек Форума 2017 (1)
Sh@dow писал(а):
При индуктивности 1uH частота 60MHz. Ставлю 10uH вобще колебяния отстутствуют
...
В меньшую сторону при 100nH тоже отсутствуют.
А емкости прежние оставили?
Не слишком ли вольно Вы со схемой обходитесь?
Емкости вверху мной были даны применительно к к Вашему варианту рассматриваемому в начале темы. При других индуктивностях и рабочих частотах емкости соответственно нужно выбрать другие.


Вернуться наверх
 
Не в сети
 Заголовок сообщения: Re: Генератор Колпитца с общим эммитером
СообщениеДобавлено: Вт июн 21, 2011 12:27:54 
Первый раз сказал Мяу!

Зарегистрирован: Вт дек 29, 2009 21:12:29
Сообщений: 36
Рейтинг сообщения: 0
>>А емкости прежние оставили?
Да

>>Не слишком ли вольно Вы со схемой обходитесь?
Да да. Я это уже понял.

>>Емкости вверху мной были даны применительно к к Вашему варианту рассматриваемому в начале темы. При других индуктивностях и рабочих частотах емкости соответственно нужно выбрать другие.

На основе каких критериях вы выбираете емкости для заданной частоты?
Я хочу сделать передатчик по такой схеме:
http://hem.passagen.se/communication/pic/fm_500.gif
Индуктивность катушки тут порядка 100nH. Емкость варикапа 30pF-25pF.
Моя плата не заработала я там плохую землю сделал. Я тогда решил собрать отдельно VCO и проверить. Выкинул варикап (см. первый пост).Частота у меня с катушкой получилась 66MHz. Я удивился это без варикапа. А с варикапом еще меньше будет.

Вы при выборе емкостей руководствовались условием равенства коэфициентов усиления и фаз?


Вернуться наверх
 
Не в сети
 Заголовок сообщения: Re: Генератор Колпитца с общим эммитером
СообщениеДобавлено: Вт июн 21, 2011 13:10:20 
Модератор
Аватар пользователя

Карма: 158
Рейтинг сообщений: 1600
Зарегистрирован: Пт апр 28, 2006 15:26:07
Сообщений: 11940
Откуда: Россия.
Рейтинг сообщения: 0
Медали: 2
Мявтор 3-й степени (1) Лучший человек Форума 2017 (1)
Где Вы такую неграмотную схему нашли?
Для этих частот схема очень неудачная. ЗГ по этой схеме на этих частотах раскачивает очень уж маленькое напряжение на выходе.
Что там за транзистор нарисован?

Изображение

Если уж и делать ЗГ по такой схеме, то он примерно так должен выглядеть.

Изображение

Хотя лично я делать по такой схеме на частоту порядка 100 мгц не стал.


Вернуться наверх
 
Не в сети
 Заголовок сообщения: Re: Генератор Колпитца с общим эммитером
СообщениеДобавлено: Вт июн 21, 2011 13:19:34 
Первый раз сказал Мяу!

Зарегистрирован: Вт дек 29, 2009 21:12:29
Сообщений: 36
Рейтинг сообщения: 0
>>Где Вы такую неграмотную схему нашли?
http://hem.passagen.se/communication/fm_500.html

>>Что там за транзистор нарисован?
У автора указан транзистор BRF93A но как оказалось он известен под ником BFR93A

>>ЗГ по этой схеме на этих частотах раскачивает очень уж маленькое напряжение на выходе.

Простите а что такое ЗГ?


Вернуться наверх
 
Не в сети
 Заголовок сообщения: Re: Генератор Колпитца с общим эммитером
СообщениеДобавлено: Вт июн 21, 2011 13:36:03 
Модератор
Аватар пользователя

Карма: 158
Рейтинг сообщений: 1600
Зарегистрирован: Пт апр 28, 2006 15:26:07
Сообщений: 11940
Откуда: Россия.
Рейтинг сообщения: 0
Медали: 2
Мявтор 3-й степени (1) Лучший человек Форума 2017 (1)
Вот и я про то, что если автор не может даже название транзистора правильно написать, то верить ему нельзя.

ЗГ это задающий генератор, т.е. то, что у Вас на первом транзисторе сделан.

Что Вы хотите сделать и каких параметров хотите добиться?


Вернуться наверх
 
Не в сети
 Заголовок сообщения: Re: Генератор Колпитца с общим эммитером
СообщениеДобавлено: Вт июн 21, 2011 14:15:10 
Первый раз сказал Мяу!

Зарегистрирован: Вт дек 29, 2009 21:12:29
Сообщений: 36
Рейтинг сообщения: 0
>>Что Вы хотите сделать и каких параметров хотите добиться?

Сделать радио передатчик на 80-108 MHz. С возможностью переключать частоту передачи. Мощность до 200mW. С цифровой частью у меня проблем нет а вот как подобрать vco на нужную частоту это проблема.


Вернуться наверх
 
Не в сети
 Заголовок сообщения: Re: Генератор Колпитца с общим эммитером
СообщениеДобавлено: Сб июн 25, 2011 16:45:39 
Открыл глаза

Зарегистрирован: Чт июн 16, 2011 17:03:12
Сообщений: 78
Рейтинг сообщения: 0
Цитата:
Проверил сегодня схему.
Поставил индуктивность 1uH. Частота расчетная 77 MHz. Выдает 60MHz.

Ну и какие проблемы? Это нормально, считай что попал пальцем в небо. Один виток отмотай и будет тебе щастье.


Вернуться наверх
 
Не в сети
 Заголовок сообщения: Re: Генератор Колпитца с общим эммитером
СообщениеДобавлено: Пн июн 27, 2011 13:32:20 
Вымогатель припоя
Аватар пользователя

Карма: 3
Рейтинг сообщений: 4
Зарегистрирован: Вт апр 05, 2011 15:04:30
Сообщений: 513
Откуда: СССР
Рейтинг сообщения: 0
Алёша. писал(а):
Генератор Колпица по такой схеме на практике очень плохо работает.
Почему?


Вернуться наверх
 
Не в сети
 Заголовок сообщения: Re: Генератор Колпитца с общим эммитером
СообщениеДобавлено: Чт июн 30, 2011 11:16:11 
Первый раз сказал Мяу!

Зарегистрирован: Вт дек 29, 2009 21:12:29
Сообщений: 36
Рейтинг сообщения: 0
Такой вопрос: когда в цепь генаратора вкключают варикап напряжение на него подается не напрямую а через резистор (на моей схеме 100к).
Почему нельзя подать напрямую?


Вернуться наверх
 
Не в сети
 Заголовок сообщения: Re: Генератор Колпитца с общим эммитером
СообщениеДобавлено: Чт июн 30, 2011 11:23:31 
Друг Кота
Аватар пользователя

Карма: 64
Рейтинг сообщений: 1099
Зарегистрирован: Ср ноя 17, 2010 23:10:55
Сообщений: 5837
Откуда: Ижевск LO66NU
Рейтинг сообщения: 0
Потому, что туда-же на варикап поступает и ВЧ контура, если не поставить резюк, ВЧ уйдет в регулятор настройки и сдохнет...

_________________
В начале жизнь мучает вопросами, в конце - ответами...


Вернуться наверх
 
Показать сообщения за:  Сортировать по:  Вернуться наверх
Начать новую тему Ответить на тему  [ Сообщений: 159 ]  1, , , , ...  

Часовой пояс: UTC + 3 часа


Кто сейчас на форуме

Сейчас этот форум просматривают: нет зарегистрированных пользователей и гости: 29


Вы не можете начинать темы
Вы не можете отвечать на сообщения
Вы не можете редактировать свои сообщения
Вы не можете удалять свои сообщения
Вы не можете добавлять вложения

Найти:
Перейти:  


Powered by phpBB © 2000, 2002, 2005, 2007 phpBB Group
Русская поддержка phpBB
Extended by Karma MOD © 2007—2012 m157y
Extended by Topic Tags MOD © 2012 m157y