И снова велофара

Обсуждаем цифровые устройства...
Аватара пользователя
Black-and-White
Собутыльник Кота
Сообщения: 2613
Зарегистрирован: Пт июн 05, 2009 13:36:19
Откуда: Незалежна Україна, славетне місто Київ, Оболонь
Контактная информация:

Сообщение Black-and-White »

Как велосипедист со стажем хочу сказать Вам, что автоматическое переключение света фары актуально только в сторону понижения светового потока и только в случае понижения заряда аккумулятора.
Автоматическое переключение режима фары в зависимости от освещённости совершенно ненужно.
Достаточно трёх (или даже двух) режимов, которые включаются вручную.
Втулки с генераторами, о которых вы говорите, слишком дорогие...
Предпочтительнее питание от аккумуляторов.
По поводу питания всех электроприборов вела: оно, как правило, раздельное.
В велокомпе своя батарейка, в мигалке - своя, только фара потребляет много, поэтому в ней целесообразнее использовать аккумуляторы... Желательно АА-формата, чтобы в аварийном случае можно было использовать обычные батарейки.
Аватара пользователя
MIF
Друг Кота
Сообщения: 21071
Зарегистрирован: Ср апр 11, 2007 16:50:39
Откуда: Riga

Сообщение MIF »

Сложно ответить аналогичным стажем, поскольку я активно ездил лет в 14-15-16 и вот совсем недавно, месяца два как опять сел на велосипед.
По поводу того что интенсивность света нужно только снижать я скорее согласен, чем нет.
Да, дело как раз в экономичности. Подхода здесь два. Первый - тратить как можно меньше энергии. Второй, правильно распределять энергию по потребителям.
Лампа на велосипеде, в основном используется в городской черте, где самому велосипедисту хватает естественного света. Фара же нужна прежде всего для безопасности движения, то есть, что бы водители чётко и вовремя увидели силуэт и смогли осуществить обгон-манёвр.
Поэтому я и сказал о том, что решать надо комплексно - распределять энергию правильно, между всеми габаритами. Ведь источник опасности может надвигаться не только спереди, но и сбоку и сзади и вообще внезапно.
Комплексное решение подразумевает не столько фару, сколько всесторонне подсвеченный контур велосипедиста. При этом, с тёмной стороны (или наоборот - светлой!), можно подсвечивать сильнее и автоматически возвращаться в исходное положение, когда света достаточно.

Три недели назад я менял заднее колесо на "двойной обод" и приметил переднее для замены в будущем. Переднее с двойным ободом на 28 дюймов (мой размер шоссейника) включающее в себя 3 Ваттовый генератор, стоило около 1500 рублей. Да, это дороговато конечно, не не слишком. К тому же, я надеюсь, что радиолюбителя не остановит затруднение приделать магнитики от винчестера на спицы и с катушечки, закреплённой на вилке, снимать ток для подзарядки аккумулятора.
Как видите я не против аккумулятора, но говорю именно о варианте нотбучных аккумуляторов в качестве яркого образного примера, поскольку только контроллер справится с правильными режимами подзарядки и автоматически будет отключать нагрузку от генератора, что бы не забирать 3-7 процентов мощности от педалекручения.

Как я твёрдо убеждён, необходимы 4 габарита, 1 передняя фара, задний фонарь тормоза и желательны дополнительные боковые маячки.
+ сигнализация + борткомпьютер и прочие примочки.
Комплексное решение велосипедного вопроса, можно не только оформить на конкурс, но и подать как рацуху в ГАИ, что станет законодательным основанием. Сейчас это довольно актуально.

Для начала, необходимо определиться с бортовой сетью - 6 - 9 - 12 вольт?
Скорее всего 6, поскольку светодиоды, МК, сигнализация сможет работать от 6 без преобразования (некоторые яркие диоды расчитаны на 12), но за то набрать батарею хороших аккумуляторов на 6 вольт дешевле, чем на 12 и выше..
Подожду что про вольтаж скажут другие вело-радио-Коты.. :)

После того, как недели две назад у меня украли горник с тросиковым замком, я стал подумывать о высоковольтной катушке, подведённой к сидению и рукоядкам на руле, срабатывающим от сигнализации.

Так же, у меня была идея поднимать 1-метровую мачту с лазерным диодом и в тёмное время суток очерчивать габаритный круг вокруг велосипедиста. К тому же, маячёк вверху мачты будет хорошо виден автомобилистам. Контур лазерного луча можно модулировать так, что бы в нём мерцали сигналы поворота.

(Если мой пост не вписывается в тему, то перенесите его в "Умные Идеи" под названием "Велосипедная электросеть" или нечто подобное..)
Искусство общения было до нас.
Аватара пользователя
falkonist
Друг Кота
Сообщения: 4471
Зарегистрирован: Вс мар 04, 2007 11:39:00
Откуда: Ukraine, Kyiv
Контактная информация:

Сообщение falkonist »

В результате посиделок с Black-and-White'ом в "Пивариуме", возникла вот такая схема импульсного стабилизатора света мощного светодиода.

Предпосылками к именно такой конфигурации было стремление максимизировать КПД (поскольку питание аккумуляторное) без применения микроконтроллера. Недостатком ШИМ-модуляции считаю необходимость в токоограничительном резисторе, на котором упадет значительная мощность. Та же проблема характерна и для линейных стабилизаторов тока.

Схема выполнена на широко распространенной микросхеме импульсного стабилизатора напряжения МС34063. Однако, все встречавшиеся мне схемы на ней были именно стабилизаторами напряжения, стабилизаторов тока встречать не приходилось (а может быть, мне просто не повезло?).

Сущность данного решения заключается в замене резистивной цепи, идущей на 4-й вывод с выхода, транзистором p-n-p проводимости, включенным с ОК. База соединена с токоизмерительным резистором R3, на котором при токе 1,06А падает порядка 0,5В. На эмиттере VT3 при этом получается порядка 1,25 В, что как раз достаточно для стабилизации напряжения. При увеличении тока падение на R3 увеличивается, что приводит к снижению выходного напряжения, а значит, и тока (и наоборот) - по закону Ома.

Рассеиваемая на R3 мощность составляет всего 0,5 Вт. Конечно, это тоже достаточно много, но меньше нельзя - не будет работать стабилизация. В любом случае получается намного экономичнее, чем гасить 60...70% напряжения на токоограничительном резисторе.

Поскольку схема разработана только теоретически (нет, например, номинала дросселя, требуют уточнения номиналы других элементов и т.п.), буду благодарен за закидывание гнилыми помидорами и тухлыми яйцами.
Вложения
LED-Stab.GIF
(16.35 КБ) 5096 скачиваний
Выслушай и противную сторону, даже если она и противна
Аватара пользователя
Migray
Потрогал лапой паяльник
Сообщения: 305
Зарегистрирован: Чт июн 07, 2007 12:05:08
Откуда: Санкт-Петербург, Россия
Контактная информация:

Сообщение Migray »

Идея хорошая, а исполнение ...
Не совсем понятно включение транзистора

А если вместо 34063 применить NCP3066
У нее на FB 235 мВ, как раз для обратной связи по току

P.S. Стабилизаторы тока на 34063 иногда делают, когда питают линейку из 10 светодиодов, падение 1,25 В на резисторе уже не так на КПД сказывается :)
Аватара пользователя
Black-and-White
Собутыльник Кота
Сообщения: 2613
Зарегистрирован: Пт июн 05, 2009 13:36:19
Откуда: Незалежна Україна, славетне місто Київ, Оболонь
Контактная информация:

Сообщение Black-and-White »

Эх, ребяты....
Подумал я сегодня, подумал... и пришёл к своему первоначальному мнению - нужен МК.... :(
Как бы мне не хотелось сделать проще.... получается сложнее...
Им не понять значение фразы: "Воля або смерть!"
"Если у вас есть кошка, вы возвращаетесь не в дом, а домой."
Пэм Браун
Аватара пользователя
falkonist
Друг Кота
Сообщения: 4471
Зарегистрирован: Вс мар 04, 2007 11:39:00
Откуда: Ukraine, Kyiv
Контактная информация:

Сообщение falkonist »

Migray писал(а):Идея хорошая, а исполнение ...
Не совсем понятно включение транзистора/
Транзистор смещает входное напряжение на входе компаратора "вверх" на 0,7 В.

Об NCP3066 просто не знал :oops: . В принципе, в стандартном "даташитовском" исполнении она полностью решает данную задачу. Поэтому снимаю свое предложение - оно, конечно же, сложнее ("правой рукой за левое ухо через затылок").
Выслушай и противную сторону, даже если она и противна
Аватара пользователя
Black-and-White
Собутыльник Кота
Сообщения: 2613
Зарегистрирован: Пт июн 05, 2009 13:36:19
Откуда: Незалежна Україна, славетне місто Київ, Оболонь
Контактная информация:

Сообщение Black-and-White »

Большое спасибо п. falkonistу за то, что напрягся и придумал мне в помощь схему... Очень жаль, что я ею не воспользуюсь, но обязательно посоветую тому, кому она подойдёт...
http://beriled.biz/product_126.html
Вот здесь есть принципиальная схемка на МК, нужно сочинить программку... Кто б это помог... А за одно б втулить на одну плату драйвер....
Им не понять значение фразы: "Воля або смерть!"
"Если у вас есть кошка, вы возвращаетесь не в дом, а домой."
Пэм Браун
Аватара пользователя
>TEHb<
Друг Кота
Сообщения: 5728
Зарегистрирован: Ср ноя 11, 2009 17:19:30
Откуда: Воронеж
Контактная информация:

Сообщение >TEHb< »

МК это проще, чем кажется. Сам занимаюсь подобным проэктом, только у меня не понижающий, а повышающий преобразователь. Такая система будет обладать несранимо большей гибкостью, чем на рассыпухе. Думаю прикрутить ещё всякие бонусы типа дисплейчика вроде часового, внешнее питание для зарядки устройств от usb и прочей мешуры. Имеется аккумулятор сцс3, на нём всё и будет.
Аватара пользователя
Black-and-White
Собутыльник Кота
Сообщения: 2613
Зарегистрирован: Пт июн 05, 2009 13:36:19
Откуда: Незалежна Україна, славетне місто Київ, Оболонь
Контактная информация:

Сообщение Black-and-White »

Это всё можно сделать... у самого в планах... У меня аккум от ноутбука 2200 мА при 10,8 В... вот как раз думаю, не перераспределить ли мне банки... Чтобы ток поболе был... напряжение высокое мне нафиг ненужно...
так вот, аккум будет в подрамнике, потом туда можно будет втулить приспособу для зарядки КПК (он с ЖПС, а ЖПС в покатушках нужен), для подключения приспособы, которая нынче в Лаборатории, в конце списка :oops:
Да вообще много чего к мощному аккуму можно подключить...
Им не понять значение фразы: "Воля або смерть!"
"Если у вас есть кошка, вы возвращаетесь не в дом, а домой."
Пэм Браун
Аватара пользователя
MrZIMM
Первый раз сказал Мяу!
Сообщения: 33
Зарегистрирован: Сб мар 03, 2007 23:43:45

Сообщение MrZIMM »

Black-and-White писал(а):Большое спасибо п. falkonistу за то, что напрягся и придумал мне в помощь схему... Очень жаль, что я ею не воспользуюсь, но обязательно посоветую тому, кому она подойдёт...
http://beriled.biz/product_126.html
Вот здесь есть принципиальная схемка на МК, нужно сочинить программку... Кто б это помог... А за одно б втулить на одну плату драйвер....

Пробовал узнать в магазине где продют их - программы у них нет, работают с готовым прошитим контроллером.
Меня тоже очень интересует программа к данному контроллеру так как это наиболее простой способ ихготовть нормальный дравер с режимами.
Ту же программу можно немного зименить при ндобности.
Ктот встречал программу для данного контроллера ?
Аватара пользователя
limar
Родился
Сообщения: 18
Зарегистрирован: Чт дек 24, 2009 03:15:05
Откуда: Москва
Контактная информация:

Сообщение limar »

Простите, у меня вопрос: а какой под велофару планируется корпус? Или иначе: а о конструктиве какие мысли? Вел вообще-то трясет нещадно, раздельную велофару делать тоже нехорошо (в случае MTB занимается флягодержатель, у дорожного - понижается вандалоустойчивость). Ведь и диоды, и оптику, и драйвер, и радиаторы диодов надо куда-то деть, обеспечить герметичность, удобную зарядку?...

Вот мой вариант велофары http://asptv.livejournal.com/2800.html В практическом исполнении.
Аватара пользователя
fetus
Открыл глаза
Сообщения: 47
Зарегистрирован: Вс окт 19, 2008 19:49:41
Откуда: Киев

Сообщение fetus »

Брал схему и прошивку от сюда
http://www.pyclan.com/forum/index.php?topic=30.300
Управление на Attiny13 три уровня яркости ,контроль аккума
(нада регица что бы схему увидеть)
пысы...ваще там куча всяких прошивок...я выбрал последнюю с 3 уровнями яркости,
«Хорошо обладать пушками и штыками, но гораздо важнее обладать сердцами нации».
Qwq
Встал на лапы
Сообщения: 87
Зарегистрирован: Пт ноя 02, 2007 18:18:26
Контактная информация:

Сообщение Qwq »

Почти доделал управляющий модуль.
В приложенном архивчеке описание и схемка. Исходники с очень подробными комментариями.
Очень хотелось бы чтобы гуру посмотрели и ошибки показали.

в принципе блок 7-и сегментного индикатора можно не делать, но с ним смотрится приятнее.
Пока еще не доделал определение остатка в батареях.
Опытный образец без индикатора вроде работает.
Теперь осталось дополнить проект схемами драйверов и все должно заработать.
С аналогом у меня совсем грустно, поэтому я себе буду заказывать драйверы с украинского сайтика, который тут выше писали.
Вложения
fara.zip
ШИМ модуль
(151.63 КБ) 1037 скачиваний
Аватара пользователя
Астрофизик
Встал на лапы
Сообщения: 84
Зарегистрирован: Сб апр 04, 2009 11:31:01
Откуда: Челяб. обл., г. Снежинск/Москва

Re: И снова велофара

Сообщение Астрофизик »

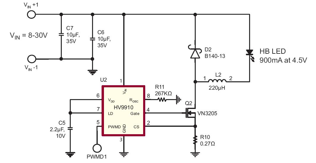
Здравствуйте! Подскажите, пожалуйста, какой step-down преобразователь использовать, чтобы получить на выходе 3,6-3,7В при 2,8А? На входе напряжение 12В, корпус желательно побольше... Собираюсь использовать для светодиода SSC P7 C-Bin LED.
Аватара пользователя
bsyomov
Нашел транзистор. Понюхал.
Сообщения: 179
Зарегистрирован: Вт ноя 04, 2008 11:15:49
Откуда: Санкт-Петербург
Контактная информация:

Re: И снова велофара

Сообщение bsyomov »

Для светодиодов надо не _напряжение_ на выходе а _ток_! Существуют специальные драйверы в частности импульсные... Например я использую hv9910, корпус so8, как плюс универсальность - можно питать устройство хоть от сети, хоть от 8V, можно писать хоть мелкий светодиодик, хоть связку мощных(ток задаётся резистором, и определяется полевиком и индуктивностью)... Как минус - внешний полевик - это плата за универсальность... =)
Для вашего случая удобно будет взять подобную микруху, возможно с интегрированным полевиком.

П.С. Ещё раз обращаю внимание - преобразователь должен стабилизировать выходной ТОК, а не напряжение.
Аватара пользователя
Астрофизик
Встал на лапы
Сообщения: 84
Зарегистрирован: Сб апр 04, 2009 11:31:01
Откуда: Челяб. обл., г. Снежинск/Москва

Re: И снова велофара

Сообщение Астрофизик »

Я так понял, что если собирать по приведённой схеме (↓), то индуктивность L2 можно рассчитать по формуле L=Vin*Ton/0.3*Iled
D=Vled/Vin+Vled и Ton=D/f, считая f=50кГц (как в примере), Vin=12В, Vled=3,7В, то L=70 мГн
На какой диод можно заменить D2, и ещё какой MOSFET можно поставить вместо Q2? Все остальные номиналы остаются прежними (как в схеме).
Поправьте, пожалуйста, если где-то ошибся. :P
Вложения
Схема.JPG
(44.83 КБ) 1833 скачивания
Аватара пользователя
Астрофизик
Встал на лапы
Сообщения: 84
Зарегистрирован: Сб апр 04, 2009 11:31:01
Откуда: Челяб. обл., г. Снежинск/Москва

Re: И снова велофара

Сообщение Астрофизик »

:idea: Я перерассчитал индуктивность, получается при R11=470 кОм L2=0,07 мГн. (U и I те же)
Осталось транзистор подобрать.
dollsis73
Мучитель микросхем
Сообщения: 485
Зарегистрирован: Сб авг 13, 2011 20:33:28

Re: И снова велофара

Сообщение dollsis73 »

привет котяры!!

строю сам светодиодную фару!!

нашел в продаже сверхяркие маломощные светодиоды!!

возник вопрос для велофары какие лучше светодиоды брать? -
имею угол обзора от 20 градусов до 120 градусов?

ещё разная мощность светового потока! ну тут я понял чем больше тем лучше!!!
Не нужно банить новичков за их тупые вопросы,когда то и мы задавали вопросы еще тупее.Уважайте друг друга. TDA2051
Qwq
Встал на лапы
Сообщения: 87
Зарегистрирован: Пт ноя 02, 2007 18:18:26
Контактная информация:

Re: И снова велофара

Сообщение Qwq »

обычно фары делают из чего-нибудь типа cree ssp-7
20 градусов это узкий пучек в даль, 120 это "под колесо"
Alexeyslav
Друг Кота
Сообщения: 4550
Зарегистрирован: Чт май 05, 2011 21:26:34
Откуда: Украина, Славутич
Контактная информация:

Re: И снова велофара

Сообщение Alexeyslav »

Напряжение если выбирать для светодиода - либо 4.2В и линейный стабилизатор тока, либо 12В и импульсный.

В первом случае получаем хороший КПД уже при разряде батареи до уровня 80% и меньше - т.е. большую часть времени. При питании от 6В и в случае импульсного преобразователя - получаем плохой КПД из-за малой разницы напряжений на входе и выходе. К тому же, КПД слабо зависит от напряжения на входе, светодиод светит с полным накалом и резко вырубается потому что "батарея села", линейный регулятор будет постепенно с разрядом батареи понижать яркость, и можно еще чуть-чуть протянуть хоть и в ущерб батарее.

От 12В речи об линейном стабилизаторе уже нет, зато можно сделать приличный импульсный преобразователь с КПД до 98%. С применением контроллера можно организовать понижение яркости по мере разряда батареи, чтобы не насиловать батарею повышенным током в конце её разряда. И даже вывести уровень разряда в процентном соотношении и предполагаемое время работы от батарей до отключения(может даже с автоматическим сбором статистики для установленного аккумулятора и различными измерениями для расчета предполагаемого срока службы).

Большинство драйверов для мощных светодиодов имеют специальный вход для регулирования яркости который вполне совместим с ШИМ, т.к. внутри микросхемы интегрируется НЧ-фильтром. Непосредственно ШИМ-ом регулировать светодиод не стоит, при слишком низкой частоте появится стробоскопический эффект, а при повышенной - требования к силовому транзистору по быстродействию(при 1кГц ШИМ и 8 битах требования к транзистору чтобы он спокойно отрабатывал 256кГц а не имел на этой частоте единичное усиление) если применяется отдельный транзистор для модуляции.
Ответить

Вернуться в «Цифровая техника»