Например TDA7294

Форум РадиоКот • Просмотр темы - Конструируем ультразвуковой подавитель микрофонов
Форум РадиоКот
Здесь можно немножко помяукать :)

Текущее время: Пн янв 05, 2026 16:29:08

Часовой пояс: UTC + 3 часа


ПРЯМО СЕЙЧАС:



Начать новую тему Ответить на тему  [ Сообщений: 300 ]     ... , , , 8, , , ...  
Автор Сообщение
Не в сети
 Заголовок сообщения: Re: Конструируем ультразвуковой подавитель микрофонов
СообщениеДобавлено: Ср дек 07, 2016 18:20:35 
Друг Кота
Аватар пользователя

Карма: 174
Рейтинг сообщений: 1910
Зарегистрирован: Пт дек 12, 2014 09:36:15
Сообщений: 23267
Откуда: Минск
Рейтинг сообщения: 1
Медали: 2
Получил миской по аватаре (1) Мявтор 3-й степени (1)
При разработке ультразвукового подавителя микрофонов надо иметь ввиду, что прибор не должен шуметь (свистеть).

Поэтому глубина модуляции и её частотный диапазон должны соответствовать требованию бесшумности.

Этим требованиям не отвечают широкополосные излучатели, которые в какой то степени будут излучать сигнал модуляции.


Вернуться наверх
 
Не в сети
 Заголовок сообщения: Re: Конструируем ультразвуковой подавитель микрофонов
СообщениеДобавлено: Ср дек 07, 2016 18:34:17 
Прорезались зубы
Аватар пользователя

Карма: 4
Рейтинг сообщений: 67
Зарегистрирован: Пн авг 22, 2016 19:45:13
Сообщений: 204
Рейтинг сообщения: 3
IND писал(а):
очень хорошо показал в качестве приемного элемента МКЭ-3 хотя по паспорту у него 15Кгц, на 25КГц работает и самое главное все просто, питание на него и на вход осциллографа.


Я использовал в качестве приемника два параллельно включенных пьезоизлучателя с частотами 23300 и 23600, наверняка АЧХ такого приемника сильно горбатая.
А МКЭ-3 как на 25 кГц работает ? Нашёл у себя аж 5 штук новых... :)


Вернуться наверх
 
Не в сети
 Заголовок сообщения: Re: Конструируем ультразвуковой подавитель микрофонов
СообщениеДобавлено: Ср дек 07, 2016 18:46:55 
Друг Кота
Аватар пользователя

Карма: 174
Рейтинг сообщений: 1910
Зарегистрирован: Пт дек 12, 2014 09:36:15
Сообщений: 23267
Откуда: Минск
Рейтинг сообщения: 0
Медали: 2
Получил миской по аватаре (1) Мявтор 3-й степени (1)
Видимо предпочтительнее Китайский микрофон - SG-15. (чувствительность у этого микрофона высокая).

У него частотка до - 20 кГц.

2 излучателя, зашунтированные резистом, тоже хороший вариант.


Вернуться наверх
 
Не в сети
 Заголовок сообщения: Re: Конструируем ультразвуковой подавитель микрофонов
СообщениеДобавлено: Ср дек 07, 2016 18:59:58 
Встал на лапы

Карма: 10
Рейтинг сообщений: 49
Зарегистрирован: Вт фев 12, 2013 08:34:35
Сообщений: 96
Рейтинг сообщения: 3
FAKIR писал(а):
Видимо предпочтительнее Китайский микрофон - SG-15. (чувствительность у этого микрофона высокая).

У него частотка до - 20 кГц


пробовал кятайский :) на МКЭ-3 лучьше чувствительность :) я остановился на нем.
собственно подключал как на картинке, расстояние между излучателем и микрофоном 15-20см.
на одном канале осциллографа я меня сигнал с излучателя, на втором сигнал с микрофона, при параллельном подключении излучателей и их фазировке, все хорошо видно на осциллографе.

Добавлено after 2 minutes 38 seconds:
Mike7612 писал(а):

Я использовал в качестве приемника два параллельно включенных пьезоизлучателя с частотами 23300 и 23600, наверняка АЧХ такого приемника сильно горбатая.


будет два резонанса 23300 и 23600 :) ставьте МКЭ-3 :)


Вложения:
стенд.JPG [45.76 KiB]
Скачиваний: 669


Последний раз редактировалось IND Ср дек 07, 2016 19:29:57, всего редактировалось 1 раз.
Вернуться наверх
 
Эиком - электронные компоненты и радиодетали
Не в сети
 Заголовок сообщения: Re: Конструируем ультразвуковой подавитель микрофонов
СообщениеДобавлено: Ср дек 07, 2016 19:26:20 
Друг Кота
Аватар пользователя

Карма: 174
Рейтинг сообщений: 1910
Зарегистрирован: Пт дек 12, 2014 09:36:15
Сообщений: 23267
Откуда: Минск
Рейтинг сообщения: 0
Медали: 2
Получил миской по аватаре (1) Мявтор 3-й степени (1)
После микрофона надо делать усилитель с подъёмом частотной характеристики на частотах от 10 кГц и выше.

В итоге мы получим равномерную характеристику.


Вернуться наверх
 
Не в сети
 Заголовок сообщения: Re: Конструируем ультразвуковой подавитель микрофонов
СообщениеДобавлено: Ср дек 07, 2016 19:34:28 
Встал на лапы

Карма: 10
Рейтинг сообщений: 49
Зарегистрирован: Вт фев 12, 2013 08:34:35
Сообщений: 96
Рейтинг сообщения: 0
можно попробовать :) но резонанс излучателей и так виден :) причем когда в резонансе, амплитуда на излучателе немного снижается.

может кому интересно будет, немного теории :))


Вложения:
МОНОГРАФИЯ Негров.pdf [6.33 MiB]
Скачиваний: 423
Вернуться наверх
 
Не в сети
 Заголовок сообщения: Re: Конструируем ультразвуковой подавитель микрофонов
СообщениеДобавлено: Чт дек 08, 2016 09:00:36 
Друг Кота
Аватар пользователя

Карма: 174
Рейтинг сообщений: 1910
Зарегистрирован: Пт дек 12, 2014 09:36:15
Сообщений: 23267
Откуда: Минск
Рейтинг сообщения: 1
Медали: 2
Получил миской по аватаре (1) Мявтор 3-й степени (1)
В начале следующего года появится рабочая схема подавителя микрофонов, по этой причине надо сделать прибор для регулировки и

правильной настройки, если нет УЗ шумомера.
----------
Структурная схема прибора.

Электретный микрофон - усилитель с логарифмической характеристикой - детектор и измерительная головка. Усилитель обязателен, так как необходимо расстояние не менее 1 метра от подавителя до измерительного прибора.

Подходит микрофон, который хорошо воспринимает низкие частоты.


Вернуться наверх
 
Не в сети
 Заголовок сообщения: Re: Конструируем ультразвуковой подавитель микрофонов
СообщениеДобавлено: Чт дек 08, 2016 10:55:21 
Это не хвост, это антенна

Карма: 7
Рейтинг сообщений: 148
Зарегистрирован: Пт янв 01, 2016 13:00:20
Сообщений: 1453
Откуда: Москва
Рейтинг сообщения: 0
в качестве датчика УЗ можно использовать керамику толщиной около 1мм и 10 мм в диаметре. (продается в Кварце) Приклеить к излучателю и на осциллограф.


Вернуться наверх
 
Не в сети
 Заголовок сообщения: Re: Конструируем ультразвуковой подавитель микрофонов
СообщениеДобавлено: Чт дек 08, 2016 12:29:43 
Друг Кота
Аватар пользователя

Карма: 174
Рейтинг сообщений: 1910
Зарегистрирован: Пт дек 12, 2014 09:36:15
Сообщений: 23267
Откуда: Минск
Рейтинг сообщения: 0
Медали: 2
Получил миской по аватаре (1) Мявтор 3-й степени (1)
Этот керамический диск надо как то правильно акустически оформить...

Только тогда это будет полноценный УЗ излучатель, параметры которого ещё надо будет определить.

Короче, это надо делать заказ производителю, а это будет дорого.

А если их надо десятки?


Вернуться наверх
 
Не в сети
 Заголовок сообщения: Re: Конструируем ультразвуковой подавитель микрофонов
СообщениеДобавлено: Чт дек 08, 2016 12:36:39 
Встал на лапы

Карма: 10
Рейтинг сообщений: 49
Зарегистрирован: Вт фев 12, 2013 08:34:35
Сообщений: 96
Рейтинг сообщения: 0
FAKIR писал(а):
В начале следующего года появится рабочая схема подавителя микрофонов, по этой причине надо сделать прибор для регулировки и

правильной настройки, если нет УЗ шумомера.
----------
.

Полностью вас поддерживаю :) т.к. шумомер или гидрофон есть не у каждого :)
с керамикой сложно будет :( найти широкополосную сложно и стоит она дорого, с микрофонами нужно искать решение :)

инфа по дискам керамики :)


Вложения:
DISCS.pdf [396.82 KiB]
Скачиваний: 345
Вернуться наверх
 
Не в сети
 Заголовок сообщения: Re: Конструируем ультразвуковой подавитель микрофонов
СообщениеДобавлено: Чт дек 08, 2016 12:43:27 
Друг Кота
Аватар пользователя

Карма: 174
Рейтинг сообщений: 1910
Зарегистрирован: Пт дек 12, 2014 09:36:15
Сообщений: 23267
Откуда: Минск
Рейтинг сообщения: 0
Медали: 2
Получил миской по аватаре (1) Мявтор 3-й степени (1)
В идеале надо иметь УЗ излучатели, которые имели бы акустическое давление на частоте 23-24 кГц не менее - 120дб. на расстоянии - 1 метр.

Уменьшить давление всегда можно, или сделать регулировку мощности излучения.
----------
IND. Может вы меня не поняли, я имел ввиду измерение непосредственно наводимой помехи в области звуковых частот.

Есть программы шумомеров для смартфонов.


Вернуться наверх
 
Не в сети
 Заголовок сообщения: Re: Конструируем ультразвуковой подавитель микрофонов
СообщениеДобавлено: Чт дек 08, 2016 13:04:54 
Встал на лапы

Карма: 10
Рейтинг сообщений: 49
Зарегистрирован: Вт фев 12, 2013 08:34:35
Сообщений: 96
Рейтинг сообщения: 0
FAKIR писал(а):
Может вы меня не поняли, я имел ввиду измерение непосредственно наводимой помехи в области звуковых частот.



я вас понял :) но хочется объединить настройку резонансов и измерение наводимой помехи :)


Вернуться наверх
 
Не в сети
 Заголовок сообщения: Re: Конструируем ультразвуковой подавитель микрофонов
СообщениеДобавлено: Пт дек 09, 2016 08:43:05 
Друг Кота
Аватар пользователя

Карма: 174
Рейтинг сообщений: 1910
Зарегистрирован: Пт дек 12, 2014 09:36:15
Сообщений: 23267
Откуда: Минск
Рейтинг сообщения: 0
Медали: 2
Получил миской по аватаре (1) Мявтор 3-й степени (1)
Надо обратить внимание на программу шумомера для смартфонов.

Если микрофон смартфона будет тянуть 25 кГц, то это и будет прибор для настройки УЗ техники.

https://xplayone.ru/aplications/item/shumomer.html


Вернуться наверх
 
Не в сети
 Заголовок сообщения: Re: Конструируем ультразвуковой подавитель микрофонов
СообщениеДобавлено: Пт дек 09, 2016 16:43:38 
Прорезались зубы
Аватар пользователя

Карма: 4
Рейтинг сообщений: 67
Зарегистрирован: Пн авг 22, 2016 19:45:13
Сообщений: 204
Рейтинг сообщения: 0
IND писал(а):
может кому интересно будет, немного теории :))

Здесь не только теория ...
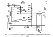
Не подскажете, какая микросхема на Рис.2.27
Изображение
Здесь ценно наличие ФАПЧ, что актуально, т.к. резонансные частоты пьезоэлементов, колебания RC-мультивибраторов здорово плывут вместе с температурой.


Вернуться наверх
 
Не в сети
 Заголовок сообщения: Re: Конструируем ультразвуковой подавитель микрофонов
СообщениеДобавлено: Пт дек 09, 2016 17:26:45 
Друг Кота
Аватар пользователя

Карма: 174
Рейтинг сообщений: 1910
Зарегистрирован: Пт дек 12, 2014 09:36:15
Сообщений: 23267
Откуда: Минск
Рейтинг сообщения: 0
Медали: 2
Получил миской по аватаре (1) Мявтор 3-й степени (1)
Вот схема догчейзера с форума VRTP.

Генератор УЗ с автоподстройкой.

Изображение


Вернуться наверх
 
Не в сети
 Заголовок сообщения: Re: Конструируем ультразвуковой подавитель микрофонов
СообщениеДобавлено: Пт дек 09, 2016 17:35:38 
Встал на лапы

Карма: 10
Рейтинг сообщений: 49
Зарегистрирован: Вт фев 12, 2013 08:34:35
Сообщений: 96
Рейтинг сообщения: 0
Mike7612 писал(а):
Не подскажете, какая микросхема на Рис.2.27


очень похожа на IR2151 :) или наша, кажется 1211еу1, смысл-полумостовой драйвер с генератором :)


Вернуться наверх
 
Не в сети
 Заголовок сообщения: Re: Конструируем ультразвуковой подавитель микрофонов
СообщениеДобавлено: Пт дек 09, 2016 20:15:54 
Прорезались зубы
Аватар пользователя

Карма: 4
Рейтинг сообщений: 67
Зарегистрирован: Пн авг 22, 2016 19:45:13
Сообщений: 204
Рейтинг сообщения: 0
FAKIR писал(а):
Вот схема догчейзера с форума VRTP.

Генератор УЗ с автоподстройкой.

FAKIR, Вы писали, что эта схема очень капризна и трудна в настройке. :)

Добавлено after 2 minutes 22 seconds:
IND писал(а):
очень похожа на IR2151 :) или наша, кажется 1211еу1, смысл-полумостовой драйвер с генератором :)

Почему-то нигде не указано, что это аналоги ... :(

А может, и по трансформаторам есть информация ?


Вернуться наверх
 
Не в сети
 Заголовок сообщения: Re: Конструируем ультразвуковой подавитель микрофонов
СообщениеДобавлено: Пт дек 09, 2016 20:21:33 
Встал на лапы

Карма: 10
Рейтинг сообщений: 49
Зарегистрирован: Вт фев 12, 2013 08:34:35
Сообщений: 96
Рейтинг сообщения: 0
Mike7612 писал(а):
Почему-то нигде не указано, что это аналоги ... :(


это не аналоги! это функционально похожие микросхемы :)
трансы считать нужно :)


Вернуться наверх
 
Не в сети
 Заголовок сообщения: Re: Конструируем ультразвуковой подавитель микрофонов
СообщениеДобавлено: Пт дек 09, 2016 20:28:11 
Прорезались зубы
Аватар пользователя

Карма: 4
Рейтинг сообщений: 67
Зарегистрирован: Пн авг 22, 2016 19:45:13
Сообщений: 204
Рейтинг сообщения: 0
IND писал(а):
трансы считать нужно :)


Кабы знать, как ... :(


Вернуться наверх
 
Не в сети
 Заголовок сообщения: Re: Конструируем ультразвуковой подавитель микрофонов
СообщениеДобавлено: Пт дек 09, 2016 20:34:28 
Друг Кота
Аватар пользователя

Карма: 174
Рейтинг сообщений: 1910
Зарегистрирован: Пт дек 12, 2014 09:36:15
Сообщений: 23267
Откуда: Минск
Рейтинг сообщения: 0
Медали: 2
Получил миской по аватаре (1) Мявтор 3-й степени (1)
Mike7612 писал(а):
FAKIR, Вы писали, что эта схема очень капризна и трудна в настройке.

Все схемы с резонансным трансформатором не так просты, как может показаться.

Даже расчёт не помогает. Надо обязательно использовать горшок с подстройкой.

Пробуйте, при желании всё можно настроить.

(но подбор параллельно включенных излучателей обязателен).


Вернуться наверх
 
Показать сообщения за:  Сортировать по:  Вернуться наверх
Начать новую тему Ответить на тему  [ Сообщений: 300 ]     ... , , , 8, , , ...  

Часовой пояс: UTC + 3 часа


Кто сейчас на форуме

Сейчас этот форум просматривают: нет зарегистрированных пользователей и гости: 21


Вы не можете начинать темы
Вы не можете отвечать на сообщения
Вы не можете редактировать свои сообщения
Вы не можете удалять свои сообщения
Вы не можете добавлять вложения

Найти:
Перейти:  


Powered by phpBB © 2000, 2002, 2005, 2007 phpBB Group
Русская поддержка phpBB
Extended by Karma MOD © 2007—2012 m157y
Extended by Topic Tags MOD © 2012 m157y