Например TDA7294

Форум РадиоКот • Просмотр темы - Генератор синуса SG-420
Форум РадиоКот
Здесь можно немножко помяукать :)

Текущее время: Вс фев 22, 2026 21:34:36

Часовой пояс: UTC + 3 часа


ПРЯМО СЕЙЧАС:



Начать новую тему Ответить на тему  [ Сообщений: 75 ]    , , , 4
Автор Сообщение
Не в сети
 Заголовок сообщения: Re: Генератор синуса SG-420
СообщениеДобавлено: Ср янв 08, 2025 08:55:36 
Электрический кот
Аватар пользователя

Карма: 1
Рейтинг сообщений: 25
Зарегистрирован: Вт июн 16, 2020 22:43:47
Сообщений: 1010
Рейтинг сообщения: 0
andrey-v-g писал(а):
А индикатор Вы уже приобрели

не, не вышло. форс-мажор и более важные затраты на электролиты)
После праздников надо бы собраться с мыслями будет :dont_know:


Вернуться наверх
 
Не в сети
 Заголовок сообщения: Re: Генератор синуса SG-420
СообщениеДобавлено: Вс мар 16, 2025 20:27:03 
Первый раз сказал Мяу!

Зарегистрирован: Ср окт 23, 2024 17:49:53
Сообщений: 39
Рейтинг сообщения: 0
Что то ни кого это больше не интересует.


Вернуться наверх
 
Не в сети
 Заголовок сообщения: Re: Генератор синуса SG-420
СообщениеДобавлено: Пн мар 17, 2025 03:55:35 
Электрический кот
Аватар пользователя

Карма: 1
Рейтинг сообщений: 25
Зарегистрирован: Вт июн 16, 2020 22:43:47
Сообщений: 1010
Рейтинг сообщения: 0
andrey-v-g, похоже...
тут были проблемы то с одним, то с другим в системнике и как то было не до всего этого.
может ещё вернусь


Вернуться наверх
 
Не в сети
 Заголовок сообщения: Re: Генератор синуса SG-420
СообщениеДобавлено: Вт янв 27, 2026 00:42:54 
Электрический кот
Аватар пользователя

Карма: 1
Рейтинг сообщений: 25
Зарегистрирован: Вт июн 16, 2020 22:43:47
Сообщений: 1010
Рейтинг сообщения: 0
andrey-v-g писал(а):
больше не интересует.

Вспомнил вот)
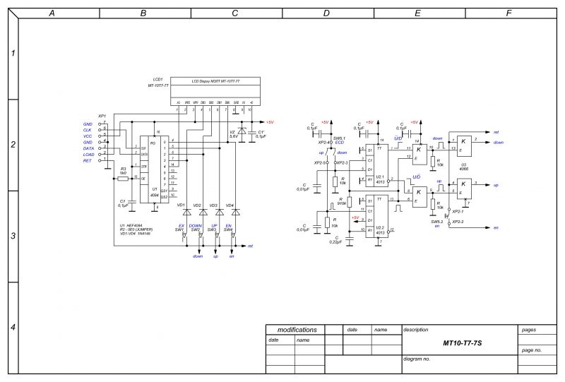
И что-то не могу понять разницу между схемой и платой "морды".
Изображение Изображение
4066 зачем-то :shock:
Вроде правильно всё
Вложение:
Комментарий к файлу: Новая плата V2
SG-420_main_ver2.lay6 [449.35 KiB]
Скачиваний: 16
, нашёл тут у себя одну ошибку (уже исправлено). под 572па1.


Вложения:
sg420-ind.lay6 [10.81 KiB]
Скачиваний: 12
SG-420_orig.lay6 [589.84 KiB]
Скачиваний: 13
SG-420.lay6 [827.8 KiB]
Скачиваний: 14
Вернуться наверх
 
Эиком - электронные компоненты и радиодетали
Не в сети
 Заголовок сообщения: Re: Генератор синуса SG-420
СообщениеДобавлено: Вт янв 27, 2026 09:11:40 
Первый раз сказал Мяу!

Зарегистрирован: Ср окт 23, 2024 17:49:53
Сообщений: 39
Рейтинг сообщения: 0
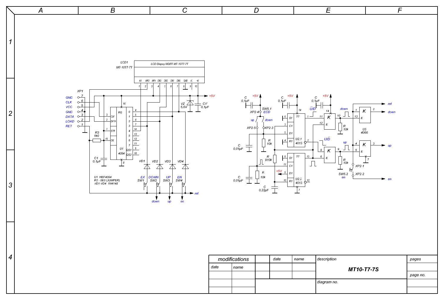
Я дублировал кнопки валкодером.
Изображение

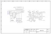
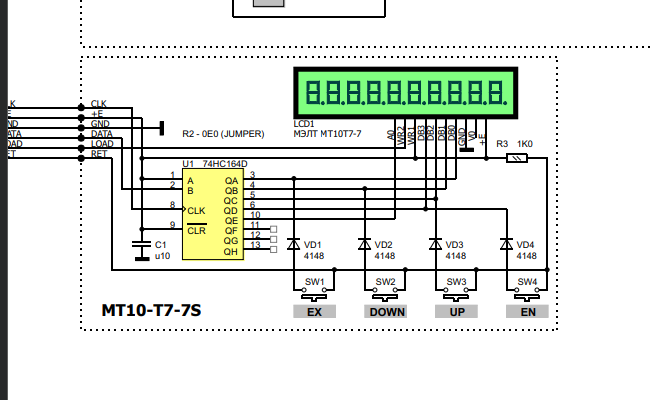
И индикатор у меня без подсветки с десятью ножками, с чертежом из даташит не совпадает.

В схеме индикатора ( в оригинале) неправильно подписаны назначение кнопок, перевёрнуты,
кнопка EX должна быть подключена к шине DB3 , DOWN к DB2, UP к DB1 а EN к DB0.


Вложения:
MT10-T7-7S.JPG [147.41 KiB]
Скачиваний: 18
Вернуться наверх
 
Не в сети
 Заголовок сообщения: Re: Генератор синуса SG-420
СообщениеДобавлено: Вт янв 27, 2026 12:05:02 
Электрический кот
Аватар пользователя

Карма: 1
Рейтинг сообщений: 25
Зарегистрирован: Вт июн 16, 2020 22:43:47
Сообщений: 1010
Рейтинг сообщения: 0
andrey-v-g писал(а):
Я дублировал кнопки валкодером.

Ок, понятно. Жаль что оригинал lay такой жирный с минимумом зазоров, тяжело воспринимать(
Надо будет уточнить, AT90S2313-10PI почём и сколько ждать заказа выйдет. Индикатор без подсветки как то грустно :(


Вернуться наверх
 
Не в сети
 Заголовок сообщения: Re: Генератор синуса SG-420
СообщениеДобавлено: Вт янв 27, 2026 12:12:47 
Первый раз сказал Мяу!

Зарегистрирован: Ср окт 23, 2024 17:49:53
Сообщений: 39
Рейтинг сообщения: 0
ATTiny2313A-SU можно
Изображение Изображение


Последний раз редактировалось andrey-v-g Вт янв 27, 2026 12:31:05, всего редактировалось 1 раз.

Вернуться наверх
 
Не в сети
 Заголовок сообщения: Re: Генератор синуса SG-420
СообщениеДобавлено: Вт янв 27, 2026 12:29:36 
Электрический кот
Аватар пользователя

Карма: 1
Рейтинг сообщений: 25
Зарегистрирован: Вт июн 16, 2020 22:43:47
Сообщений: 1010
Рейтинг сообщения: 0
andrey-v-g писал(а):
можно

Просто шить хекс в ATTiny и всё ? Или какие-то нюансы фьюзов ? Ранее были проблемы с подобным. Местно доступны ATtiny2313A-PU

Для питания вроде норм хватит. https://www.chipdip.ru/product/tp1208t- ... leks-53592

Питание па1 от 18в ? Изображение
По даташиту не есть норм. Подозрительно
кр544уд1 тоже превышение питания, 16,5в максимум. а тут залупили 18.
Вложение:
sg-420_sch.pdf [206.9 KiB]
Скачиваний: 14


Вернуться наверх
 
Не в сети
 Заголовок сообщения: Re: Генератор синуса SG-420
СообщениеДобавлено: Вт янв 27, 2026 12:54:53 
Первый раз сказал Мяу!

Зарегистрирован: Ср окт 23, 2024 17:49:53
Сообщений: 39
Рейтинг сообщения: 0
Я запитывал +/_ 15 вольт ,а на это даже не обратил внимание.
сейчас даже открыл прибор и перемерил напряжение.
В стабилизаторах стоят L7815CV и 7915(КР1162ЕН15А).

Про фюзы я выше картинку вставил


Вернуться наверх
 
Не в сети
 Заголовок сообщения: Re: Генератор синуса SG-420
СообщениеДобавлено: Вт янв 27, 2026 13:19:33 
Электрический кот
Аватар пользователя

Карма: 1
Рейтинг сообщений: 25
Зарегистрирован: Вт июн 16, 2020 22:43:47
Сообщений: 1010
Рейтинг сообщения: 0
andrey-v-g писал(а):
Про фюзы я выше картинку вставил

Спасибо :))
andrey-v-g писал(а):
Я запитывал +/_ 15 вольт

Всё ок работает ? Хм... зачем тогда 18в в оригинальной схеме, очень странные дела.


Вернуться наверх
 
Не в сети
 Заголовок сообщения: Re: Генератор синуса SG-420
СообщениеДобавлено: Вт янв 27, 2026 13:29:37 
Первый раз сказал Мяу!

Зарегистрирован: Ср окт 23, 2024 17:49:53
Сообщений: 39
Рейтинг сообщения: 0
Это старая разработка ,явно не оптимальная, в начале темы про это писали.
Всё работает,функции свои выполняет, а это главное.
Я так думаю задумка была получить максимальный размах амплитуды выходного сигнала,
но запитывать 18 вольтами нужно было только выходной усилитель.
10 вольт амплитудного значения я получил и при 15 вольтах питания.


Вернуться наверх
 
Не в сети
 Заголовок сообщения: Re: Генератор синуса SG-420
СообщениеДобавлено: Ср янв 28, 2026 00:27:05 
Электрический кот
Аватар пользователя

Карма: 1
Рейтинг сообщений: 25
Зарегистрирован: Вт июн 16, 2020 22:43:47
Сообщений: 1010
Рейтинг сообщения: 0
andrey-v-g писал(а):
но запитывать 18 вольтами нужно было только выходной усилитель.

ага, надо подумать над этим, как разделить дорожки и вывести на разъём.
а всё остальное от 15. Последовательно 7818/7815 7918/7915 получается.

мб как-то так
Вложение:
SG-420_main_ver2.1.lay6 [453.85 KiB]
Скачиваний: 19


Вернуться наверх
 
Не в сети
 Заголовок сообщения: Re: Генератор синуса SG-420
СообщениеДобавлено: Ср янв 28, 2026 09:55:15 
Первый раз сказал Мяу!

Зарегистрирован: Ср окт 23, 2024 17:49:53
Сообщений: 39
Рейтинг сообщения: 0
Нет не так. По напряжению усиливает ОУ (с делителем в обратной связи как в моём случае( смотрите схему SG-420M) ), а транзисторы усиливают ток.
Это эмиттерные повторители (для снижения сопротивления выходного каскада), а в оригинале усиления нет, там просто повторитель.
Да в общем это не нужно, там и выходной усилитель тогда нужно ставить (ОУ) высоковольтный
или применять другую схемотехнику.
Поэтому я говорил, что схема претерпела много изменений в процессе разработки и не оптимальна. НО РАБОТОСПОСОБНА!

С 18 вольтами амплитудное напряжение, до ограничения, можно будет поднять вольт до 16-17 всего,
оно этого не стоит.
Чтоб получить действующее напряжение (или среднеквадратичное напряжение, RMS, Urms)-10 вольт, амплитудное напряжение (Vp) нужно всего - 14,15 V.
Может тогда есть смысл поднимать напряжение хотя бы до 16 вольт ( если конечно для измерений нужны такие напряжения).
Но и мощность выходного каскада не велика.
Я лично в этом необходимости не вижу.


Вернуться наверх
 
Не в сети
 Заголовок сообщения: Re: Генератор синуса SG-420
СообщениеДобавлено: Вс фев 01, 2026 00:08:48 
Первый раз сказал Мяу!

Зарегистрирован: Ср окт 23, 2024 17:49:53
Сообщений: 39
Рейтинг сообщения: 0
https://caxapa.ru/189932.html
https://caxapa.ru/190132.html
Вот нашёл, почитайте.


Вернуться наверх
 
Не в сети
 Заголовок сообщения: Re: Генератор синуса SG-420
СообщениеДобавлено: Пн фев 02, 2026 16:45:06 
Электрический кот
Аватар пользователя

Карма: 1
Рейтинг сообщений: 25
Зарегистрирован: Вт июн 16, 2020 22:43:47
Сообщений: 1010
Рейтинг сообщения: 0
andrey-v-g писал(а):
почитайте

Ок, спасибо. Конечно оформление...специфическое.


Вернуться наверх
 
Показать сообщения за:  Сортировать по:  Вернуться наверх
Начать новую тему Ответить на тему  [ Сообщений: 75 ]    , , , 4

Часовой пояс: UTC + 3 часа


Кто сейчас на форуме

Сейчас этот форум просматривают: ALEXANDR.T, СНГ, Kapitoska, Majestic-12 [Bot] и гости: 29


Вы не можете начинать темы
Вы не можете отвечать на сообщения
Вы не можете редактировать свои сообщения
Вы не можете удалять свои сообщения
Вы не можете добавлять вложения

Найти:
Перейти:  


Powered by phpBB © 2000, 2002, 2005, 2007 phpBB Group
Русская поддержка phpBB
Extended by Karma MOD © 2007—2012 m157y
Extended by Topic Tags MOD © 2012 m157y