Например TDA7294

Форум РадиоКот • Просмотр темы - TEA5710
Форум РадиоКот
Здесь можно немножко помяукать :)

Текущее время: Сб дек 27, 2025 23:40:51

Часовой пояс: UTC + 3 часа


ПРЯМО СЕЙЧАС:



Начать новую тему Ответить на тему  [ Сообщений: 55 ]    , , 3
Автор Сообщение
Не в сети
 Заголовок сообщения: Re: TEA5710
СообщениеДобавлено: Вс апр 04, 2021 00:36:58 
Поставщик валерьянки для Кота
Аватар пользователя

Карма: 22
Рейтинг сообщений: 77
Зарегистрирован: Ср апр 01, 2009 12:32:13
Сообщений: 2024
Откуда: СПб
Рейтинг сообщения: 0
Сравнил схемы включения 5711 и 5712. В принципе, они сильно похожи. Дальше нужно смотреть и сравнивать более подробно.


Вернуться наверх
 
Не в сети
 Заголовок сообщения: Re: TEA5710
СообщениеДобавлено: Чт апр 08, 2021 15:34:10 
Мучитель микросхем
Аватар пользователя

Карма: 1
Рейтинг сообщений: 13
Зарегистрирован: Вс дек 05, 2010 23:41:46
Сообщений: 400
Откуда: 33
Рейтинг сообщения: 0
Они отличаются наличием автоподстройки частоты у одной и отсутствием её у второй, т.к. она спроектирована под PLL


Вернуться наверх
 
Не в сети
 Заголовок сообщения: Re: TEA5710
СообщениеДобавлено: Вс сен 01, 2024 19:15:19 
Родился

Зарегистрирован: Вс сен 01, 2024 18:16:31
Сообщений: 8
Рейтинг сообщения: 0
PLJ-8LED


Добрый день, ув. Радиокоты.

Не могу понять как пользоваться этим частотомером. Накидал на макетке приемничек на TEA5710, после переноса, замены катушек, подпаивания подстроечного конденсатора поймал несколько станций в не очень хорошем качестве. Хотел понять где я вообще нахожусь но не пойму как это сделать. Подпаял катушечку на провода разъема, цифры скачут как то бессистемно, иногда скидываются на нули, если катушку поднести к катушке гетеродина ничего не происходит цифры так же прыгают. Изменения в меню тоже ничего не дали. Как им правильно пользоваться?


Вернуться наверх
 
Не в сети
 Заголовок сообщения: Re: TEA5710
СообщениеДобавлено: Пт сен 06, 2024 07:23:36 
Друг Кота
Аватар пользователя

Карма: 26
Рейтинг сообщений: 821
Зарегистрирован: Сб янв 28, 2006 22:47:24
Сообщений: 5735
Рейтинг сообщения: 0
Alexandr74, писали же:

К частотомеру нужен высокоомный щуп на полевике, с низкой входной ёмкостью, и всё равно он будет вносить свои "коррективы". Если использовать индуктивную связь, то частотомер должен иметь хорошую чуйку по входу, на Али за копейки такой не купишь.

_________________
Астролябия-сама меряет, было бы что мерять!!!


Вернуться наверх
 
Эиком - электронные компоненты и радиодетали
Не в сети
 Заголовок сообщения: Re: TEA5710
СообщениеДобавлено: Пт сен 06, 2024 17:50:27 
Родился

Зарегистрирован: Вс сен 01, 2024 18:16:31
Сообщений: 8
Рейтинг сообщения: 0
Да, спасибо, потихоньку разбираюсь. Про полевик для меня пока сложно, с катушкой вроде научился мерять. Погрешность до одной десятой, но мне не точность нужна а понять как и чего крутить, это мой первый гетеродин. (до этого только DSP).

В данный момент перестройка гетеродина происходит в интервале 88,1 - 76,2. ну или 98.8 - 83.9 в принимаемых станциях. Мотал катушки разного диаметра, с разным кол-вом витков, подпаивал второй варикап, частота поднималось и опускалась, неизменно были только границы перестройки. Как сузить диапазон? Варикап BB910, конденсатор в контуре 33 пф (был 100, с ним перестройка была еще уже).
Помогите радиолюбителю с трехмесячным стажем.


Вернуться наверх
 
Не в сети
 Заголовок сообщения: Re: TEA5710
СообщениеДобавлено: Пт сен 06, 2024 18:18:07 
Друг Кота
Аватар пользователя

Карма: 26
Рейтинг сообщений: 821
Зарегистрирован: Сб янв 28, 2006 22:47:24
Сообщений: 5735
Рейтинг сообщения: 0
Варикап BB910
У него перекрытие по емкости всего 2-2,5 раза. А может быть и меньше для отдельных экземпляров если верить даташиту. Этого маловато для перекрытия FM диапазона.

_________________
Астролябия-сама меряет, было бы что мерять!!!


Вернуться наверх
 
Не в сети
 Заголовок сообщения: Re: TEA5710
СообщениеДобавлено: Пт сен 06, 2024 18:40:50 
Родился

Зарегистрирован: Вс сен 01, 2024 18:16:31
Сообщений: 8
Рейтинг сообщения: 0
На большинстве схем именно он указан ((


Вернуться наверх
 
Не в сети
 Заголовок сообщения: Re: TEA5710
СообщениеДобавлено: Пт сен 06, 2024 18:59:30 
Друг Кота
Аватар пользователя

Карма: 26
Рейтинг сообщений: 821
Зарегистрирован: Сб янв 28, 2006 22:47:24
Сообщений: 5735
Рейтинг сообщения: 0
Да на схемах в интернетах чего только не указывают, я даже древние КВ109 видел с которым вообще нифига не перестраивается. Мизерное у BB910 перекрытие, а со всеми входящими в контур емкостями будет вовсе никакое. Берите какойнить BB202 или отечественный КВ132.

_________________
Астролябия-сама меряет, было бы что мерять!!!


Вернуться наверх
 
Не в сети
 Заголовок сообщения: Re: TEA5710
СообщениеДобавлено: Пт сен 06, 2024 19:12:14 
Родился

Зарегистрирован: Вс сен 01, 2024 18:16:31
Сообщений: 8
Рейтинг сообщения: 0
Спасибо, буду искать.

Добавлено after 5 minutes 41 second:
перекрытие по емкости это то что даташитах Capacitance Ratio?


Вернуться наверх
 
Не в сети
 Заголовок сообщения: Re: TEA5710
СообщениеДобавлено: Пт сен 06, 2024 19:36:17 
Друг Кота
Аватар пользователя

Карма: 26
Рейтинг сообщений: 821
Зарегистрирован: Сб янв 28, 2006 22:47:24
Сообщений: 5735
Рейтинг сообщения: 0
Да. Максимальная емкость поделенная на минимальную при определенных напряжениях. Скажем, у КВ132 этот параметр равен 4, у BB202 должно быть еще больше.

_________________
Астролябия-сама меряет, было бы что мерять!!!


Вернуться наверх
 
Не в сети
 Заголовок сообщения: Re: TEA5710
СообщениеДобавлено: Пт сен 06, 2024 20:07:38 
Родился

Зарегистрирован: Вс сен 01, 2024 18:16:31
Сообщений: 8
Рейтинг сообщения: 0
Спасибо, завтра попробую...


Вернуться наверх
 
Не в сети
 Заголовок сообщения: Re: TEA5710
СообщениеДобавлено: Ср сен 25, 2024 21:39:23 
Родился

Зарегистрирован: Вс сен 01, 2024 18:16:31
Сообщений: 8
Рейтинг сообщения: 0
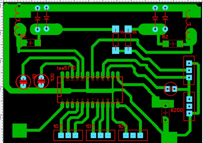
Теперь не могу согласовать обе катушки.
Гуру, посмотрите пожалуйста мою макетку, нет ли принципиальных косяков?

Конденсатором между аудиовыходом и землей я пренебрег, это принципиально? Хотя бы на стадии макетирования.


Вложения:
Фотовид.jpg [79.45 KiB]
Скачиваний: 145
ПП.jpg [123.75 KiB]
Скачиваний: 120
Вернуться наверх
 
Не в сети
 Заголовок сообщения: Re: TEA5710
СообщениеДобавлено: Чт сен 26, 2024 11:50:01 
Вымогатель припоя

Зарегистрирован: Вс сен 10, 2006 00:04:03
Сообщений: 543
Рейтинг сообщения: 0
Катушки и варикапы максимально ближе к микросхеме надо разместить - все таки высокие частоты.Каждый миллиметр печатного проводника это + к индуктивности.
Катушки под 90 градусов друг к другу,чтобы не было взаимного влияния.


Вернуться наверх
 
Не в сети
 Заголовок сообщения: Re: TEA5710
СообщениеДобавлено: Чт сен 26, 2024 14:26:13 
Поставщик валерьянки для Кота
Аватар пользователя

Карма: 22
Рейтинг сообщений: 77
Зарегистрирован: Ср апр 01, 2009 12:32:13
Сообщений: 2024
Откуда: СПб
Рейтинг сообщения: 0
Книга: Семёнов Б.Ю. "Современный тюнер своими руками", "Солон-Р", 2001 год, стр. 159-162.
Приведена схема и печатная плата приёмника на ТЕА5710.


Вернуться наверх
 
Не в сети
 Заголовок сообщения: Re: TEA5710
СообщениеДобавлено: Ср окт 02, 2024 16:32:02 
Родился

Зарегистрирован: Вс сен 01, 2024 18:16:31
Сообщений: 8
Рейтинг сообщения: 0
На 21-й ноге ( АПЧ) напряжение 0,44...0,5. По даташиту 0,7. Это может быть причиной? Если откинуть конденсатор, идущий с этой ноги на землю то ничего не меняется. Конденсатор танталовый, 10 мкф.


Вернуться наверх
 
Показать сообщения за:  Сортировать по:  Вернуться наверх
Начать новую тему Ответить на тему  [ Сообщений: 55 ]    , , 3

Часовой пояс: UTC + 3 часа


Кто сейчас на форуме

Сейчас этот форум просматривают: нет зарегистрированных пользователей и гости: 24


Вы не можете начинать темы
Вы не можете отвечать на сообщения
Вы не можете редактировать свои сообщения
Вы не можете удалять свои сообщения
Вы не можете добавлять вложения

Найти:
Перейти:  


Powered by phpBB © 2000, 2002, 2005, 2007 phpBB Group
Русская поддержка phpBB
Extended by Karma MOD © 2007—2012 m157y
Extended by Topic Tags MOD © 2012 m157y