Например TDA7294

Форум РадиоКот • Просмотр темы - радио модуль от машинки на RX-3E
Форум РадиоКот
Здесь можно немножко помяукать :)

Текущее время: Чт дек 04, 2025 18:39:21

Часовой пояс: UTC + 3 часа


ПРЯМО СЕЙЧАС:



Начать новую тему Ответить на тему  [ Сообщений: 64 ]    , , 3,  
Автор Сообщение
Не в сети
 Заголовок сообщения: Re: радио модуль от машинки на RX-3E
СообщениеДобавлено: Пн авг 15, 2016 12:41:46 
Мудрый кот
Аватар пользователя

Карма: 35
Рейтинг сообщений: 279
Зарегистрирован: Сб июл 30, 2011 08:40:10
Сообщений: 1713
Откуда: Россия
Рейтинг сообщения: 0
Но в той теме, ссылку на которую я давал написано же, что в этой схеме кварц на 27 МГц должен быть негармониковый, а у Вас гармониковый.
В этой схеме задающий генератор запустится на частоте 9 МГц, т.е. на основной частоте кварца.

Читайте там у внимательнее.
viewtopic.php?p=2830124#p2830124
Котёнок. писал(а):
Изображение

Но в этой схеме нужен кварц 27 МГц на основную гармонику.
С гармониковым кварцем выходной каскад должен тогда работать в режиме утроения и мощность подобного передатчика будет очень маленькая.


Вместо логики можно поставить и 555, да и задающий генератор по схеме, что у вас.

Изображение

Там на картинке написано:
«Здесь поставить свой генератор»
Т.е. вместо обведенного красным цветом поставить такой генератор.
Котёнок. писал(а):
Схему генератора можно взять отсюда.
viewtopic.php?p=2644775#p2644775
Денис писал(а):
L4 намотана на каркасе диаметром 5,5 – 6 мм. В них вворачиваются сердечники из карбонильного железа или ВЧ феррита.
Намотаны проводом диаметром 0,4 мм и содержат по 15 витков.

Изображение

А как настраивать этот задающий генератор, написано здесь.
viewtopic.php?p=2832543#p2832543
Только нужно учитывать, что окончательную настройку нужно вести уже в сборе, т.к. выходной каскад влияет на настройку задающего генератора.

Можно еще здесь почитать про передатчик с АМ.
viewtopic.php?p=2557158#p2557158
Там есть схема.

Изображение

Она для "голоса", поэтому в ней нужно вместо модулятора, что там сделан, поставить просто ключ, как в этой схеме.
download/file.php?mode=view&id=258670

Изображение


Вложения:
2.GIF [12.45 KiB]
Скачиваний: 1278
1.GIF [5.42 KiB]
Скачиваний: 1158
Вернуться наверх
 
Не в сети
 Заголовок сообщения: Re: радио модуль от машинки на RX-3E
СообщениеДобавлено: Пн авг 15, 2016 14:32:50 
Друг Кота
Аватар пользователя

Карма: 197
Рейтинг сообщений: 8587
Зарегистрирован: Пн ноя 30, 2009 03:00:01
Сообщений: 43039
Откуда: Нерезиновая
Рейтинг сообщения: 0
Котёнок. писал(а):
Там есть схема.

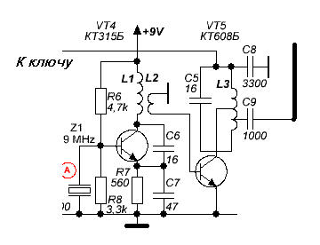
А в этих схемах:
СпойлерИзображение

Изображение
как- то странно КТ815 и КТ 608 нарисованы - они, вроде, NPN, а нарисованы как PNP :dont_know:
Изображение
Изображение


Вернуться наверх
 
Не в сети
 Заголовок сообщения: Re: радио модуль от машинки на RX-3E
СообщениеДобавлено: Пн авг 15, 2016 14:36:48 
Держит паяльник хвостом
Аватар пользователя

Карма: 42
Рейтинг сообщений: 393
Зарегистрирован: Ср июн 27, 2007 17:09:12
Сообщений: 970
Рейтинг сообщения: 0
АлександрЛ писал(а):
как- то странно КТ815 и КТ 608 - они, вроде, NPN, а нарисованы как PNP
Ну ошибся, когда в сплане рисовал. :cry:
Не туда мышкой ткнул.
Мне лучше десяток схем спаять, чем одну нарисовать. :)
Придется править. :cry:


Вернуться наверх
 
Не в сети
 Заголовок сообщения: Re: радио модуль от машинки на RX-3E
СообщениеДобавлено: Пн авг 15, 2016 14:46:05 
Говорящий с текстолитом
Аватар пользователя

Карма: 10
Рейтинг сообщений: 16
Зарегистрирован: Сб фев 18, 2012 15:42:29
Сообщений: 1643
Откуда: Курск
Рейтинг сообщения: 0
ааа теперь то я понял. у меня то кварц гармониковый а нужен не гармониковый. в моем случае кварц запускается на основной частоте в 9 мгц. из за этого мощность передатчика слабая. потому что частоты не совпадают. ну это мне и понятно. я вот нашел в интернете. сработает ли такое включение?

Изображение

а именно последовательный колебательный контур настроенный дросселем и конденсатором C3 на основную частоту генератора 9 мгц. как пишет автор то кварц запустится на 3 гармонике а основная частота будет блокирована


Вложения:
1436196073_screenshot_1.png [9.78 KiB]
Скачиваний: 1380
Вернуться наверх
 
Эиком - электронные компоненты и радиодетали
Не в сети
 Заголовок сообщения: Re: радио модуль от машинки на RX-3E
СообщениеДобавлено: Пн авг 15, 2016 14:55:11 
Мудрый кот
Аватар пользователя

Карма: 35
Рейтинг сообщений: 279
Зарегистрирован: Сб июл 30, 2011 08:40:10
Сообщений: 1713
Откуда: Россия
Рейтинг сообщения: 0
mixon46 писал(а):
я вот нашел в интернете. сработает ли такое включение?
Все нарисованное в Интернете, пусть останется на совести тех, кто там рисовал и спрашивать нужно у них.
у нас на сайте про кварцевые генераторы написано здесь.
viewtopic.php?p=2204499#p2204499
Там же написано, какая схема генератора предпочтительнее в том или ином случае.
Денис писал(а):
Прежде чем перейти к схеме передатчика на кварце, имеет смысл разобраться, что же это за такая штука кварц. Точнее в нашем случае говорить «кварцевый резонатор» но т.к. основа кварцевого резонатора является кварц, то кварцевый резонатор кратко так и называют...

Все, что там написано, проверялось на практике и уж на основе этого и писали.
Денис писал(а):
Здесь попробуем на самом низком уровне рассмотреть только общие понятия о кварцах и кварцевых генераторах, что бы было понятно, почему в какой то конкретной схеме применили именно эту схему, а не какую то другую и можно ли в данном конкретном случае применить другую схему.


Вернуться наверх
 
Не в сети
 Заголовок сообщения: Re: радио модуль от машинки на RX-3E
СообщениеДобавлено: Пн авг 15, 2016 16:13:56 
Друг Кота

Карма: -1
Рейтинг сообщений: 77
Зарегистрирован: Вт мар 13, 2012 12:16:13
Сообщений: 8843
Откуда: .ru
Рейтинг сообщения: 0
mixon46 писал(а):
последовательный колебательный контур настроенный дросселем и конденсатором C3 на основную частоту генератора 9 мгц. как пишет автор то кварц запустится на 3 гармонике а основная частота будет блокирована

Тут не последовательный контур, а параллельный. С2 L1, настаивается на 9 Мгц.

)) Кто-то свиснул мою схему)) http://radiokot.ru/circuit/analog/receiv_transmit/30/
А я эту схему свиснул из РАДИОЛЮБИТЕЛЬ №8/1991 http://www.radioliga.com/RL_1991/rl-1991-08.htm
Вложение:
3.jpg [225.26 KiB]
Скачиваний: 301


Всё много раз проверенно. Всё работатет. И такой же контур (на 9 Мгц) ставят в приёмник. Например вот:
Вложение:
1.jpg [80.85 KiB]
Скачиваний: 451


Это я извращался.. когда у меня небыло нормальных кварцев на основную гармонику... 27 Мгц.

Недостаток - много катушек.

А почему бы не использовать классическую схему? Она вроде попроще... Например вот (из книжек Миля - "радиоуправляемые модели").
Вложение:
2.png [5.05 KiB]
Скачиваний: 450


Вернуться наверх
 
Не в сети
 Заголовок сообщения: Re: радио модуль от машинки на RX-3E
СообщениеДобавлено: Чт авг 18, 2016 07:56:04 
Говорящий с текстолитом
Аватар пользователя

Карма: 10
Рейтинг сообщений: 16
Зарегистрирован: Сб фев 18, 2012 15:42:29
Сообщений: 1643
Откуда: Курск
Рейтинг сообщения: 0
Все работает у меня. Кварц работает на частоте 9 мгц. А усилительный каскад на 27 мгц. Если потребуется больше мощности поставлю еще один усилительный каскад. В приемнике генератор работает на 9 мгц


Вернуться наверх
 
Не в сети
 Заголовок сообщения: Re: радио модуль от машинки на RX-3E
СообщениеДобавлено: Чт авг 18, 2016 14:27:03 
Друг Кота

Карма: -1
Рейтинг сообщений: 77
Зарегистрирован: Вт мар 13, 2012 12:16:13
Сообщений: 8843
Откуда: .ru
Рейтинг сообщения: 0
mixon46 писал(а):
В приемнике генератор работает на 9 мгц

Как это определили... я не знаю. Но допустим))
mixon46 писал(а):
А усилительный каскад на 27 мгц.

Зачем ? Где логика? )) Что-то я не догоняю))


Вернуться наверх
 
Не в сети
 Заголовок сообщения: Re: радио модуль от машинки на RX-3E
СообщениеДобавлено: Чт авг 18, 2016 16:39:21 
Говорящий с текстолитом
Аватар пользователя

Карма: 10
Рейтинг сообщений: 16
Зарегистрирован: Сб фев 18, 2012 15:42:29
Сообщений: 1643
Откуда: Курск
Рейтинг сообщения: 0
В приемнике я на коллекторе через конденсатор в 47 пф замерял частоту и частотомер показал 9 мгц. А принимает приемник 27 мгц. Таое может быть?


Вернуться наверх
 
Не в сети
 Заголовок сообщения: Re: радио модуль от машинки на RX-3E
СообщениеДобавлено: Чт авг 18, 2016 16:40:20 
Говорящий с текстолитом
Аватар пользователя

Карма: 10
Рейтинг сообщений: 16
Зарегистрирован: Сб фев 18, 2012 15:42:29
Сообщений: 1643
Откуда: Курск
Рейтинг сообщения: 0
В приемнике я на коллекторе через конденсатор в 47 пф замерял частоту и частотомер показал 9 мгц. А принимает приемник 27 мгц. Таое может быть?


Вернуться наверх
 
Не в сети
 Заголовок сообщения: Re: радио модуль от машинки на RX-3E
СообщениеДобавлено: Чт авг 18, 2016 17:02:06 
Друг Кота

Карма: -1
Рейтинг сообщений: 77
Зарегистрирован: Вт мар 13, 2012 12:16:13
Сообщений: 8843
Откуда: .ru
Рейтинг сообщения: 0
Теоретически такое возможно. Гетеродин приёмника может принимать все сигналы на своих гармониках...
Но на практике маловероятно)) :))) Скорее всего - глючный частотомер. Для этого лучше использовать осциллограф. На экране видно частоту сигнала точно. Не перепутаем))
:tea:


Вернуться наверх
 
Не в сети
 Заголовок сообщения: Re: радио модуль от машинки на RX-3E
СообщениеДобавлено: Чт авг 18, 2016 23:32:15 
Говорящий с текстолитом
Аватар пользователя

Карма: 10
Рейтинг сообщений: 16
Зарегистрирован: Сб фев 18, 2012 15:42:29
Сообщений: 1643
Откуда: Курск
Рейтинг сообщения: 0
Ну у меня нет осциллографа.хорошо что хоть частотомер собрал. Максимум что могу сделать осциллографический пробник на 2 мгц. Больше не получится. А передатчик 27 мгц. Бешеные частоты. Я уж не говорю про 400 мгц. Или 3 ггц. Это еще хлеще


Вернуться наверх
 
Не в сети
 Заголовок сообщения: Re: радио модуль от машинки на RX-3E
СообщениеДобавлено: Пт авг 19, 2016 11:36:07 
Друг Кота

Карма: -1
Рейтинг сообщений: 77
Зарегистрирован: Вт мар 13, 2012 12:16:13
Сообщений: 8843
Откуда: .ru
Рейтинг сообщения: 0
mixon46 писал(а):
передатчик 27 мгц. Бешеные частоты.

)) :))) Да любой, даже старый осциллограф показывает чётко такие частоты... ~100 $))
Для 400 мгц тоже есть осциллографы.. только чуть дороже... ~1000 $))

mixon46 писал(а):
на коллекторе через конденсатор в 47 пф замерял частоту и частотомер показал 9 мгц.

Возможно конденсатор в 47 пф занижает частоту сверхрегенератора. Но в три траза - это врятли))
Вообще надо подключать через маленький конденсатор... несколько пФ.


Вернуться наверх
 
Не в сети
 Заголовок сообщения: TXM RX-3 в качестве управляющего нагрузками с помощью РЕЛЕ
СообщениеДобавлено: Пн окт 10, 2016 10:54:25 
Открыл глаза
Аватар пользователя

Зарегистрирован: Пт сен 23, 2016 11:07:57
Сообщений: 46
Откуда: Ессентуки, Ставропольский край, Россия, Земля.
Рейтинг сообщения: 0
Добрый день, господа. Сегодня пришла в голову гениальная идея! Есть у меня микросхема TXM RX-3 - дистанционного управления. Я подумал а что если на линию Forward и Backward повесить по реле через транзисторы и при разных сигналах управлять этими входами. Питалово повысить раззумеется до 12 вольт. Просто мотор выкинуть и подключить как есть по три транзистора на каждое реле.Как вам идея?

Прикладываю даташит со схемой

"При прямом направлении вперед, выход имеет высокий уровень и это включает Q9,Q11,Q13. При обратном направлении выход имеет высокий уровень и это включает Q8,Q10,Q12."
(фрагмент статьи)
Вложение:
RX-3.pdf [55.89 KiB]
Скачиваний: 162




Сюда перенес.
В данной теме подобное уже обсуждали.
aen


Вернуться наверх
 
Не в сети
 Заголовок сообщения: Re: TXM RX-3 в качестве управляющего нагрузками с помощью РЕ
СообщениеДобавлено: Пн окт 10, 2016 11:27:25 
Друг Кота

Карма: -1
Рейтинг сообщений: 77
Зарегистрирован: Вт мар 13, 2012 12:16:13
Сообщений: 8843
Откуда: .ru
Рейтинг сообщения: 0
Да обычная идея... Тут уже много раз были попытки использовать радиоуправляемые игрушки для разной автоматики...
В принципе - схема стандартная.

У меня только одно сомнение - надёжность этой схемы. Надёжность RX-3 я не проверял, но смотрел как работают другие, подобные схемы, типа RX-2B http://forum.cxem.net/index.php?/topic/ ... %B8-tx-2b/

Мне не понравилась надёжность этих схем. Наблюдал ложные срабатывания радиоупраляемых игрушек от помех. Поэтому я не стал их использовать в своих конструкциях.

А просто поиграться - можно. :tea:


Вернуться наверх
 
Не в сети
 Заголовок сообщения: Re: TXM RX-3 в качестве управляющего нагрузками с помощью РЕ
СообщениеДобавлено: Пн окт 10, 2016 11:31:47 
Открыл глаза
Аватар пользователя

Зарегистрирован: Пт сен 23, 2016 11:07:57
Сообщений: 46
Откуда: Ессентуки, Ставропольский край, Россия, Земля.
Рейтинг сообщения: 0
Спасибо, буду пробовать. Хотел убедиться что кто то экспериментирует :))


Вернуться наверх
 
Не в сети
 Заголовок сообщения: Re: TXM RX-3 в качестве управляющего нагрузками с помощью РЕ
СообщениеДобавлено: Пн окт 10, 2016 11:47:35 
Друг Кота

Карма: -1
Рейтинг сообщений: 77
Зарегистрирован: Вт мар 13, 2012 12:16:13
Сообщений: 8843
Откуда: .ru
Рейтинг сообщения: 0
Тут, на форуме, собрались одни экпериментаторы))

А для чего планируется использовать RX-3 ?

Кстати.. тут гдето уже проводили эксперименты конкретно с RX-3... Например вот тут - viewtopic.php?f=28&t=134325

:tea:


Вернуться наверх
 
Не в сети
 Заголовок сообщения: Re: TXM RX-3 в качестве управляющего нагрузками с помощью РЕ
СообщениеДобавлено: Пн окт 10, 2016 11:50:18 
Открыл глаза
Аватар пользователя

Зарегистрирован: Пт сен 23, 2016 11:07:57
Сообщений: 46
Откуда: Ессентуки, Ставропольский край, Россия, Земля.
Рейтинг сообщения: 0
Хотел сделать пульт для усилителя что бы взял, нажал кнопку, и включился усилитель)), нажал другую на пульте еще что нибудь включилось) Поэтому реле надо было поставить.


Вернуться наверх
 
Не в сети
 Заголовок сообщения: Re: TXM RX-3 в качестве управляющего нагрузками с помощью РЕ
СообщениеДобавлено: Пн окт 10, 2016 13:00:47 
Друг Кота

Карма: -1
Рейтинг сообщений: 77
Зарегистрирован: Вт мар 13, 2012 12:16:13
Сообщений: 8843
Откуда: .ru
Рейтинг сообщения: 0
Дмитрий_Сан писал(а):
нажал кнопку, и включился усилитель))

Ну всего две кнопки... так не интересно. :( Для пульта надо МНОГО кнопок! )))

Вкл/выкл
Громкость +/-
Тембр ВЧ +/-
Тембр НЧ +/-

Линейный Вход:
1 тюнер FM,
2 МP3,
3 TV,
4 Компьютер, ...

...
...

Всё должно быть на одном пульте)) :tea:


Вернуться наверх
 
Не в сети
 Заголовок сообщения: Re: TXM RX-3 в качестве управляющего нагрузками с помощью РЕ
СообщениеДобавлено: Пн окт 10, 2016 13:08:33 
Открыл глаза
Аватар пользователя

Зарегистрирован: Пт сен 23, 2016 11:07:57
Сообщений: 46
Откуда: Ессентуки, Ставропольский край, Россия, Земля.
Рейтинг сообщения: 0
слишком буржуйские запросы, пока лучше попробую по простому) А то что ты предлагаешь это уже скорее через микроконтроллер))


Вернуться наверх
 
Показать сообщения за:  Сортировать по:  Вернуться наверх
Начать новую тему Ответить на тему  [ Сообщений: 64 ]    , , 3,  

Часовой пояс: UTC + 3 часа


Кто сейчас на форуме

Сейчас этот форум просматривают: нет зарегистрированных пользователей и гости: 19


Вы не можете начинать темы
Вы не можете отвечать на сообщения
Вы не можете редактировать свои сообщения
Вы не можете удалять свои сообщения
Вы не можете добавлять вложения

Найти:
Перейти:  


Powered by phpBB © 2000, 2002, 2005, 2007 phpBB Group
Русская поддержка phpBB
Extended by Karma MOD © 2007—2012 m157y
Extended by Topic Tags MOD © 2012 m157y