Например TDA7294

Форум РадиоКот • Просмотр темы - УКВ приемник на авиа диапазон
Форум РадиоКот
Здесь можно немножко помяукать :)

Текущее время: Пт дек 26, 2025 18:53:07

Часовой пояс: UTC + 3 часа


ПРЯМО СЕЙЧАС:



Начать новую тему Ответить на тему  [ Сообщений: 104 ]    , , 3, , ,  
Автор Сообщение
Не в сети
 Заголовок сообщения: Re: УКВ приемник на авиа диапазон
СообщениеДобавлено: Ср апр 27, 2022 20:29:02 
Встал на лапы

Зарегистрирован: Пт апр 01, 2022 11:15:51
Сообщений: 117
Откуда: Санкт-Петербург
Рейтинг сообщения: 0
Ну, полярность поменять, иногда даже удобней выходит)

_________________
Молчаливая галлюцинация.
Z


Вернуться наверх
 
Не в сети
 Заголовок сообщения: Re: УКВ приемник на авиа диапазон
СообщениеДобавлено: Ср апр 27, 2022 21:27:27 
Электрический кот
Аватар пользователя

Зарегистрирован: Ср май 13, 2009 13:07:25
Сообщений: 1025
Откуда: Киев Украина
Рейтинг сообщения: 0
Ну то понятно можно и так, можно ещё сделать интереснее , добавить формирователь противофазного сигнала , он на логике собирается и прост, а его выход на ключи, и получаем ключевой смеситель


Вложения:
21-28-45-nsm_ris3.gif [4.45 KiB]
Скачиваний: 71
Вернуться наверх
 
Не в сети
 Заголовок сообщения: Re: УКВ приемник на авиа диапазон
СообщениеДобавлено: Ср апр 27, 2022 21:33:30 
Встал на лапы

Зарегистрирован: Пт апр 01, 2022 11:15:51
Сообщений: 117
Откуда: Санкт-Петербург
Рейтинг сообщения: 0
Не уверен, но может сработать. Конечно, формирователь лучше на триггере Шмидта заделать, но они, если честно, довольно редкие, если отечественные и КМОП.

_________________
Молчаливая галлюцинация.
Z


Вернуться наверх
 
Не в сети
 Заголовок сообщения: Re: УКВ приемник на авиа диапазон
СообщениеДобавлено: Ср апр 27, 2022 21:35:58 
Электрический кот
Аватар пользователя

Зарегистрирован: Ср май 13, 2009 13:07:25
Сообщений: 1025
Откуда: Киев Украина
Рейтинг сообщения: 0
Пока вариант с трансом буду мучать


Вернуться наверх
 
Эиком - электронные компоненты и радиодетали
Не в сети
 Заголовок сообщения: Re: УКВ приемник на авиа диапазон
СообщениеДобавлено: Ср апр 27, 2022 21:42:05 
Друг Кота
Аватар пользователя

Карма: 123
Рейтинг сообщений: 7959
Зарегистрирован: Сб сен 13, 2014 16:27:32
Сообщений: 39199
Откуда: СпиртоГонск созвездия Омега
Рейтинг сообщения: 0
на мв/дмв забутте про смесители и гетеродин на логике....
траны и ТДЛ само оно

_________________
ZМудрость(Опыт и выдержка) приходит с годами.
Все Ваши беды и проблемы, от недостатка знаний.
Умный и у дурака научится, а дураку и ..
Алберт Ейнштейн не поможет и ВВП не спасет.и МЧС опаздает


Вернуться наверх
 
Не в сети
 Заголовок сообщения: Re: УКВ приемник на авиа диапазон
СообщениеДобавлено: Ср апр 27, 2022 21:42:37 
Встал на лапы

Зарегистрирован: Пт апр 01, 2022 11:15:51
Сообщений: 117
Откуда: Санкт-Петербург
Рейтинг сообщения: 0
Пока вариант с трансом буду мучать


На двух полевиках тобишь? Да, самая здравая конструкция из предложенных :beer:

_________________
Молчаливая галлюцинация.
Z


Вернуться наверх
 
Не в сети
 Заголовок сообщения: Re: УКВ приемник на авиа диапазон
СообщениеДобавлено: Ср апр 27, 2022 22:00:03 
Электрический кот
Аватар пользователя

Зарегистрирован: Ср май 13, 2009 13:07:25
Сообщений: 1025
Откуда: Киев Украина
Рейтинг сообщения: 0
Она родимая)


Вложения:
УКВ ЧМ на авиа диапозон.GIF [16.67 KiB]
Скачиваний: 77
Вернуться наверх
 
Не в сети
 Заголовок сообщения: Re: УКВ приемник на авиа диапазон
СообщениеДобавлено: Ср апр 27, 2022 22:44:37 
Нашел транзистор. Понюхал.
Аватар пользователя

Карма: 1
Рейтинг сообщений: 25
Зарегистрирован: Пт окт 22, 2021 13:50:39
Сообщений: 181
Рейтинг сообщения: 0
Тогда вот так :solder: :solder: :solder:


Терзают мну сомнения... Транзисторы прямой проводимости - не правильнее ли сделать "+" общим ?


Вернуться наверх
 
Не в сети
 Заголовок сообщения: Re: УКВ приемник на авиа диапазон
СообщениеДобавлено: Чт апр 28, 2022 00:18:18 
Электрический кот
Аватар пользователя

Зарегистрирован: Ср май 13, 2009 13:07:25
Сообщений: 1025
Откуда: Киев Украина
Рейтинг сообщения: 0
Да как то уже давно привычнее общий минус, элементная база позволяет

Добавлено after 1 hour 32 minutes 36 seconds:
Так прочитав статью http://gef79.narod.ru/Shem/Radiopriem/71.htm, решил всё таки использовать вот такой детектор, он как бы универсальный. Схемка имеет такой вид :solder: :solder: :solder: Подправил немного не грамотное включение усилительного каскада на НЧ :solder:
Изображение


Вложения:
УКВ ЧМ на авиа диапозон.GIF [15.92 KiB]
Скачиваний: 686
Вернуться наверх
 
Не в сети
 Заголовок сообщения: Re: УКВ приемник на авиа диапазон
СообщениеДобавлено: Чт апр 28, 2022 09:43:52 
Друг Кота

Карма: 49
Рейтинг сообщений: 547
Зарегистрирован: Чт фев 20, 2014 18:57:55
Сообщений: 19492
Рейтинг сообщения: 0
Советую транзисторы ставить все более менее современные с коррекцией смещения если надо. Эти все ГТ... для любителей странного и питания от пальчиковой батарейки.

Добавлено after 26 minutes 29 seconds:
на мв/дмв забутте про смесители и гетеродин на логике....

все нормально, уже есть ключи и синтезаторы простые дешевые до ~150 МГц, выше ключами не интересовался, а синтезаторы выше дороже

_________________
"Вся военная пропаганда, все крики, ложь и ненависть исходят от людей, которые на эту войну не пойдут !" / Джордж Оруэлл /
"Война - это,когда за интересы других,гибнут совершенно безвинные люди." / Уинстон Черчилль /


Вернуться наверх
 
Не в сети
 Заголовок сообщения: Re: УКВ приемник на авиа диапазон
СообщениеДобавлено: Чт апр 28, 2022 17:14:05 
Электрический кот
Аватар пользователя

Зарегистрирован: Ср май 13, 2009 13:07:25
Сообщений: 1025
Откуда: Киев Украина
Рейтинг сообщения: 0
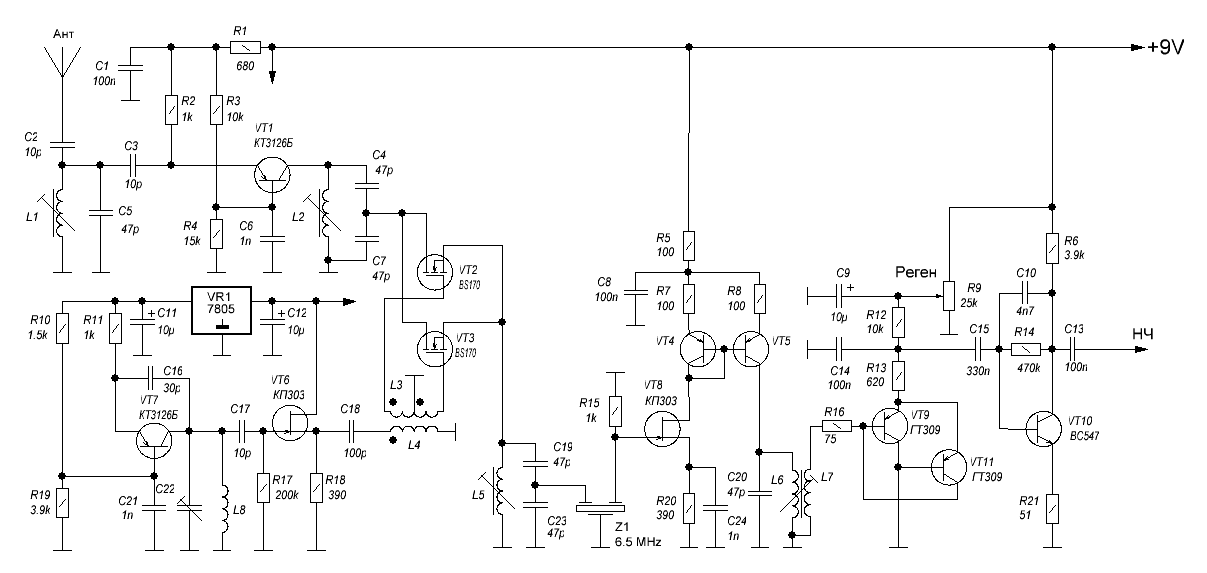
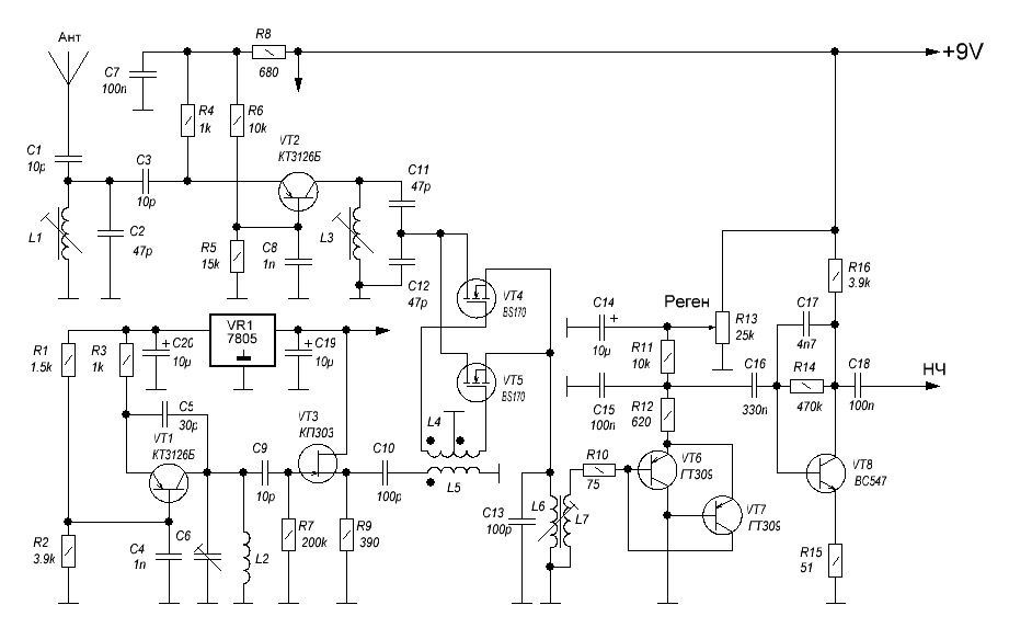
Дурдом достал КТ3126Б для гетеродина и УВЧ, в смеситель пойдуть BS170 , в регениративный детектор ГТ309Б.
И работа над ошибками, мотать катушку на гетеродинный контур, как то не очень. По этому сделал по другому, развязал повторителем , так спокойней и уход по частоте меньше. А ну и частота ПЧ порядка 6 мгц.
Изображение


Вложения:
Приемник авиа .GIF [17.48 KiB]
Скачиваний: 567
Вернуться наверх
 
Не в сети
 Заголовок сообщения: Re: УКВ приемник на авиа диапазон
СообщениеДобавлено: Пт апр 29, 2022 20:06:59 
Электрический кот
Аватар пользователя

Зарегистрирован: Ср май 13, 2009 13:07:25
Сообщений: 1025
Откуда: Киев Украина
Рейтинг сообщения: 0
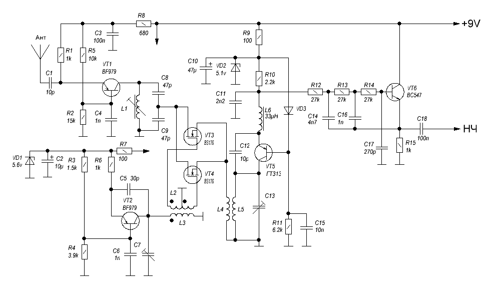
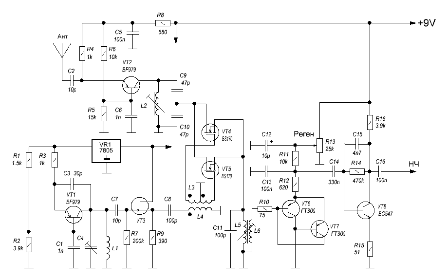
Приехали ГТ309Б, отобрал пару с бэтой 50 для детектора, завтра приедут КТ3126Б, остальное всё есть в наличии. внес небольшие изменения в схему, трансформатор для смесителя , я так понимаю, надо мотать в 3 провода с правильной фазировкой, бифилярно, УНЧ будет на LM386 :solder: :solder: :solder:
Изображение


Вложения:
Приемник авиа .GIF [19.08 KiB]
Скачиваний: 539
Вернуться наверх
 
Не в сети
 Заголовок сообщения: Re: УКВ приемник на авиа диапазон
СообщениеДобавлено: Сб апр 30, 2022 13:33:38 
Встал на лапы

Зарегистрирован: Пт апр 01, 2022 11:15:51
Сообщений: 117
Откуда: Санкт-Петербург
Рейтинг сообщения: 0
Не уверен, необходимо ли это, но у германиевых транзисторов, когда подбирают их в пары, нужно еще нормировать и обратный ток коллектора, поскольку он имеет у них довольно большое значение и порядочный разброс.

_________________
Молчаливая галлюцинация.
Z


Вернуться наверх
 
Не в сети
 Заголовок сообщения: Re: УКВ приемник на авиа диапазон
СообщениеДобавлено: Сб апр 30, 2022 18:24:57 
Электрический кот
Аватар пользователя

Зарегистрирован: Ср май 13, 2009 13:07:25
Сообщений: 1025
Откуда: Киев Украина
Рейтинг сообщения: 0
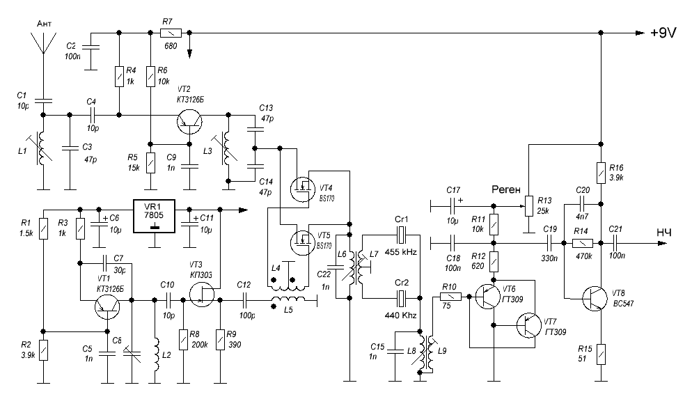
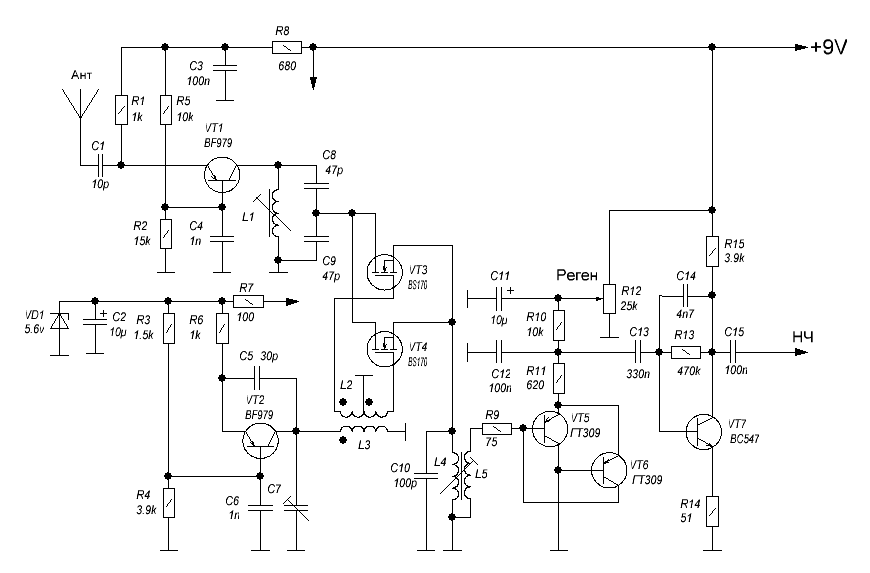
Так проверил все транзисторы КТ3126Б отлично у всех от 98 -120 усиление, заказал еще кварцы 440 и 455 кгц, хочу на них фильтр ПЧ сделать. Получается вот такой фильтр перед детектором. Думаю хуже не будет :solder: :solder: :solder:


Вложения:
Приемник авиа .GIF [20.6 KiB]
Скачиваний: 70
Вернуться наверх
 
Не в сети
 Заголовок сообщения: Re: УКВ приемник на авиа диапазон
СообщениеДобавлено: Сб апр 30, 2022 18:59:56 
Друг Кота
Аватар пользователя

Карма: 123
Рейтинг сообщений: 7959
Зарегистрирован: Сб сен 13, 2014 16:27:32
Сообщений: 39199
Откуда: СпиртоГонск созвездия Омега
Рейтинг сообщения: 0
download/file.php?id=380312
БРЕД СИВОЙ КАБЫЛЫ....

_________________
ZМудрость(Опыт и выдержка) приходит с годами.
Все Ваши беды и проблемы, от недостатка знаний.
Умный и у дурака научится, а дураку и ..
Алберт Ейнштейн не поможет и ВВП не спасет.и МЧС опаздает


Вернуться наверх
 
Не в сети
 Заголовок сообщения: Re: УКВ приемник на авиа диапазон
СообщениеДобавлено: Сб апр 30, 2022 19:03:47 
Электрический кот
Аватар пользователя

Зарегистрирован: Ср май 13, 2009 13:07:25
Сообщений: 1025
Откуда: Киев Украина
Рейтинг сообщения: 0
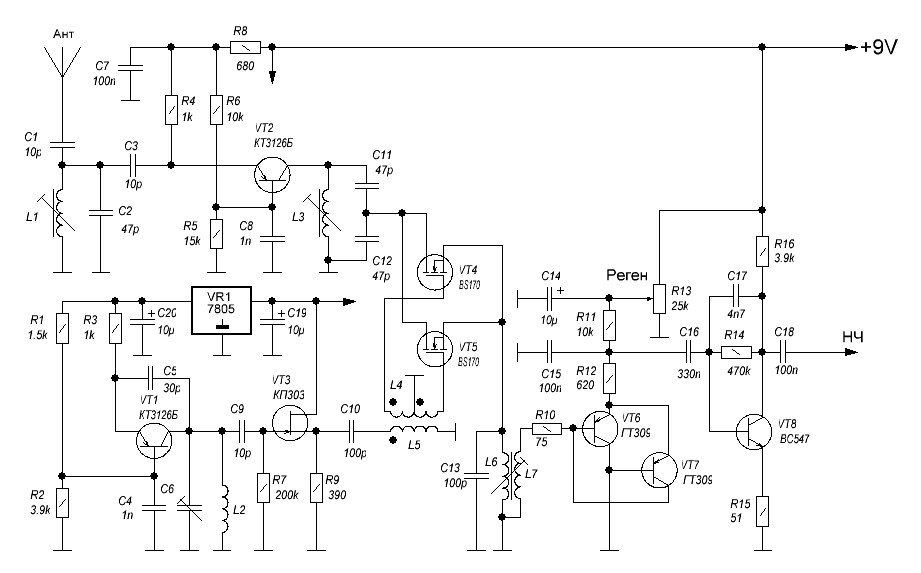
Соглашусь , тогда уж норм фильтр ПЧ на 6.5 мГц и простенький УПЧ :solder:


Вложения:
Приемник авиа .GIF [23.89 KiB]
Скачиваний: 48
Вернуться наверх
 
Не в сети
 Заголовок сообщения: Re: УКВ приемник на авиа диапазон
СообщениеДобавлено: Вс май 01, 2022 08:37:58 
Друг Кота
Аватар пользователя

Карма: 55
Рейтинг сообщений: 669
Зарегистрирован: Вт сен 25, 2012 23:13:41
Сообщений: 5449
Откуда: г.Дзержинск Нижегородской обл.
Рейтинг сообщения: 0
Мдя! Схемотехника на грани фантастики!
А можно поинтересоваться, какая селективность получается у вашего приёмника?

На AIR-band станции располагаются с сеткой 25 кГц. Если селективность будет хуже, значит Вы будете сразу принимать несколько радиосигналов. Оно Вам надо?
Про сверхрегенератор: на столько нестабильная схема, что от неё конструкторы отказались уже давно. Применяется исключительно в системах автосигнализаций и управления воротами.

_________________
Спасение утопающих дело рук самих утопающих.


Вернуться наверх
 
Не в сети
 Заголовок сообщения: Re: УКВ приемник на авиа диапазон
СообщениеДобавлено: Вс май 01, 2022 11:07:27 
Нашел транзистор. Понюхал.
Аватар пользователя

Карма: 1
Рейтинг сообщений: 25
Зарегистрирован: Пт окт 22, 2021 13:50:39
Сообщений: 181
Рейтинг сообщения: 0
Николай_С

заморочился сборкой данного приемника исключительно для прослушивания мето службы


Если от метеослужбы +- 1-2мегагерца рядом никого нет, то ему сойдёт, а широкая полоса приёма избавит от вечной подстройки.


Вернуться наверх
 
Не в сети
 Заголовок сообщения: Re: УКВ приемник на авиа диапазон
СообщениеДобавлено: Вс май 01, 2022 16:40:11 
Электрический кот
Аватар пользователя

Зарегистрирован: Ср май 13, 2009 13:07:25
Сообщений: 1025
Откуда: Киев Украина
Рейтинг сообщения: 0
Мдя! Схемотехника на грани фантастики!
А можно поинтересоваться, какая селективность получается у вашего приёмника?

На AIR-band станции располагаются с сеткой 25 кГц. Если селективность будет хуже, значит Вы будете сразу принимать несколько радиосигналов. Оно Вам надо?
Про сверхрегенератор: на столько нестабильная схема, что от неё конструкторы отказались уже давно. Применяется исключительно в системах автосигнализаций и управления воротами.

Там не сверх а регениратор, и у него полосу можно сделать довольно узкую, взять того же Ванюшу
По поводу селективности еще в Радио №9 за 1974г в разделе "За рубежом" опубликовало вот такую схемку , тут регулиреться полоса пропускания кварцевого фильтра :solder:
Вот ссылка https://avatars.mds.yandex.net/get-zen_ ... scale_2400
Или применить простой одно кварцевый фильтр с величиной ПЧ порядка 4 мГц потом УПЧ потом , регениративный детектор.


Вложения:
Приемник.GIF [23.97 KiB]
Скачиваний: 46
Вернуться наверх
 
Не в сети
 Заголовок сообщения: Re: УКВ приемник на авиа диапазон
СообщениеДобавлено: Пн май 02, 2022 09:52:12 
Вымогатель припоя

Зарегистрирован: Вс сен 10, 2006 00:04:03
Сообщений: 543
Рейтинг сообщения: 0
офигеть как наворотили)
Может проще надо быть?)Классический у меня очень даже неплохо работал.Где-то даже девайс собранный валяется..
Контура только пересчитайте.Укладка диапазона - растяжением витков катушки


Вложения:
rpoarep_2.jpg [47.73 KiB]
Скачиваний: 52
superregenerative.gif [15.26 KiB]
Скачиваний: 56
Вернуться наверх
 
Показать сообщения за:  Сортировать по:  Вернуться наверх
Начать новую тему Ответить на тему  [ Сообщений: 104 ]    , , 3, , ,  

Часовой пояс: UTC + 3 часа


Кто сейчас на форуме

Сейчас этот форум просматривают: нет зарегистрированных пользователей и гости: 28


Вы не можете начинать темы
Вы не можете отвечать на сообщения
Вы не можете редактировать свои сообщения
Вы не можете удалять свои сообщения
Вы не можете добавлять вложения

Найти:
Перейти:  


Powered by phpBB © 2000, 2002, 2005, 2007 phpBB Group
Русская поддержка phpBB
Extended by Karma MOD © 2007—2012 m157y
Extended by Topic Tags MOD © 2012 m157y