Например TDA7294

Форум РадиоКот • Просмотр темы - Хитро-умный аккумулятор.
Форум РадиоКот
Здесь можно немножко помяукать :)

Текущее время: Вт мар 31, 2026 09:30:20

Часовой пояс: UTC + 3 часа


ПРЯМО СЕЙЧАС:



Начать новую тему Ответить на тему  [ Сообщений: 3883 ]     ... , , , 94, , , ...  
Автор Сообщение
 Заголовок сообщения: Re: Хитро-умный аккумулятор.
СообщениеДобавлено: Чт июн 15, 2023 22:39:34 
Первый раз сказал Мяу!

Зарегистрирован: Пн апр 03, 2023 06:36:34
Сообщений: 25
Рейтинг сообщения: 0
Я рыскал по интернету, и я подумал, что Windows может читать и управлять батареей Epron... Я пошел на linux и рылся с ACPI.. У меня были эти данные.. Читает из epron.

Изображение

Take the data from this picture. But only at the same time
From the dump (.bin) looking for your picture data....But only in HEX
For example: Voltage: 16.748 V; 2 byte data ;
16.748(dec) = 10BE(hex); in memory: 10 BE ; or BE 10;
look for this data in your dump...
Good luck!!
it's all...
Perhaps your data is somewhere else, on a PC...


I confess that I already converted all this main data into Hexadecimal and tried to look for it in the Eepron file.
I didn't find anything like it.
Reading the Bin file also seems strange, but I tested it with several programs and always the same result.
I'll try again with B2W... I didn't have time yesterday.
I find it difficult for this data to be in the notebook...but there is a lack of knowledge.
I don't know if anyone has mastered this area, but Windows must require a data standard to be able to show information in software (BatteryMon, Sandra, etc.)
The information is somewhere...


Изображение


Вернуться наверх
 
 Заголовок сообщения: Re: Хитро-умный аккумулятор.
СообщениеДобавлено: Пт июн 16, 2023 03:25:56 
Мучитель микросхем
Аватар пользователя

Зарегистрирован: Сб фев 20, 2016 10:56:57
Сообщений: 483
Откуда: Чебоксары-Москва
Рейтинг сообщения: 0
veigalex, Maybe someone knows the information...
I don't have it. Maybe someone else will tell you.

_________________
Пообщаться: https://t.me/Shura197105
МАКС
Спойлерhttps://max.ru/u/f9LHodD0cOJ6gbE_ds1hP6lavQWpFmtsJB6q7nsAzbf0WElDiasJV6vUOTE

Мак-Буки/bq20z451
СПРАВКА ПО АКБ https://disk.yandex.ru/d/HExh7zVtUiZ1MA
FX2LP_Bat-Info_READER CP2112_Bat-Info_READER
viewtopic.php?p=4790272#p4790272


Вернуться наверх
 
 Заголовок сообщения: Re: Хитро-умный аккумулятор.
СообщениеДобавлено: Пт июн 16, 2023 21:09:59 
Открыл глаза

Зарегистрирован: Пн мар 15, 2021 07:44:59
Сообщений: 42
Рейтинг сообщения: 0
Если это акб CF-VZSU29(или что-то аналогичное) от защищенного ноута Panasonic
с него(с разъёма) отчеты не получить (((
В контроллере еепромка s24c04, основной чип в самом ноуте.
Снятие дампа с этой памяти ничем не поможет, ну если только времени дофига...
с наскока не получится

в контроллере нет епром. совсем
Изображение

На последнем фото не читаема надпись на 8-ногой микрушке в правом нижнем углу.
Если она есть, то она отзовется на следующие манипуляции )))
Вот распиновка разъема:
_____TOP_____
|-| |C|D| | | | | |X|+|
У вас же есть CP2112? Демка бешки наверно тоже есть? Подключайтесь к разъёму акб, вибираете в бешке 24С04 и читаете дамп. Контроллер акб должен быть запитан.

Приветствую ! Такой же контроллер... Немножко не понял по распиновке... Там же 8 пинов всего ? Как считать ?
Вначале 2 минуса, а дальше ?


Вернуться наверх
 
 Заголовок сообщения: Re: Хитро-умный аккумулятор.
СообщениеДобавлено: Сб июн 17, 2023 00:56:17 
Мучитель микросхем
Аватар пользователя

Зарегистрирован: Сб фев 20, 2016 10:56:57
Сообщений: 483
Откуда: Чебоксары-Москва
Рейтинг сообщения: 0
Wertos,
А схемы ноута нет?? Все оттуда берется...
Там еще одна фотка есть...
По этой фото - Х отмечен пустой контакт. От этого и двигайтесь.
Чуть повыше посты посмотрите схему - там один контакт это Питание МС памяти
Может у вас так-же. Тестером никто не запрещает пользоваться... :)))
Найдите контакты от МС памяти до разьема.

_________________
Пообщаться: https://t.me/Shura197105
МАКС
Спойлерhttps://max.ru/u/f9LHodD0cOJ6gbE_ds1hP6lavQWpFmtsJB6q7nsAzbf0WElDiasJV6vUOTE

Мак-Буки/bq20z451
СПРАВКА ПО АКБ https://disk.yandex.ru/d/HExh7zVtUiZ1MA
FX2LP_Bat-Info_READER CP2112_Bat-Info_READER
viewtopic.php?p=4790272#p4790272


Вернуться наверх
 
Эиком - электронные компоненты и радиодетали
 Заголовок сообщения: Re: Хитро-умный аккумулятор.
СообщениеДобавлено: Сб июн 17, 2023 07:19:55 
Открыл глаза

Зарегистрирован: Пн мар 15, 2021 07:44:59
Сообщений: 42
Рейтинг сообщения: 0
Я нашёл распиновку, но обнаружил что вместо микросхемы с 8 ногами, стоит с 6 ног
3P26
I449
датащита нифига нет ((
Вложение:
PIN-OUT.jpg [230.68 KiB]
Скачиваний: 108


Вернуться наверх
 
 Заголовок сообщения: Re: Хитро-умный аккумулятор.
СообщениеДобавлено: Сб июн 17, 2023 07:39:04 
Мучитель микросхем
Аватар пользователя

Зарегистрирован: Сб фев 20, 2016 10:56:57
Сообщений: 483
Откуда: Чебоксары-Москва
Рейтинг сообщения: 0
Wertos,
На фото 8 ног, названия не видно

_________________
Пообщаться: https://t.me/Shura197105
МАКС
Спойлерhttps://max.ru/u/f9LHodD0cOJ6gbE_ds1hP6lavQWpFmtsJB6q7nsAzbf0WElDiasJV6vUOTE

Мак-Буки/bq20z451
СПРАВКА ПО АКБ https://disk.yandex.ru/d/HExh7zVtUiZ1MA
FX2LP_Bat-Info_READER CP2112_Bat-Info_READER
viewtopic.php?p=4790272#p4790272


Вернуться наверх
 
 Заголовок сообщения: Re: Хитро-умный аккумулятор.
СообщениеДобавлено: Сб июн 17, 2023 07:50:15 
Открыл глаза

Зарегистрирован: Пн мар 15, 2021 07:44:59
Сообщений: 42
Рейтинг сообщения: 0
Wertos,
На фото 8 ног, названия не видно

Фото в посте не моё, свое сделаю сегодня. У меня 6 ног, если я не совсем слеп...


Вернуться наверх
 
 Заголовок сообщения: Re: Хитро-умный аккумулятор.
СообщениеДобавлено: Пн июн 19, 2023 17:47:32 
Первый раз сказал Мяу!

Зарегистрирован: Сб июл 30, 2011 19:36:46
Сообщений: 29
Рейтинг сообщения: 0
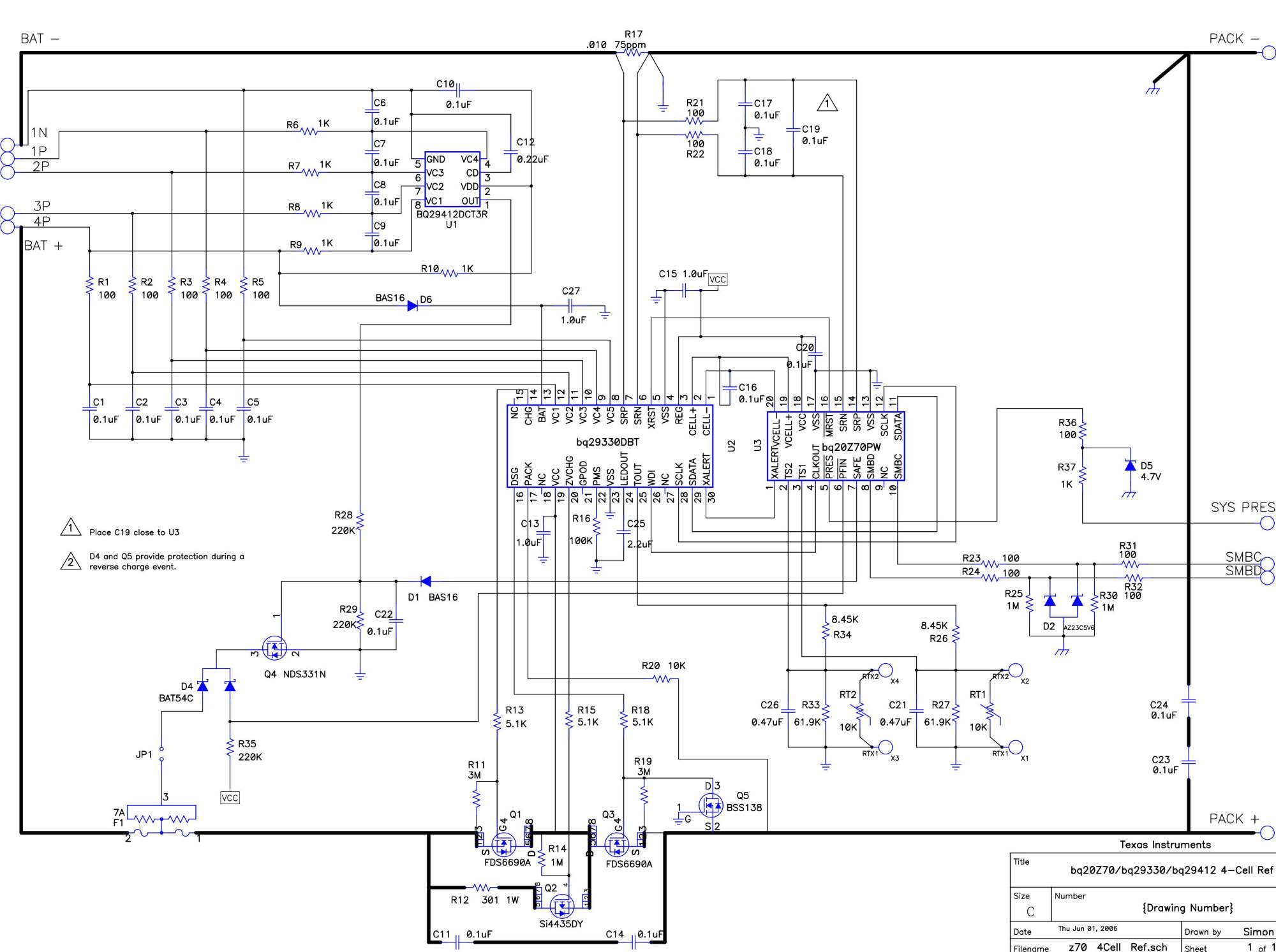
Подскажите пож., почему контроллер блокирует батарею после снятия флагов ошибок? BQ20Z70 и BQ29330


Вложения:
nfl1.jpg [106.59 KiB]
Скачиваний: 101
fl1.jpg [101.52 KiB]
Скачиваний: 90
Вернуться наверх
 
 Заголовок сообщения: Re: Хитро-умный аккумулятор.
СообщениеДобавлено: Пн июн 19, 2023 18:16:17 
Вымогатель припоя

Карма: 2
Рейтинг сообщений: 21
Зарегистрирован: Ср окт 23, 2019 08:41:11
Сообщений: 544
Откуда: Саратов
Рейтинг сообщения: 0
Подскажите пож., почему контроллер блокирует батарею после снятия флагов ошибок? BQ20Z70 и BQ29330

Опишите порядок своих действий, кратко хотя бы. И приложите отчет по кнопке Info/


Вернуться наверх
 
 Заголовок сообщения: Re: Хитро-умный аккумулятор.
СообщениеДобавлено: Пн июн 19, 2023 21:14:16 
Первый раз сказал Мяу!

Зарегистрирован: Сб июл 30, 2011 19:36:46
Сообщений: 29
Рейтинг сообщения: 0
Делал по видео из ютуба. Еще вместо перемычки jp1 подключал мелкую лампочку, чтобы контроллер не жег предохранитель.


Вложения:
info1.jpg [95.83 KiB]
Скачиваний: 115
BQ20Z70 datasheet_01.jpg [254.24 KiB]
Скачиваний: 99
Вернуться наверх
 
 Заголовок сообщения: Re: Хитро-умный аккумулятор.
СообщениеДобавлено: Пн июн 19, 2023 22:55:16 
Мучитель микросхем
Аватар пользователя

Зарегистрирован: Сб фев 20, 2016 10:56:57
Сообщений: 483
Откуда: Чебоксары-Москва
Рейтинг сообщения: 0
ruslsus,
Насколько видно, вы пользуетесь Be2W. У вас IT не запущен. И Мосфеты закрыты...FetControl = 0000 !!
Нажмите "Open Fet" и кнопку IT
Правда смущает флаг PFIN... Предохранитель целый у вас??
SYS Pres - на "землю".
Подать с "+" сборки на "+" разьема АКБ
В ноут втыкали АКБ?? Работает или нет в ноуте?
Как вариант - отпаять сборку порядком от"+" к "-" и припаять в обратном порядке, при условии, что предохранитель целый.

_________________
Пообщаться: https://t.me/Shura197105
МАКС
Спойлерhttps://max.ru/u/f9LHodD0cOJ6gbE_ds1hP6lavQWpFmtsJB6q7nsAzbf0WElDiasJV6vUOTE

Мак-Буки/bq20z451
СПРАВКА ПО АКБ https://disk.yandex.ru/d/HExh7zVtUiZ1MA
FX2LP_Bat-Info_READER CP2112_Bat-Info_READER
viewtopic.php?p=4790272#p4790272


Вернуться наверх
 
 Заголовок сообщения: Re: Хитро-умный аккумулятор.
СообщениеДобавлено: Вт июн 20, 2023 11:38:50 
Вымогатель припоя

Карма: 2
Рейтинг сообщений: 21
Зарегистрирован: Ср окт 23, 2019 08:41:11
Сообщений: 544
Откуда: Саратов
Рейтинг сообщения: 0
ruslsus, как правильно подметил shura1971, вам надо убрать флаг PFIN в PFStatus
После чтения дампа, нажимаете кнопку "звездочку" -ClearPFF, можно несколько раз. после проверяете чтением INFO чтобы в PFStatus было ОК


Вернуться наверх
 
 Заголовок сообщения: Re: Хитро-умный аккумулятор.
СообщениеДобавлено: Вт июн 20, 2023 17:52:34 
Мучитель микросхем
Аватар пользователя

Зарегистрирован: Сб фев 20, 2016 10:56:57
Сообщений: 483
Откуда: Чебоксары-Москва
Рейтинг сообщения: 0
Видимо еще не все запомнили, что после :
UNSEAL нужна пауза - 4 с
FullAccess - без паузы
ClearPF - Пауза - 4 с
Можно попользоваться моей прогой, - там все учтено...
:beer:

_________________
Пообщаться: https://t.me/Shura197105
МАКС
Спойлерhttps://max.ru/u/f9LHodD0cOJ6gbE_ds1hP6lavQWpFmtsJB6q7nsAzbf0WElDiasJV6vUOTE

Мак-Буки/bq20z451
СПРАВКА ПО АКБ https://disk.yandex.ru/d/HExh7zVtUiZ1MA
FX2LP_Bat-Info_READER CP2112_Bat-Info_READER
viewtopic.php?p=4790272#p4790272


Вернуться наверх
 
 Заголовок сообщения: Re: Хитро-умный аккумулятор.
СообщениеДобавлено: Чт июн 22, 2023 16:15:58 
Первый раз сказал Мяу!

Зарегистрирован: Пн сен 13, 2021 14:27:38
Сообщений: 36
Рейтинг сообщения: 0
Добрый день. Есть аккумулятор на bq30z55 x550a от Asus

Читался полностью Не жадной.
случайно нажал Write Chip

прервал запись , но теперь чип не читается, напряжение аккум не выдает. Есть ранее считанный bin файл с него, но BEшка прошить его не может-валится с ошибкой. Возможно ли поднять аккумулятор или уже только на запчасти?

файл
https://cloud.mail.ru/public/1yQJ/tPvgY9wxa

Киллер пишет
ERROR: Could not perform SMBus read 0x00


Вернуться наверх
 
 Заголовок сообщения: Re: Хитро-умный аккумулятор.
СообщениеДобавлено: Чт июн 22, 2023 16:27:58 
Мучитель микросхем
Аватар пользователя

Зарегистрирован: Сб фев 20, 2016 10:56:57
Сообщений: 483
Откуда: Чебоксары-Москва
Рейтинг сообщения: 0
Winlin,
Вы из БУТ-ром наверное вышли...
Попробуйте вот отсюда взять инфу, как и что...
https://vlab.su/viewtopic.php?p=821883& ... 70#p821883
И на два поста дальше.

_________________
Пообщаться: https://t.me/Shura197105
МАКС
Спойлерhttps://max.ru/u/f9LHodD0cOJ6gbE_ds1hP6lavQWpFmtsJB6q7nsAzbf0WElDiasJV6vUOTE

Мак-Буки/bq20z451
СПРАВКА ПО АКБ https://disk.yandex.ru/d/HExh7zVtUiZ1MA
FX2LP_Bat-Info_READER CP2112_Bat-Info_READER
viewtopic.php?p=4790272#p4790272


Вернуться наверх
 
 Заголовок сообщения: Re: Хитро-умный аккумулятор.
СообщениеДобавлено: Чт июн 22, 2023 16:53:03 
Первый раз сказал Мяу!

Зарегистрирован: Пн сен 13, 2021 14:27:38
Сообщений: 36
Рейтинг сообщения: 0
на все попытки подать команду ww получаю Write error.


Вернуться наверх
 
 Заголовок сообщения: Re: Хитро-умный аккумулятор.
СообщениеДобавлено: Чт июн 22, 2023 16:56:40 
Мучитель микросхем
Аватар пользователя

Зарегистрирован: Сб фев 20, 2016 10:56:57
Сообщений: 483
Откуда: Чебоксары-Москва
Рейтинг сообщения: 0
Winlin, Через Киллера тоже ошибки валятся при записи блока??
А читать не пробовали блок по ссылке выше?

_________________
Пообщаться: https://t.me/Shura197105
МАКС
Спойлерhttps://max.ru/u/f9LHodD0cOJ6gbE_ds1hP6lavQWpFmtsJB6q7nsAzbf0WElDiasJV6vUOTE

Мак-Буки/bq20z451
СПРАВКА ПО АКБ https://disk.yandex.ru/d/HExh7zVtUiZ1MA
FX2LP_Bat-Info_READER CP2112_Bat-Info_READER
viewtopic.php?p=4790272#p4790272


Вернуться наверх
 
 Заголовок сообщения: Re: Хитро-умный аккумулятор.
СообщениеДобавлено: Чт июн 22, 2023 17:10:50 
Первый раз сказал Мяу!

Зарегистрирован: Пн сен 13, 2021 14:27:38
Сообщений: 36
Рейтинг сообщения: 0
Киллер тоже ошибки записи /чтения выдает

Пробовал обесточить bq30z55 путем последовательного отключения и потом подключения банок. результат нулевой.


Вернуться наверх
 
 Заголовок сообщения: Re: Хитро-умный аккумулятор.
СообщениеДобавлено: Чт июн 22, 2023 17:15:21 
Мучитель микросхем
Аватар пользователя

Зарегистрирован: Сб фев 20, 2016 10:56:57
Сообщений: 483
Откуда: Чебоксары-Москва
Рейтинг сообщения: 0
Winlin, Вы помните, что записали в ЕЕПРОМ??
Зря прервали запись...

_________________
Пообщаться: https://t.me/Shura197105
МАКС
Спойлерhttps://max.ru/u/f9LHodD0cOJ6gbE_ds1hP6lavQWpFmtsJB6q7nsAzbf0WElDiasJV6vUOTE

Мак-Буки/bq20z451
СПРАВКА ПО АКБ https://disk.yandex.ru/d/HExh7zVtUiZ1MA
FX2LP_Bat-Info_READER CP2112_Bat-Info_READER
viewtopic.php?p=4790272#p4790272


Вернуться наверх
 
 Заголовок сообщения: Re: Хитро-умный аккумулятор.
СообщениеДобавлено: Чт июн 22, 2023 17:25:47 
Первый раз сказал Мяу!

Зарегистрирован: Пн сен 13, 2021 14:27:38
Сообщений: 36
Рейтинг сообщения: 0
либо все FF , либо дамп, ранее считанный.
кнопка в BEWork "write chip"

хотел SMBus команду послать , да по запарке не в ту кнопку ткнул.


Вернуться наверх
 
Показать сообщения за:  Сортировать по:  Вернуться наверх
Начать новую тему Ответить на тему  [ Сообщений: 3883 ]     ... , , , 94, , , ...  

Часовой пояс: UTC + 3 часа


Вы не можете начинать темы
Вы не можете отвечать на сообщения
Вы не можете редактировать свои сообщения
Вы не можете удалять свои сообщения
Вы не можете добавлять вложения

Найти:
Перейти:  


Powered by phpBB © 2000, 2002, 2005, 2007 phpBB Group
Русская поддержка phpBB
Extended by Karma MOD © 2007—2012 m157y
Extended by Topic Tags MOD © 2012 m157y