Например TDA7294

Форум РадиоКот • Просмотр темы - Параллельный программатор
Форум РадиоКот
Здесь можно немножко помяукать :)

Текущее время: Пн дек 01, 2025 05:42:38

Часовой пояс: UTC + 3 часа


ПРЯМО СЕЙЧАС:



Начать новую тему Ответить на тему  [ Сообщений: 3008 ]     ... , , , 102, , , ...  
Автор Сообщение
Не в сети
 Заголовок сообщения: Re: Параллельный программатор
СообщениеДобавлено: Вс мар 18, 2012 19:11:11 
Открыл глаза

Зарегистрирован: Пт янв 01, 2010 22:31:27
Сообщений: 67
Откуда: украина
Рейтинг сообщения: 0
Вечер добрый!Скажите пожалуйста а этим программатором HVProg можно прочитать защищенные МК.


Вернуться наверх
 
Не в сети
 Заголовок сообщения: Re: Параллельный программатор
СообщениеДобавлено: Пн мар 19, 2012 06:06:03 
Мудрый кот
Аватар пользователя

Карма: 24
Рейтинг сообщений: 286
Зарегистрирован: Чт июн 10, 2010 08:55:35
Сообщений: 1810
Откуда: Сибирские Афины
Рейтинг сообщения: 0
Защищённые - нет.
С отключенными SPI, JTAG, DW, ресетом (при наличии и в любом сочетании) - да.

_________________
Когда уже ничего не помогает - прочтите, наконец, инструкцию.
Лучший оптимизатор находится у вас между ушей. (Майкл Абраш, программист Quake и QuakeII)
Избыток информации ведёт к оскудению души - Леонтьев А. (сказано в 1965 г.)


Вернуться наверх
 
Не в сети
 Заголовок сообщения: Re: Параллельный программатор
СообщениеДобавлено: Чт мар 22, 2012 17:59:50 
Открыл глаза

Зарегистрирован: Пт янв 01, 2010 22:31:27
Сообщений: 67
Откуда: украина
Рейтинг сообщения: 0
День добрый!Скажите пожалуйста если МК считался и у него такие фьюзы как на картинке.То он не защищенный?


Вложения:
Безымянный.JPG [40.93 KiB]
Скачиваний: 625
Вернуться наверх
 
Не в сети
 Заголовок сообщения: Re: Параллельный программатор
СообщениеДобавлено: Чт мар 29, 2012 04:25:43 
Нашел транзистор. Понюхал.

Зарегистрирован: Вс окт 16, 2011 20:46:03
Сообщений: 189
Откуда: Сделано в Украине
Рейтинг сообщения: 0
елм чановский программатор. переходник под dip8
какой транзистор лучше поставить, в оригинальной схеме не указан. кт315 пойдёт?


Вложения:
tiny.PNG [1.38 KiB]
Скачиваний: 826
Вернуться наверх
 
Эиком - электронные компоненты и радиодетали
Не в сети
 Заголовок сообщения: Re: Параллельный программатор
СообщениеДобавлено: Чт мар 29, 2012 05:38:55 
Друг Кота

Карма: 64
Рейтинг сообщений: 1019
Зарегистрирован: Пт мар 07, 2008 06:54:43
Сообщений: 4364
Откуда: Ижевск
Рейтинг сообщения: 0
Подойдет любой npn транзистор, включая КТ315.


Вернуться наверх
 
Не в сети
 Заголовок сообщения: Re: Параллельный программатор
СообщениеДобавлено: Вт май 22, 2012 21:03:18 
Нашел транзистор. Понюхал.

Зарегистрирован: Ср окт 05, 2011 16:47:57
Сообщений: 151
Рейтинг сообщения: 0
Подскажите , если шить мегу ISP переключать нужно апаратно(перемычкой), или возможно и програмно,
собрал давно на плате мультика ,не хочет шить , параллельный режим оаботает ,но не всегда четко про ошибки в плате знаю , если правильно понял для ISP достаточно перемычку просто снять


Вернуться наверх
 
Не в сети
 Заголовок сообщения: Re: Параллельный программатор
СообщениеДобавлено: Ср май 23, 2012 19:16:31 
Вымогатель припоя

Карма: 8
Рейтинг сообщений: 57
Зарегистрирован: Ср май 26, 2010 16:24:33
Сообщений: 512
Рейтинг сообщения: 0
Да, для ISP достаточно перемычку просто снять. В схеме Hammerа так и реализовано. Про это и Мультик говорил.
P.S. как-то я по недосмотру пытался прошить мегу через ISP с установленной перемычкой. Вроде прошилась. Утверждать не могу, давненько было.


Вернуться наверх
 
Не в сети
 Заголовок сообщения: Re: Параллельный программатор
СообщениеДобавлено: Пт май 25, 2012 21:24:44 
Открыл глаза

Зарегистрирован: Ср май 16, 2012 10:47:09
Сообщений: 41
Откуда: Беларусь, Гомельская обл., г.Петриков
Рейтинг сообщения: 0
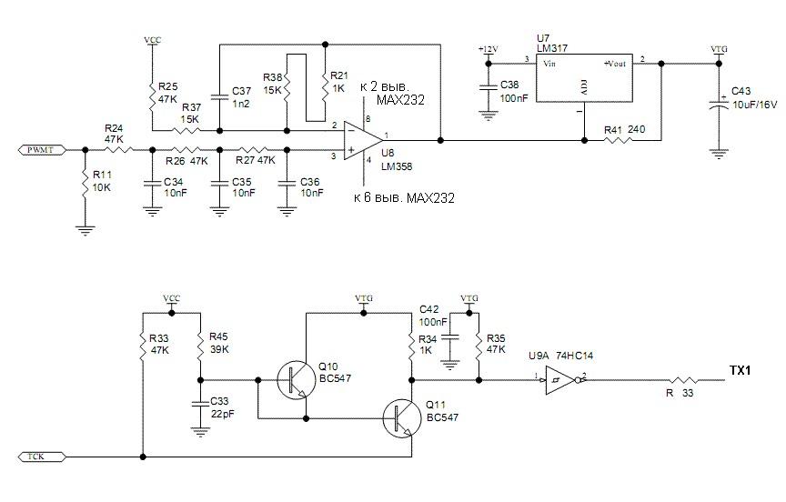
Решил собрать доработанный программатор Хаммера, посмотрел схему и возникло несколько вопросов.
Несколькими страницами ранее нашел печатку (внизу), с замененной микросхемой 74HC597 на 74HC165. Собирал ли кто-нибудь по этой печатке и рабочая ли она? Зачем в схеме нужны 2 перемычки (для чего нужна первая и вторая)? и для чего нужны 2 кнопки? каким блоком питания запитывать лучше эту схему? имеется 9в 1,5А подойдет ли?


Вложения:
stk500.lay [145.69 KiB]
Скачиваний: 645
Вернуться наверх
 
Не в сети
 Заголовок сообщения: Re: Параллельный программатор
СообщениеДобавлено: Сб май 26, 2012 14:31:08 
Вымогатель припоя

Карма: 8
Рейтинг сообщений: 57
Зарегистрирован: Ср май 26, 2010 16:24:33
Сообщений: 512
Рейтинг сообщения: 0
Я собирал по такой же топологии с небольшими исправлениями и доработками.
1. Убрал перемычку у 74НС165;
2. Добавил диод к 7812, чем поднял напряжение до 12,7В, но можно и без него;
3. Добавил сопротивление около 300 ом, как рекомендовал Мультик (справа ниже разъема для высоковольтного программирования);
4. Добавил выпрямительный мост.
Перемычки:
слева (XT2) верхнее положение - высоковольтное программирование, нижнее - должно быть ISP, в печатке ошибка.
Правая (XT3) выбор режима программатора. Верхнее положение работа, нижнее для программирования 8535 прямо на плате.
Кнопки - сброс микроконтроллера и сброс программатора. При программировании ни разу не пользовался.
Питание нужно 15-18В не менее 1А, можно и больше (до 35В), но будут сильно греться 7812 и 7805. Можно попробовать и 12В, но не впаивать 7812 и закоротить ее вход и выход.
У меня этот вариант не восстанавливал фьюзы TINY2313. С Mega8 все нормально. Пришлось делать дополнительную плату на LM358.
А почему не хотите попробовать печатку со с.101? Ее конечно придется еще раз проверить, зато может не придется дорабатывать.

P.S. Если собирать по моей печатке, то лучше сверить полярность диодов и конденсаторов со схемой. На приведенной вами печатке тоже есть такие ошибки.

P.S.2. Проверил печатку со стр. 101. Пока пришел к выводу что 74HC04 разведена неправильно.

Если посмотреть схему доработки, то должно быть: вывод №21 8535 - диод 777- вывод №1 74HC04 - вывод №2 74HC04 - резистор R925 - XTAL1.
А в печатке вывод №21 8535 - диод 777- вывод №1 74HC04 - вывод №12 74HC04 - резистор R925 - XTAL1.
Я прав?


Вложения:
Комментарий к файлу: Доработка
ea1a6858c989.jpg [41.15 KiB]
Скачиваний: 998
Комментарий к файлу: Исправлено подключение контактов XT2. Перемычка вертикально - HVPP, горизонтально - ISP.
HVprog_74HC165_RS207.lay [117.88 KiB]
Скачиваний: 711
Вернуться наверх
 
Не в сети
 Заголовок сообщения: Re: Параллельный программатор
СообщениеДобавлено: Вс июл 01, 2012 17:29:04 
Нашел транзистор. Понюхал.
Аватар пользователя

Зарегистрирован: Сб апр 04, 2009 01:14:52
Сообщений: 180
Откуда: Россия Воронежская область
Рейтинг сообщения: 0
32serg32 писал(а):
P.S.2. Проверил печатку со стр. 101. Пока пришел к выводу что 74HC04 разведена неправильно.

Если посмотреть схему доработки, то должно быть: вывод №21 8535 - диод 777- вывод №1 74HC04 - вывод №2 74HC04 - резистор R925 - XTAL1.
А в печатке вывод №21 8535 - диод 777- вывод №1 74HC04 - вывод №12 74HC04 - резистор R925 - XTAL1.
Я прав?


Да Вы правы в этой схеме http://radiokot.ru/forum/viewtopic.php?p=1186005#p1186005 есть такая ошибка исправить можно отрезав дорожку от 13 ножки и припаять перемычку на 2-ую ножку Изображение

А больше Вы ошибок не заметили?

_________________
Много знать не обязательно… всегда можно спросить то чего не знаешь!


Вернуться наверх
 
Не в сети
 Заголовок сообщения: Re: Параллельный программатор
СообщениеДобавлено: Вс июл 01, 2012 19:04:35 
Вымогатель припоя

Карма: 8
Рейтинг сообщений: 57
Зарегистрирован: Ср май 26, 2010 16:24:33
Сообщений: 512
Рейтинг сообщения: 0
Проверял досконально. Заодно поправил печатку под себя. Других ошибок не нашел. Будет время проверю еще раз.


Вернуться наверх
 
Не в сети
 Заголовок сообщения: Re: Параллельный программатор
СообщениеДобавлено: Вс июл 01, 2012 21:09:49 
Нашел транзистор. Понюхал.
Аватар пользователя

Зарегистрирован: Сб апр 04, 2009 01:14:52
Сообщений: 180
Откуда: Россия Воронежская область
Рейтинг сообщения: 0
32serg32 писал(а):
Проверял досконально...
спасибо, я проверял сам, но вот как то так...
Перезаливаю..

Обновлённое вложение находится тут:
viewtopic.php?p=1367319#p1367319
ploop

_________________
Много знать не обязательно… всегда можно спросить то чего не знаешь!


Вернуться наверх
 
Не в сети
 Заголовок сообщения: Re: Параллельный программатор
СообщениеДобавлено: Пн июл 02, 2012 20:46:34 
Вымогатель припоя

Карма: 8
Рейтинг сообщений: 57
Зарегистрирован: Ср май 26, 2010 16:24:33
Сообщений: 512
Рейтинг сообщения: 0
Мне вот только непонятно наличие сопротивления R18 у кнопки Button. Оно стоит чтобы разрядить блок питания? Короче я выкинул его с печатки.


Вернуться наверх
 
Не в сети
 Заголовок сообщения: Re: Параллельный программатор
СообщениеДобавлено: Пн июл 02, 2012 21:21:27 
Нашел транзистор. Понюхал.
Аватар пользователя

Зарегистрирован: Сб апр 04, 2009 01:14:52
Сообщений: 180
Откуда: Россия Воронежская область
Рейтинг сообщения: 0
да, чтоб конденсаторы разрядились... лишним один резистор не будет

_________________
Много знать не обязательно… всегда можно спросить то чего не знаешь!


Вернуться наверх
 
Не в сети
 Заголовок сообщения: Re: Параллельный программатор
СообщениеДобавлено: Вт июл 03, 2012 16:44:45 
Родился

Зарегистрирован: Вс май 06, 2012 19:46:44
Сообщений: 16
Рейтинг сообщения: 0
Здравствуйте!
http://radiokot.ru/lab/controller/41/
Если есть прошивка в формате *.hex выложите пожалуйста или ткните носом где ее скачать.
Знаю что этот вопрос уже обсуждался, поэтому поводу писать необезательно
Спасибо!


Вернуться наверх
 
Не в сети
 Заголовок сообщения: Re: Параллельный программатор
СообщениеДобавлено: Вт июл 03, 2012 19:18:45 
Вымогатель припоя

Карма: 8
Рейтинг сообщений: 57
Зарегистрирован: Ср май 26, 2010 16:24:33
Сообщений: 512
Рейтинг сообщения: 0
Пробуй. Если не начал собирать, то на мой взгляд, лучше собирать с 95 страницы. Там доработанная версия.


Вложения:
Комментарий к файлу: Прошивка и конвертеры.
STK500PRG.ZIP [78.27 KiB]
Скачиваний: 462
Вернуться наверх
 
Не в сети
 Заголовок сообщения: Re: Параллельный программатор
СообщениеДобавлено: Вт июл 03, 2012 20:53:43 
Нашел транзистор. Понюхал.
Аватар пользователя

Зарегистрирован: Сб апр 04, 2009 01:14:52
Сообщений: 180
Откуда: Россия Воронежская область
Рейтинг сообщения: 0
Вот программатор делаю, а работать с ним не умею, да ещё и плату-приставку нужно к нему...
Какая последняя версия платы-приставки на данный момент, можно ссылку. Я так понимаю эт для параллельного программирования она...?
Составьте пожалуйста инструкцию пользования данным устройством с картинками… Очень нужна!

_________________
Много знать не обязательно… всегда можно спросить то чего не знаешь!


Вернуться наверх
 
Не в сети
 Заголовок сообщения: Re: Параллельный программатор
СообщениеДобавлено: Ср июл 04, 2012 19:16:00 
Вымогатель припоя

Карма: 8
Рейтинг сообщений: 57
Зарегистрирован: Ср май 26, 2010 16:24:33
Сообщений: 512
Рейтинг сообщения: 0
Плата адаптера зависит от собираемого программатора. Есть, по крайней мере, два варианта. Один для программатора Сёмы, другой - Хаммера. У Мультика разводка разъема высоковольтного программирования такая же, как у Хаммера. По поводу инструкции. А нужна ли она? В общих словах - ставишь AVR-Studio. Настраиваешь в ней программатор. Выбираешь тип микроконтроллера, режим программирования, фьюзы. Если надо разлочить, то из списка фьюзов выбираешь дефолтные. Они будут установлены как при покупке чипа. Вот приблизительный алгоритм действий. Сначала лучше попробовать самому, может и вопросов не будет. А подключаю я чип до подачи питания на программатор. Может и можно под напругой, но боязно.


Вложения:
Комментарий к файлу: От Мультика
Адаптер HV.lay [58.17 KiB]
Скачиваний: 632
Комментарий к файлу: От Хаммера
ISP_20.zip [20.73 KiB]
Скачиваний: 401
Вернуться наверх
 
Не в сети
 Заголовок сообщения: Re: Параллельный программатор
СообщениеДобавлено: Пт июл 06, 2012 18:19:32 
Родился

Зарегистрирован: Вс май 06, 2012 19:46:44
Сообщений: 16
Рейтинг сообщения: 0
А можно печатку платы адаптера в формате lay?(желательно как в статье)
http://radiokot.ru/lab/controller/41/


Вернуться наверх
 
Не в сети
 Заголовок сообщения: Re: Параллельный программатор
СообщениеДобавлено: Пт июл 06, 2012 20:59:49 
Вымогатель припоя

Карма: 8
Рейтинг сообщений: 57
Зарегистрирован: Ср май 26, 2010 16:24:33
Сообщений: 512
Рейтинг сообщения: 0
В этом формате плата адаптера мне не попадалась. Скорее всего придется распаять кабель.


Вернуться наверх
 
Показать сообщения за:  Сортировать по:  Вернуться наверх
Начать новую тему Ответить на тему  [ Сообщений: 3008 ]     ... , , , 102, , , ...  

Часовой пояс: UTC + 3 часа


Кто сейчас на форуме

Сейчас этот форум просматривают: нет зарегистрированных пользователей и гости: 21


Вы не можете начинать темы
Вы не можете отвечать на сообщения
Вы не можете редактировать свои сообщения
Вы не можете удалять свои сообщения
Вы не можете добавлять вложения

Найти:
Перейти:  


Powered by phpBB © 2000, 2002, 2005, 2007 phpBB Group
Русская поддержка phpBB
Extended by Karma MOD © 2007—2012 m157y
Extended by Topic Tags MOD © 2012 m157y