Например TDA7294

Форум РадиоКот • Просмотр темы - Импульсный блок питания усилителя на IR2151-IR2153
Форум РадиоКот
Здесь можно немножко помяукать :)

Текущее время: Пн мар 30, 2026 15:59:25

Часовой пояс: UTC + 3 часа


ПРЯМО СЕЙЧАС:



Начать новую тему Ответить на тему  [ Сообщений: 3606 ]     ... , , , 34, , , ...  
Автор Сообщение
 Заголовок сообщения: Re: Импульсный блок питания усилителя на IR2151-IR2153
СообщениеДобавлено: Сб окт 27, 2012 11:57:22 
Первый раз сказал Мяу!

Карма: -1
Рейтинг сообщений: -1
Зарегистрирован: Вс мар 01, 2009 20:00:56
Сообщений: 29
Откуда: г.Киров, Слободской р-н.
Рейтинг сообщения: 0
Здравствуйте, подскажите плз, будут ли в этой схеме работать транзисторы:
STW13009


Вернуться наверх
 
 Заголовок сообщения: Re: Импульсный блок питания усилителя на IR2151-IR2153
СообщениеДобавлено: Сб окт 27, 2012 12:01:35 
Собутыльник Кота
Аватар пользователя

Карма: 113
Рейтинг сообщений: 1537
Зарегистрирован: Пт мар 18, 2011 14:30:20
Сообщений: 2996
Откуда: Lugansk ЛНР
Рейтинг сообщения: 0
НЕТ и подобные тоже

Попробовал я НТС, странно, но ничем он не помог, разницы абсолютно никакой


Последний раз редактировалось Сергеj Сб окт 27, 2012 12:17:49, всего редактировалось 1 раз.

Вернуться наверх
 
 Заголовок сообщения: Re: Импульсный блок питания усилителя на IR2151-IR2153
СообщениеДобавлено: Сб окт 27, 2012 12:17:19 
Первый раз сказал Мяу!

Карма: -1
Рейтинг сообщений: -1
Зарегистрирован: Вс мар 01, 2009 20:00:56
Сообщений: 29
Откуда: г.Киров, Слободской р-н.
Рейтинг сообщения: 0
Жаль, придться транзисторы докупить, остальное вроде есть, можно прокунсультировать по поводу схемы ( http://labkit.ru/html/power_supply_shm?id=219 ) я внес в неё некоторые изменения а конкретно установил на входе 220 дросель, на выходе диодного моста тагже дросель на + и -, а тагже отдельно дросель на +, с комп. бп и парочку конденцаторов на 1000мкФ и 0.001 в паралель питания, тагже по питанию микросхемы планирую установить кренку, изменил подключение диодного моста на выходы 12в для получения 24в, слегка увеличил дорожки, в качестве диодного моста планирую использовать 1ну сборку S30D40C в комплекте с диодами подключенными в обратною сборке сторону.

Вложение:


Вернуться наверх
 
 Заголовок сообщения: Re: Импульсный блок питания усилителя на IR2151-IR2153
СообщениеДобавлено: Сб окт 27, 2012 13:20:17 
Собутыльник Кота
Аватар пользователя

Карма: 113
Рейтинг сообщений: 1537
Зарегистрирован: Пт мар 18, 2011 14:30:20
Сообщений: 2996
Откуда: Lugansk ЛНР
Рейтинг сообщения: 0
Как здесь можно что-то советовать если понаписал что добавил и дроссели, и диоды, и конденсаторы, и диодная сборка, а на печатке видно что добавил два электролита, да точек понаставил :shock:
или нужно угадать из трех раз где что будет впаиваться :))


Вернуться наверх
 
Эиком - электронные компоненты и радиодетали
 Заголовок сообщения: Re: Импульсный блок питания усилителя на IR2151-IR2153
СообщениеДобавлено: Сб окт 27, 2012 15:20:16 
Друг Кота
Аватар пользователя

Карма: 146
Рейтинг сообщений: 6067
Зарегистрирован: Чт июн 04, 2009 21:06:49
Сообщений: 36290
Откуда: г.Мариинск
Рейтинг сообщения: 0
Медали: 1
Лучший человек Форума 2017 (1)
Посмотреть бы картинку какая там форма тока на резисторе, мог бы что дельное сказать.

_________________
Тем кого не устаревает наличия ошибок в моем тексте, оставляю права не пользоваться моими советами или просто не читать мои сообщения.


Вернуться наверх
 
 Заголовок сообщения: Re: Импульсный блок питания усилителя на IR2151-IR2153
СообщениеДобавлено: Сб окт 27, 2012 15:42:24 
Собутыльник Кота
Аватар пользователя

Карма: 113
Рейтинг сообщений: 1537
Зарегистрирован: Пт мар 18, 2011 14:30:20
Сообщений: 2996
Откуда: Lugansk ЛНР
Рейтинг сообщения: 0
К сожалению посмотреть не имею возможности. Импульсники заинтересовали меня сильно, так что цель есть приобрести осциллограф. Вот только когда это будет...

Не пойму, неужели никто не собирал такую защиту, или собирали и во всех работает.
Или некому нахрен не нужны чужие проблемы. Как поспорить, та погрызть друг друга, как коршуны налетают, а помочь советом кроме Seriyvolk и Телекот, больше некому.
Вот еще hybroid собирает БП с такой защитой, может хоть он продвинет это дело.
Хоть бы кто нибудь написал, что вот я собрал и у меня работает, а ты где-то накосячил.
Выложил уже и схему, и печатку, и фотки. Да, теоретически должно работать, а чего же не работает в железе? Все, уже башню сносит с этой защитой, по ночам уже снится. Тут уже даже принципиально хочется узнать, почему не работает. Сам я не силен в электронике, увлекался этим делом еще в юности, а после того уже 30 лет прошло.
Так что не теряю надежды на Вашу помощь. Буду экспериментировать с любыми предложениями.


Вернуться наверх
 
 Заголовок сообщения: Re: Импульсный блок питания усилителя на IR2151-IR2153
СообщениеДобавлено: Сб окт 27, 2012 17:33:05 
Друг Кота
Аватар пользователя

Карма: 93
Рейтинг сообщений: 2157
Зарегистрирован: Сб май 05, 2012 20:19:55
Сообщений: 4961
Откуда: Минск
Рейтинг сообщения: 0
Сергей, есть ещё один вид ограничения пусковых токов, опробован в железе, но, к сожалению, не мной. Последовательно с первичкой транса ставится дросселёк на ферритовой гантельке (либо просто на куске феррита). Параллельно этому дросселю понадобится снабберок. Индуктивность дросселя подбирается экспериментально, в пределах 1-10 мкГн. Выходная ВАХ (наклон) конечно чутка поменяется у БП, но помочь должно. :) (про NTC почитал только сейчас, но странно, что никакого эффекта :dont_know: )

_________________
Прибор, защищённый предохранителем, сгорает первым, защитив предохранитель. Закон Мерфи.


Вернуться наверх
 
 Заголовок сообщения: Re: Импульсный блок питания усилителя на IR2151-IR2153
СообщениеДобавлено: Сб окт 27, 2012 17:49:04 
Собутыльник Кота
Аватар пользователя

Карма: 113
Рейтинг сообщений: 1537
Зарегистрирован: Пт мар 18, 2011 14:30:20
Сообщений: 2996
Откуда: Lugansk ЛНР
Рейтинг сообщения: 0
Вот так?


Вложения:
123456789.png [33.75 KiB]
Скачиваний: 1663
Вернуться наверх
 
 Заголовок сообщения: Re: Импульсный блок питания усилителя на IR2151-IR2153
СообщениеДобавлено: Сб окт 27, 2012 18:07:06 
Опытный кот
Аватар пользователя

Карма: 4
Рейтинг сообщений: 7
Зарегистрирован: Вт окт 23, 2012 13:17:25
Сообщений: 819
Откуда: Прокопьевск
Рейтинг сообщения: 0
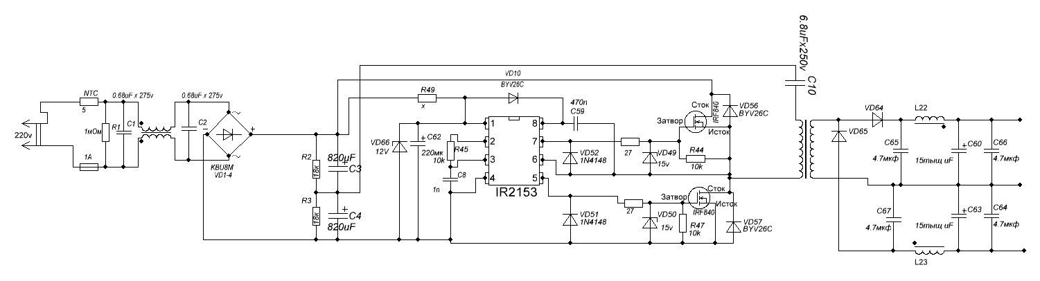
По просьбе выкладываю схему по которой собирался блок питания на IR2153

Схема
Вложение:
01.jpg [28.27 KiB]
Скачиваний: 2029

_________________
Инженер R@D

Telegram чат: https://t.me/radiowolf или в поиске приложения @radiowolf. Личка:@cncoxford


Вернуться наверх
 
 Заголовок сообщения: Re: Импульсный блок питания усилителя на IR2151-IR2153
СообщениеДобавлено: Сб окт 27, 2012 19:22:59 
Друг Кота
Аватар пользователя

Карма: 93
Рейтинг сообщений: 2157
Зарегистрирован: Сб май 05, 2012 20:19:55
Сообщений: 4961
Откуда: Минск
Рейтинг сообщения: 0
Сергеj писал(а):
Вот так?

Да, именно так.

_________________
Прибор, защищённый предохранителем, сгорает первым, защитив предохранитель. Закон Мерфи.


Вернуться наверх
 
 Заголовок сообщения: Re: Импульсный блок питания усилителя на IR2151-IR2153
СообщениеДобавлено: Сб окт 27, 2012 19:38:32 
Собутыльник Кота
Аватар пользователя

Карма: 113
Рейтинг сообщений: 1537
Зарегистрирован: Пт мар 18, 2011 14:30:20
Сообщений: 2996
Откуда: Lugansk ЛНР
Рейтинг сообщения: 0
Seriyvolk, попробовал впаял что под руку попалось, результат есть.
Теперь буду все это подбирать методом проб и ошибок.
Seriyvolk, с чего начинать. есть гантельки 9х12мм, каким проводом и сколько мотнуть?


Вернуться наверх
 
 Заголовок сообщения: Re: Импульсный блок питания усилителя на IR2151-IR2153
СообщениеДобавлено: Сб окт 27, 2012 19:48:23 
Друг Кота
Аватар пользователя

Карма: 93
Рейтинг сообщений: 2157
Зарегистрирован: Сб май 05, 2012 20:19:55
Сообщений: 4961
Откуда: Минск
Рейтинг сообщения: 0
Начинать витков с десяти, постепенно добавляя. Для данной мощности пойдёт провод 0.6 и больше. Индуктивность сделать минимально возможную, при которой будет надёжный запуск БП, ибо из-за неё будут увеличиваться просадки выходного под нагрузкой.

_________________
Прибор, защищённый предохранителем, сгорает первым, защитив предохранитель. Закон Мерфи.


Вернуться наверх
 
 Заголовок сообщения: Re: Импульсный блок питания усилителя на IR2151-IR2153
СообщениеДобавлено: Сб окт 27, 2012 20:03:46 
Собутыльник Кота
Аватар пользователя

Карма: 113
Рейтинг сообщений: 1537
Зарегистрирован: Пт мар 18, 2011 14:30:20
Сообщений: 2996
Откуда: Lugansk ЛНР
Рейтинг сообщения: 0
Спасибо, понял.
У меня сейчас нечем замерять индуктивность. в тестере села крона. напряжение, сопротивление меряет, а включаю на индуктивность, то показывает что разряжена батарея и показания далеко от реальных.
А так как точность индуктивности не нужна, то буду подбирать методом проб.
Главное что есть положительный результат.


Вернуться наверх
 
 Заголовок сообщения: Re: Импульсный блок питания усилителя на IR2151-IR2153
СообщениеДобавлено: Вс окт 28, 2012 10:43:13 
Собутыльник Кота
Аватар пользователя

Карма: 113
Рейтинг сообщений: 1537
Зарегистрирован: Пт мар 18, 2011 14:30:20
Сообщений: 2996
Откуда: Lugansk ЛНР
Рейтинг сообщения: 0
Сережа, ничего у меня не получилось. Подобрал я дроссель со снаббером, Включается с нагрузкой (5ват лампочка) и без нагрузки, все нормально, добавляю еще нагрузку 3,5А включаю выключаю, тоже работает. Подбираю токовый резистор на ограничение 2,5А. И опять тоже самое, без нагрузки включается (бывает не с первого раза), а с нагрузкой 5 ват уже не хочет. После включения без нагрузки, начинаю нагружать, ограничение 2,5А срабатывает.


Вернуться наверх
 
 Заголовок сообщения: Re: Импульсный блок питания усилителя на IR2151-IR2153
СообщениеДобавлено: Вс окт 28, 2012 12:06:37 
Друг Кота
Аватар пользователя

Карма: 93
Рейтинг сообщений: 2157
Зарегистрирован: Сб май 05, 2012 20:19:55
Сообщений: 4961
Откуда: Минск
Рейтинг сообщения: 0
Ограничение тока настраивается по максимуму, который только смогут вытерпеть транзисторы без взрыва. (по крайней мере в этой схеме) И защита эта призвана только ключи спасти, а не нагрузку. Так что если БП запускается, при превышении макс. нагрузки уходит в оборону и при этом не взрываются ключи - значит всё сделано и настроено правильно. Из предыдущего поста понятно, что ток защиты можно смело поднимать, запаса у ключей пока хватает.

_________________
Прибор, защищённый предохранителем, сгорает первым, защитив предохранитель. Закон Мерфи.


Вернуться наверх
 
 Заголовок сообщения: Re: Импульсный блок питания усилителя на IR2151-IR2153
СообщениеДобавлено: Вс окт 28, 2012 12:53:49 
Собутыльник Кота
Аватар пользователя

Карма: 113
Рейтинг сообщений: 1537
Зарегистрирован: Пт мар 18, 2011 14:30:20
Сообщений: 2996
Откуда: Lugansk ЛНР
Рейтинг сообщения: 0
ОК.
По полной грузить не пробовал так как пока без радиаторов.
Поставлю на радиаторы и дам им прикурить :))


Вернуться наверх
 
 Заголовок сообщения: Re: Импульсный блок питания усилителя на IR2151-IR2153
СообщениеДобавлено: Вс окт 28, 2012 13:28:02 
Встал на лапы
Аватар пользователя

Зарегистрирован: Вт апр 13, 2010 17:11:02
Сообщений: 87
Откуда: Хакасия г.Саяногорск
Рейтинг сообщения: 0
Просто интересно а как поведет себя эта схема на IR2151 при посадке сети с 220 до 180вольт? Зависимость линейная видимо?


Вернуться наверх
 
 Заголовок сообщения: Re: Импульсный блок питания усилителя на IR2151-IR2153
СообщениеДобавлено: Вс окт 28, 2012 14:55:26 
Родился

Зарегистрирован: Ср окт 24, 2012 18:56:33
Сообщений: 12
Рейтинг сообщения: 0
Телекот писал(а):
Да больших недостатков нет, кроме моментального вскрытия микросхемы и пробоя маломощного выпрямителя. Поскольку всё сетевое напряжение будет приложено к микросхеме.
Интересно вам заняться нечем, или просто извращениями занимаетесь? Может не стоит изобретать велосипед, тем более что вы в нём не понимаете.

Спасибо за подсказку. Совсем забыл, что эта схемка понижения "по минусу". Просто не нравиться мне этот "кипятильник" из резистора по питанию ИРки и не охота пока транс на самопитание перематывать.

Подскажите, пожалуйста, по какой формуле расчитать конденсатор питания из средней точки между транзисторами (с 6-й ноги). Его ёмкость, ведь от частоты зависит.


Вернуться наверх
 
 Заголовок сообщения: Re: Импульсный блок питания усилителя на IR2151-IR2153
СообщениеДобавлено: Вс окт 28, 2012 17:09:46 
Друг Кота
Аватар пользователя

Карма: 146
Рейтинг сообщений: 6067
Зарегистрирован: Чт июн 04, 2009 21:06:49
Сообщений: 36290
Откуда: г.Мариинск
Рейтинг сообщения: 0
Медали: 1
Лучший человек Форума 2017 (1)
Seriyvolk писал(а):
И защита эта призвана только ключи спасти, а не нагрузку.

Совершенно верно, эта защита рассчитана на защиту блока питания, в принципе как и любая триггерная защита.
maximum33 писал(а):
Просто не нравиться мне этот "кипятильник" из резистора по питанию ИРки

Если резистор включен с переменки не какова кипятильника нет, двух ватный резистор просто тёплый. А ваша схема не только сложнее самого блока, но и выделяет ещё больше тепла. Если конечно довести до ума.
Для мощных блоков с тяжёлыми транзисторами, просто делают самопитание при помощи дополнительной обмотки трансформатора. Но микросхема не совсем справляется с тяжёлыми ключами, и приходится её умощнять.

_________________
Тем кого не устаревает наличия ошибок в моем тексте, оставляю права не пользоваться моими советами или просто не читать мои сообщения.


Вернуться наверх
 
 Заголовок сообщения: Re: Импульсный блок питания усилителя на IR2151-IR2153
СообщениеДобавлено: Вс окт 28, 2012 19:41:22 
Сверлит текстолит когтями

Зарегистрирован: Сб май 14, 2011 18:24:14
Сообщений: 1165
Откуда: Пермь
Рейтинг сообщения: 0
Помогите по схеме. Нагрузка макс 200ватт будет, без доп обмотки питания ир, можно с 1 резистором от +310в? Какой поставить?
Напряжение средне ~305в.


Вложения:
Иип на IR2153.JPG [81.17 KiB]
Скачиваний: 1581


Последний раз редактировалось Starichok51 Пн окт 29, 2012 07:35:10, всего редактировалось 2 раз(а).
удалил слишком большой рисунок из сообщения.
Вернуться наверх
 
Показать сообщения за:  Сортировать по:  Вернуться наверх
Начать новую тему Ответить на тему  [ Сообщений: 3606 ]     ... , , , 34, , , ...  

Часовой пояс: UTC + 3 часа


Вы не можете начинать темы
Вы не можете отвечать на сообщения
Вы не можете редактировать свои сообщения
Вы не можете удалять свои сообщения
Вы не можете добавлять вложения

Найти:
Перейти:  


Powered by phpBB © 2000, 2002, 2005, 2007 phpBB Group
Русская поддержка phpBB
Extended by Karma MOD © 2007—2012 m157y
Extended by Topic Tags MOD © 2012 m157y