Например TDA7294

Форум РадиоКот • Просмотр темы - Часы на газоразрядных индикаторах
Форум РадиоКот
Здесь можно немножко помяукать :)

Текущее время: Сб дек 06, 2025 10:20:48

Часовой пояс: UTC + 3 часа


ПРЯМО СЕЙЧАС:



Начать новую тему Ответить на тему  [ Сообщений: 48926 ]     ... , , , 33, , , ...  
Автор Сообщение
Не в сети
 Заголовок сообщения:
СообщениеДобавлено: Чт фев 05, 2009 11:44:28 
Встал на лапы

Зарегистрирован: Пн ноя 17, 2008 16:53:29
Сообщений: 139
Откуда: Московская область, г.Лыткарино
Рейтинг сообщения: 0
etimsk писал(а):
газотрон писал(а):
Цитата:
А что если в качестве умножителя вот эту схемку использовать?

Такое подойдёт?


Попробовал данную схему- вот только проблемка либо у меня что то нитак- дроссель греется как собака- до 80 градусов- а ток потребления 200мА :shock:

Вот сама схема


Вложения:
schematic.GIF [14.02 KiB]
Скачиваний: 2519
Вернуться наверх
 
Не в сети
 Заголовок сообщения:
СообщениеДобавлено: Чт фев 12, 2009 19:38:41 
Открыл глаза

Зарегистрирован: Пт авг 01, 2008 13:05:27
Сообщений: 61
Откуда: екатеринбург
Рейтинг сообщения: 0
ВСЕМ ПРИВЕТ!
ну и страниц тут :(
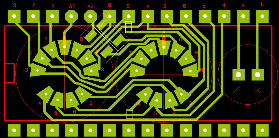
вот тоже сделал часики на индикаторах ИН - 16
все в принцпе стандартно - только вместо дешифраторов напрямую
делал на транзюках чиповых - "сверху" два и снизу один
контроллер атмега8 , часовая частота берется с кварца на 32 кгц выдранного с материнки какой то
индикация динамическая - 6 ламп соответвующие цифры обьединены
гасящий резистор сверху

все собственно хорошо - да вот проблема - загораются левые индикаторы (тоесть скажем если на часа 0.00.21 то на лампах часов и минут кроме нуля видна двойка или единичка - тускло но видна )
грешу на разводку платы - плата двухсторонняя и дорожки катодов идут очень близко друг к другу и параллельно

можно ли эту проблему устранить схематически?

чур на использование 155ид1 не посылать - из того прибора что я вытащил микрухи они грелись достаточно - а мой прибор с претензией на кпд (скажем лампа подключенная напрямую даёт 143 вольта при 2мА , лампа с схеме с транзисторами сверху и снизу при таком напряжении жрет 2.6)
хочу сделать потом с автономным питанием типа как тут http://www.selectric.org/nixie/index.html

пробовар кинуть с анода на зелю резистор в мегаом - типа чтоб левы заряд стекал - результата не дало , как быть??? (конечно извиняюсь может тут обсуждали но 32 страницы читать )


Вложения:
панелька для двух ламп.jpg [161.36 KiB]
Скачиваний: 1681
фотка разводки из спринта1 .jpg [167.28 KiB]
Скачиваний: 1873
схема коммутаци.jpg [184.48 KiB]
Скачиваний: 1819
вид спереди .jpg [100.39 KiB]
Скачиваний: 1983
вид сверху .jpg [144.69 KiB]
Скачиваний: 1913
Вернуться наверх
 
Не в сети
 Заголовок сообщения:
СообщениеДобавлено: Пт фев 13, 2009 17:46:58 
Мучитель микросхем
Аватар пользователя

Зарегистрирован: Ср дек 26, 2007 18:33:00
Сообщений: 422
Рейтинг сообщения: 0
юрамеханик писал(а):
ВСЕМ ПРИВЕТ!

все собственно хорошо - да вот проблема - загораются левые индикаторы (тоесть скажем если на часа 0.00.21 то на лампах часов и минут кроме нуля видна двойка или единичка - тускло но видна )
грешу на разводку платы - плата двухсторонняя и дорожки катодов идут очень близко друг к другу и параллельно




попробуйте понизить частоту динамической индикации, возможно инерционность ламп. Я частоту индикации ставил минимальной незаметной для глаз.


Вернуться наверх
 
Не в сети
 Заголовок сообщения:
СообщениеДобавлено: Пт фев 13, 2009 19:56:39 
Открыл глаза

Зарегистрирован: Пт авг 01, 2008 13:05:27
Сообщений: 61
Откуда: екатеринбург
Рейтинг сообщения: 0
v000va писал(а):
попробуйте понизить частоту динамической индикации, возможно инерционность ламп. Я частоту индикации ставил минимальной незаметной для глаз.

пробовал , якрость левых не уменьшается и к тому же они начинают мигать причем не в соответствии с частотой (видать в некоторые переключениях зажигаются в некоторых нет )
сейчас время переключения между двумя лампами 1\1024 секунды


Вернуться наверх
 
Эиком - электронные компоненты и радиодетали
Не в сети
 Заголовок сообщения:
СообщениеДобавлено: Пт фев 13, 2009 19:59:42 
Друг Кота
Аватар пользователя

Карма: 46
Рейтинг сообщений: 977
Зарегистрирован: Ср май 28, 2008 00:32:54
Сообщений: 7617
Откуда: г. Россия
Рейтинг сообщения: 0
:)))
Изображение
:) :)) :)))


Вложения:
IN15.jpg [68.72 KiB]
Скачиваний: 1250
Вернуться наверх
 
Не в сети
 Заголовок сообщения:
СообщениеДобавлено: Сб фев 14, 2009 02:26:46 
Поставщик валерьянки для Кота
Аватар пользователя

Карма: 4
Рейтинг сообщений: 26
Зарегистрирован: Ср сен 17, 2008 14:32:15
Сообщений: 2106
Откуда: Старые Васюки
Рейтинг сообщения: 0
SLvik
Жесть! ИН15, воткнутые в часы? :))) А почему 7 знакомест?


Вернуться наверх
 
Не в сети
 Заголовок сообщения:
СообщениеДобавлено: Сб фев 14, 2009 16:53:14 
Мучитель микросхем
Аватар пользователя

Зарегистрирован: Ср дек 26, 2007 18:33:00
Сообщений: 422
Рейтинг сообщения: 0
юрамеханик писал(а):
v000va писал(а):
попробуйте понизить частоту динамической индикации, возможно инерционность ламп. Я частоту индикации ставил минимальной незаметной для глаз.

пробовал , якрость левых не уменьшается и к тому же они начинают мигать причем не в соответствии с частотой (видать в некоторые переключениях зажигаются в некоторых нет )
сейчас время переключения между двумя лампами 1\1024 секунды


Понизьте частоту индикации до 2-3Гц и увидите, корректно ли они переключаются лампы и правильно ли работает программа. Я бы рекомендовал частоту индикации до 120Гц, это ИМХО. Вы все равно перключений не увидите, а лампам полегче будет. :)


Вернуться наверх
 
Не в сети
 Заголовок сообщения:
СообщениеДобавлено: Сб фев 14, 2009 17:52:15 
Друг Кота
Аватар пользователя

Карма: 46
Рейтинг сообщений: 977
Зарегистрирован: Ср май 28, 2008 00:32:54
Сообщений: 7617
Откуда: г. Россия
Рейтинг сообщения: 0
Секретный кот писал(а):
А почему 7 знакомест?

Десятые секунд,- секундомер. :)))


Вернуться наверх
 
Не в сети
 Заголовок сообщения:
СообщениеДобавлено: Сб фев 14, 2009 18:14:01 
Друг Кота
Аватар пользователя

Карма: 46
Рейтинг сообщений: 977
Зарегистрирован: Ср май 28, 2008 00:32:54
Сообщений: 7617
Откуда: г. Россия
Рейтинг сообщения: 0
Вот дошли руки до ИТЭЛ2.
Индикатор уровня сигнала.
Скажу прямо - впечатление унылое. :(
Красные тусклые, независимо от частоты.
Зелёные получше, но тоже не фонтан.
Напряжение 280-300v.

горят 12ть из 13ти:
Изображение


Вложения:
ИТЭЛ_short.jpg [42.38 KiB]
Скачиваний: 1720


Последний раз редактировалось SLvik Вт июл 21, 2009 23:29:54, всего редактировалось 2 раз(а).
Вернуться наверх
 
Не в сети
 Заголовок сообщения:
СообщениеДобавлено: Пн фев 16, 2009 15:42:56 
Мучитель микросхем
Аватар пользователя

Зарегистрирован: Ср дек 26, 2007 18:33:00
Сообщений: 422
Рейтинг сообщения: 0
да, итэл не круто :( выходит. Небось вояками для подсветки кнопок ядерный "Пуск!" использовались. Тускловато выходит.


Вернуться наверх
 
Не в сети
 Заголовок сообщения:
СообщениеДобавлено: Пн фев 16, 2009 18:15:46 
Друг Кота
Аватар пользователя

Карма: 46
Рейтинг сообщений: 977
Зарегистрирован: Ср май 28, 2008 00:32:54
Сообщений: 7617
Откуда: г. Россия
Рейтинг сообщения: 0
Я тоже задавался вопросом - зачем их сделали. :)
Ведь любая лампочка со светофильтром ярче выходит.
Так ничего и не придумал. :)))
Наверное сегментники ИТЭЛ1 поэтому и не прижились.
Какая там будет яркость с 7ми сегментов, когда тут поле целиком еле горит.
А управление у неё будет ..... :shock: :shock: :shock:
Драйвера сегментов, преобразователь и т.п.
Проще уж тогда ИНку использовать.

К стати подобная плёночная подсветка использовалась на автомагнитолах для подсветки ЖК дисплея.

Ещё я правда 100v не добрал. :wink:
На днях возьму помощнее транзисторы попробую на 450v.


Вернуться наверх
 
Не в сети
 Заголовок сообщения:
СообщениеДобавлено: Пн фев 16, 2009 20:01:09 
Открыл глаза

Зарегистрирован: Пт авг 01, 2008 13:05:27
Сообщений: 61
Откуда: екатеринбург
Рейтинг сообщения: 0
v000va писал(а):
Понизьте частоту индикации до 2-3Гц и увидите, корректно ли они переключаются лампы и правильно ли работает программа. Я бы рекомендовал частоту индикации до 120Гц, это ИМХО. Вы все равно перключений не увидите, а лампам полегче будет. :)


переключение корректно ,проверял до того как сюда постить
ххм а я думал что чем выше частота тем лучше для ламп
тогда нада понизить будет а то подохнуть от такой динамичности нафиг
:(


Вернуться наверх
 
Не в сети
 Заголовок сообщения:
СообщениеДобавлено: Пн фев 16, 2009 20:35:15 
Друг Кота
Аватар пользователя

Карма: 46
Рейтинг сообщений: 977
Зарегистрирован: Ср май 28, 2008 00:32:54
Сообщений: 7617
Откуда: г. Россия
Рейтинг сообщения: 0
У меня частота в районе 50-70Гц.
Точно не мерял - подбирал по отсутствию мерцания. :)


Вернуться наверх
 
Не в сети
 Заголовок сообщения:
СообщениеДобавлено: Пн фев 16, 2009 22:42:42 
Мучитель микросхем
Аватар пользователя

Зарегистрирован: Ср дек 26, 2007 18:33:00
Сообщений: 422
Рейтинг сообщения: 0
SLvik писал(а):

Ещё я правда 100v не добрал. :wink:
На днях возьму помощнее транзисторы попробую на 450v.


О! Так с этого ж начинать надо. Я на ИТС не добрал 20В по второму аноду, и уже какая разница в яркости. Кста, а напряжение подкатода в ИТС практически не влияет на яркость. Что -240В, что -320В изменения не сильно заметны.


Вернуться наверх
 
Не в сети
 Заголовок сообщения:
СообщениеДобавлено: Пн фев 16, 2009 22:49:38 
Мучитель микросхем
Аватар пользователя

Зарегистрирован: Ср дек 26, 2007 18:33:00
Сообщений: 422
Рейтинг сообщения: 0
юрамеханик писал(а):
v000va писал(а):
Понизьте частоту индикации до 2-3Гц и увидите, корректно ли они переключаются лампы и правильно ли работает программа. Я бы рекомендовал частоту индикации до 120Гц, это ИМХО. Вы все равно перключений не увидите, а лампам полегче будет. :)


переключение корректно ,проверял до того как сюда постить
ххм а я думал что чем выше частота тем лучше для ламп
тогда нада понизить будет а то подохнуть от такой динамичности нафиг
:(


Я когда переборщил с частотой, так у меня лампа внутри почти вся светилась. Посмотрите справочный листок на лампы, там указаны оптимальные частоты, в разделе "Допустимые режимы эксплуатации".


Вернуться наверх
 
Не в сети
 Заголовок сообщения:
СообщениеДобавлено: Пн фев 16, 2009 23:06:10 
Открыл глаза

Зарегистрирован: Пт авг 01, 2008 13:05:27
Сообщений: 61
Откуда: екатеринбург
Рейтинг сообщения: 0
v000va писал(а):
Я когда переборщил с частотой, так у меня лампа внутри почти вся светилась. Посмотрите справочный листок на лампы, там указаны оптимальные частоты, в разделе "Допустимые режимы эксплуатации".

Изображение :))) :)))
супердаташит
типа 80 микросекунд предельные что ок
но я нигде пока не видел зависимость частоты переключения от времени эксплуатации
а что там с лампой то происходит ? неон "пригорает"
к железу или что? и как вообще визуально отслеживается это дело?


Вернуться наверх
 
Не в сети
 Заголовок сообщения:
СообщениеДобавлено: Вт фев 17, 2009 02:12:58 
Поставщик валерьянки для Кота
Аватар пользователя

Карма: 4
Рейтинг сообщений: 26
Зарегистрирован: Ср сен 17, 2008 14:32:15
Сообщений: 2106
Откуда: Старые Васюки
Рейтинг сообщения: 0
Частота как раз около 1 кГц является критичной для всех газоразрядных ламп. При этом происходит объёмная ионизация газа и начинается свечение по всему объёму лампы...


Вернуться наверх
 
Не в сети
 Заголовок сообщения:
СообщениеДобавлено: Вт фев 17, 2009 12:27:28 
Мучитель микросхем
Аватар пользователя

Зарегистрирован: Ср дек 26, 2007 18:33:00
Сообщений: 422
Рейтинг сообщения: 0
Секретный кот писал(а):
Частота как раз около 1 кГц является критичной для всех газоразрядных ламп. При этом происходит объёмная ионизация газа и начинается свечение по всему объёму лампы...

+ металлизация катодов на стенки баллона


Вернуться наверх
 
Не в сети
 Заголовок сообщения:
СообщениеДобавлено: Вт фев 17, 2009 12:28:10 
Друг Кота
Аватар пользователя

Карма: 46
Рейтинг сообщений: 977
Зарегистрирован: Ср май 28, 2008 00:32:54
Сообщений: 7617
Откуда: г. Россия
Рейтинг сообщения: 0
v000va писал(а):
SLvik писал(а):

Ещё я правда 100v не добрал. :wink:
На днях возьму помощнее транзисторы попробую на 450v.


О! Так с этого ж начинать надо. Я на ИТС не добрал 20В по второму аноду, и уже какая разница в яркости. Кста, а напряжение подкатода в ИТС практически не влияет на яркость. Что -240В, что -320В изменения не сильно заметны.


Ну я не думаю, что будет значительный прирост в яркости, но посмотрим. :)))

v000va писал(а):
напряжение подкатода в ИТС практически не влияет на яркость.


Напряжение влияет на стабильное срабатывание сегментов.
К стати его в режиме покоя рекомендуется снижать до 190v.
Я проделал сей эксперимент на ИГВ - работает, лампы намного меньше греются. А повышаю напряжение до 235v на время смены информации.

На ИТС ещё не пробовал,- просто руки не дошли, но я думаю эффект будет тот-же, т.к. лампы однотипные.
Как будет время обязательно переделаю и их, т.к. при этом увеличивается срок службы самих ламп.


Вернуться наверх
 
Не в сети
 Заголовок сообщения:
СообщениеДобавлено: Вт фев 17, 2009 12:32:32 
Друг Кота
Аватар пользователя

Карма: 46
Рейтинг сообщений: 977
Зарегистрирован: Ср май 28, 2008 00:32:54
Сообщений: 7617
Откуда: г. Россия
Рейтинг сообщения: 0
юрамеханик писал(а):
а что там с лампой то происходит ? неон "пригорает"
к железу или что? и как вообще визуально отслеживается это дело?

Ну что неонки дохнут - это факт. 8)
Но что там к чему пригорает - никто не знает и уже не узнает, т.к. делать их перестали уже давно и возобновлять производство есс-но никто не будет.


Вернуться наверх
 
Показать сообщения за:  Сортировать по:  Вернуться наверх
Начать новую тему Ответить на тему  [ Сообщений: 48926 ]     ... , , , 33, , , ...  

Часовой пояс: UTC + 3 часа


Кто сейчас на форуме

Сейчас этот форум просматривают: нет зарегистрированных пользователей и гости: 30


Вы не можете начинать темы
Вы не можете отвечать на сообщения
Вы не можете редактировать свои сообщения
Вы не можете удалять свои сообщения
Вы не можете добавлять вложения

Найти:
Перейти:  


Powered by phpBB © 2000, 2002, 2005, 2007 phpBB Group
Русская поддержка phpBB
Extended by Karma MOD © 2007—2012 m157y
Extended by Topic Tags MOD © 2012 m157y