Например TDA7294

Форум РадиоКот • Просмотр темы - EXTRA-PIC
Форум РадиоКот
Здесь можно немножко помяукать :)

Текущее время: Вс мар 15, 2026 15:16:41

Часовой пояс: UTC + 3 часа


ПРЯМО СЕЙЧАС:



Начать новую тему Ответить на тему  [ Сообщений: 3960 ]     ... , , , 146, , , ...  
Автор Сообщение
 Заголовок сообщения: Re: EXTRA-PIC
СообщениеДобавлено: Вс дек 01, 2013 17:49:13 
Модератор
Аватар пользователя

Карма: 23
Рейтинг сообщений: 331
Зарегистрирован: Пт янв 11, 2013 19:19:26
Сообщений: 2117
Откуда: Санкт-Петербург
Рейтинг сообщения: 1
Медали: 1
Получил миской по аватаре (1)
О программированиеи с помощью новых программ теперь пишем вот здесь viewtopic.php?f=62&t=97460

Данная тема о программаторе, а не о программных решениях.

_________________
=========
Правила Форума ЗДЕСЬ _____ Правила раздела БАЗАР ЗДЕСЬ _____ Если вы продаете, прочтите ЗДЕСЬ

Редко появляюсь. Если вопрос не личного характера пользуйтесь кнопкой "!".


Вернуться наверх
 
 Заголовок сообщения: Re: EXTRA-PIC
СообщениеДобавлено: Вс дек 01, 2013 19:40:14 
Друг Кота
Аватар пользователя

Карма: 140
Рейтинг сообщений: 4277
Зарегистрирован: Чт сен 01, 2011 12:53:27
Сообщений: 20131
Откуда: ТьмуТаракания. Почетный житель подмостовья
Рейтинг сообщения: 0
надо-же, только сам об этом подумал, а тут на тебе, на блюдечке приподнесли :beer:

_________________
Шекспир сказал: Судить меня -дано лишь Богу, другим я укажу дорогу... https://natribu.org/
Я его полностью поддерживаю.
Программирую на Fuse AtmelAVR.


Вернуться наверх
 
 Заголовок сообщения: Re: EXTRA-PIC
СообщениеДобавлено: Сб янв 04, 2014 00:14:35 
Родился

Зарегистрирован: Пт янв 03, 2014 23:45:36
Сообщений: 4
Рейтинг сообщения: 0
У меня тоже проблема с EXTRA-PIC, купил конструктор вот такой, собрал, провёл все тесты с мультиметром и программой IC-PROG, всё сошлось. Даже детали отпаивал некоторые чтобы проверить их работоспособность. У меня 32-разрядная Windows 7, мат плата Гигабайт GA-M52L-S3P вот спецификация. Пытался прошить контроллеры PIC 16F628A, купил пару штук в разных магазинах. Ни одна программа под данный контроллер прошиваться не хочет, выдаёт ошибку "...ошибка по адрему 0000h!". При этом IC-PROG успешно стирает и читает микросхему (ну по крайней мере выводятся сообщения об успешном выполнении того или иного действия). Причём при чтении IC-PGOR показывает вроде как "пустую" микросхему вот так , если взять тут же нажать на запись - всё успешно записывается, на программаторе горит красный светодиод, а между 4-5 ножками микросхему торчащей в разъёме X8, держится напряжение 13,92 вольт. А вот при загрузке .hex файлов картина такая и прошиваться ничего не хочет =( . Я выполнял все тесты программатора отсюда , общался с поддержкой, провели все тесты так сказать онлайн, всё гуд, прозванивал кабель, проверил распиновку моего COM порта и кабеля, проверял программатор на другом компе под Windows XP, скачал программу для тестов COM портов (кстати во время тестирования в этой проге, на программаторе горит красный светодиод и между 4-5 ножкой микросхемы в разъёме X8 держится напряжение 7 вольт, правда нет сигнала IN, странно. Скриншот). В общем ума не приложу что с этим программатором делать. Тех.поддержка говорит что программатор работает правильно на 100%, дело в чём то другом. Подскажите что ещё можно предпринять чтобы он стал прошивать контроллеры?


Вернуться наверх
 
 Заголовок сообщения: Re: EXTRA-PIC
СообщениеДобавлено: Сб янв 04, 2014 11:01:08 
Опытный кот
Аватар пользователя

Карма: 2
Рейтинг сообщений: -33
Зарегистрирован: Сб авг 31, 2013 10:09:52
Сообщений: 761
Откуда: от верблюда
Рейтинг сообщения: 0
Я проваландался с АЙ-СИ-ПРОГ тоже порядком даже на 2 года забросил попытки прошить "628А" а ларчик просто открывался - просто скачал WINPIC-800 и дело сдвинулось с мёртвой точки , попробуйте может получится и у вас.

_________________
Чего уставился как WINDOWS на новое устройство ? ВЕРНИТЕ В МОДУ ДОБРОТУ!


Последний раз редактировалось Быстрый Сб янв 04, 2014 22:57:56, всего редактировалось 1 раз.

Вернуться наверх
 
Эиком - электронные компоненты и радиодетали
 Заголовок сообщения: Re: EXTRA-PIC
СообщениеДобавлено: Сб янв 04, 2014 11:53:34 
Вымогатель припоя

Карма: 5
Рейтинг сообщений: 35
Зарегистрирован: Пн апр 01, 2013 17:12:51
Сообщений: 545
Откуда: Казахстан, Костанай
Рейтинг сообщения: 0
maler1988, попробуйте вот этот программный продукт http://picpgm.picprojects.net/download.html
Если определит ваш мк автоматом, значит всё нормуль


Вернуться наверх
 
 Заголовок сообщения: Re: EXTRA-PIC
СообщениеДобавлено: Сб янв 04, 2014 19:14:33 
Мучитель микросхем
Аватар пользователя

Карма: 7
Рейтинг сообщений: 60
Зарегистрирован: Ср фев 22, 2012 17:50:27
Сообщений: 406
Откуда: РФ, Европа
Рейтинг сообщения: 0
maler1988 писал(а):
...купил конструктор...

Был здесь, но о покупке даже и мысли не возникало
maler1988 писал(а):
...Ни одна программа под данный контроллер прошиваться не хочет, выдаёт ошибку "...ошибка по адрему 0000h!"

А вы перед программированием снимите галочки (обвел красным),Изображение и у вас все получится. И почитайте о конфигурации и о программировании PIC. Просто вы немного поспешили. А программа для PIC стоящая.

_________________
Изображение


Вернуться наверх
 
 Заголовок сообщения: Re: EXTRA-PIC
СообщениеДобавлено: Вс янв 05, 2014 19:16:59 
Поставщик валерьянки для Кота
Аватар пользователя

Карма: 10
Рейтинг сообщений: 163
Зарегистрирован: Вс янв 09, 2011 16:51:39
Сообщений: 2349
Откуда: Санкт-Ленинград
Рейтинг сообщения: 0
maler1988 писал(а):
показывает вроде как "пустую" микросхему
Для пустой микросхемы показывалось бы 3FFF, а у Вас показывает залоченную микросхему, да ещё и с отключённым MCLR.
Непонятно только, почему свежекупленная микросхема оказалась залоченной? Или автор лукавит?
Ну и очень рекомендуется, если уж лень читать данную тему, сперва внимательно изучить материал здесь.


pavasilich писал(а):
снимите галочки
Их вовсе не обязательно снимать. Надо просто отключить, в настройках, верификацию "После программирования", а "Во время" наоборот включить.
А в первую очередь, надо железо доработать.

_________________
ICQ нет, и, в ближайшее время, не будет.


Вернуться наверх
 
 Заголовок сообщения: Re: EXTRA-PIC
СообщениеДобавлено: Вс янв 05, 2014 20:54:07 
Друг Кота
Аватар пользователя

Карма: 140
Рейтинг сообщений: 4277
Зарегистрирован: Чт сен 01, 2011 12:53:27
Сообщений: 20131
Откуда: ТьмуТаракания. Почетный житель подмостовья
Рейтинг сообщения: 0
а не диод ли он перепутал концами, тот который в дата стоит, недавно такое встречалось, почти неделю потратил, пока убедил проверить. в нем все и оказалось

_________________
Шекспир сказал: Судить меня -дано лишь Богу, другим я укажу дорогу... https://natribu.org/
Я его полностью поддерживаю.
Программирую на Fuse AtmelAVR.


Вернуться наверх
 
 Заголовок сообщения: Re: EXTRA-PIC
СообщениеДобавлено: Вс янв 05, 2014 21:55:29 
Мучитель микросхем
Аватар пользователя

Карма: 7
Рейтинг сообщений: 60
Зарегистрирован: Ср фев 22, 2012 17:50:27
Сообщений: 406
Откуда: РФ, Европа
Рейтинг сообщения: 0
Dmitry Dubrovenko писал(а):
...Непонятно только, почему свежекупленная микросхема оказалась залоченной? Или автор лукавит...

Dmitry Dubrovenko писал(а):
...Их вовсе не обязательно снимать...

Однозначно. Но ведь автор судя по скрину прошивает, а потом пытается прочитать уже защищенный (залоченный) МК.
maler1988, вам стоит почитать о битах конфигурации здесь или тут. Сходил на сайт, где вы купили программатор. Цена, прямо скажу, меня впечатлила, хотя набор стоит наверное дешевле.

_________________
Изображение


Вернуться наверх
 
 Заголовок сообщения: Re: EXTRA-PIC
СообщениеДобавлено: Вс янв 05, 2014 23:43:16 
Родился

Зарегистрирован: Пт янв 03, 2014 23:45:36
Сообщений: 4
Рейтинг сообщения: 0
pavasilich писал(а):
А вы перед программированием снимите галочки (обвел красным),Изображение и у вас все получится. И почитайте о конфигурации и о программировании PIC. Просто вы немного поспешили. А программа для PIC стоящая.


При загрузке hex файла CP снимается автоматически.


Последний раз редактировалось maler1988 Вс янв 05, 2014 23:52:54, всего редактировалось 1 раз.

Вернуться наверх
 
 Заголовок сообщения: Re: EXTRA-PIC
СообщениеДобавлено: Вс янв 05, 2014 23:51:51 
Родился

Зарегистрирован: Пт янв 03, 2014 23:45:36
Сообщений: 4
Рейтинг сообщения: 0
Эта программа http://picpgm.picprojects.net/download.htm выдаёт ряд ошибок при запуске. Программатор в этот момент подключён к компу.

Autodetecting Programmer ...
Error opening LPT driver!
No Programmer found! Check connection!
No PIC detected!

Ошибка запуска LPT драйвера? Программатор ведь через COM подключен. Или прога начинает опрашивать сначало LPT и если никого не видит дальше не идёт?


Вернуться наверх
 
 Заголовок сообщения: Re: EXTRA-PIC
СообщениеДобавлено: Пн янв 06, 2014 01:14:54 
Вымогатель припоя

Карма: 5
Рейтинг сообщений: 35
Зарегистрирован: Пн апр 01, 2013 17:12:51
Сообщений: 545
Откуда: Казахстан, Костанай
Рейтинг сообщения: 0
в настройках установите тип программатора как на скрине(JDM), и номер компорта при необходимости
Вложение:
picpgm.png [34.42 KiB]
Скачиваний: 996


Вернуться наверх
 
 Заголовок сообщения: Re: EXTRA-PIC
СообщениеДобавлено: Пн янв 06, 2014 01:44:31 
Друг Кота
Аватар пользователя

Карма: 140
Рейтинг сообщений: 4277
Зарегистрирован: Чт сен 01, 2011 12:53:27
Сообщений: 20131
Откуда: ТьмуТаракания. Почетный житель подмостовья
Рейтинг сообщения: 0
в принцыпе, если явно не указывать порт, а имеются траблы, он и будет опрашивать все возможные порты.
может стоит указать хотя бы порт явно, тогда в случвй чего он напишет что проггер не найден
А можно узнать что за ось? ато с 7-64 биткой не все проги ладят

_________________
Шекспир сказал: Судить меня -дано лишь Богу, другим я укажу дорогу... https://natribu.org/
Я его полностью поддерживаю.
Программирую на Fuse AtmelAVR.


Последний раз редактировалось oleg63m Пн янв 06, 2014 02:04:29, всего редактировалось 1 раз.

Вернуться наверх
 
 Заголовок сообщения: Re: EXTRA-PIC
СообщениеДобавлено: Пн янв 06, 2014 01:52:56 
Родился

Зарегистрирован: Пт янв 03, 2014 23:45:36
Сообщений: 4
Рейтинг сообщения: 0
Всётаки какая-то хрень http://myscreenshot.info/i/0003/6511513 ... 167381.png =( не знаю что с ним делать.


Вернуться наверх
 
 Заголовок сообщения: Re: EXTRA-PIC
СообщениеДобавлено: Пн янв 06, 2014 02:13:32 
Друг Кота
Аватар пользователя

Карма: 140
Рейтинг сообщений: 4277
Зарегистрирован: Чт сен 01, 2011 12:53:27
Сообщений: 20131
Откуда: ТьмуТаракания. Почетный житель подмостовья
Рейтинг сообщения: 0
1 какая ось используется?
2 точно ли используется сом1?
3 программатор сам собирал или готовый купил?
4 движок задержки в окне настроек двигать не пробовали?
5 когда устанавливали программу предложенные юсби и прочие драйвера ставили?
6 может попробовать более раннюю версию?
7 диод который с выхода одной из ячеек 7400 на вход (ДАТА) нормально запаян? часто полярность путают
вот почитайте здесь, может что на ум придет, ветка короткая, но какраз разруливался случай подобный вашему
. http://radiokot.ru/forum/viewtopic.php?f=62&t=97460&start=20

_________________
Шекспир сказал: Судить меня -дано лишь Богу, другим я укажу дорогу... https://natribu.org/
Я его полностью поддерживаю.
Программирую на Fuse AtmelAVR.


Последний раз редактировалось oleg63m Пн янв 06, 2014 13:19:59, всего редактировалось 1 раз.

Вернуться наверх
 
 Заголовок сообщения: Re: EXTRA-PIC
СообщениеДобавлено: Пн янв 06, 2014 04:00:19 
Поставщик валерьянки для Кота
Аватар пользователя

Карма: 10
Рейтинг сообщений: 163
Зарегистрирован: Вс янв 09, 2011 16:51:39
Сообщений: 2349
Откуда: Санкт-Ленинград
Рейтинг сообщения: 0
pavasilich писал(а):
Цена, прямо скажу, меня впечатлила
Зато уже 8 лет (точно) не меняется (впрочем, как и сам программатор). :)))

oleg63m писал(а):
программатор сам собирал или готовый купил?
Невнимательно читаешь.

А кто знает, по каким признакам PICPgm программатор определяет?
Помнится какие-то проги определяют по эху на DSR. Тогда может и кабель не годится.

_________________
ICQ нет, и, в ближайшее время, не будет.


Вернуться наверх
 
 Заголовок сообщения: Re: EXTRA-PIC
СообщениеДобавлено: Пн янв 06, 2014 13:00:56 
Друг Кота
Аватар пользователя

Карма: 140
Рейтинг сообщений: 4277
Зарегистрирован: Чт сен 01, 2011 12:53:27
Сообщений: 20131
Откуда: ТьмуТаракания. Почетный житель подмостовья
Рейтинг сообщения: 0
Dmitry Dubrovenko писал(а):
Невнимательно читаешь.

верно приметил, только не невнимательно, а бегло, и не все подряд, берегу остатки зрения и остатки нервов :))
Котгда я только собрал Е-Пик (Пишу так чтобы не раздражать писькитоманов), первым делом проверял с каким софтом может работать эта шелезяка, так тоже по началу возникали некоторые траблы, например, если установил более позднюю версию, а потом поверх пытался установить боле новую,
или как в Winpic800 даже после удаления в системе остается висеть драйвер, который, естественно не дает установиться новому.
WinPicPGM тоже при каких то обстоятельствах может конфликтовать толи с испрогом, толи еще с чем.

но самое главное, я уже писал сотню раз, в первую очередь надо диод проверить, и не просто тестером, а попробовать развернуть на 180 градусов и попробовать.
ПС: но толи это прочитать так трудно, либо сделать. уже скоко человек на этих граблях сплясали, и ведь доходят потом сами, страниц через 5-10.
Да, и еще, зпускать проги надобно с правами админа, иначе хрен че получишь.

оффтоп: на новый Год переустановил винду, (ХР) не нравилось уже как работает. поставил по новой все программы. как ни странно щас работает все, даже то, что глючило последнее время (PONYprog).

вот сравните сами, ничего похожего не видно?
Спойлерmaler1988
Цитата:
Пытался прошить контроллеры PIC 16F628A, купил пару штук в разных магазинах. Ни одна программа под данный контроллер прошиваться не хочет, выдаёт ошибку "...ошибка по адрему 0000h!". При этом IC-PROG успешно стирает и читает микросхему (ну по крайней мере выводятся сообщения об успешном выполнении того или иного действия). Причём при чтении IC-PGOR показывает вроде как "пустую" микросхему вот так , если взять тут же нажать на запись - всё успешно записывается, на программаторе горит красный светодиод, а между 4-5 ножками микросхему торчащей в разъёме X8, держится напряжение 13,92 вольт. А вот при загрузке .hex файлов картина такая и прошиваться ничего не хочет =( . Я выполнял все тесты программатора отсюда , общался с поддержкой, провели все тесты так сказать онлайн, всё гуд, прозванивал кабель, проверил распиновку моего COM порта и кабеля, проверял программатор на другом компе под Windows XP


TSL
Цитата:
Всё промыто ацетоном и по рекомендациям на форуме, на плате адаптора по +5 и +13,5вольт поставил блокировочные танталовые кондёры по 1мКф. С прогой WinPic 800, вроде пишет, стирает, при чтении записанного файла выдаёт ОШИБКА___адрес записи 0х000000.
Жёлтый и красный светодиод загораются при данных процесах. Подопытный кролик PIC16F628A. При чтении в адресах все нули. Такое очучение, что установленна защита от копирования. Подскажите как её снять, что-бы убедиться что в контролёр что-то зашилось. Так-как пока не могу это проверить в реальном девайсе, жду пока приедут детали.
Идём дальше... Прога ICProg. Появляется окно со шкалой. Пытается что-то делать, но стоит на месте и комп зависает.
Ну и прога на которую я возлагал надежды WinPICPgm скачанная с офф. сайта. Здесь глухо как в танке.
Она даже не видит программатора. Что я только не делал. Всё перепробывал, безполезно.


TSL
Цитата:
Ура, вроде заработало! Развернул диод анодом к 3 ноге ЛА3, резистор подтяжки MISO-DATA на общий . Это с прогой PicPgm. Определились программатор и контролёр. Стёр, записал, прошёл верификацию. Она прошла успешно.


речь об этом Изображение
Изображение

У TSL заработало все по схеме pavasilich, (недавно упоминалось)


Вложения:
icprog13.jpg [43.49 KiB]
Скачиваний: 6382
icprog12.jpg [9.83 KiB]
Скачиваний: 6111

_________________
Шекспир сказал: Судить меня -дано лишь Богу, другим я укажу дорогу... https://natribu.org/
Я его полностью поддерживаю.
Программирую на Fuse AtmelAVR.
Вернуться наверх
 
 Заголовок сообщения: Re: EXTRA-PIC
СообщениеДобавлено: Пт янв 24, 2014 20:54:16 
Мучитель микросхем
Аватар пользователя

Карма: 7
Рейтинг сообщений: 60
Зарегистрирован: Ср фев 22, 2012 17:50:27
Сообщений: 406
Откуда: РФ, Европа
Рейтинг сообщения: 3
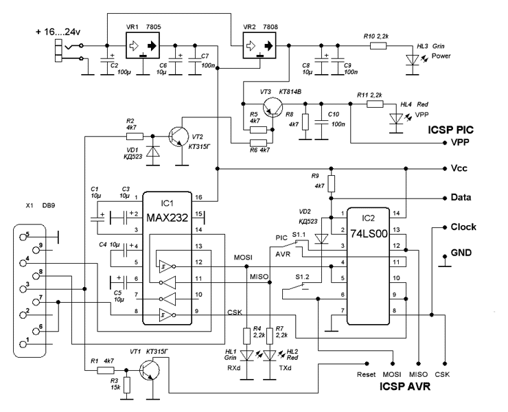
Подредактировал разводку ПП ExtraPIC+ для совместимости с адаптерами PICkit 2 (во вложении) + адаптеры для PICkit 2 (там же). 1-й вариант выкладывал ранее, 2-й вариант - для PIC, 3-й вариант - PIC/AVR. Сделал давно, но как то не удосужился выложить, вот выкладываю, может кому пригодится.


Вложения:
ExtraPIC+(Rev.3.2)_mod.pavasilich.rar [318.94 KiB]
Скачиваний: 971

_________________
Изображение
Вернуться наверх
 
 Заголовок сообщения: Re: EXTRA-PIC
СообщениеДобавлено: Сб янв 25, 2014 18:00:18 
Родился

Зарегистрирован: Сб янв 25, 2014 17:10:17
Сообщений: 16
Рейтинг сообщения: 0
Здравствуйте. Сделал програматор по этой схеме. Всё заработало. Пользовался программой WinPic800_V3_64. Вставил PIC16F676 в програматор, программа определила автоматический, залил hex файл. Запрграмировался успешно, вышёл из программы, зашёл снова, нажал на кнопку ЧИТАТЬ ВСЁ, и в окне КОД во всех строчках были нули. Это так и должно быть? Я новичёк в програмировании, сегодня первый раз програмировал, так что неругайте сильно.Фото прилагаю


Вложения:
Дивайс.jpg [150.41 KiB]
Скачиваний: 1388
WinPic22.jpg [152.84 KiB]
Скачиваний: 1299
65072621.gif [30.44 KiB]
Скачиваний: 1054
Вернуться наверх
 
 Заголовок сообщения: Re: EXTRA-PIC
СообщениеДобавлено: Сб янв 25, 2014 18:36:45 
Друг Кота

Карма: 27
Рейтинг сообщений: 1283
Зарегистрирован: Ср фев 11, 2009 20:35:58
Сообщений: 7853
Рейтинг сообщения: 0
Лучше НЕХ приложи.


Вернуться наверх
 
Показать сообщения за:  Сортировать по:  Вернуться наверх
Начать новую тему Ответить на тему  [ Сообщений: 3960 ]     ... , , , 146, , , ...  

Часовой пояс: UTC + 3 часа


Вы не можете начинать темы
Вы не можете отвечать на сообщения
Вы не можете редактировать свои сообщения
Вы не можете удалять свои сообщения
Вы не можете добавлять вложения

Найти:
Перейти:  


Powered by phpBB © 2000, 2002, 2005, 2007 phpBB Group
Русская поддержка phpBB
Extended by Karma MOD © 2007—2012 m157y
Extended by Topic Tags MOD © 2012 m157y